中考化学(武汉卷)-2024年中考第一次模拟考试
展开1、锻炼学生的心态。能够帮助同学们树立良好的心态,增加自己的自信心。
2、锻炼学生管理时间。通过模拟考试就会让同学们学会分配时间,学会取舍。
3、熟悉题型和考场。模拟考试是很接近中考的,让同学们提前感受到考场的气氛和布局。
中考的取胜除了平时必要的学习外,还要有一定的答题技巧和良好心态。此外,通过模拟考试还能增强学生们面对高考的信心,希望考生们能够重视模拟考试。
2024年中考第一次模拟考试(武汉卷)
化学·参考答案及评分标准
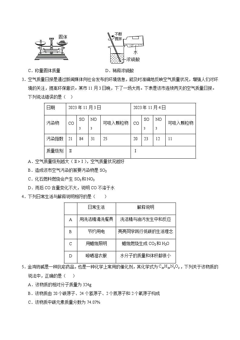
一、选择题(本题8小题,每小题只有一个选项符合题意。每小题3分,共24分)
二、非选择题(本题包括5小题,共26分)
每空1分,13题(2)4分
9.(5分)
(1)偏大
(2)没有
(3)氯化氢 E
(4)2H2O22H2O+O2↑
10.(4分)
(1)109.0
(2)饱和
(3)20℃时NaOH的溶解度远远大于Ca(OH)2的 溶解度,能吸收更多的CO2气体
(4)AC
11.(5分)
(1)二氧化碳
(2)红棕色固体逐渐变黑 C ABD
12.(7分)
(1)①③
(2)关闭c、打开a、b
(3) 2NaOH+CO2=Na2CO3+H2O
(4)偏高
(5)
(6)氢氧化钙微溶于水,所以石灰水可能无法将生成的二氧化碳完全吸收
(7)沉淀
13.(5分)
(1)75%
(2)解:设理论上生产2t,所消耗水的质量为x
答:理论上生产2t,所消耗水的质量是6t。
1
2
3
4
5
6
7
8
A
A
B
B
C
D
D
C
2024年中考第一次模拟考试题:化学(武汉卷)(学生用): 这是一份2024年中考第一次模拟考试题:化学(武汉卷)(学生用),共6页。试卷主要包含了请根据如图回答问题等内容,欢迎下载使用。
2024年中考第一次模拟考试题:化学(武汉卷)(教师用): 这是一份2024年中考第一次模拟考试题:化学(武汉卷)(教师用),共11页。试卷主要包含了选择题,非选择题等内容,欢迎下载使用。
(湖北武汉卷)2023年中考化学第一次模拟考试: 这是一份(湖北武汉卷)2023年中考化学第一次模拟考试,文件包含湖北武汉卷2023年中考化学第一次模拟考试全解全析doc、湖北武汉卷20233年中考化学第一次模拟考试A4考试版doc、湖北武汉卷2023年中考化学第一次模拟考试考试版doc、湖北武汉卷2023年中考化学第一次模拟考试答题卡pdf、湖北武汉卷2023年中考化学第一次模拟考试参考答案doc等5份试卷配套教学资源,其中试卷共24页, 欢迎下载使用。

