





河北省石家庄精英新华中学2023-2024学年高二下学期3月月考地理试题(原卷版+解析版)
展开考生注意:
1.本试卷满分100分,考试时间75分钟。
2.考生作答时,请将答案答在答题卡上。选择题每小题选出答案后,用2B铅笔把答题卡上对应题目的答案标号涂黑;非选择题请用直径0.5毫米黑色墨水签字笔在答题卡上各题的答题区域内作答,超出答题区域的答案无效。
一、单选题(每题1.5分,共54分)
稀土是促进芯片、集成电路、飞机发动机、新材料、新能源等领域发展的关键金属原料。我国一直是全球最大的稀土出口国,但2018年开始成为全球最大的稀土进口国。这一年我国稀土产量和稀土冶炼分离量分别占世界62%和86%。
完成下面小题。
1. 稀土属于
①矿产资源②土地资源③可再生资源④非可再生资源
A. ①③B. ①④C. ②③D. ②④
2. 从出口大国到同时成为全球最大的稀土出口国和进口国,说明我国近年来
A. 后天性资源的地位不断上升B. 对稀土资源的依赖性减小
C. 进入综合利用自然资源阶段D. 重视发展稀土加工技术
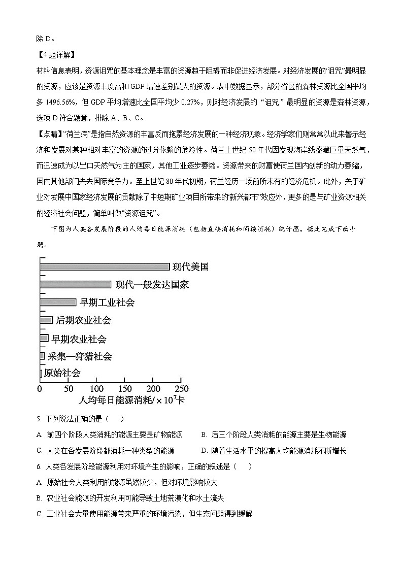
“资源诅咒(Resurce Curse)”是经济学中的一个著名命题,其基本理念是丰富的资源趋于阻碍而非促进经济发展。读不同类型资源在中国区域内部的“资源诅咒”表。
完成下面小题。
不同类型资源在中国区域内部的“资源诅咒”
3. 四大资源都高于全国平均值而GDP增速低于全国平均值的省区是( )
A. 黑龙江省B. 云南省C. 四川省D. 西藏自治区
4. 上表中对经济发展的“诅咒”最明显的资源是( )
A. 耕地资源B. 矿产资源C. 能源资源D. 森林资源
下图为人类各发展阶段的人均每日能源消耗(包括直接消耗和间接消耗)统计图。据此完成下面小题。
5. 下列说法正确的是( )
A. 前四个阶段人类消耗的能源主要是矿物能源B. 后三个阶段人类消耗的能源主要是生物能源
C. 人类在各发展阶段都消耗一种类型的能源D. 随着生活水平的提高人均能源消耗不断增长
6. 人类各发展阶段能源利用对环境产生的影响,正确的叙述是( )
A. 原始社会人类利用的能源虽然较少,但对环境影响较大
B. 农业社会能源的开发利用可能导致土地荒漠化和水土流失
C. 工业社会大量使用能源带来严重的环境污染,但生态问题得到缓解
D. 现代社会崇尚美国的能源消费方式,能源利用率高,环境问题得到解决
科学家们认为氢能是控制地球升温、解决能源危机的最优选择。2023年4月10日,起于乌兰察布市,终到北京市燕山的“西氢东送”石化输氢管道被纳入《石油天然气“全国一张网”建设实施方案》,这标志着我国氢气长距离输送管道进入新发展阶段。“西氢东送”将大力缓解我国绿氢(利用可再生能源分解水得到直气)供需错配问题。下图为能工业链和西东送工程示意图。完成下面小题。
7. 下列关于氢能的叙述,正确的是( )
①属于自然资源②零污染③储存运输方式灵活④可再生⑤深受地域限制
A. ①②⑤B. ①③④C. ②③④D. ③④⑤
8. “西氢东送”工程通气后,对北京影响是( )
A. 替代京津冀地区现有化石能源制氢B. 大力解决我国绿氢供需错配的问题
C. 有利于北京能源转型升级和工业化D. 助力京津冀地区“低硫”目标实现
弃风限电是指风电机组可以正常运作,但因为电网消纳能力不足、建设工期不匹配而使得风电机组停止运作的现象。下图示意2022年我国部分省份风电机组利用率。完成下面小题。
9. 2022年,图示省份弃风限电现象最严重的是( )
A. 黑龙江B. 青海C. 新疆D. 内蒙古
10. 弃风限电现象反映了( )
①风电机组建设周期较电网工程建设周期长
②电网工程建设周期较风电机组建设周期长
③风力发电量波动与用电需求波动不一致
④用电需求波动较风力发电量波动更大
A. ①③B. ②④C. ②③D. ①④
塔拉滩位于青藏高原东部,年蒸发量远大于年降水量,是我国风沙危害最严重的地区之一。塔拉滩已建成全球装机容量最大的太阳能光伏发电站,总装机容量达2.2GW。随着太阳能光伏发电场建成投用,这片土地上的“绿色”越来越多。完成下面小题。
11. 塔拉滩光伏电站建立后,产生的生态效益主要是( )
A. 提高土壤温度B. 减少水分蒸发C. 增加太阳辐射D. 削减流水侵蚀
12. 为最大程度提高塔拉滩光伏电池板对太阳能的收集效率,其光伏电池板追光系统设计时考虑的主要因素是( )
①地形②风力③太阳方位④太阳高度
A. ①②B. ②③C. ③④D. ①④
13. 与用矿物燃料发电相比,太阳能光伏发电的优势是( )
A. 稳定性强B. 能量密集C. 碳排更低D. 供需平衡
我国新能源汽车研究与销售的领头羊企业B企业,20余年在技术领域持续深耕,始终坚持“技术为王,创新为本”的发展理念,2022年出口量为5.59万辆,2023年1~4月,乘用车海外销量增长迅速,出口达5.36万辆,接近去年全年出口量。2021年B企业宣布与挪威汽车经销商合作,将唐EV打入挪威市场,国际化战略持续提速。挪威计划在2025年成为首个全面禁售传统燃油汽车约国家,到2025年销售的所有新车都将是真正的零碳排放汽车。完成下面小题。
14. 使用新能源汽车主要意义( )
①加快能源清洁低碳转型发展 ②改变石油在能源消费结构中的主导地位
③助力实现碳达峰、碳中和 ④加快构建以新能源为主体的新型汽车系统
A. ①②③B. ②③④C. ①②④D. ①③④
15. 新能源汽车近年来市场占有率快速提升,原因有( )
①维修服务网点数量多于燃油汽车 ②行驶过程中消耗的能源成本较低
③充电所需时间明显少于加油时间 ④对城市近地面大气的污染程度轻
A. ①②B. ①③C. ②④D. ③④
16. 挪威新能源汽车将是真正意义上的零碳排放,推测其电力主要来源为( )
①水电—挪威山地多,河流径流量大,水力资源丰富,大力发展水力发电
②风电—受盛行西风的影响大,风能资源丰富
③火电—煤炭和油气资源丰富,发电成本低
④光电—降水少,太阳辐射强,太阳能丰富
A. ①④B. ②③C. ①②D. ①③
17. 我国新能源车企为开拓欧洲市场首先进军挪威,是因为该国( )
A. 新能源汽车认可度高B. 石油资源短缺
C. 人口稠密,市场潜力大D. 大气污染严重
18. B企业新能源汽车在挪威市场竞争力较强,其自身优势在于( )
A. 市场广阔B. 核心技术C. 外观漂亮D. 政策支持
数据中心需要大量电力支撑。2022年2月我国“东数西算”工程正式启初“东数西算”是在西部地区发展数据中心,把东部地区经济活动产生的数据传输到西部地区进行计算和处理。下图为“我国10个数据中心集群分布示意图”。据此完成下面小题。
19. 实施“东数西算”工程的背景是考虑到区域之间( )
A. 相似性B. 整体性C. 动态性D. 差异性
20. 与长三角数据集群相比,西南数据中心可利用的优势能源是( )
A. 风能B. 水能C. 太阳能D. 地热能
21. “东数西算”工程实施带来的主要影响是( )
A. 优化东部能源结构B. 推动资源合理配置
C. 改善西部生态环境D. 降低东部用工成本
中央储备粮主要用于保证全国性的粮食明显供不应求、重大自然灾害和突发性事件的需要。我国中央储备粮管理由中储粮集团公司实行垂直管理。下图示意该公司直属库布局情况,反映了中央储备粮布局的现状。完成下面小题。
22. 影响中储粮直属库布局的主要因素是( )
A. 粮食产量B. 受灾频率C. 饮食习惯D. 经济水平
23. 与该布局密切相关的现象是( )
A. 南水北调B. 南稻北种C. 北粮南运D. 北种南育
24. 针对该布局,为更好保障国内粮食安全,合理的措施是( )
A. 改变种植结构B. 扩大耕地面积C. 降低粮食价格D. 健全物流体系
为确保粮食安全,我国必须严守18亿亩耕地红线。“藏粮于地”是保障我国粮食安全的重要战略举措之一。“藏粮于地”强调可持续的粮食生产能力,即在粮食供过于求时,轮作、休耕一部分土地;在粮食紧缺时,再将这部分土地迅速用于粮食生产;这样通过耕地的增加或减少来维持粮食供求的大体平衡。下图示意我国2016年耕地等级构成。据此完成下面小题。
25. 与“藏粮于仓”相比,“藏粮于地”会( )
A. 提高粮食生产成本B. 减少粮食浪费C. 减少粮食需求量D. 保障粮食供给
26. 目前,我国实施“藏粮于地”战略的关键是( )
A. 提高农业科技B. 实行精耕细作C. 提高耕地质量D. 扩大耕地面积
浙江舟山嵊泗县是一个海岛县,由404个大小岛屿组成,列岛地形起伏,水系短小,谷地浅凹,多岙湾岬角。1997年,我国首次在该县建成反渗透海水淡化产业化工程,截止2017年底,居民生活使用淡化水达8.31万吨/日,淡化水接入供水管网前,通常会与当地水库水勾兑。海水淡化是解决沿海地区水资源紧张的有效途径之一。淡化水供水率和水质均有较好的保证,受气候等因素影响小;但淡水生产成本较高,生产过程中容易造成环境问题,需要加强综合利用。下图为舟山海水综合利用流程简图,据此完成下面小题。
27. 嵊泗县居民日用淡化水量较高,主要是因为该地( )
A. 技术先进B. 降水较少C. 河短湖少D. 输水便利
28. 该地淡化海水与当地水库水勾兑的目的主要是( )
A. 降低淡化水生产压力B. 提高供水品质C. 进一步降低供水盐度D. 降低供水成本
29. 舟山对海水进行综合利用后,带来的有利影响是( )
①提高资源循环利用率②减少高盐污染排放③降低海洋生态脆弱性④降低盐业生产成本
A. ①②B. ①③C. ③④D. ②④
2021年12月30日,世界规模最大的抽水蓄能电站在我国河北省丰宁县投产发电。该电站有上、下两个水库,在电力负荷低谷时抽水至上水库,相当于储存电能,在用电高峰期再放水至下水库发电,被誉为“超级充电宝”。图左为“京津冀区域位置图”,图右为“抽水蓄能电站工作原理示意图”。据此完成下面小题。
30. 丰宁县建设抽水蓄能电站的区位优势( )
A. 降水丰沛,径流量大B. 地处山区,地形坡度大
C. 风能、太阳能资源匮乏D. 靠近京津冀,农业用水量大
31. 该电站“下库的水流向上库”的时段最可能是( )
A. 12~18时B. 18~24时C. 0~6时D. 6~12时
32. 抽水蓄能电站建设的主要目的是( )
A. 稳定电网运行B. 弥补发电不足C. 改善大气质量D. 减少水资源浪费
舟山国家石油储备基地位于浙江省舟山市香山岛,其储备的石油主要来源于中东地区、拉丁美洲和俄罗斯,且以中东地区为主。香山岛有良好的深水岸线资源,可利用岸线约2.2km。该基地是首批4个国家石油储备基地之一,另外3个分别位于浙江宁波镇海、山东青岛和辽宁大连。下图为香山岛位置示意图。据此完成下面小题。
33. 首批4个国家石油储备基地有2个建在长江三角洲地区,其主要考虑的是( )
A. 人工成本低B. 交通便利
C 市场需求大D. 距产地近
34. 香山油库可与相距不远的镇海油库实现管网互联,这样做是( )
A. 调配库存B. 扩大市场
C. 增加就业机会D. 控制油价
我国承诺2030年实现碳达峰(碳排放的最高点),力争2060年前实现碳中和(实现CO2“零排放”),下图示意1960-2021年全球空气CO2浓度变化。完成下面小题。
35. 图示期间,CO2浓度变化的直接后果是( )
A. 大量吸收太阳辐射B. 大量吸收地面辐射
C. 适量反射太阳辐射D. 适量反射地面辐射
36. 我国依次实现碳达峰和碳中和的有效措施有( )
①用火电替代煤炭②发展城市廊道
③提高能源利用率④采用集中供暖
A. ①②B. ①④C. ②③D. ③④
二、综合题(46分)
37. 阅读图文材料,完成下列要求。
锂作为一种重要的新型战略资源受到各国高度关注。全球锂矿集中分布在玻利维亚、阿根廷和智利构成的“锂三角”地区。该地区曾是一片汪洋大海,伴随安第斯山脉的隆起,该地区与海洋分离。“锂三角”周边山区富锂岩石分布广,分布有190个盐湖,盐湖总面积约2.67万km²,目前只有4个盐湖的锂矿资源得到开发;另有21个盐湖处于勘探阶段、55个盐湖处于初级勘查阶段;其余110个盐湖还未开展勘查与潜力评价工作。截至2018年末,“锂三角”地区锂矿储量为2903万吨,产量2.13万吨,储产比高达1362.9,是全球矿业公司投资的热点地区,美国、澳大利亚、加拿大、日本等国都在积极抢占该地区锂矿资源市场份额。下图示意“锂三角”地区概况。
(1)说明“锂三角”地区锂盐的富集过程。
(2)分析“锂三角”地区成为全球矿业公司投资热点地区的原因。
(3)分析美国、澳大利亚、加拿大、日本等国积极抢占该地区锂矿资源市场份额的目的。
38. 阅读图文材料,完成下列要求
耕地由种植粮食作物改种非粮食作物的现象,称为种植结构“非粮化”。山东省种植结构“非粮化”率空间差异明显,2019年鲁中南山地丘陵地区明显高于鲁西北平原地区。下图示意山东省山脉水系分布。
(1)近年来,山东省部分经济发达地区种植结构“非粮化”类型逐渐由棉花、花生、蔬菜向蔬菜、瓜果转变,说明其变化的主要原因。
(2)为保障粮食安全,请提出防止耕地种植结构“非粮化”的合理建议。
39. 阅读图文材料,完成下列要求。
莱州湾(如图1)海域面积约为6967km2,每年海冰分布面积约为3600km2,海冰厚度约15cm,封冻期长达近4个月。中国首个海上风电与海洋牧场融合发展研究试验项目在莱州湾海域实施,2022年11月25日,首批13台海上风机并网发电。海洋牧场是基于海洋生态系统原理,在特定海域通过人工鱼礁、增殖放流等措施,构建或修复海洋生物繁殖、生长、索饵或避敌所需的场所,实现渔业资源可持续利用的渔业模式。“海上风电+海洋牧场”的基本原理是将鱼类养殖网箱、贝藻养殖筏架固定在风力发电机的地基之上,通过海上风电底座的“鱼礁化”,实现海上风电和海洋牧场的融合。它将开创“水下产出绿色产品,水上产出清洁能源”的新局面,符合“海上粮仓+蓝色能源”的海洋空间开发战略方向。图2为“海上风电+海洋牧场”示意图。
(1)分析冬季莱州湾海面易封冻的主要原因。
(2)说明风力发电机底座“鱼礁化”的有利影响。
(3)简述“海上风电+海洋牧场”模式对国家资源安全的意义。资源类型
主要分布省区
GDP平均增速比全国平均少(%)
平均资源丰度比全国平均多(%)
耕地资源
黑龙江、吉林、宁夏、云南、西藏、甘肃、青海
0.56
66.24
矿产资源
辽宁、四川、湖北、山西、云南、安徽、贵州、湖南、江西
0.02
4
能源资源
山西、云南、四川、陕西、贵州、西藏
0.11
5.68
森林资源
西藏、黑龙江、吉林、云南、四川
0.27
1 496.59
河北省保定市高碑店市崇德实验中学2023-2024学年高二下学期3月考试地理试题(原卷版+解析版): 这是一份河北省保定市高碑店市崇德实验中学2023-2024学年高二下学期3月考试地理试题(原卷版+解析版),文件包含河北省保定市高碑店市崇德实验中学2023-2024学年高二下学期3月考试地理试题原卷版docx、河北省保定市高碑店市崇德实验中学2023-2024学年高二下学期3月考试地理试题解析版docx等2份试卷配套教学资源,其中试卷共19页, 欢迎下载使用。
河北省石家庄市赵县七县联考2023-2024学年高二下学期3月月考地理试题(原卷版+解析版): 这是一份河北省石家庄市赵县七县联考2023-2024学年高二下学期3月月考地理试题(原卷版+解析版),文件包含河北省石家庄市赵县七县联考2023-2024学年高二下学期3月月考地理试题原卷版docx、河北省石家庄市赵县七县联考2023-2024学年高二下学期3月月考地理试题解析版docx等2份试卷配套教学资源,其中试卷共19页, 欢迎下载使用。
江苏省扬州中学2023-2024学年高二下学期3月月考地理试题(原卷版+解析版): 这是一份江苏省扬州中学2023-2024学年高二下学期3月月考地理试题(原卷版+解析版),文件包含江苏省扬州中学2023-2024学年高二下学期3月月考地理试题原卷版docx、江苏省扬州中学2023-2024学年高二下学期3月月考地理试题解析版docx等2份试卷配套教学资源,其中试卷共25页, 欢迎下载使用。