2024年上海市浦东新区中考二模化学试题(原卷版+解析版)
展开一、选择题(共20分)
请将正确选项的代号用2B铅笔填涂在答题纸的相应位置上,更改答案时,用橡皮擦去,重新填涂。第1~14题,每题均只有一个正确选项。
1. 属于非金属元素的是
A. B. C. D.
2. 属于悬浊液的是
A. 泥浆水B. 食盐水C. 矿泉水D. 蒸馏水
3. “庄稼一枝花,全靠肥当家”。属于钾肥的是
A. B. C. D.
4. 与金刚石互为同素异形体的是
A. 活性炭B. 臭氧C. 石墨D. 一氧化碳
5. 引起温室效应的物质是
A. B. C. D.
6. 属于化学性质的是
A. 铜丝的导电性B. 木炭的吸附性
C. 盐酸的挥发性D. 甲烷的可燃性
7. 硫粉在氧气中燃烧的现象是
A. 火星四射B. 蓝紫色火焰C. 大量白烟D. 黄色火焰
8. 氮化锶(Sr3N2)是生产高端荧光粉的主要原料。已知Sr3N2中N的化合价为﹣3,则Sr的化合价为
A. ﹣3B. ﹣2C. +2D. +3
9. 物质对应的用途正确的是
A. 盐酸:除铁锈B. 明矾:杀菌消毒
C. 氧气:作燃料D. 氦气:供给呼吸
10. 关于碳酸钠说法错误的是
A. 俗你烧碱B. 易溶于水
C. 能与氢氧化钙溶液反应D. 焰色反应为黄色
11. 有关溶液说法正确的是
A. 稀溶液一定是不饱和溶液B. 均一、稳定的液体一定是溶液
C. 饱和溶液一定比不饱和溶液浓度大D. 在温度一定时,有晶体析出的溶液一定是该溶质的饱和溶液
12. 实验室制备氧气的化学方程式书写正确的是
A. B.
C. D.
13. 研究人员将二氧化碳转化为液体燃料甲醇,其微观示意图如下、下列说法正确的是
A. 丁的化学式是B. 乙、丙、丁均为氧化物
C. 反应前后各元素的化合价均未改变D. 反应前后分子种类和数目均发生变化
14. 下列实验说法正确的是
A. 能比较物质的溶解性B. 能随时控制反应的发生与停止
C. 能验证空气中氧气的体积分数D. 能验证中和反应放热
第15~17题,每题有一个或二个正确选项。
15. 关于盐说法正确的是
A. 盐中一定有原子团B. 盐和碱一定能发生反应
C. 盐溶液一定显中性D. 盐中元素以化合态存在
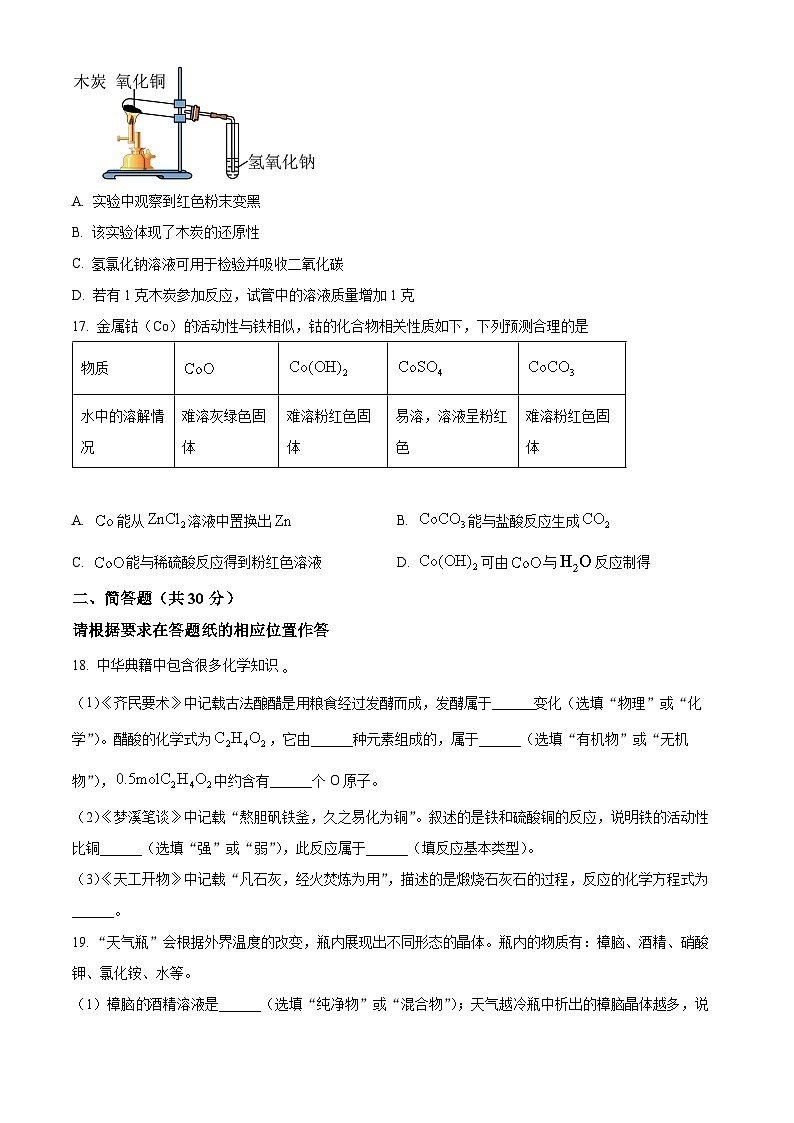
16. 关于“木炭还原氧化铜”的实验,说法正确的是
A. 实验中观察到红色粉末变黑
B. 该实验体现了木炭的还原性
C. 氢氯化钠溶液可用于检验并吸收二氧化碳
D. 若有1克木炭参加反应,试管中的溶液质量增加1克
17. 金属钴(C)活动性与铁相似,钴的化合物相关性质如下,下列预测合理的是
A. 能从溶液中置换出B. 能与盐酸反应生成
C. 能与稀硫酸反应得到粉红色溶液D. 可由与反应制得
二、简答题(共30分)
请根据要求在答题纸的相应位置作答
18. 中华典籍中包含很多化学知识
(1)《齐民要术》中记载古法酿醋是用粮食经过发酵而成,发酵属于______变化(选填“物理”或“化学”)。醋酸的化学式为,它由______种元素组成的,属于______(选填“有机物”或“无机物”),中约含有______个O原子。
(2)《梦溪笔谈》中记载“熬胆矾铁釜,久之易化为铜”。叙述的是铁和硫酸铜的反应,说明铁的活动性比铜______(选填“强”或“弱”),此反应属于______(填反应基本类型)。
(3)《天工开物》中记载“凡石灰,经火焚炼为用”,描述的是煅烧石灰石的过程,反应的化学方程式为______。
19. “天气瓶”会根据外界温度的改变,瓶内展现出不同形态的晶体。瓶内的物质有:樟脑、酒精、硝酸钾、氯化铵、水等。
(1)樟脑酒精溶液是______(选填“纯净物”或“混合物”);天气越冷瓶中析出的樟脑晶体越多,说明樟脑在酒精中的溶解度随温度降低而______(选填“增大”或“减小”)。
(2)下表是硝酸钾、氯化铵的部分溶解度数据。
①不饱和的溶液变为饱和溶液的方法是______(写一种)。
②50℃时,的溶解度______(选填“>”“<”或“=”)的溶解度。
③某固体混合物含。为了提纯硝酸钾设计如下实验:
上述步骤中降温至20℃的目的是______。
(3)
20. 催化剂可显著提高反应效率,氧化铁可作双氯水分解的催化剂。
(1)实验室收集氧气的装置为______(选塻“A”或“B”)。
(2)写出在催化作用下发生反应的化学方程式为______。
(3)为比较和对分解的催化效果,某研究小组用下图装置设计了表中的三组实验。(以收集气体为标准,其他可能影响实验的因素均已忽略)
①上述实验应测量的“待测数据”指的是______。
②说明能加快分解速率的对比实验是______。(填写实验序号)
③过氧化氢浴液的溶质质量分数也会影响分解速率,请补全实验步骤:
常温下,在两支试管中分别加入等质量的氧化铁,再分别加入______,观察反应的剧烈程度。
(4)用图1装置进行实验:启动压强传感器,注入溶液。装置内压强与时间的关系如图2所示。实验中,触摸烧瓶外壁,有发烫的感觉。(液体体积对压强影响忽略不计)
①初始时压强不为0,原因是______。
②段压强增大的原因是______。
21. 实验小组同学研究酸、碱、盐的化学性质,进行了以下实验:
(1)A组实验发生的化学反应方程式为______。最终烧杯中溶液呈______。(选填“酸性”、“中性”、“碱性”)
(2)B组实验U形管中出现的现象是______,该现象不足以证明氢氧化钠和二氧化碳发生反应,理由是______。
(3)C组实验发生的化学方程式为______。
(4)上述实验完成后,将B、C组反应后的上层清液全部倒入同一烧杯中,生成克白色沉淀,过滤。请分析滤液中溶质成分可能有______种情况。克白色沉淀中碳元素的质量与克二氧化碳中碳元素的质量是否相等,说明理由______。
A
B
C
D
物质
水中的溶解情况
难溶灰绿色固体
难溶粉红色固体
易溶,溶液呈粉红色
难溶粉红色固体
温度
10
20
30
40
60
80
100
溶解度/水
20.9
31.6
45.8
63.9
110
169
246
333
37.2
41.4
45.8
55.2
65.6
77.3
实验序号
过氧化氢溶液
其他物质质量
待测数据
1
/
2
氧化铁
3
二氧化锰
A组:
在氢氧化钠溶液中滴加稀盐酸,测定溶液的pH变化。
B组:
将足量氢氧化钠溶液滴入装有m克二氧化碳的试管中。
C组:
在硫酸钠溶液中,滴加氯化钡溶液。
2024年上海市浦东新区中考二模化学试题: 这是一份2024年上海市浦东新区中考二模化学试题,共6页。
2024年上海市杨浦区中考二模化学试题(原卷版+解析版): 这是一份2024年上海市杨浦区中考二模化学试题(原卷版+解析版),文件包含2024年上海市杨浦区中考二模化学试题原卷版docx、2024年上海市杨浦区中考二模化学试题解析版docx等2份试卷配套教学资源,其中试卷共20页, 欢迎下载使用。
2022年上海市嘉定区6月线下中考二模化学试卷(原卷版+解析版): 这是一份2022年上海市嘉定区6月线下中考二模化学试卷(原卷版+解析版),文件包含2022年上海市嘉定区6月线下中考二模化学试卷解析版docx、2022年上海市嘉定区6月线下中考二模化学试卷原卷版docx等2份试卷配套教学资源,其中试卷共19页, 欢迎下载使用。

