2024年湖南省长沙市望城区初中学业水平模拟考试化学试卷(原卷版+解析版)
展开注意事项:
1.答题前,请考生先将自己的姓名、准考证号填写清楚,并认真核对条形码上的姓名、准考证号、考室和座位号;
2.必须在答题卡上答题,在草稿纸、试题卷上答题无效;
3.答题时,请考生注意各大题题号后面的答题提示;
4.请勿折叠答题卡,保持字体工整、笔迹清晰、卡面清洁;
5.答题卡上不得使用涂改液、涂玫胶和贴纸;
6.本学科试卷共五大题,23小题。考试时量60分钟,满分100分。
可能用到的相对原子质量:H-1 O-16 S-32 Ba-137
一、选择题(本大题共12小题,每小题3分,共36分。每小题只有一个选项符合题意,请将符合题意的选项用2B铅笔填涂在答题卡相应位置)
1. 下列成语的本义蕴含化学变化的是
A. 车水马龙B. 火上浇油C. 风吹草动D. 冰雪消融
【答案】B
【解析】
【详解】A、车水马龙,无新物质生成,属于物理变化,故错误;
B、火上浇油,往火上倒油,发生了燃烧,有新物质二氧化碳等生成,属于化学变化,故正确;
C、风吹草动,无新物质生成,属于物理变化,故错误;
D、冰雪消融过程中只是状态发生变化,无新物质生成,属于物理变化,故错误。
故选:B。
2. 下列各物质中属于混合物的是
A. 氧气B. 氮气C. 洁净的液化天然气D. 二氧化碳
【答案】C
【解析】
【详解】A、氧气由氧气一种物质组成,属于纯净物,不符合题意;
B、氮气由氮气一种物质组成,属于纯净物,不符合题意;
C、洁净的液化天然气主要成分是甲烷,还含有其它物质,属于混合物,符合题意;
D、二氧化碳由二氧化碳一种物质组成,属于纯净物,不符合题意。
故选C。
3. 正确的实验操作是完成好化学实验的基本要求。下列有关实验操作错误的是
A. 点燃酒精灯B. 取用固体药品
C. 加热液体D. 测溶液pH
【答案】D
【解析】
【详解】A、使用酒精灯时要注意“两查、两禁、一不可”,可用火柴点燃酒精灯,图示操作正确;
B、取用固体氯化钠,瓶塞要倒放,用药匙取用,图示操作正确;
C、给试管中的液体加热时,用外焰加热,液体不超过试管容积的三分之一,试管夹夹在中上部,试管口斜向上,与水平方向大约成45°夹角,还应不时移动试管,使试管中液体受热均匀,以免暴沸伤人,图示操作正确;
D、用pH试纸测定溶液的pH时,正确的操作方法为在白瓷板或玻璃片上放一小片pH试纸,用玻璃棒蘸取待测液滴到pH试纸上,把试纸显示的颜色与标准比色卡比较,读出pH。不能将pH试纸伸入待测液中,以免污染待测液,图示操作错误;
故选:D。
4. 从热水瓶中倒开水,能够观察到瓶口有白雾,白雾上升一段距离后消失。这一现象无法说明的是
A. 水分子能保持水的化学性质
B. 水分子不断运动
C. 水分子间有间隔
D. 水分子很小
【答案】A
【解析】
【详解】A、水分子能保持水的化学性质,但是上述变化过程属于物理变化,无法说明水分子能够保持水的化学性质。A错误;
B、上述变化能说明水分子在不断运动。B正确;
C、瓶口有白雾是因为水蒸气冷凝成水的小液滴,说明水分子之间有间隔。C正确;
D、人无法用肉眼看不到一个个的水分子,说明水分子很小。D正确。
故选A。
5. 2024年世界环境日的主题是“生态文明与可持续发展”。以下做法不正确的是
A. 加强工业废水的排放监控,坚持达标排放B. 大量燃放烟花爆竹,增添节日喜庆气氛
C. 实施绿化工程,防止扬尘污染D. 农业上对农作物采用滴灌供水
【答案】B
【解析】
【详解】A、加强工业废水的排放监控,坚持达标排放,可减少水体污染,利于环境保护,故选项说法不符合题意;
B、大量燃放烟花爆竹,增加节日喜庆气氛,会排放烟尘、二氧化硫等污染物,会造成空气污染,故选项说法符合题意;
C、实施绿化工程,防止扬尘污染,可减少空气中污染物的含量,利于环境保护,故选项说法不符合题意;
D、农业上对农作物采用滴灌供水,可节约用水,利于环境保护,故选项说法不符合题意;
故选:B。
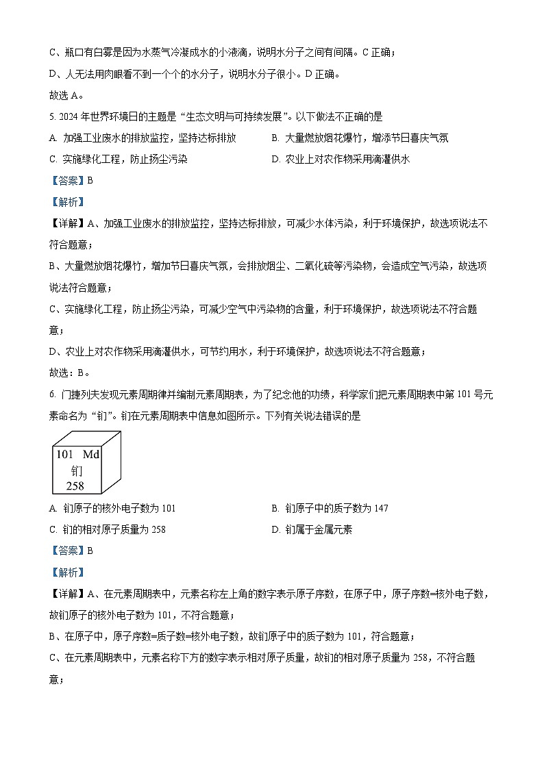
6. 门捷列夫发现元素周期律并编制元素周期表,为了纪念他的功绩,科学家们把元素周期表中第101号元素命名为“钔”。钔在元素周期表中信息如图所示。下列有关说法错误的是
A. 钔原子的核外电子数为101B. 钔原子中的质子数为147
C. 钔的相对原子质量为258D. 钔属于金属元素
【答案】B
【解析】
【详解】A、在元素周期表中,元素名称左上角的数字表示原子序数,在原子中,原子序数=核外电子数,故钔原子的核外电子数为101,不符合题意;
B、在原子中,原子序数=质子数=核外电子数,故钔原子中的质子数为101,符合题意;
C、在元素周期表中,元素名称下方的数字表示相对原子质量,故钔的相对原子质量为258,不符合题意;
D、由“金”字旁可知,钔属于金属元素,不符合题意。
故选B。
7. 放风筝是民间传统游戏之一,也是清明节节日习俗。下列制作风筝的材料中,属于金属材料的是
A. 竹子B. 镀锡铁丝C. 塑料薄膜D. 布料
【答案】B
【解析】
【详解】A、竹子属于天然材料,不符合题意;
B、镀锡铁丝由锡和铁组成,属于金属材料,符合题意;
C、塑料是三大合成材料之一,不符合题意;
D、布料属于天然材料,不符合题意。
故选B。
8. 碳是形成化合物种类最多的元素,含碳物质是化学研究的重要内容。下列有关含碳物质的性质或用途错误的是
A. 璀璨夺目的钻石是由碳原子构成
B. 金刚石和石墨的物理性质很大差异的原因是碳原子排列方式不同
C. 制糖工业中利用活性炭来脱色制白糖
D. 铅笔芯主要是用铅和少量碳粉制成的
【答案】D
【解析】
【详解】A、天然的金刚石经过仔细研磨后形成钻石,金刚石是由碳原子构成的,故A正确;
B、金刚石、石墨物理性质差异很大,是因为它们的碳原子的排列方式不同,故B正确;
C、活性炭具有吸附性,能吸附异味和色素,制糖工业中利用活性炭来脱色制白糖,故C正确;
D、石墨质软,呈深灰色,可用于制铅笔芯,铅笔芯不是用铅和少量碳粉制成的,铅笔芯是由石墨和粘土按照一定比例混合制成的,故D错误;
故选:D。
9. 溶液具有广泛的用途,与人们的生活息息相关。下列有关溶液的说法正确的是
A. 凡是均一、稳定的液体一定是溶液B. 溶液都是无色透明的液体
C. 氢氧化钠固体在溶于水形成溶液的过程中,放出热量D. 油和水可以形成溶液
【答案】C
【解析】
【详解】A、溶液是均一、稳定的混合物,但均一的、稳定的液体不一定是溶液,也可能是水等纯净物,故错误;
B、溶液是由溶剂和溶质组成,具有均一性和稳定性,不一定是无色的,如硫酸铜溶液为蓝色,故错误;
C、氢氧化钠固体在溶于水形成溶液的过程中,放出热量,故正确;
D、油不溶于水,水和油会分层,不能形成溶液,故错误。
故选C。
10. 一些食物的近似pH如下:
其中显碱性的食物是
A. 葡萄汁B. 苹果汁C. 牛奶D. 鸡蛋清
【答案】D
【解析】
【详解】试题分析:溶液显示碱性其PH值会大于7,而且数值越大,说明其碱性越强。故选D.
考点:溶液的酸碱性
11. 化肥对提高农作物的产量具有重要作用。下列化肥中属于复合肥的是
A. 硫酸钾(K2SO4)B. 尿素【CO(NH2)2】
C. 硝酸铵(NH4NO3)D. 硝酸钾(KNO3)
【答案】D
【解析】
【详解】A、硫酸钾含钾一种营养元素,属于钾肥,不符合题意;
B、尿素含氮一种营养元素,属于氮肥,不符合题意;
C、硝酸铵含氮一种营养元素,属于氮肥,不符合题意;
D、硝酸钾含K、N两种营养元素,属于复合肥,符合题意。
故选D。
12. 2024年春节联欢晚会长沙分会场呈现精彩夺目,其中展示的特色美食爆炒小龙虾富含的营养素是
A. 蛋白质B. 糖类C. 无机盐D. 维生素
【答案】A
【解析】
【详解】A、动物肌肉、皮肤、毛发等富含蛋白质,故爆炒小龙虾富含的营养素是蛋白质,符合题意;
B、植物种子或块茎中富含糖类,不符合题意;
C、爆炒小龙虾富含的营养素是蛋白质,不是无机盐,不符合题意;
D、蔬菜、水果富含维生素,不符合题意。
故选A。
二、选择题(本大题共3小题,每小题3分,共9分。在每小题给出的四个选项中,有一个或两个选项符合题意。全部选对的得3分,选对但不全对的得2分,有选错的得0分。请将符合题意的选项用2B铅笔填涂在答题卡相应位置。)
13. 下列对实验现象的描述正确的是
A. 红磷在空气中燃烧产生大量白雾B. 硫在空气燃烧发出淡蓝色火焰
C. 木炭在空气中充分燃烧生成黑色固体D. 铁丝在氧气中燃烧时,火星四射,生成黑色固体
【答案】BD
【解析】
【详解】A、红磷在空气中燃烧,产生大量白烟,不是白雾,不符合题意;
B、硫在空气中燃烧,发出淡蓝色火焰,生成具有刺激性气味的气体,符合题意;
C、木炭在空气中充分燃烧生成能使澄清石灰水变浑浊的气体,不符合题意;
D、铁丝在氧气中剧烈燃烧、火星四射,生成黑色固体,放出大量的热,符合题意。
故选BD
14. 2月23日,南京市发生的一起因电动自行车起火引发的高楼火灾,造成巨大人员伤亡。下列有关安全知识正确的的是
A. 夜间煤气泄漏时应立即开灯检查B. 逃离火灾现场逃生,应用湿毛巾捂口鼻
C. 消防车洒水降低了可燃物的着火点D. 高层建筑发生火灾时,应乘坐电梯撒离
【答案】B
【解析】
【详解】A、发现煤气泄漏,应该立即关掉煤气阀门,然后开窗通风,煤气属于易燃性气体,开灯容易引起爆炸,故错误;
B、如果火灾现场烟雾很浓,用湿毛巾捂住口鼻能防止吸入燃烧产生的烟尘,故正确;
C、洒水是利用水蒸发吸热,降低温度至可燃物的着火点以下,不能降低可燃物的着火点,故错误;
D、高层建筑物起火,会随时停电导致电梯无法使用,故不能乘坐电梯离开,故错误。
故选B。
15. 除去下列物质中含有的杂质,所用试剂和方法正确的是
A. AB. BC. CD. D
【答案】BC
【解析】
【详解】A、加入足量硝酸钡溶液,硝酸钡和硫酸反应生成硫酸钡和硝酸,过滤,除去硫酸钡,虽然除去了杂质,但是引入了新的杂质硝酸,不符合题意;
B、浓硫酸具有吸水性,且与二氧化碳不反应,可用浓硫酸干燥二氧化碳,符合题意;
C、加入足量的稀盐酸,铁和稀盐酸反应生成氯化亚铁和氢气,铜和稀盐酸不反应,过滤、洗涤、干燥,可得到铜,符合题意;
D、向溶液中加入过量的氯化钡溶液,氯化钡和碳酸钾反应生成碳酸钡和氯化钾,过滤,除去碳酸钡,但是氯化钡过量,引入了新的杂质氯化钡,不符合题意。
故选BC。
三、填空题(本大题共5小题,化学方程式每个3分,其余每空2分,共30分。)
16. 认真阅读下列材料,回答有关问题。
荧光棒,外形多为条状,外层以聚乙烯包装,荧光棒的发光原理是玻璃管夹层内外的过氧化物和酯类化合物反应,将反应后的能量传递给荧光染料,属于“冷光源”,因此发光的效率很高。荧光棒发光时间受温度、刚折时亮度的影响。环境温度越高;刚折时的亮度越高,发光时间也越短。
荧光棒所发出的光是靠化学反应激发染料发出的非放射性光,而不是由放射性激发染料发出的光,不会伤害人体。但荧光棒中的化学成分苯二甲酸二甲酯(C10H10O4)和苯二甲酸二丁酯,如果误吸或触碰,会造成恶心,只要使用方法正确,荧光棒不会对人体造成太大伤害。
(1)苯二甲酸二甲酯(C10H10O4)属于___________(填“有机化合物”或“无机化合物”);
(2)荧光棒发光过程将化学能转化___________能;
(3)每个C10H10O4分子由___________构成
【答案】(1)有机化合物
(2)光 (3)10个碳原子、10个氢原子和4个氧原子
【解析】
【小问1详解】
C10H10O4是一种含碳元素的化合物,属于有机物化合物;
【小问2详解】
荧光棒发光过程将化学能转化为光能;
【小问3详解】
由化学式可知,每个C10H10O4分子由10个碳原子、10个氢原子和4个氧原子构成。
17. 中国古代科技典籍中蕴含者许多关于科学技术知识的描述,请写出下列相关的化学方程式。
(1)《本草图经》:铁落者,锻家烧铁赤沸,砧上打落细皮屑。俗呼为铁花是也。写出铁在氧气中燃烧的化学方程式___________。
(2)《神农本草经》:孔公孽。。。。。主伤食不化。其中孔公孽主要成分碳酸钙,可用于中药治疗胃酸过多。该反应的化学方程式是___________。
【答案】(1)
(2)
【解析】
【小问1详解】
铁在氧气中燃烧生成四氧化三铁,化学方程式为:;
【小问2详解】
胃酸的主要成分是盐酸,碳酸钙和盐酸反应生成氯化钙、二氧化碳和水,化学方程式为:。
18. 1月23日,长沙理工大学教授贾传坤团队透露,团队近期研发出了一款可快速融雪且无污染的新型融雪剂,有望进一步加速“破冰”,降低冰雪气候下的交通风险。
(1)以前,我国采用工业盐(含有亚硝酸钠NaNO2)作为融雪盐,其中亚硝酸钠NaNO2中氮元素化合价为___________。
(2)根据我国融雪剂标准,融雪剂可分为氯化物类和非氯化物类。目前,我国主要使用氯化物融雪剂进行公路除雪,写出氯化物类融雪剂的主要成分___________(填化学式)。
【答案】(1)+3 (2)NaCl
【解析】
【小问1详解】
亚硝酸钠中钠元素显+1价,氧元素显-2价,设氮元素的化合价为x,根据化合物中,正、负化合价的代数和为零,可得:,x=+3;
【小问2详解】
氯化物类融雪剂的主要成分是氯化钠,化学式为:NaCl。
19. 从物质的溶解度曲线中,可以获得很多信息。甲、乙两种固体物质的溶解度曲线如图所示。
(1)P点表示的含义是___________。
(2)在30℃时,甲物质的溶解度___________(填“>”“<”或“=”)乙物质的溶解度。
(3)要使接近饱和的乙溶液变成饱和溶液,可采用的方法有___________(写一种即可)。
【答案】(1)t℃时,甲、乙的溶解度相等,均是30g
(2)> (3)增加溶质或恒温蒸发溶剂或降低温度
【解析】
【小问1详解】
由图可知,t℃时,甲、乙溶解度曲线相交于P点,故P点的含义是:t℃时,甲、乙的溶解度相等,均是30g;
【小问2详解】
由图可知,在30℃时,甲物质的溶解度>乙物质的溶解度;
【小问3详解】
由图可知,乙的溶解度随温度的升高而增加,要使接近饱和的乙溶液变成饱和溶液,可采用的方法有:增加溶质,恒温蒸发溶剂或降低温度。
20. 早在战国时期,《周礼•考工记》就记载了我国劳动人民制取氢氧化钾以漂洗丝帛的工艺。大意是:先将干燥的木头烧成灰(含K2CO3),用其灰汁浸泡丝帛,再加入石灰即可。其反应过程如下:
(1)操作a的名称___________。
(2)整个过程中能够循环利用的物质是___________。
(3)以上过程未涉及到的基本反应类型是___________。
(4)下列说法正确的是___________(填标号)。
A. 反应I过程放出热量
B. 氢氧化钙对皮肤和衣服有腐蚀作用
C. 为了提高肥效,将草木灰(主要成分K2CO3,呈碱性)和氯化铵混合使用
【答案】(1)过滤 (2)碳酸钙##CaCO3
(3)置换反应 (4)AB
【解析】
【小问1详解】
由图可知,操作a实现了固液分离,名称是过滤;
【小问2详解】
由图可知,碳酸钙既是反应物,又是生成物,可以循环利用;
【小问3详解】
碳酸钙高温煅烧生成氧化钙和二氧化碳,该反应符合“一变多”的特点,属于分解反应;氧化钙和水反应生成氢氧化钙,该反应符合“多变一”的特点,属于化合反应;氢氧化钙和碳酸钾反应生成碳酸钙和氢氧化钾,该反应符合“两种化合物互相交换成分生成另外两种化合物”的反应,属于复分解反应,故未涉及到的基本反应类型是:置换反应;
【小问4详解】
A、反应I为氧化钙和水反应生成氢氧化钙,该反应放出大量的热,符合题意;
B、氢氧化钙对皮肤、衣服有腐蚀作用,使用时应注意安全,防止与氢氧化钙直接接触,符合题意;
C、草木灰的主要成分是碳酸钾,碳酸钾显碱性,能与氯化铵反应生成氨气,降低肥效,故草木灰和氯化铵不能混合使用,不符合题意。
故选AB。
四、实验与探究题(本大题共2小题,每空2分,共20分。)
21. 实验室里现有氯酸钾,高锰酸钾,块状大理石,稀盐酸,棉花,以及下列仪器:
(1)写出仪器①的名称___________。
(2)制取一瓶较干燥的O2应选择的发生装置和收集装置是___________(填序号)。组装好仪器后第一步要进行的操作是___________。
(3)将燃着的木条放在集气瓶口,发现木条___________,说明氧气已收集满。
【答案】(1)水槽 (2) ①. AC ②. 检查装置气密性 (3)复燃
【解析】
【小问1详解】
仪器①的名称是水槽;
【小问2详解】
利用上述药品制备氧气,可以选择高锰酸钾,高锰酸钾在加热条件下分解成锰酸钾和二氧化锰和氧气,属于固体加热型的发生装置,选择A,氧气密度比空气略大、不易溶于水,收集装置选择向上排空气法或排水法,因为题干要求收集干燥气体,故选择C,故选AC;
因为有气体生成,故组装好仪器后要先检查装置气密性;
【小问3详解】
氧气具有助燃性,将带火星的小木条放在集气瓶口,若小木条复燃,则说明氧气已满。
22. 小明同学发现,上个月做实验用的氢氧化钠溶液忘记了盖瓶盖。对于该溶液是否变质,产生了极大的学习兴趣,于是进行探究。
探究一:探究氢氧化钠的化学性质
(1)往氢氧化钠溶液中滴加紫色石蕊溶液,观察到石蕊溶液变___________色。
(2)氢氧化钠溶液露置于空气中易变质,是因为氢氧化钠与___________(填序号)发生化学反应。
A. H2OB. CO2C. N2
探究二:探究该氢氧化钠溶液溶质的成分
【猜想与假设】
(3)假设一:该溶液没有变质;溶质为NaOH;
假设二:该溶液部分变质;溶质为NaOH、Na2CO3;
假设三:该溶液全部变质。溶质为___________。
【设计实验】
(4)为了验证假设,同学们共同设计了实验方案并进行实验,请你帮他们完善该探究过程。
查阅资料发现,Ba(NO3)2溶液呈中性。
结论:假设二成立
【反思与拓展】
(5)氢氧化钠在空气中易变质,为了防止该药品变质,该药品要___________保存。
(6)小明认为可用Ba(OH)2溶液代替步骤一中的Ba(NO3)2溶液进行实验,大家一致认为此方案不可行,理由是___________。
【答案】(1)蓝 (2)B
(3)Na2CO3##碳酸钠
(4)取步骤一试管中的少量上层清液于另一支试管中,滴加酚酞试液 (5)密封
(6)Ba(OH)2与碳酸钠反应生成碳酸钡沉淀和氢氧化钠,加入无色酚酞试液,生成的氢氧化钠和过量的Ba(OH)2溶液都会使酚酞试液变红,所以不能判断原溶液是否有氢氧化钠
【解析】
【分析】
【小问1详解】
碱性溶液可以使紫色石蕊溶液变蓝,氢氧化钠溶液显碱性,往氢氧化钠溶液中滴加紫色石蕊溶液,观察到石蕊溶液变蓝,故填:蓝;
【小问2详解】
氢氧化钠露置于空气中易变质,是氢氧化钠与空气中的二氧化碳反应生成碳酸钠和水,故填:B;
【小问3详解】
氢氧化钠溶液变质是氢氧化钠与空气中的二氧化碳反应生成碳酸钠和水,再结合题目的三条假设,溶液全部变质,溶质为Na2CO3,故填:Na2CO3;
【小问4详解】
根据实验结论原溶液中一定含有碳酸钠和氢氧化钠及步骤二实验结论和实验现象反推,步骤一过量硝酸钡检验并除去碳酸钠,步骤二是在步骤一实验的后的溶液中加入酚酞,此时溶液中无碳酸钠,硝酸钡呈中性,不能使酚酞变红,故使酚酞变红的是氢氧化钠,由此得出结论。故填:取步骤一试管中的少量上层清液于另一支试管中,滴加酚酞试液;
【小问5详解】
氢氧化钠在空气中易变质,为了防止该药品变质,该药品要密封保存,故填:密封;
【小问6详解】
用Ba(OH)2溶液代替步骤一中的Ba(NO3)2溶液进行实验,Ba(OH)2与碳酸钠反应生成碳酸钡沉淀和氢氧化钠,加入无色酚酞试液,生成的氢氧化钠和过量的Ba(OH)2溶液都会使酚酞试液变红,所以不能判断原溶液是否有氢氧化钠,故填:Ba(OH)2与碳酸钠反应生成碳酸钡沉淀和氢氧化钠,加入无色酚酞试液,生成的氢氧化钠和过量的Ba(OH)2溶液都会使酚酞试液变红,所以不能判断原溶液是否有氢氧化钠。
五、(本大题共1小题,共5分)
23. 为测定某硫酸溶液的溶质质量分数,实验小组设计了以下方案:在烧杯中加入该硫酸溶液100g,然后向烧杯中逐滴加入氢氧化钡溶液,请你帮其解决下列问题:
(1)恰好完全反应时,生成沉淀的质量为___________g。
(2)求该硫酸溶液的溶质质量分数(写出计算过程)。
【答案】(1)23.3
(2)解:设该硫酸溶液的溶质质量为x
解得x=9.8g
则该硫酸溶液的溶质质量分数为:
答:该硫酸溶液的溶质质量分数为9.8%。
【解析】
【小问1详解】
硫酸和氢氧化钡反应生成硫酸钡沉淀和水,根据图像,恰好完全反应时,生成沉淀的质量为23.3g;
【小问2详解】
见答案。食物
葡萄汁
苹果汁
牛奶
鸡蛋清
pH
3.5~4.5
2.9~3.3
6.3~6.6
7.6~8.0
选项
选项物质(括号内为杂质)
除杂试剂和方法
A
稀盐酸(H2SO4)
加入足量Ba(NO3)2溶液,过滤
B
CO2(水蒸气)
将气体通过足量的浓硫酸,干燥
C
Cu(Fe)
加入足量的稀盐酸、过滤、洗涤、干燥
D
KCl溶液(K2CO3)
向溶液中加入过量的BaCl2溶液,过滤
实验过程
实验现象
实验结论
步骤一:取少量该瓶溶液于试管中,过量的Ba(NO3)2溶液,振荡
有白色沉淀生成
原溶液中一定含有碳酸钠
步骤二:___________。
溶液变红色
溶液中一定含有氢氧化钠
2024年山西省初中学业水平测试信息卷 理科综合-初中化学(原卷版+解析版): 这是一份2024年山西省初中学业水平测试信息卷 理科综合-初中化学(原卷版+解析版),文件包含2024年山西省初中学业水平测试信息卷理科综合-初中化学原卷版docx、2024年山西省初中学业水平测试信息卷理科综合-初中化学解析版docx等2份试卷配套教学资源,其中试卷共22页, 欢迎下载使用。
2024年广东省 初中学业水平模拟测试化学试题(一)(原卷版+解析版): 这是一份2024年广东省 初中学业水平模拟测试化学试题(一)(原卷版+解析版),文件包含2024年广东省初中学业水平模拟测试化学试题一原卷版docx、2024年广东省初中学业水平模拟测试化学试题一解析版docx等2份试卷配套教学资源,其中试卷共25页, 欢迎下载使用。
2023年湖南省怀化市初中学业水平模拟化学试题(原卷版): 这是一份2023年湖南省怀化市初中学业水平模拟化学试题(原卷版),共9页。试卷主要包含了选择题,填空题,实验与探究题,计算题等内容,欢迎下载使用。

