


(21-23)三年中考物理真题分项汇编专题3 物态变化 3.2熔化和凝固(含解析)
展开
这是一份(21-23)三年中考物理真题分项汇编专题3 物态变化 3.2熔化和凝固(含解析),共10页。
1.(2023·北京·统考中考真题)将某种金属制成的勺放入15℃的水中,金属勺没有熔化;将该金属勺放入45℃的水中,发现金属勺逐渐熔化。该金属的熔点可能是( )
A.10℃B.30℃C.50℃D.60℃
【答案】B
【详解】金属属于晶体,其温度达到熔点并且继续吸热时,金属就会熔化。根据题目表述此金属的熔点在15℃到45℃之间,故B符合题意,ACD不符合题意。
故选B。
2.(2023·山西·统考中考真题)西周晋侯鸟尊是中国青铜器中罕见的珍品,是山西博物院的“镇院之宝”(如图所示)。制作鸟尊等青铜器时,先用泥土制成“内范”,在其外部涂适当厚度的蜡,将蜡雕刻成所需形状,称之为“模”,然后在“模”的外面用泥土制成“外范”。通过加热使蜡液流出形成空腔(模具),在空腔中倒入青铜液,待青铜液冷却后,打碎“外范”和“内范”,就得到与“模”一样的青铜器。下列分析正确的是( )
A.将蜡加热到液态是熔化过程,会放出热量
B.青铜液冷却到固态是凝固过程,会放出热量
C.青铜液冷却到固态是凝华过程,需吸收热量
D.青铜和蜡熔化过程中,温度均保持不变
【答案】B
【详解】A.蜡从固态到液态是熔化过程,此过程吸热,故A错误;
BC.青铜液体变成固体的过程是凝固,此过程放热,故B正确,C错误;
D.青铜是晶体,熔化过程温度保持不变,蜡是非晶体,熔化过程温度升高,故D错误。
故选B。
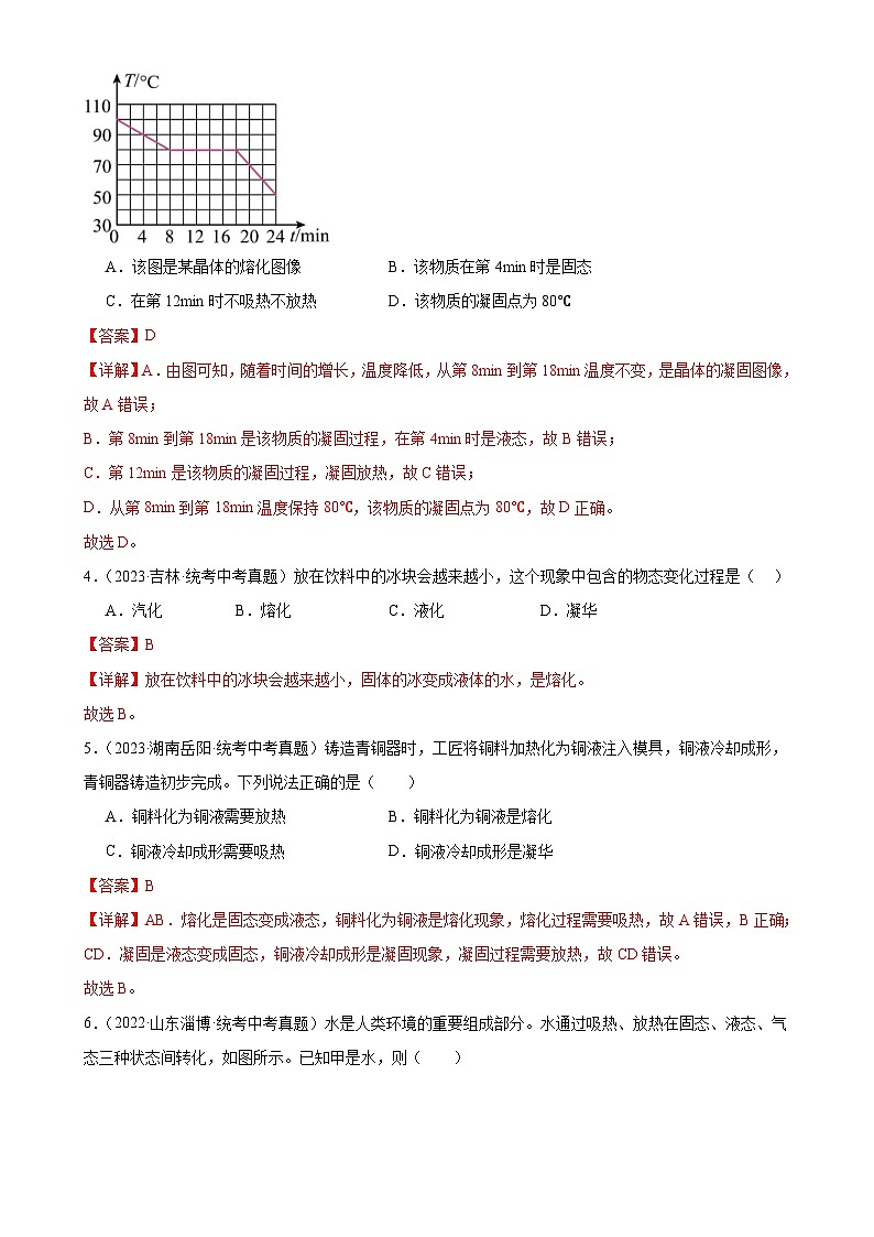
3.(2023·湖北恩施·统考中考真题)如图所示,是某物质温度随时间变化的图像。下列说法正确的是( )
A.该图是某晶体的熔化图像B.该物质在第4min时是固态
C.在第12min时不吸热不放热D.该物质的凝固点为80℃
【答案】D
【详解】A.由图可知,随着时间的增长,温度降低,从第8min到第18min温度不变,是晶体的凝固图像,故A错误;
B.第8min到第18min是该物质的凝固过程,在第4min时是液态,故B错误;
C.第12min是该物质的凝固过程,凝固放热,故C错误;
D.从第8min到第18min温度保持80℃,该物质的凝固点为80℃,故D正确。
故选D。
4.(2023·吉林·统考中考真题)放在饮料中的冰块会越来越小,这个现象中包含的物态变化过程是( )
A.汽化B.熔化C.液化D.凝华
【答案】B
【详解】放在饮料中的冰块会越来越小,固体的冰变成液体的水,是熔化。
故选B。
5.(2023·湖南岳阳·统考中考真题)铸造青铜器时,工匠将铜料加热化为铜液注入模具,铜液冷却成形,青铜器铸造初步完成。下列说法正确的是( )
A.铜料化为铜液需要放热B.铜料化为铜液是熔化
C.铜液冷却成形需要吸热D.铜液冷却成形是凝华
【答案】B
【详解】AB.熔化是固态变成液态,铜料化为铜液是熔化现象,熔化过程需要吸热,故A错误,B正确;
CD.凝固是液态变成固态,铜液冷却成形是凝固现象,凝固过程需要放热,故CD错误。
故选B。
6.(2022·山东淄博·统考中考真题)水是人类环境的重要组成部分。水通过吸热、放热在固态、液态、气态三种状态间转化,如图所示。已知甲是水,则( )
A.乙是冰B.丙是水蒸气
C.由丙到甲的过程放热D.由丙到甲是熔化过程
【答案】D
【详解】AB.由于甲是水,由甲转变成乙要吸热可知,乙是气态,可推导出丙是固态,故A、B错误;
CD.从丙到甲是熔化过程,要吸热,故C错误,D正确。
故选D。
7.(2022·吉林长春·统考中考真题)氮化硅是一种性能优异的非金属材料,它具有熔点高、硬度大、耐腐蚀、绝缘性好等特点。用它制作切削刀具是利用了该材料的哪个特点( )
A.熔点高B.硬度大C.耐腐蚀D.绝缘性好
【答案】B
【详解】氮化硅的硬度大,它的切削能力和耐磨性比较强,利用这个特点,所以可以用来做切削刀具。
故选B。
二、多选题
8.(2021·辽宁大连·统考中考真题)在探究“海波熔化时温度的变化规律”的实验中,实验装置如图所示,下列说法正确的是( )
A.选用的海波颗粒要小一些
B.温度计的玻璃泡全部放在海波中,不接触试管底和壁
C.使用初温较低的水来延长海波熔化的时间
D.通过海波温度变化的情况判断海波是否熔化
【答案】AB
【详解】A.为了受热均匀,选用的海波颗粒要小一些,故A正确;
B.温度计测量温度利用的是温度计玻璃泡内的液体热胀冷缩。温度计的玻璃泡全部放在海波中,不接触试管底和壁,故B正确;
C.海波熔化需要温度达到熔点,且不断吸热。使用初温较低的水不能来延长海波熔化的时间,应该增大水的质量,使海波在单位时间内吸收的热量变少,来延长海波熔化的时间,故C错误;
D.通过海波状态变化的情况判断海波是否熔化,故D错误。
故选AB。
三、填空题
9.(2023·湖南长沙·统考中考真题)环卫工人往结冰的桥面撒盐加快冰的熔化,激发了小明探究盐水凝固点的兴趣。他把两杯浓度不同的盐水放入冰箱冷冻室里,当杯内的盐水中出现冰块时测量它们的温度,温度计的示数如图所示(每支温度计的单位都是摄氏度),图乙中温度计的示数为 ℃,从实验现象可知,盐水的浓度越高,其凝固点越 。
【答案】 -5 低
【详解】[1]由图可知,温度计的分度值为1℃,且温度在零刻度以下,因此甲中温度计读数为-2℃,乙中温度计读数为-5℃。
[2]由甲乙两图的实验现象,浓度较高的盐水在更低的温度下还未凝固,证明盐水的浓度越高,其凝固点越低。
10.(2023·江苏无锡·统考中考真题)用如图所示的装置探究冰的熔化特点,将装有适量碎冰的试管置于烧杯内的温水中,冰 热量,温度升高。当冰开始熔化时,温度计的示数如图所示为 SKIPIF 1 < 0 ,冰在熔化过程中温度计的示数 ,由此可知,冰属于晶体。
【答案】 吸收 0 保持不变
【详解】[1]将装有适量碎冰的试管置于烧杯内的温水中,由于温水的温度高于碎冰,所以温水不断失去热量,碎冰不断吸收热量,温度不断升高。
[2]观察图中温度计发现,分度值为1℃,温度计中液柱面指示在0℃刻度线,所以温度计的示数为0℃。
[3]冰在熔化过程中,不断吸热,但温度不变,所以温度计的示数保持不变,由于冰有固定熔点,所以冰属于晶体。
11.(2023·湖南怀化·统考中考真题)图甲是探究晶体海波熔化过程的实验装置,图乙是海波熔化时温度随时间变化的曲线图。由乙图可知海波熔化时需要 (选填“吸热”或“放热”)且温度 (选填“升高”或“保持不变”或“降低”)。BC段对应温度如图丙所示,则海波的熔点是 SKIPIF 1 < 0 ,可选用 (选填“实验室温度计”或“体温计”)进行测量。
【答案】 吸热 保持不变 48 实验室温度计
【详解】[1][2]由乙图可知海波熔化时一直在加热,需要吸热,且温度保持不变。
[3][4]BC段对应温度如图丙所示,温度计的分度值为1℃,刻度值上大下小,为零上温度,则海波的熔点是48℃。体温计的测量范围为35~42℃,低于海波的熔点,不能用体温计测量,可选用实验室温度计进行测量。
12.(2022·山东泰安·统考中考真题)如图所示为某种物质熔化时温度随时间的变化图象,由此判断该物质是 (选填“晶体”或“非晶体”)。
【答案】晶体
【详解】由图知,该物质在熔化过程中,吸收热量,温度保持48℃不变,有固定的熔点,所以该物质为晶体。
13.(2022·江苏常州·统考中考真题)1标准大气压下,冰熔化过程中冰水混合物的温度 (选填“小于”“等于”或“大于”)水凝固过程中冰水混合物的温度,冰熔化过程中所需环境温度 (选填“小于”“等于”或“大于”)水凝固过程中所需环境温度。
【答案】 等于 大于
【详解】[1]规定1标准大气压下,冰水混合物的温度为0℃,沸水的温度为100℃,所以冰熔化过程中冰水混合物的温度等于水凝固过程中冰水混合物的温度。
[2]冰是晶体,所以冰在熔化和凝固的过程中,温度不变,但是0℃的冰不能继续吸收热量,不能继续熔化,0℃的水不能继续放出热量,不能凝固,所以冰熔化过程中所需环境温度大于水凝固过程中所需环境温度。
14.(2021·江苏常州·统考中考真题)在汽车行业,“热融紧固”技术得到广泛应用,如图所示,①利用电动工具使螺钉高速旋转并压向金属板材;②螺钉尖端与板材表面摩擦生热,板材局部 (物态变化名)变软,螺钉尖端仍然坚硬,摩擦生热的能量转化方式与四冲程汽油机的 冲程相同;③螺纹完全拧入板材后螺钉停止转动,板材局部 (物质变化名)牢牢套住螺钉,利用该技术,铜螺钉可以拧如表格中 物质制作的板材。
【答案】 熔化 压缩 凝固 铝
【详解】[1]螺钉尖端与板材表面摩擦生热,板材局部吸热熔化,会变软。
[2]摩擦生热将机械能转化为内能,和压缩冲程相同。
[3]温度降低,液态变固态,是凝固。
[4]螺钉不能熔化,只能板材熔化,所以铜螺钉熔点高于板材,故只能是铝。
15.(2021·湖南永州·统考中考真题)如图所示是某固体熔化过程中温度随时间变化的图象,由图象可知,该固体是 (选填“晶体”或“非晶体”);在熔化过程中,该固体吸收热量,温度 (选填“升高”或“不变”)。
【答案】 晶体 不变
【详解】[1][2]由图象可知,从第10min到第25min,该固体吸收热量,温度保持80℃不变,说明该固体处于熔化过程中,所以该固体是晶体。晶体熔化时吸收热量,温度不变。
16.(2021·黑龙江鸡西·统考中考真题)在探究某种物质熔化特点的实验中,根据实验数据做出了该物质熔化过程中温度随时间变化的图像,由图可知,该物质是 (选填“晶体”或“非晶体”),其熔点是 ℃。
【答案】 晶体 80
【详解】[1]该物质熔化过程中温度随时间不变,故是晶体,有固定的熔化温度。
[2]熔点即熔化温度不变的温度,故熔点是80℃。
四、实验题
17.(2023·福建·统考中考真题)利用低温箱和温度传感器探究不同温度的水降温的快慢,温度传感器可实时监测并自动记录水温,如图甲所示。
(1)实验时,在三个相同的杯子中加入 相同、初温不同的水。将温度传感器的探头浸没水中测量水温时,应注意探头不要 ;
(2)将三杯水同时放入-30℃的低温箱中冷却,箱内的风扇可使箱内气流稳定循环,使得三杯水受冷环境 ;
(3)同时用三个温度传感器分别监测三杯水的温度,并获得温度随时间变化的图象如图乙。分析图象可知:在其他条件相同的情况下,初温高的水降温 (填“快”或“慢”);水在凝固过程中, 热量,温度保持不变;
(4)为提高实验结论的普遍性,实验时应在每杯水中放入多个探头,对杯子中不同的 水进行测量。
【答案】 质量 接触杯底或接触杯壁 相同 快 放出 位置
【详解】(1)[1][2]根据控制变量法,在三个相同的杯子中加入质量相同和初温不同的水,温度传感器的探头浸没水中,不能碰到杯底或杯壁。
(2)[3]为了使水受冷环境相同,需要将三杯水同时放入-30℃的低温箱中冷却,箱内的风扇可使箱内气流稳定循环。
(3)[4][5]由图乙可知,水从80℃降低到0℃,大约需要3.2×103s,水从40℃降低到0℃,大约需要3×103s,水从30℃降低到0℃,大约需要2×103s,说明在其他条件相同的情况下,初温高的水降温快。降到0℃后保持不变,说明水在凝固过程中,放出热量,温度不变。
(4)[6]为了使实验结论具有普遍性,避免偶然性,在每杯水中放入多个探头,对杯子中不同的位置的水进行测量。
18.(2023·湖北武汉·统考中考真题)某实验小组用两套如图甲所示的实验装置分别研究海波和石蜡的熔化过程。
(1)如图乙所示,温度计显示的是石蜡在某时刻的温度,它的示数是 。
(2)海波熔化过程中不断 (填“放出”或“吸收”)热量,温度 (填“升高”“不变”或“降低”)。
(3)两支试管中分别盛有海波和石蜡,当两者全部熔化后,该实验小组继续研究海波和石蜡的凝固过程。将两支试管从烧杯中取出,静置于空气中自然冷却,每隔2 min同时记录一次温度,根据记录数据在同一个图像中画出它们的温度随时间变化的曲线,如图丙所示。下列说法正确的是 (填标号)。
A.石蜡的凝固点为48℃
B.实验室内环境温度为20℃
C.0~15 min内的任一时刻,石蜡和海波的温度都不可能相同
【答案】 36℃ 吸热 不变 B
【详解】(1)[1]温度计的分度值为1℃,因此此时读数为36℃。
(2)[2][3]海波是晶体,根据晶体熔化特点,晶体在熔化过程中吸热,温度保持不变。
(3)[4]由图可知,室内温度为20℃,海波和石蜡温度组件下降;5min的时候海波和石蜡温度同为48℃,由于石蜡是非晶体,没有固定熔点。
故选B。
19.(2023·湖南湘潭·统考中考真题)用如图所示实验装置,探究室温下冰熔化时温度的变化规律。
(1)将冰打碎后放入烧杯,温度计插入碎冰中。图中温度计示数为 ℃;
(2)由实验数据绘制成图所示图像,可知, AB段该物质是 态, BC段 (选填“需要”或“不需”)吸热; 由实验可知,冰属于 (选填“晶体”或“非晶体”);
(3)研究表明晶体的熔点与压强有关,压强越大,晶体的熔点越低,如图,在温度较低的环境中,将拴有重物的细金属丝挂在冰块上,金属丝下方与冰接触处的压强 (选填“增大”或“减小”),从而使冰的熔点 (选填“升高”或“降低”)了,金属丝下方的冰块熔化,熔化而成的水又很快凝固,金属丝穿冰块而过且不留缝隙。
【答案】 -3 固 需要 晶体 增大 降低
【详解】(1)[1]由图可知,温度计分度值为1℃,液面在0以下第三个刻度,所以温度计示数为-3℃。
(2)[2][3][4]观察图像可知,冰在B点还未开始熔化,即 AB段该物质为固态;在C点已经完全熔化,而在BC段处于熔化过程中,吸收热量,温度保持不变,说明冰有固定的熔化温度,为晶体。
(3)[5][6]晶体的熔点与压强有关,压强越大,晶体的熔点越低。将拴有重物的细金属丝挂在冰块上,压力一定,金属丝下方与冰接触处的部分受力面积较小,增大了压强,从而降低冰的熔点,使金属丝下方的冰块先其它部分的冰熔化。
20.(2022·湖北襄阳·统考中考真题)在完成“探究某种固体熔化时温度的变化规律”的实验操作后,根据实验数据描绘的物质温度随时间变化的图象如图所示。由图象分析可知该物质是 (选填“晶体”或“非晶体”),物质熔化用了 min。
【答案】 晶体 5
【详解】[1]由图象知,该物质在熔化过程中温度保持45℃不变,所以该物质为晶体。
[2]从第5min到第10min之间,该物质的温度不变,是熔化过程,则熔化过程用了5min。
物质
熔点/℃
铁
1535
铜
1083
铝
660
相关试卷
这是一份专题04 温度、物态变化-2023年中考物理真题分项汇编(全国通用),文件包含专题04温度物态变化-2023年中考物理真题分项汇编全国通用原卷版docx、专题04温度物态变化-2023年中考物理真题分项汇编全国通用解析版docx等2份试卷配套教学资源,其中试卷共20页, 欢迎下载使用。
这是一份三年(2019-2021)中考物理真题分项汇编专题06 质量和密度(含解析),共60页。试卷主要包含了选择题,填空题等内容,欢迎下载使用。
这是一份(2022-2020)三年中考物理真题分项汇编专题09 压强(含解析),共43页。
