


所属成套资源:中考物理二轮复习难点剖析+真题汇编专题 (含解析)
中考物理二轮复习难点剖析+真题汇编专题32 综合计算题解答技巧攻略(含解析)
展开
这是一份中考物理二轮复习难点剖析+真题汇编专题32 综合计算题解答技巧攻略(含解析),共17页。
1、考点定位:
1)在全国各省市中考物理试题中,计算题属于必考内容,这是由于计算题更能体现物理应用性、生活性、科学性、周密性等特点。
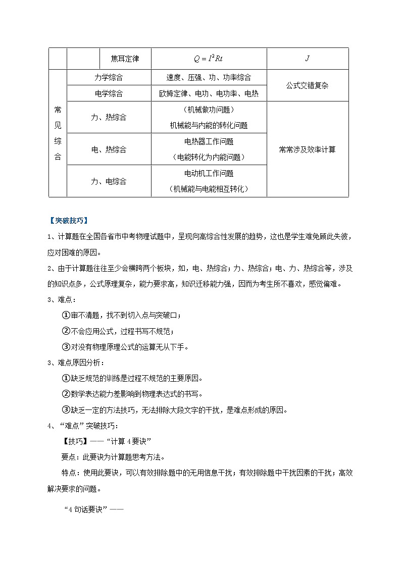
2)在初中物理体系中,力学与电学是两大板块,体系最完整,因而计算题必然体现力学、电学计算;热学由于独特的数据性特点,计算性强,相关计算多,因而也是一个重要的计算考查点。这三类知识的计算,在全国各省市中考物理试题中为必考。
2、考点剖析:
【突破技巧】
1、计算题在全国各省市中考物理试题中,呈现向高综合性发展的趋势,这也是学生难免顾此失彼,应对困难的原因。
2、由于计算题往往至少会横跨两个板块,如,电、热综合;力、热综合;电、力、热综合等,涉及的知识点多,公式原理复杂,能力要求高,知识迁移能力强,因而为考生所不喜欢,感觉偏难。
3、难点:
①审不清题,找不到切入点与突破口;
②不会应用公式,过程书写不规范;
③对没有物理原理公式的运算无从下手。
3、难点原因分析:
①缺乏规范的训练是过程不规范的主要原因。
②数学表达能力差影响到物理表达式的书写。
③缺乏一定的方法技巧,无法排除大段文字的干扰,是难点形成的原因。
4、“难点”突破技巧:
【技巧】——“计算4要诀”
要点:此要诀为计算题思考方法。
特点:使用此要诀,可以有效排除题中的无用信息干扰;有效排除题中干扰因素的干扰;高效解决要求的问题。 SKIPIF 1 < 0
“4句话要诀”——
① 问题入手
② 写对公式
③ 注意对应
④ 注意单位
解读:
要诀①,就是不用读题直击问题。问什么我们就思考什么。
要诀②,是要诀①的后续步骤。就是依据问题,写出相关的原理及公式。如,要求我们算电路中的电流,我们就写出所有学过的与电流相关的原理公式——①“I=U/R”及②“P=UI”;然后我们就去题中找相关的U/R或U/P信息,看看用那个公式信息全,就选择该公式进行计算。若那个公式都信息不全,则发现新问题,再写公式、找信息、计算;以此类推。
要诀③④是对要诀①②的补充及要求具体化。就是说,在完成从①到②的过程中,必须注意对应关系,及单位的对应与统一。如,公式“I=U/R”;找信息时,电流为A元件的电流,电压与电阻均必须是A元件的,单位也要对应统一,必须是一一对应,不能张冠李戴。
5、例析:
例:(2022 北京)俯卧撑是一项常见的健身项目,采用不同的方式做俯卧撑,健身效果通常不同。图23甲所示的是小京在水平地面上做俯卧撑保持静止时的情境,她的身体与地面平行,可抽象成如图23乙所示的杠杆模型,地面对脚的力作用在O点,对手的力作用在B点,小京的重心在A点。已知小京的体重为750N,OA长为1m,OB长为1.5m。
(1)图23乙中,地面对手的力F1与身体垂直,求F1的大小;
(2)图24所示的是小京手扶栏杆做俯卧撑保持静止时的情境,此时她的身体姿态与图23甲相同,只是身体与水平地面成一定角度,栏杆对手的力F2与他的身体垂直,且仍作用在B点。分析并说明F2与F1的大小关系。
【答案】(1)500N
(2)
相关试卷
这是一份2020年中考物理真题分类汇编26—《热学计算及综合计算题》 (含详解),共75页。
这是一份中考物理二轮复习核心素养专题讲义第12讲 热学3类计算题攻略(含解析),共12页。试卷主要包含了求解与热量有关的问题,求解与热值有关的问题,求解与热效率有关的问题等内容,欢迎下载使用。
这是一份初中物理中考年年考专题:专题十 初中物理图像题考法及其解答技巧,共14页。试卷主要包含了物理图像题考什么与怎样考,用图像法解决物理问题基本思路等内容,欢迎下载使用。