2024年江苏省盐城市东台市中考化学模拟试题 (原卷版+解析版)
展开
这是一份2024年江苏省盐城市东台市中考化学模拟试题 (原卷版+解析版),文件包含2024年江苏省盐城市东台市中考化学模拟试题原卷版docx、2024年江苏省盐城市东台市中考化学模拟试题解析版docx等2份试卷配套教学资源,其中试卷共22页, 欢迎下载使用。
可能用到的相对原子质量:H-1 C-12 N-14 O-16 Na-23 C1-35.5 Ca-40 Fe-56 Cu-64 Ag-108
一、选择题(本题共15小题,每小题只一个选项符合题意,每小题2分,共30分。)
1. 《天工开物》记载的下列造物过程中涉及化学变化的是
A. 棉线织布B. 粮食酿酒C. 楠木制舟D. 沙里淘金
2. 学校采购了一批含75%酒精的免洗消毒喷雾。你建议在存放处张贴的警示标识是
A. B. C. D.
3. 下列操作中,不符合实验室安全规则要求的是
A 取用药品不用手直接接触
B. 酒精灯碰倒着火时,立即用嘴吹灭
C. 实验剩余药品放入指定容器,不随意丢弃
D. 加热试管中的液体时,试管口不对着自己或他人
4. 下列化学用语书写正确的是
A. 2个氯原子:B. 硝酸根离子:
C. 碘化钾:KID. 价的银元素:
5. “超临界水”(H2O)因具有许多优良特性而被科学家追捧,它是指当温度和压强达到一定值时,水的液态和气态完全交融在一起的状态,用“”表示氢原子,“”表示氧原子,下列模型能表示“超临界水”分子的是( )
A. B. C. D.
6. 我国海洋地质科技人员在广东沿海珠江口盆地东部海域首次钻获高纯度天然气水合物(俗称“可燃冰”)样品,并通过钻探获得可观的控制储景。下列说法正确的是
A. 可燃冰形成的环境条件是低温高压B. 可燃冰与石油都属于可再生能源
C. 可燃冰与氢能相比是较清洁的能源D. 可燃冰燃烧将热能转化为化学能
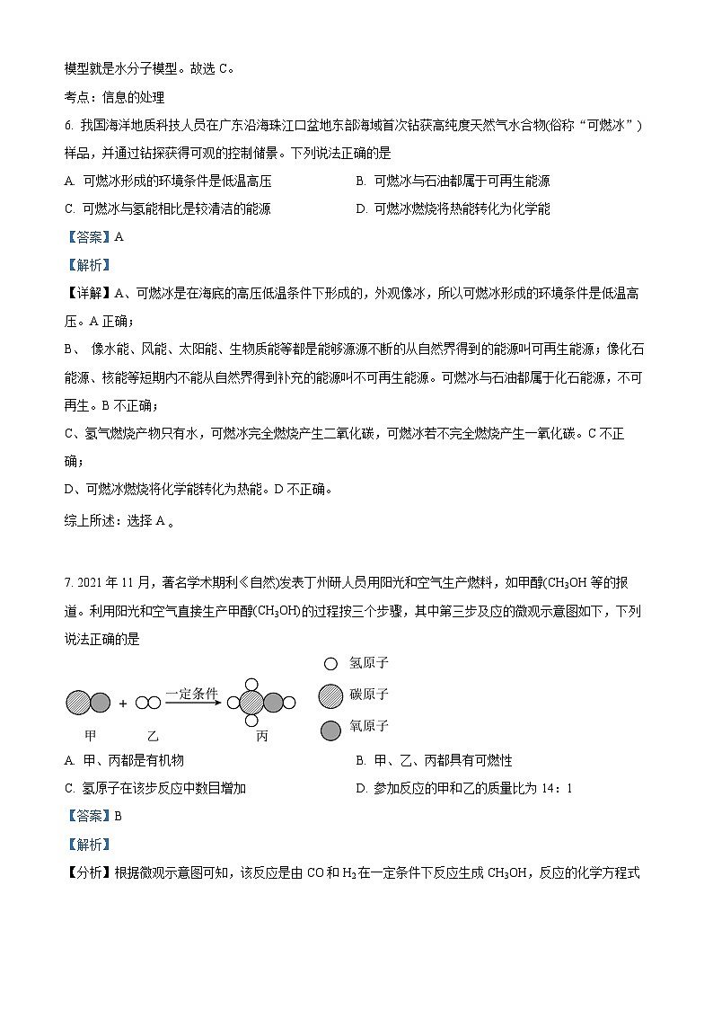
7. 2021年11月,著名学术期利《自然)发表丁州研人员用阳光和空气生产燃料,如甲醇(CH3OH等的报道。利用阳光和空气直接生产甲醇(CH3OH)的过程按三个步骤,其中第三步及应的微观示意图如下,下列说法正确的是
A. 甲、丙都是有机物B. 甲、乙、丙都具有可燃性
C. 氢原子在该步反应中数目增加D. 参加反应的甲和乙的质量比为14:1
8. 下列是九年级某同学整理实验现象的化学笔记,其中错误的一组是
A. 硫在氧气中燃烧,产生具有刺激性气味的气体
B. 一氧化碳高温下还原氧化铁,生成银白色粉末
C. 将硝酸铵加入一定量的水中,所得溶液温度明显降低
D. 电解水实验中,电源两极玻璃管内都有气泡
9. “价类图”是以化合价为纵坐标、物质类别为横坐标绘制的图像,它能将散乱的科学知识联系在一起,有助于对科学问题的理解和整体认知。如图是含铁元素的物质的价类图。下列判断正确的是
A. 物质a由离子构成
B. 物质b中铁元素质量分数低于物质c中铁元素质量分数
C. 物质c能与CO发生置换反应
D. 物质d能与稀盐酸反应生成e和水
10. 根据下列证据,运用化学知识进行推理,错误的是
A. AB. BC. CD. D
11. 下列说法正确的是
A. 煤、石油属于可再生能源B. 催化剂在化学反应后性质不变
C. 图书着火,用干粉灭火器灭火D. 造成酸雨的主要物质是SO2和NO2
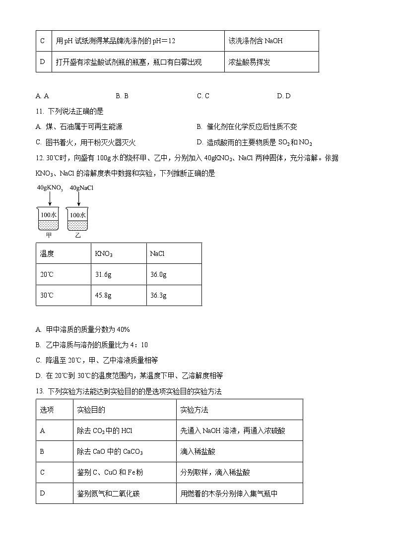
12. 30℃时,向盛有100g水烧杯甲、乙中,分别加入40gKNO2、NaCl两种固体,充分溶解。依据KNO3、NaCl的溶解度表中数据和实验,下列推断正确的是
A. 甲中溶质的质量分数为40%
B. 乙中溶质与溶剂的质量比为4:10
C. 降温至20℃,甲、乙中溶液质量相等
D. 在20℃到30℃的温度范围内,某温度下甲、乙溶解度相等
13. 下列实验方法能达到实验目的的是选项实验目的实验方法
A. AB. BC. CD. D
14. 甲、乙、丙、丁均为初中化学常见的物质,它们之间的部分转化关系如图所示(部分反应物、生成物和反应条件已略去。“——”表示物质之间能发生化学反应。“―→”表示物质之间的转化关系)。下列推论不正确的是( )
A. 若甲是碳酸钙,则乙转化成丙的反应可以是放热反应
B. 若乙是最常用的溶剂,则丁可以是单质碳
C. 若甲是碳酸钠,乙是硫酸钠,则丁可以是氯化钡
D. 若丙是二氧化碳,丁是熟石灰,则丁可以通过复分解反应转化为乙
15. 丙烷(C3H8)是液化石油气的主要成分之一,燃烧前后分子种类变化的微观示意图如下。下列说法正确的是( )
A. 甲中碳、氢元素质量比为3:8B. 乙和丙的元素组成相同
C. 44g甲完全燃烧至少需160g乙D. 生成的丙与丁的分子个数比为1:1
二、非选择题( 共40分。)
16. 生活中处处是化学,
(1)衣:下列服装的品中,由合成材料制成的是______(填序号)。
A. 真丝领带B. 真皮手套C. 羊毛围巾D. 尼龙长袜
(2)食:小明为病愈康复期的奶奶设计了一份午餐食谱,共中蛋白质含量最丰富的是______:
A. 凉拌西红柿B. 清蒸鱼C. 紫菜汤D. 米饭
(3)住:进入新装修的房间,闻到气味较大,是由于分子______,可利用活性炭的______性去除。
(4)行:
①低碳出行是为了减少______(填化学式)的排放
②共享单车支架常用铝合金,铝合金硬度比纯铝______(填“大”或“小”),
(5)医:炉甘石始载于《外丹本草》,炮制后主要成分为氧化锌,可作外用药,研究发现氧化锌、碳酸锌、碱式碳酸锌都有一定的抑菌活性,说明起抑菌作用的有效成分可能是______(填序号)
A. 锌分子B. 锌元素C. 锌原子D. 锌单质
17. 化学实验是科学探究的重要途径。试结合以下装置回答:
(1)实验室用氯酸钾和二氧化锰共热制氧气,反应的化学方程式为______。若要制得一瓶较纯净的氧气,制取装置为______
(2)用收集的气体做铁丝燃烧的实验(填序号)。如图是进行实验时的引燃操作,更能提高实验成功率的方式是______(填序号)。
(3)某校化学社团活动用30%的双氧水溶液(密度为1.11g/cm3)和二氧化锰为原料制取氧气,分组做了如下探究实验:
【甲组】:选择合适的发生装置。
实验过程中选用C装置为制取氧气的发生装置,发现速度太快,无法获得平稳的气流。小组讨论后考虑选用______(填序号)代替C,经试验发现反应速率依然很快。
如果要获得平稳的气流,你的解决方案是______
【乙组】:探寻适宜的催化剂。
实验方案如下
I、用MnO2、CuO、Fe2O3、Cr2O3四种催化剂分别与海藻酸钠溶液混合,滴入氯化钙溶液制成含等质量催化剂、大小相同的海藻酸钠微球,备用。
II、取30粒含MnO2的海藻酸钠微球,采用左下图装置进行实验。改用相同粒数的其他三种微球分别重复上述实验,得到如右下图的锥形瓶内压强随时间变化的曲线图。
①用含MnO2的海藻酸钠微球进行实验,60s时压强瞬间回落,其原因是______。
②从实验曲线看,催化效果较好、反应温和的催化剂是______(填化学式)。
(4)选择D装置作为制取CO2的发生装置,其中发生的化学反应方程式是______。
18. 娄底市是湖南省最大钢铁生产基地,某钢铁厂采用赤铁矿冶炼钢铁,其主要工艺流程如下,请完成下列问题。
[查阅资料]
Ⅰ.赤铁矿的主要成分是Fe2O3和SiO2
Ⅱ.石灰石的主要作用是将矿石中的SiO2转变为炉渣(主要成分是CaSiO3)和一种氧化物
(1)在步骤①中将固体反应物粉碎的目的是 _____。
(2)高炉气体中除SO2、CO外,主要成分还有 _____。
(3)在步骤②生成炉渣的反应中没有化合价的改变,请写出生成炉渣的化学反应方程式 _____。
(4)在步骤④中吹入氩气,使钢水循环流动,使各部分均匀混合,相当于化学实验中 _____的作用(填一种仪器名称)。
19. 某化学兴趣小组用石灰石和盐酸制取一瓶CO2,验满后,将澄清石灰水倒入集气瓶中,发现没有变浑浊。兴趣小组对这个异常现象进行了探究。
【提出问题】澄清石灰水为什么没有变浑浊?
【查阅资料】
(1)CO2过量时,CaCO3沉淀会转化为可溶于水的Ca(HCO3)2。
(2)AgCl不溶于稀硝酸。
【提出猜想】Ⅰ.石灰水已完全变质 Ⅱ.___________ Ⅲ.CO2中混有HCl
【实验方案】兴趣小组用原药品继续制取CO2,并进行探究。制备CO2的化学方程式为___________。
【实验结论】制取的气体CO2中混入了HCl,所以澄清石灰水没有变浑浊。
【交流讨论】若要收集到纯净、干燥的CO2,需将混合气体依次通入饱和NaHCO3溶液和___________。
【拓展思考】回忆课本中收集呼出气体的操作后,同学们尝试用排水法收集一瓶CO2,倒入澄清石灰水后,石灰水变浑浊。你认为该实验成功的原因是___________(写一点)。证据
推理
A
把铁丝插入硫酸铜溶液后,在铁丝表面有红色固体出现
金属铁比铜活泼
B
居室放置茉莉花,进屋就能闻到扑鼻香气
分子在不断运动
C
用pH试纸测得某品牌洗涤剂的pH=12
该洗涤剂含NaOH
D
打开盛有浓盐酸试剂瓶的瓶塞,瓶口有白雾出现
浓盐酸易挥发
温度
KNO3
NaCl
20℃
31.6g
36.0g
30℃
45.8g
36.3g
选项
实验目的
实验方法
A
除去CO2中的HCl
先通入NaOH溶液,再通入浓硫酸
B
除去CaO中的CaCO3
滴入稀盐酸
C
鉴别C、CuO和Fe粉
分别取样,滴入稀盐酸
D
鉴别氮气和二氧化碳
用燃着的木条分别伸入集气瓶中
步骤
实验操作
实验现象
结论及化学方程式
(1)
取少量澄清石灰水于试管中,加入______溶液。
生白色沉淀。
猜想Ⅰ不成立。
(2)
将少量CO2气体通入盛有澄清石灰水的试管中。
___________。
猜想Ⅱ不成立。
(3)
将气体通入盛有______溶液的试管中,再加稀硝酸。
___________。
猜想Ⅲ成立
反应方程式为___________。
相关试卷
这是一份2022年江苏省盐城市东台市中考模拟化学试题(word版含答案),共11页。试卷主要包含了单选题,选择题组,填空题,实验题,科学探究题等内容,欢迎下载使用。
这是一份精品解析:2020年4月江苏省盐城市东台市双语学校中考一模化学试题(解析版+原卷版),文件包含精品解析2020年4月江苏省盐城市东台市双语学校中考一模化学试题解析版doc、精品解析2020年4月江苏省盐城市东台市双语学校中考一模化学试题原卷版doc等2份试卷配套教学资源,其中试卷共20页, 欢迎下载使用。
这是一份精品解析:2020年江苏省盐城市亭湖区盐城市初级中学中考一模化学试题(解析版+原卷版),文件包含精品解析2020年江苏省盐城市亭湖区盐城市初级中学中考一模化学试题解析版doc、精品解析2020年江苏省盐城市亭湖区盐城市初级中学中考一模化学试题原卷版doc等2份试卷配套教学资源,其中试卷共22页, 欢迎下载使用。

