2024届北京市东城区高三一模生物试卷(原卷版+解析版)
展开
这是一份2024届北京市东城区高三一模生物试卷(原卷版+解析版),文件包含2024届北京市东城区高三一模生物试卷原卷版docx、2024届北京市东城区高三一模生物试卷解析版docx等2份试卷配套教学资源,其中试卷共36页, 欢迎下载使用。
生 物
本试卷共10页,共100分。考试时长90分钟。考生务必将答案答在答题卡上,在试卷上作答无效。考试结束后,将本试卷和答题卡一并交回。
第一部分(选择题 共30分)
本部分共15题,每题2分,共30分。在每题列出的四个选项中,选出最符合题目要求的一项。
1. 支原体是一类可用人工培养基培养的微小生物,会引发支原体肺炎等疾病。如图为支原体的结构模式图。下列关于支原体的叙述错误的是( )
A. 遗传物质是DNA和RNA
B. 能完成蛋白质合成等生命活动
C. 与细菌的区别之一是没有细胞壁
D. 与动物细胞的主要区别是没有核膜
2. 研究人员在适宜光强和黑暗条件下分别测定发菜放氧和耗氧速率随温度的变化,绘制曲线如图所示。下列叙述错误的是( )
A. 发菜生长的最适温度是25℃左右
B. 30℃时净光合速率是150μml/(mg·h)
C. 35℃时光合作用速率等于呼吸作用速率
D. 在放氧和耗氧的过程中都有ATP的产生
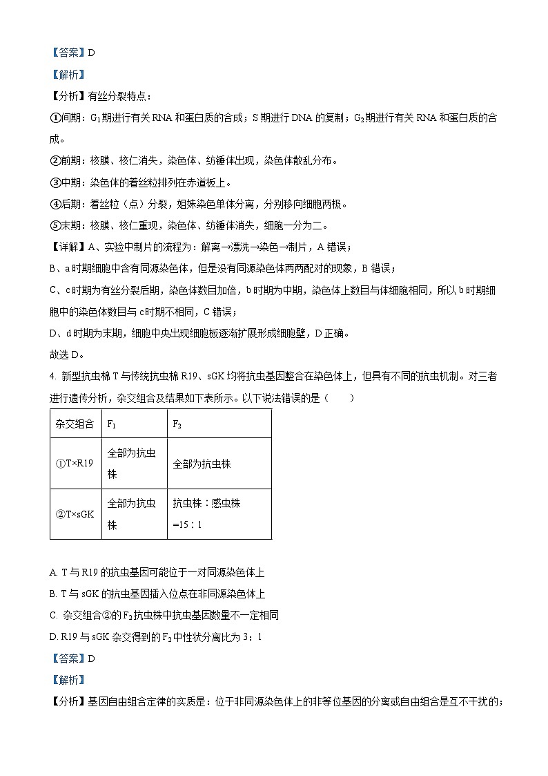
3. 下图是显微镜下观察到的洋葱(2n=16)根尖细胞分裂的部分图像,相关叙述正确的是( )
A. 实验中制片的流程为:解离→染色→漂洗→制片
B. a时期细胞中发生同源染色体两两配对的现象
C. b时期细胞中的染色体数目与c时期相同
D. d时期细胞中央出现细胞板逐渐扩展形成细胞壁
4. 新型抗虫棉T与传统抗虫棉R19、sGK均将抗虫基因整合在染色体上,但具有不同的抗虫机制。对三者进行遗传分析,杂交组合及结果如下表所示。以下说法错误的是( )
A. T与R19的抗虫基因可能位于一对同源染色体上
B. T与sGK的抗虫基因插入位点在非同源染色体上
C. 杂交组合②的F2抗虫株中抗虫基因数量不一定相同
D. R19与sGK杂交得到的F2中性状分离比为3:1
5. 16SrRNA是原核生物核糖体RNA的一种,在物种间有较大差异。以下关于16SrRNA的说法错误的是( )
A. 含有A、G、U、C四种碱基
B. 是核糖体的重要组成部分
C. 通过转运氨基酸参与翻译
D. 可为研究生物进化提供证据
6. 西北牡丹在白色花瓣基部呈现色斑,极具观赏价值。研究发现,紫色色斑内会积累花色素苷。PrF3H基因控制花色素苷合成途径中关键酶的合成。如图,分别提取花瓣紫色和白色部位的DNA,经不同处理后PCR扩增PrF3H基因的启动子区域,电泳检测扩增产物。分析实验结果可以得出的结论是( )
A. 花瓣紫色与白色部位PrF3H基因的碱基序列存在差异
B. 白色部位PrF3H基因启动子甲基化程度高于紫色部位
C. PrF3H基因启动子甲基化程度高有利于花色素苷合成
D. 启动子甲基化可调控基因表达说明性状并非由基因控制
7. 我国科学家利用红鲫鱼(2n=100,RR,字母代表染色体组)与团头鲂(2n=48,BB)进行育种,首次实现在脊椎动物中将不同染色体数目的亲本杂交形成多倍体(如图)。下列说法错误的是( )
A. 形成杂交多倍体过程中发生了染色体数目变异
B. 杂交种1不育,因此对自然环境中的鱼类资源干扰较小
C. 推测杂交种2可能产生了与体细胞染色体数相同的配子
D. 杂交种3的获得说明杂交种2与团头鲂不存在生殖隔离
8. 人体心脏和肾上腺所受神经支配的方式如图所示。当动脉血压降低时,神经中枢接受压力感受器的信息,通过通路A和通路B使心跳加快。下列说法错误的是( )
A. 图中效应器为传出神经末梢及其所支配的肾上腺、心肌和血管
B. 该调节过程中的去甲肾上腺素和乙酰胆碱属于神经递质
C. 肾上腺素和去甲肾上腺素发挥作用均需与受体结合
D. 图中所示心血管活动调节方式为神经-体液调节
9. 免疫应答的特异性与记忆性包括三个事件:①淋巴细胞对“非已”的分子标志进行特异识别;②淋巴细胞分裂产生数量巨大的淋巴细胞群;③淋巴细胞分化成效应细胞群和记忆细胞群。下列叙述错误的是( )
A. 事件①中,B细胞激活需要与辅助性T细胞表面特定分子结合和抗原直接刺激
B. 事件②中,辅助性T细胞分泌的细胞因子促进B细胞和细胞毒性T细胞的增殖
C. 事件③中,效应细胞群和记忆细胞群均可杀灭和清除入侵机体的病原体
D. 巨噬细胞、树突状细胞不仅参与事件①,在非特异性免疫中也发挥作用
10. 一些植物能通过感知外界光照变化,调节脱落酸和赤霉素合成,保证冬天(短日照)休眠、夏天(长日照)生长。有关叙述错误的是( )
A. 光作为一种信号参与植物生命活动的调节
B. 短日照能抑制脱落酸和赤霉素的合成
C. 脱落酸和赤霉素的合成均受基因表达的调控
D. 植物的生长发育不仅受激素调节,还受环境因素影响
11. 以下属于种群水平研究的是( )
A. 年龄结构B. 生物富集
C. 协同进化D. 垂直结构
12. 研究人员在长白山苔原带的牛皮杜鹃-笃斯越橘群落和小叶章-牛皮杜鹃群落一定区域内放置开顶式增温箱,3年后检测各群落的辛普森多样性指数(从群落中随机抽取的两个个体不属于同一物种的概率),实验结果如下表所示。
注:表中字母不同表示差异显著
以下分析错误的是( )
A. 该实验探究了气候变暖对长白山苔原植物群落的可能影响
B. 增温处理对两种植物群落辛普森多样性指数的影响不同
C. 辛普森多样性指数受物种数目和各物种种群密度的影响
D. 增温显著提高了长白山小叶章-牛皮杜鹃群落的丰富度
13. 与常规栽培技术相比,利用植物细胞培养进行药用次生代谢产物的生产具有显著的优越性,根据不同的需求可以采用不同的技术流程(如图)。相关叙述错误的是( )
A. 同一植物的外植体通过不同的培养体系可得到不同的产物
B. 外植体形成愈伤组织的过程中,经历了脱分化和再分化两个阶段
C. 将目标产物合成途径中关键酶基因导入悬浮细胞,有望提高产量
D. 由于不受土壤、气候条件限制,利用该技术有利于缓解资源短缺问题
14. 生物安全是指与生物有关的各种因素对社会、经济、人类健康以及生态环境所产生的危害或潜在风险。下列叙述与我国政府相关法规或主张不符的是( )
A. 禁止人的生殖性克隆和治疗性克隆
B. 禁止非医学需要的胎儿性别鉴定
C. 销售转基因农产品应有明确标注
D. 全面禁止和彻底销毁生物武器
15. 下列实验中不需要植物细胞保持活性的是( )
A. 观察洋葱细胞的质壁分离与复原
B. 观察低温处理后细胞中染色体数目
C. 探究环境因素对光合作用强度的影响
D. 以菊花茎段为外植体进行组织培养
第二部分(非选择题 共70分)
本部分共6题,共70分。
16. 细胞内各种氧化反应以及辐射、有害物质等因素均会导致活性氧(ROS)产生。为探究ROS对细胞的影响与机制开展研究。
(1)ROS会破坏细胞内执行功能的生物分子,如tRNA等。tRNA受损会抑制核糖体上进行的以___为原料合成蛋白质的过程,导致核糖体出现停滞或碰撞现象。
(2)研究人员以斑马鱼幼鱼为材料,测定不同处理条件下幼鱼尾部细胞凋亡情况,结果如图1。实验结果说明ROS能___细胞凋亡。
(3)已有研究表明p38磷酸化可导致细胞凋亡。p38磷酸化与ZAK、ASK1等多种蛋白有关。为研究ROS与它们之间的关系进行实验。ZAK蛋白能与核糖体结合,并可被核糖体停滞或碰撞激活。给予细胞不同处理后检测相关蛋白水平,结果如图2。实验结果说明ROS通过___。ASK1可引起p38磷酸化。为进一步探究ASK1与上述信号通路的关系,分别用ROS诱导剂对不同细胞进行处理,结果如图3。据图判断ASK1与ZAK处于___(填“同一条”或“不同的”)信号通路,理由是___。
17. 研究生长素的作用机制对认识植物生长发育有重要意义。
(1)生长素作为一种植物产生的信息物质,与___特异性结合后引发细胞内一系列信号转导过程,影响特定基因的表达,表现出生物学效应。
(2)生长素具有“酸生长”调节机制,即生长素低浓度时引起原生质体外(细胞膜外)pH降低,促进根生长;高浓度时引起原生质体外pH升高,抑制根生长。如图1所示,细胞膜上P1结合生长素后激活H+-ATP酶,产生___根生长的效应。
(3)位于细胞质中的F1和细胞核中的T1均能与生长素结合(如图1)。分别对野生型拟南芥、F1缺失突变体、T1缺失突变体施加高浓度生长素,统计根生长增长率(施加生长素组根长增长量/未施加生长素组根长增长量),结果如图2。据图判断F1和T1均参与生长素抑制根生长的过程,依据是___。实验结果还显示F1和T1参与的生长素响应过程有快慢差异,根据图1推测存在差异的原因是___。
(4)综上所述,完善生长素的“酸生长”调控机制的流程图___。
(5)请分析生长素调节植物生长的过程中有多种受体参与的意义___。
18. EB病毒(EBV)可引发鼻咽癌等癌症。我国科研人员制备有效阻断EBV感染的单克隆抗体,为治疗和疫苗研发提供思路。
(1)如图1所示,EBV表面的糖蛋白gHgL与上皮细胞表面受体(如E2等)结合后,引起gB发生___变化,启动病毒包膜和上皮细胞膜融合。膜融合过程体现了膜具有___性。gHgL可作为制备有效阻断EBV感染的单克隆抗体的___。
(2)研究人员从EBV感染者外周血中分离出单个核细胞(PBMC),包含自然杀伤(NK)细胞、T细胞、B细胞。将下表中不同荧光标记的分子与PBMC培养后筛选出目标细胞,将目标细胞中的抗体mRNA___为cDNA,扩增出gHgL抗体基因,转入细胞成功表达出单克隆抗体。筛选出的目标细胞应具有荧光___(选填字母)。
(3)经筛选得到单抗D8,与已报道的单抗A1相比,两者都有较强的gHgL结合能力,都能显著抑制EBV病毒感染上皮细胞。将gHgL与D8或A1混合接触后,检测与上皮细胞表面受体E2的结合能力,结果如图2。
分析实验结果可知D8与A1作用的区别是___。
19. 学习以下材料,回答(1)~(4)题。
喜旱莲子草的防治研究
喜旱莲子草是一种原产于南美的水陆两栖多年生杂草。上世纪曾作为家畜饲料引种,后来在某些地区泛滥成灾,严重危害本土物种。通过引进喜旱莲子草的原产地专一性天敌——莲草直胸跳甲(以下简称跳甲)以治理喜旱莲子草的危害。调查发现,跳甲对陆生型喜旱莲子草的入侵基本没有控制作用。
为探究跳甲对喜旱莲子草的入侵控制效果不佳的原因,我国研究者采用土壤生物-植物-昆虫互作循环框架开展研究。先用有跳甲成虫取食的喜旱莲子草对土壤进行预处理,然后将土壤取出,根据需要进行或不进行灭菌处理,再将新的植物移栽到上述土壤中,培养一段时间后检测这些植物的生长状况(结果如图1)。继而取来自图1中各组的莲子草叶片分别置于培养皿中,将若干新孵化的跳甲幼虫接种到叶片上,培养一段时间后检测这些植物的抗虫水平(结果如图2)。研究结果表明,被跳甲成虫取食的喜旱莲子草的根际微生物对两种莲子草的作用存在差异。
综合相关发现,研究者首次提出了“昆虫和土壤生物协同影响植物入侵”的新假说,丰富了现有物种入侵理论,为完善现有生物入侵防治实践提供了依据。
(1)喜旱莲子草与本土莲子草的关系为___。喜旱莲子草会影响入侵地的生物多样性,导致生态系统的___降低。
(2)请将下列各项的字母排序,以呈现图1所示研究的实验过程___。
A. 从不存在这两种莲子草的废弃农田中采集土壤
B. 将植物培养至大约50%的叶面积被取食,移走跳甲和笼子,取出土壤
C. 将土壤分为两组,一组进行灭菌处理,另一组不进行灭菌处理
D. 在土壤中种植喜旱莲子草,放入带有跳甲成虫的笼子里
E. 在土壤中种植本土莲子草或喜旱莲子草,在没有跳甲的环境中培养
F. 剪取植物的芽,干燥、称重
(3)图1结果显示___,说明被跳甲成虫取食的喜旱莲子草根际微生物对本土莲子草具有抑制作用,而对喜旱莲子草没有抑制作用。由图2可知,___。综上可解释跳甲对喜旱莲子草控制效果不佳的原因。
(4)在图1基础上增加两个实验组别,证明“跳甲成虫取食能够增强喜旱莲子草根际微生物对本土莲子草生长的抑制”。请在答题卡上完成实验方案___(选填字母)。
a.种植本土莲子草b.种植喜旱莲子草c.有跳甲成虫d.无跳甲成虫e.土壤灭菌f.土壤不灭菌
20. 东方果蝇会对水果造成严重影响,田间雌蝇数量与经济损失直接相关。
(1)研究发现,东方果蝇中dsx基因___出的前体RNA在加工过程中具有独特的性别选择性剪接机制。利用这一特性研发雌性特异性致死基因系统。
(2)蓖麻毒素A(RTA)可通过破坏核糖体导致细胞死亡。研究者获得如图1所示的融合基因1,进而得到转基因果蝇。
①根据图1,扩增dsx内含子应选择的引物是___(选填字母)。
② 由于存在性别选择性剪接机制,雌雄转基因果蝇dsx基因前体RNA保留或剪切内含子和剪切识别序列情况不同,产生了不同版本的成熟mRNA,导致雌蝇特异性致死。判断转基因雌蝇中的成熟mRNA为___(填字母序号)。转基因的雄性个体不会致死的原因是___。
(3)研究发现,RTA蛋白第212位甘氨酸替换为精氨酸会出现冷敏感效应(cs),即当温度由29℃变为18℃时,可抑制RTA蛋白对细胞的致死作用。利用此特性培育纯合转基因果蝇。
① 欲得到具有cs效应的RTAcs蛋白,推测对应的基因碱基序列,经定点突变获得融合基因2(如图2所示)。请在方框中画出可继续延伸的复性结果,要求标明每条链的5’端和3’端___。
② 对转入融合基因2的果蝇进行以下操作:
ⅰ:在29℃收集雄性果蝇(G0)。
ⅱ:G0与野生型果蝇杂交,筛选出转基因受精卵(G1)。
ⅲ:将每对亲本的受精卵(G1)均分为两组,分别在18℃和29℃孵化培养,统计两组中雄性个体所占比例,若___,则说明G1具有cs效应。
ⅳ:在___℃继续培养具有cs效应的G1果蝇,使之连续多代自交,得到转基因纯合子。
21. 遗传性视网膜变性患者成年期会出现严重视力下降,对其遗传机制进行研究
(1)根据图1所示2个患者家系判断,该病的遗传方式最可能为___遗传。
(2)研究发现该病与多种基因相关。
①为筛查出各种致病基因,选择___(填“有”或“无”)亲缘关系的331位患者进行检测。
②发现该病与8号染色体上的R基因有关。由于人体中常发生由Alu序列插入基因引发的突变,研究者扩增患者R基因,电泳筛选分子量___的产物进行测序,确认R基因存在插入突变(记为R1基因)。图1中甲家系的Ⅰ代均为R1杂合子,Ⅱ代均为R1纯合子,乙家系的Ⅰ1与Ⅱ1均为R1的杂合子,由此可初步确定由R1引起患病的是图1中的___家系。
③R基因存在另一突变(记为R2基因)。发现乙家系Ⅰ2和Ⅱ1均为R2的杂合子,推测R2不具有单独致病性但与发病相关。以下调查结果可作为该推测成立证据的是___(多选)。
a.健康组存在R2纯合子和杂合子
b.老年期R2纯合子未发现潜在病变
c.患者组部分个体的基因型是RR2
d.患者组R2基因频率明显高于健康组
(3)R蛋白功能异常将导致视网膜感光细胞凋亡。R蛋白的氨基末端结合细胞中聚合的微管蛋白,羧基末端与稳定细胞结构有关。为进一步确定R蛋白中与聚合微管蛋白的结合区域,扩增得到3种不同长度的R基因片段,分别导入受体细胞,按照图2-a步骤进行实验,结果如图2-b所示。
实验结果说明___。
(4)R蛋白由2156个氨基酸组成,R1、R2蛋白分别缺失羧基端的796、224个氨基酸。检测发现乙家系Ⅱ1的感光细胞中同时存在R1蛋白和R2蛋白。综合以上信息,从分子与细胞水平推测乙家系Ⅱ1患病原因___。杂交组合
F1
F2
①T×R19
全部为抗虫株
全部为抗虫株
②T×sGK
全部为抗虫株
抗虫株∶感虫株=15∶1
群落
处理
辛普森多样性指数
牛皮杜鹃-笃斯越橘群落
对照
0.79±0.001a
增温
0.78±0.002a
小叶章-牛皮杜鹃群落
对照
0.73±0.001a
增温
0.66±0.006b
不同荧光标记的分子
相关分子的特点
荧光A-抗CD4抗体
CD4为辅助性T细胞的标记分子
荧光B-抗CD8抗体
CD8为细胞毒性T细胞的标记分子
荧光C-抗CD20抗体
CD20为B细胞的标记分子
荧光D-抗CD56抗体
CD56为NK细胞的标记分子
荧光E-gHgL
gHgL可与细胞上的受体特异性结合
相关试卷
这是一份2024届北京市延庆区高三一模生物试题(原卷版+解析版),文件包含2024届北京市延庆区高三一模生物试题原卷版docx、2024届北京市延庆区高三一模生物试题解析版docx等2份试卷配套教学资源,其中试卷共39页, 欢迎下载使用。
这是一份2023年北京市东城区高考生物二模试卷-普通用卷,共29页。试卷主要包含了 隐花色素2等内容,欢迎下载使用。
这是一份2023届北京市东城区高三一模生物试题(含答案解析),共29页。

