还剩6页未读,
继续阅读
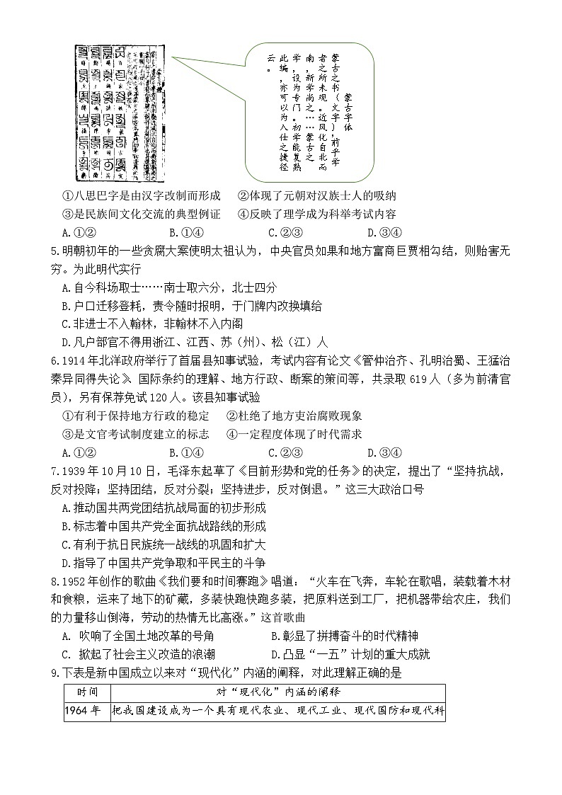
2024届北京市东城区高三下学期一模考试历史试卷+
展开
这是一份2024届北京市东城区高三下学期一模考试历史试卷+,共9页。
相关试卷
2021年北京市东城区高考历史一模试卷:
这是一份2021年北京市东城区高考历史一模试卷,共28页。
北京市东城区2023届高三下学期二模历史试卷+答案:
这是一份北京市东城区2023届高三下学期二模历史试卷+答案,共13页。
2022年北京市东城区高考历史一模试卷:
这是一份2022年北京市东城区高考历史一模试卷,共31页。试卷主要包含了解答题等内容,欢迎下载使用。

