


还剩22页未读,
继续阅读
所属成套资源:八年级语文下学期期末复习题型专练(统编版)
成套系列资料,整套一键下载
09古诗鉴赏-八年级语文下册专题复习(解析版)
展开
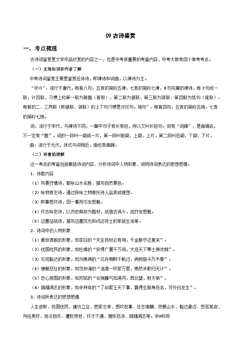
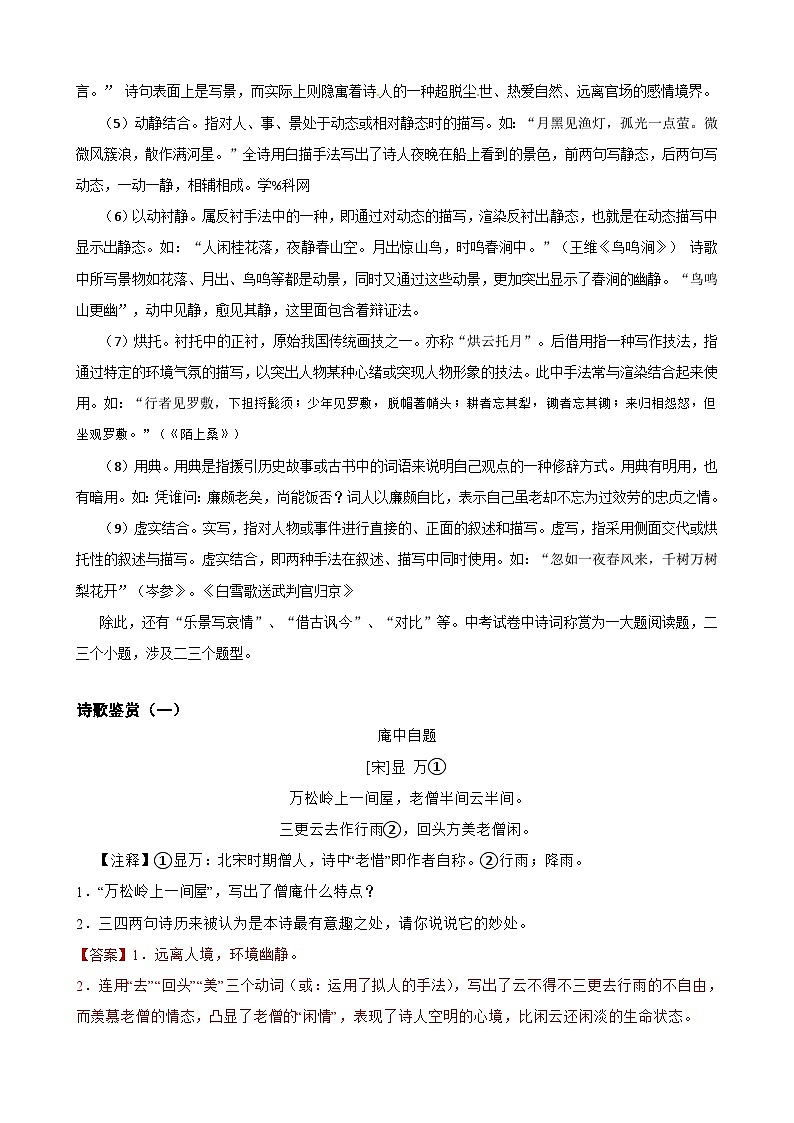
这是一份09古诗鉴赏-八年级语文下册专题复习(解析版),共25页。试卷主要包含了考点梳理,三两联的上下句习惯是对仗句等内容,欢迎下载使用。
相关试卷
09古诗鉴赏-八年级语文下册专题复习(原卷版):
这是一份09古诗鉴赏-八年级语文下册专题复习(原卷版),共8页。
09古诗鉴赏-七年级语文下册专题复习(解析版):
这是一份09古诗鉴赏-七年级语文下册专题复习(解析版),共23页。试卷主要包含了考点梳理,三两联的上下句习惯是对仗句,阅读诗歌,完成各小题,阅读下面的宋诗,完成下面小题,诗歌鉴赏,古诗文阅读,阅读下面这首古诗,完成下面小题等内容,欢迎下载使用。
09古诗鉴赏-七年级语文下册专题复习(原卷版):
这是一份09古诗鉴赏-七年级语文下册专题复习(原卷版),共7页。试卷主要包含了阅读诗歌,完成各题,诗歌鉴赏,阅读诗歌,完成各小题,阅读下面的宋诗,完成下面小题,古诗文阅读,阅读下面这首古诗,完成下面小题等内容,欢迎下载使用。