



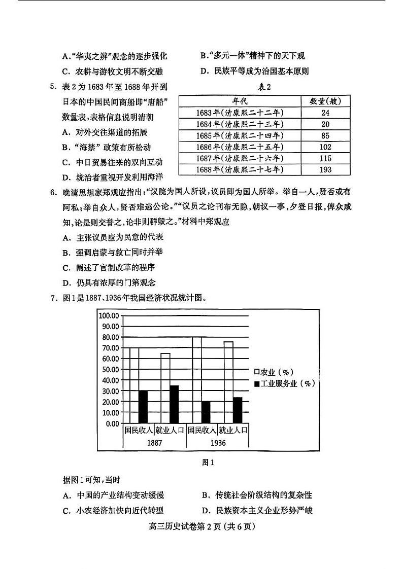
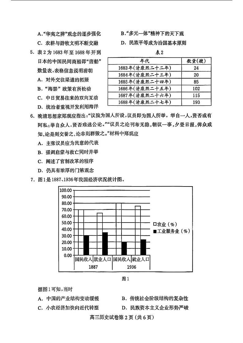
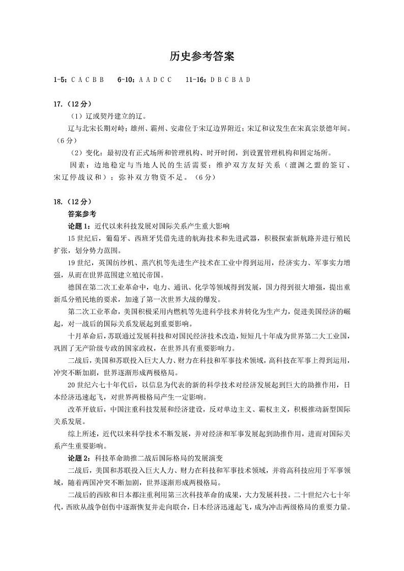
河北省保定市2024届高三下学期第一次模拟考试历史试卷(PDF版附答案)
展开河北省2024届高三下学期3月高考模拟考试历史试卷(PDF版附解析): 这是一份河北省2024届高三下学期3月高考模拟考试历史试卷(PDF版附解析),共12页。
2023届河北省保定市高三下学期一模试题历史PDF版含答案: 这是一份2023届河北省保定市高三下学期一模试题历史PDF版含答案,文件包含2023届河北省保定市高三一模历史pdf、2023届河北省保定市高三一模历史答案pdf等2份试卷配套教学资源,其中试卷共8页, 欢迎下载使用。
2023届河北省保定市高三下学期一模试题历史PDF版含答案: 这是一份2023届河北省保定市高三下学期一模试题历史PDF版含答案,文件包含2023届河北省保定市高三一模历史pdf、2023届河北省保定市高三一模历史答案pdf等2份试卷配套教学资源,其中试卷共8页, 欢迎下载使用。