


精品解析:2023年湖南省长沙市中考化学真题(解析版)
展开注意事项:
1.答题前,请考生先将自己的姓名、准考证号填写清楚,并认真核对条形码上的姓名、准考证号、考室和座位号;
2.必须在答题卡上答题,在草稿纸、试题卷上答题无效;
3.答题时,请考生注意各大题题号后面的答题提示;
4.请勿折叠答题卡,保持字体工整、笔迹清晰、卡面清洁;
5.答题卡上不得使用涂改液、涂改胶和贴纸;
6.本学科试卷共五大题,23 小题。考试时量 60 分钟,满分 100 分。
可能用到的相对原子质量:H-1 O-16
一、选择题(本大题共 12 小题,每小题 3 分,共 36 分。每小题只有一个选项符合题意,请将符合题意的选项用 2B 铅笔填涂在答题卡相应位置。)
1. 长沙有许多国家级、省市级非遗项目。下列非遗项目涉及的变化属于化学变化的是
A. 烧制陶瓷B. 雕刻菊花石C. 用棕叶编篮子D. 用针线制作湘绣
【答案】A
【解析】
【详解】A、烧制陶瓷过程中有新物质生成,属于化学变化,该选项符合题意;
B、雕刻菊花石过程中没有新物质生成,属于物理变化,该选项不符合题意;
C、用棕叶编篮子过程中没有新物质生成,属于物理变化,该选项不符合题意;
D、用针线制作湘绣过程中没有新物质生成,属于物理变化,该选项不符合题意。
故选A。
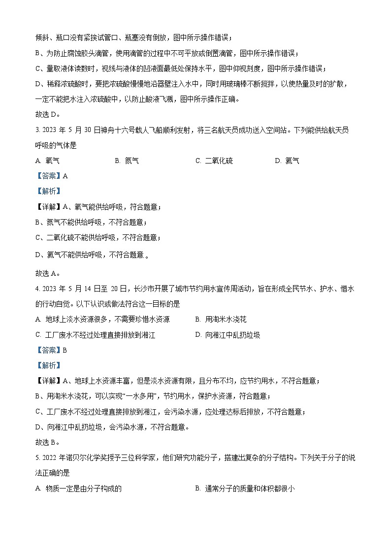
2. 在化学实验室里我们会使用许多溶液。下列有关溶液的实验操作正确的是
A. 倾倒溶液 B. 吸取少量溶液
C. 读出溶液的体积 D. 稀释浓硫酸
【答案】D
【解析】
【详解】A、向试管中倾倒液体药品时,瓶塞要倒放,标签要对准手心,瓶口紧挨试管口,图中试管没有倾斜、瓶口没有紧挨试管口、瓶塞没有倒放,图中所示操作错误;
B、为防止腐蚀胶头滴管,使用滴管的过程中不可平放或倒置滴管,图中所示操作错误;
C、量取液体读数时,视线与液体的凹液面最低处保持水平,图中仰视刻度,图中所示操作错误;
D、稀释浓硫酸时,要把浓硫酸慢慢地沿器壁注入水中,同时用玻璃棒不断搅拌,以使热量及时的扩散,一定不能把水注入浓硫酸中,以防止酸液飞溅,图中所示操作正确。
故选D。
3. 2023 年 5 月 30 日神舟十六号载人飞船顺利发射,将三名航天员成功送入空间站。下列能供给航天员呼吸的气体是
A. 氧气B. 氮气C. 二氧化硫D. 氦气
【答案】A
【解析】
【详解】A、氧气能供给呼吸,符合题意;
B、氮气不能供给呼吸,不符合题意;
C、二氧化硫不能供给呼吸,不符合题意;
D、氦气不能供给呼吸,不符合题意
故选A。
4. 2023 年 5 月 14 日至 20 日,长沙市开展了城市节约用水宣传周活动,旨在形成全民节水、护水、惜水的行动自觉。以下认识或做法符合这一目标的是
A. 地球上淡水资源很多,不需要珍惜水资源B. 用淘米水浇花
C. 工厂废水不经过处理直接排放到湘江D. 向湘江中乱扔垃圾
【答案】B
【解析】
【详解】A、地球上水资源丰富,但是淡水资源有限,且分布不均,应节约用水,不符合题意;
B、用淘米水浇花,可以实现“一水多用”,节约用水,保护水资源,符合题意;
C、工厂废水不经过处理直接排放到湘江,会污染水源,应处理达标后排放,不符合题意;
D、向湘江中乱扔垃圾,会污染水源,不符合题意。
故选B。
5. 2022 年诺贝尔化学奖授予三位科学家,他们研究功能分子,搭建出复杂的分子结构。下列关于分子的说法正确的是
A. 物质一定是由分子构成的B. 通常分子的质量和体积都很小
C. 水变成冰以后分子停止了运动D. 构成H2O和H2O2的分子相同
【答案】B
【解析】
【详解】A、物质不一定是由分子构成的,也可能是由原子或离子构成的,如水是由水分子构成,铁是由铁原子构成,氯化钠是由钠离子和氯离子构成,故选项说法不正确;
B、1滴水中大约有1.67×1021个水分子,因此分子的质量和体积都很小,故选项说法正确;
C、水变成冰以后分子仍然在不断运动的,故选项说法不正确;
D、H2O是由水分子构成,H2O2是由过氧化氢分子构成,因此构成H2O和H2O2的分子不相同,故选项说法不正确。
故选B。
6. 在生活生产中碳单质的应用广泛。下列有关含碳物质的性质或用途正确的是
A. 活性炭具有吸附性B. 木炭常温下化学性质很活泼
C. 金刚石用作电极D. 石墨用作钻探机钻头
【答案】A
【解析】
【详解】A、活性炭具有疏松多孔的结构,有吸附性,符合题意;
B、木炭(主要成分是碳)常温下化学性质不活泼,不符合题意;
C、金刚石不具有导电性,不能用作电极,不符合题意;
D、石墨质软,不能用作钻探机钻头,不符合题意;
故选A。
7. 液氢已应用于航天等领域。目前在生活生产中大量使用氢能源还存在一定困难,原因是
A. 氢气本身无毒B. 氢气制取成本高和贮存困难
C. 氢气燃烧放出的热量多D. 氢气燃烧产物不污染空气
【答案】B
【解析】
【详解】A、氢气本身无毒,是氢能源作为燃料的优点,故选项不符合题意;
B、氢气制取成本高和贮存困难,是氢能源在生活生产中不能大量使用的主要原因,故选项符合题意;
C、氢气燃烧放出的热量多,是氢能源作为燃料的优点,故选项不符合题意;
D、氢气燃烧产物不污染空气,是氢能源作为燃料的优点,故选项不符合题意。
故选B。
8. 2023 年我国自主研制的大型灭火、水上救援水陆两栖飞机“鲲龙”已成功首飞,制造该飞机使用了铝锂合金等多种合金。下列有关铝锂合金的说法正确的是
A. 铝锂合金的熔点比纯铝更高B. 铝锂合金的抗腐蚀性能非常差
C. 铝锂合金是混合物D. 铝锂合金的硬度比纯铝小
【答案】C
【解析】
【详解】A、一般合金的熔点低于其组成金属的熔点,则铝锂合金的熔点比纯铝低,不符合题意;
B、一般合金的抗腐蚀性比其成分金属更强,因此铝锂合金的抗腐蚀性能非常强,不符合题意;
C、铝锂合金是由铝、镁等多种物质组成,属于混合物,符合题意;
D、一般合金的硬度大于其组成的金属的硬度,则铝锂合金的硬度比纯铝大,不符合题意;
故选C。
9. 在体育中考期间,班主任为同学们准备了很多食物,其中属于溶液的是
A. 稀饭B. 番茄蛋汤C. 酸奶D. 淡盐水
【答案】D
【解析】
【详解】A、稀饭不均一、不稳定,不属于溶液,故选项不符合题意;
B、番茄蛋汤不均一、不稳定,不属于溶液,故选项不符合题意;
C、酸奶是不溶性的小液滴等分散到液体中形成的,不均一、不稳定,不属于溶液,故选项不符合题意;
D、淡盐水是均一、稳定的混合物,属于溶液,故选项符合题意。
故选D。
10. 小明用 pH 试纸测得身边一些物质的 pH 如下表,其中显碱性的是
A. 食醋B. 苹果汁C. 酱油D. 草木灰水
【答案】D
【解析】
【详解】A、食醋pH=3,pH<7,显酸性,不符合题意;
B、苹果汁pH=4,pH<7,显酸性,不符合题意;
C、酱油pH=5,pH<7,显酸性,不符合题意;
D、草木灰水pH=11,pH>7,显碱性,符合题意。
故选D。
11. 根据土壤条件、作物营养特点、化肥性质等,小明决定给学校劳动基地种植辣椒的土壤中施加钾肥。下列化肥属于钾肥的是
A. 尿素[CO(NH2)2]B. 硝酸钠(NaNO3)
C. 硫酸钾(K2SO4)D. 磷矿粉[Ca3(PO4)2]
【答案】C
【解析】
【详解】A、尿素[CO(NH2)2]中有氮元素,属于氮肥,故选项A错误;
B、硝酸钠(NaNO3),中含有氮元素,属于氮肥,故选项B错误;
C、硫酸(K2SO4)中含有钾元素,属于钾肥,故选项C正确;
D、磷矿粉[Ca3(PO4)2]中含有磷元素,属于磷肥,故选项D错误。
故选C。
12. 下列生活物品,主要是由合成材料制成的是
A. 银质手镯B. 纯棉 T 恤
C 合成橡胶手套D. 不锈钢勺子
【答案】C
【解析】
【详解】A、银质手镯是由银制成的,银属于金属材料,不合题意;
B、纯棉T恤是由棉线制成的,棉线属于天然材料,不合题意;
C、合成橡胶是一种合成材料,符合题意;
D、不锈钢是一种铁合金,属于金属材料,不合题意。
故选C。
二、选择题(本大题共 3 小题,每小题 3 分,共 9 分。在每小题给出的四个选项中,有一个或两个选项符合题意。全部选对的得 3 分,选对但不全对的得 2 分,有选错的得 0 分。请将符合题意的选项用 2B 铅笔填涂在答题卡相应位置。)
13. “关爱生命、拥抱健康”是人类永恒的主题。下列说法正确的是
A. 食用蔬菜、水果可补充维生素
B. 人体必需元素的摄入应该越多越好
C. 青少年要注意膳食中的营养平衡,不要偏食
D. 食用含铁丰富的食物预防大脖子病
【答案】AC
【解析】
【详解】A、蔬菜、水果富含维生素,故食用蔬菜、水果可补充维生素,符合题意;
B、人体必需元素的摄入应适量,不是越多越好,如碘过量也会导致甲状腺肿大,不符合题意;
C、青少年要注意膳食中的营养平衡,不要偏食,这样才有利于身体健康,符合题意;
D、食用含铁丰富的食物可以预防贫血,食用富含碘元素的食物可以预防大脖子病,不符合题意。
故选AC。
14. 认识燃烧能更好地帮助我们做好消防安全。下列有关说法正确的是
A. 铁丝只需与空气接触就会燃烧
B. 用嘴吹灭蜡烛是因为降低了蜡烛的着火点
C 电线老化短路起火,用水浇灭
D. 用完酒精灯后用灯帽盖灭
【答案】D
【解析】
【详解】A、铁丝只需与空气接触不会燃烧,铁丝的温度达到其着火点,且在氧气中才能燃烧,说法错误;
B、用嘴吹灭蜡烛是因为降低了蜡烛的温度至着火点以下,并不是降低着火点,说法错误;
C、电线老化短路起火,不能用水浇灭,以防发生触电,说法错误;
D、用完酒精灯后用灯帽盖灭,这是采用隔绝氧气的方法来灭火,切不可用嘴吹,以防引起火灾,说法正确。
故选D。
15. 幸福需要辛勤的劳动来创造。小明在家帮忙做家务,请运用化学知识分析下列做法正确的是
A. 切过咸菜的菜刀,洗净擦干后保存
B. 将垃圾分类投放
C. 使用炉具清洁剂时不采取任何安全防护措施
D. 用钢刷或钢丝球擦洗铝制炊具
【答案】AB
【解析】
【详解】A、铁与水、氧气共存时会发生锈蚀,食盐能加快铁的锈蚀速率,因此切过咸菜的菜刀,洗净擦干后保存;符合题意;
B、将垃圾分类投放既能节约资源,又可以减少环境污染;符合题意;
C、炉具清洁剂的主要成分含有氢氧化钠,氢氧化钠具有腐蚀性,因此使用炉具清洁剂时要带上橡胶手套,防止溅到皮肤或衣服上;不符合题意;
D、通常情况下,铝能与空气中的氧气反应生成致密的氧化铝保护膜,从而阻止内部的铝进一步氧化,因此不能用钢刷或钢丝球擦洗铝制炊具,会损坏氧化铝膜;不符合题意;
故选:AB。
三、填空题(本大题共 4 小题,化学方程式每个 3 分,其余每空 2 分,共 22 分。)
16. 认真阅读下列材料,回答有关问题。
煤被誉为“工业的粮食”、“黑色金子”。煤最大的用途是作为燃料,用于发电。煤燃烧过程中产生硫的氧化物,可以生产出优质硫酸。煤灰和煤渣可以用来制造水泥等建筑材料,在煤灰里甚至还可以提取出半导体材料——锗和镓。“煤氏三兄弟”是指无烟煤、烟煤、褐煤,它们的含碳量依次降低。无烟煤是一种很好的燃料,烧起来火力很强,发热量最高,烟尘很少,燃烧后灰渣也不多。
(1)根据“煤燃烧过程中产生硫的氧化物”,说明煤中除碳元素以外还含有______元素;
(2)“无烟煤、烟煤、褐煤”中含碳量最低的是________;
(3)无烟煤作为一种很好的燃料,原因是__________________(任写一点)。
【答案】(1)硫## S
(2)褐煤 (3)烧起来火力很强##发热量最高##烟尘很少##燃烧后灰渣也不多
【解析】
【小问1详解】
根据“煤燃烧过程中产生硫的氧化物”,说明煤中除碳元素以外还含有硫元素,故填:硫或S;
【小问2详解】
根据短文中信息:“煤氏三兄弟”是指无烟煤、烟煤、褐煤,它们的含碳量依次降低,因此“无烟煤、烟煤、褐煤”中含碳量最低的是褐煤,故填:褐煤;
【小问3详解】
无烟煤是一种很好的燃料,烧起来火力很强,发热量最高,烟尘很少,燃烧后灰渣也不多,故填:烧起来火力很强或发热量最高或烟尘很少或燃烧后灰渣也不多。
17. 水能参与很多反应,本身就是一种化学资源。请写出下列有关水的化学方程式。
(1)有水参加的反应:二氧化碳和水反应________________________;
(2)有水生成的反应:氢气和氧化铜在加热的条件下反应________________________。
【答案】(1)
(2)
【解析】
【小问1详解】
二氧化碳和水反应生成碳酸,该反应的化学方程式为:;
【小问2详解】
氢气和氧化铜在加热的条件下反应生成铜和水,该反应的化学方程式为:。
18. 长沙是一座烟火气、幸福感、国际范十足的城市。小明来长沙品尝了火宫殿的“臭豆腐”、南门口的“糖油粑粑”、文和友的“小龙虾”。“小龙虾”含有的营养素主要是_______。他发现这些美食都是用纸袋或纸盒包装的,使用纸质包装比使用塑料包装能减少_______污染。
【答案】 ①. 蛋白质(合理即可) ②. 白色
【解析】
【详解】“小龙虾”含有的营养素主要是蛋白质;废弃塑料会造成白色污染,因此使用纸质包装比使用塑料包装能减少白色污染,故填:蛋白质(合理即可);白色。
19. 利用我国传统的海水晒盐工艺,可得到氯化钠、氯化镁等物质。氯化钠和氯化镁的溶解度曲线如图所示。
(1)t℃时氯化镁的溶解度是_________g;
(2)在 0℃~t℃范围内,这两种物质中溶解度较小的是______;
(3)海水晒盐是用______结晶的方法获得晶体。
【答案】(1)70 (2)氯化钠##NaCl
(3)蒸发
【解析】
【小问1详解】
由图可知,t℃时,氯化镁的溶解度是70g;
【小问2详解】
由图可知,在 0℃~t℃范围内,这两种物质中溶解度较小的是氯化钠;
【小问3详解】
氯化钠的溶解度受温度影响不大,故海水晒盐是利用蒸发结晶的方法获得晶体。
四、应用与推理(本大题共 2 小题,化学方程式每个 3 分,其余每空 2 分,共 13 分。)
20. 为解决温室效应加剧问题,科学家正在研究如图所示的二氧化碳新的循环体系。
(1)罐装液化石油气是经加压后压缩到钢瓶中的,请你从分子的角度分析并解释_________________________________________;
(2)使用汽油为燃料时,机动车尾气中可能含有污染空气的物质是______________;
(3)若将 36g 水完全分解最多能产生氢气的质量是______g;
(4)转化大气中的二氧化碳也能缓解温室效应,转化途径有自然界转化和人为转化。下列属于自然界转化的是_________。
A. 光合作用B. 海洋吸收C. 工业利用
【答案】(1)压强增大,气体分子间的间隔减小
(2)一氧化碳、未燃烧的碳氢化合物、炭粒、尘粒、氮的氧化物、含铅化合物和烟尘(合理即可)
(3)4 (4)AB
【解析】
【小问1详解】
罐装液化石油气是经加压后压缩到钢瓶中的,是因为分子间有间隔,气体受压后,分子间的间隔变小。
【小问2详解】
使用汽油为燃料时,机动车尾气中可能含有的污染空气的物质是二氧化硫、二氧化氮、一氧化碳等。
【小问3详解】
水通电分解生成氢气和氧气,反应前后氢元素的质量不变,若将36g水完全分解最多能产生氢气的质量是。
【小问4详解】
转化大气中的二氧化碳也能缓解温室效应,转化途径有自然界转化和人为转化,光合作用、海洋吸收均属于自然界转化,工业利用属于人为转化。
21. 科学家通过移走硅原子构成了两个汉字——“中国”。小明同学将初中常见的八种物质(A~H)连接成“中”字。其中 B 是常见的碱,俗称熟石灰,在农业上可与硫酸铜等配制波尔多液;A、B、C、D、E、F是六种不同类别的物质(物质类别包括单质、氧化物、酸、碱、盐、有机物)。(“→”表示一种物质可以通过一步反应转化为另一种物质,“—”表示相连的两种物质之间可以发生反应。反应条件、部分反应物和生成物已略去。)
(1)请写出 B 物质的化学式___________;
(2)请写出 F 转化为 E 的化学方程式_________________________________。
【答案】(1)Ca(OH)2
(2)(合理即可)
【解析】
【分析】B 是常见的碱,俗称熟石灰,则B是氢氧化钙(碱);A、B、C、D、E、F各是单质、氧化物、酸、碱、盐、有机物之一,B氢氧化钙能产生C,则C是碳酸钙(盐);G与B氢氧化钙能反应,则G可以是二氧化碳;C碳酸钙反应产生H,H产生E,初中阶段碳酸钙能产生的产物主要是氯化钙、氧化钙、水和二氧化碳,四者之一能产生的E物质,属于单质、氧化物、酸、有机物之一,水能电解产生氢气,氢气属于单质,则H可以是水,E可以是氢气(单质);F能产生G二氧化碳、E氢气,则F可以是盐酸(酸);则AD属于氧化物、有机物之一,A产生G二氧化碳,则A可以是甲烷(有机物);D氧化物产生H水,则D可以是氧化铜;带入验证,推断正确。
【小问1详解】
根据分析,B是Ca(OH)2;
【小问2详解】
根据分析,F可以是盐酸,E是氢气,则盐酸和铁反应产生氯化亚铁和氢气,方程式是(合理即可)。
五、实验探究题(本大题共 2 小题,每空 2 分,共 20 分。)
22. 小明同学在实验室用氯酸钾和二氧化锰制取氧气,请回答下列问题:
(1)写出仪器①的名称____________;
(2)可以选择的发生装置是___________(填字母);
(3)由于在相同条件下氧气的密度比空气_________,可以选择D装置进行收集;
(4)如果用E装置收集氧气,当导管口__________________时(填“开始有气泡放出”或“气泡连续并比较均匀地放出”),再把导管口伸入盛满水的集气瓶。
【答案】(1)长颈漏斗
(2)A (3)大
(4)气泡连续并比较均匀地放出
【解析】
【小问1详解】
由图可知,仪器①的名称长颈漏斗,故填:长颈漏斗;
【小问2详解】
实验室用氯酸钾和二氧化锰制取氧气,属于固-固加热型,选择的发生装置为A,故填:A;
【小问3详解】
由于在相同条件下氧气的密度比空气大,可以选择D装置进行收集,故填:大;
【小问4详解】
如果用E装置收集氧气,当导管口气泡连续并比较均匀地放出,再把导管口伸入盛满水的集气瓶,因为刚开始冒出的气泡中混有试管中的空气,故填:气泡连续并比较均匀地放出。
23. “暖宝宝”是我们日常生活中常用物品。小孔同学打开一个使用过的“暖宝宝”内包装,发现黑色固体中掺杂有红棕色物质,于是她把这包固体带到实验室,和兴趣小组的同学在老师的指导下对这包固体的成分展开了探究。
图1
表1部分盐的溶解性表(室温)
【查阅资料】①铁与空气中的氧气、水蒸气等发生缓慢氧化而生锈;
②室温下部分盐的溶解性如表 1 所示;
③“暖宝宝”中只有氯化钠含有氯元素。
【初步判断】
(1)通过阅读标签(如图 1),大家一致认为打开“暖宝宝”外包装后,铁粉与空气接触发生缓慢氧化有____________热量的现象;其中出现的红棕色固体是____________。
【提出问题】这包使用过的“暖宝宝”中是否还有铁粉、活性炭、氯化钠?
【进行实验】
(2)兴趣小组同学设计如下实验方案并进行实验:
【反思评价】
(3)经过反思,小孔同学认为实验二不能得出固体中有活性炭的结论,理由是____________(写两点即可)。小组同学改进装置后,重新实验,得出固体中有活性炭的结论。
【实验拓展】
(4)小曾同学认为利用实验三的反应原理还可以测出固体中氯化钠的质量分数。他称取一定质量的固体于烧杯中,加入足量水, ____________ (填实验操作),再加入足量实验三所选的溶液,充分反应后经过一系列操作得到固体,并称量质量,最终计算出了氯化钠的质量分数。
【答案】(1) ①. 放出 ②. 氧化铁##Fe2O3
(2) ①. 产生气泡 ②. 硝酸银(或 AgNO3)
(3)酒精燃烧也会产生二氧化碳,使石灰水变浑浊;温度升高氢氧化钙的溶解度减小,饱和石灰水变浑浊
(4)充分溶解后过滤,洗涤烧杯和玻璃棒,洗涤滤渣 2~3 次,洗净后将洗涤液合并到滤液中
【解析】
【小问1详解】
根据图1,暖宝宝是来取暖的,则打开“暖宝宝”外包装后,铁粉与空气接触发生缓慢氧化有放出热量的现象;铁生锈产生了铁锈,则红棕色固体是氧化铁(或 Fe2O3);
【小问2详解】
实验一:固体中有铁粉,铁和硫酸反应产生硫酸亚铁和氢气,则会观察到产生气泡;
实验三:固体中有氯化钠,“暖宝宝”中只有氯化钠含有氯元素,则要检验氯离子,氯化钠和硝酸银反应产生氯化银沉淀和硝酸钠,则要加入硝酸银溶液;故填:硝酸银(或 AgNO3);
【小问3详解】
实验二使用了酒精灯,图2,酒精燃烧会产生水和二氧化碳,二氧化碳使石灰水变浑浊;酒精燃烧时产生热量,烧杯内壁涂有澄清的石灰水,氢氧化钙的溶解度随温度的升高而减小,也会变浑浊;故填:酒精燃烧也会产生二氧化碳,使石灰水变浑浊;温度升高氢氧化钙的溶解度减小,饱和石灰水变浑浊;
【小问4详解】
在氯化钠溶液中加入硝酸银后产生氯化银沉淀,根据氯化银的质量计算氯化钠的质量,进而计算氯化钠的质量分数;所以要除去固体中的铁、活性炭,则需要过滤,则称取一定质量的固体于烧杯中,加入足量水,充分溶解后过滤,洗涤烧杯和玻璃棒,洗涤滤渣 2~3 次,洗净后将洗涤液合并到滤液中,减少误差;故填:充分溶解后过滤,洗涤烧杯和玻璃棒,洗涤滤渣 2~3 次,洗净后将洗涤液合并到滤液中。物质
食醋
苹果汁
酱油
草木灰水
pH
3
4
5
11
暖宝宝
发热时间:10小时以上
性能:平均53℃,最高63℃
主要成分:铁粉、活性炭、氯化钠等
注意事项:使用时勿直接接触皮肤
阴离子阳离子
NO3-
Cl-
Na+
溶
溶
溶
溶
Ag+
溶
不
微
不
实验步骤
实验现象
实验结论
实验一
取少量固体于试管中,加入足量稀硫酸
____________
固体中有铁粉
实验二
取少量固体放在燃烧匙中,用酒精灯加热,上方罩一个内壁沾有饱和的澄清石灰水的烧杯(如图2)
澄清石灰水变浑浊
固体中有活性炭
实验三
取少量固体于烧杯中,加入足量水溶解,过滤,往滤液中滴加少量____________溶液
产生白色沉淀
固体中有氯化钠
精品解析:2022年新疆中考化学真题(解析版): 这是一份精品解析:2022年新疆中考化学真题(解析版),共13页。试卷主要包含了 下列变化属于化学变化的是, 下列不属于化石能源的是, 每年3月22日为“世界水日”, 下列做法不利于环境保护的是, 下列金属中,活动性最强的是, 下列实验能达到目的的是等内容,欢迎下载使用。
2023年湖南省长沙市中考化学真题及答案解析: 这是一份2023年湖南省长沙市中考化学真题及答案解析,文件包含精品解析2023年湖南省长沙市中考化学真题解析版docx、精品解析2023年湖南省长沙市中考化学真题原卷版docx等2份试卷配套教学资源,其中试卷共21页, 欢迎下载使用。
精品解析:2023年湖南省怀化市中考化学真题(解析版): 这是一份精品解析:2023年湖南省怀化市中考化学真题(解析版),共20页。试卷主要包含了我会选择,我会填空,实验与探究题,我会计算等内容,欢迎下载使用。