


2024届浙江省台州市高三二模政治试题
展开选择题部分
一、选择题I(本大题共17小题,每小题2分,共34分。每小题列出的四个备选项中只有一个是符合题目要求的,不选、多选、错选均不得分)
1.列宁指出:“马克思主义这一革命无产阶级的思想体系赢得了世界历史性的意义,是因为它并没有抛弃资产阶级时代最宝贵的成就,相反却吸收和改造了两千多年来人类思想和文化发展中一切有价值的东西。”在这里,“一切有价值的东西”可能来自
①唯物史观②德国古典哲学③剩余价值学说④英国古典政治经济学
A.①②B.①③C.②④D.③④
2.某校高一(1)班开展以“只有社会主义才能救中国”为议题的探究活动。下列A组同学的发言能佐证这一议题的是
①党创造性地开辟了一条中国特色社会主义的改造道路
②社会主义制度确立后中国建立起比较完整的国民经济体系
③党的八大确定把全党的工作重点转移到社会主义现代化建设上来
④党所取得的巨大成就为开创中国特色社会主义提供了物质基础
A.①③B.①④C.②③D.②④
3.在“把青春华章写在祖国大地上”的大思政课网络主题宣传活动中,全国各行各业的优秀青年轮番出镜,分享青春励志故事。活动相关的图片、视频发布在网上后,引起了网友们的热烈讨论。该活动旨在引导青年要
①担当青春使命②实现政治引领③强化正风肃纪④锤炼品德修为
A.①③B.①④C.②③D.②④
4.在五千多年中华文明深厚基础上开辟和发展的中国特色社会主义道路是把马克思主义基本原理同中国具体实际、同中华优秀传统文化相结合的必由之路。这“两个结合”告诉我们,这一中国道路
①是人类社会发展的基本趋势②是当今世界前行的正确途径
③具有中国历史发展的必然性④蕴含深厚的文化内涵和底蕴
A.①②B.①③C.②④D.③④
5.民营经济是浙江最大的“金字招牌”,2023年,浙江出台了“民营经济32条”,还邀请1.7万余家民营企业给要素、政务、市场、法治、创新等五大营商环境打分,以助力民营经济。此举能够
①激发民营经济的市场经营活力②巩固和提高民营经济的市场地位
③鼓励和支持民营经济高质量发展④使民营经济成为稳定经济增长的重要力量
A.①②B.①③C.②④D.③④
6.某市通过“合作社+家庭农场+农户”的经营模式,引导农户通过集体林地流转等方式,扩大石榴种植面积,延伸产业链前、后端,在研发生产高端石榴饮品的同时,瞄准消费新需求,推出石榴盆景、文旅等衍生产业。“小石榴大产业”的成功在于
①创新农村基本经营制度②共同发展各种所有制经济
③优化升级石榴产业结构④遵循市场决定资源配置的规律
A.①②B.①④C.②③D.③④
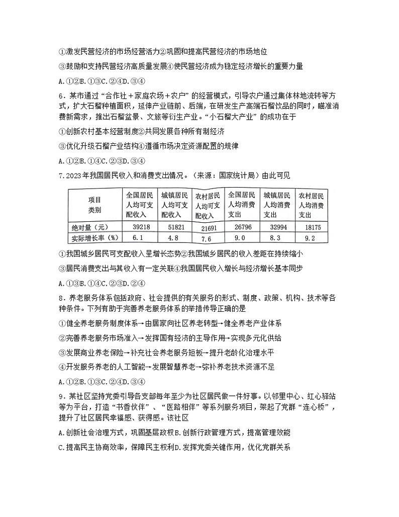
7.2023年我国居民收入和消费支出情况。(来源:国家统计局)由此可见
①我国城乡居民可支配收入呈增长态势②我国城乡居民的收入差距在持续缩小
③居民消费支出与其收入有一定关联④我国居民收入增长与经济增长基本同步
A.①③B.①④C.②③D.②④
8.养老服务体系包括政府、社会提供的有关服务的形式、制度、政策、机构、技术等各种条件。下列有助于完善养老服务体系的举措传导正确的是
①健全养老服务制度体系→由居家向社区养老转型→健全养老产业体系
②完善养老服务市场准入→发挥国有经济的主导作用→实现多元化供给
③发展商业养老保险→补充社会养老服务短板→提升老龄化治理水平
④开发服务养老的人工智能→发展智慧养老→弥补养老技术资源不足
A.①②B.①③C.②④D.③④
9.某社区坚持党委引导各支部每年至少为社区居民做一件好事。以邻里中心、红心驿站等为平台,打造“书香伙伴”、“医路相伴”等系列服务项目,架起了党群“连心桥”,提升了社区居民幸福感、获得感。该社区
A.创新社会治理方式,巩固基层政权B.创新行政管理方式,提高管理效能
C.提高民主协商效率,保障民主权利D.发挥党委关键作用,优化党群关系
10.某区人大常委会积极建设服务型“暖心”、治理型“善治”、发展型“惠农”和学习型“汇智”的代表联络站,创新开展人大代表工作,使人大代表下沉基层、密切联系群众。这表明
①我国的人民民主是最真实的民主
②该区人大代表履职意识和能力不断增强
③该区人大常委会根据人民的利益行使权力
④该区人大常委会切实履行公共服务的职能
A.①②B.①③C.②④D.③④
11.各民主党派紧紧围绕中共中央决策部署,深入贯彻落实中共二十大精神,聚焦扎实推进中国式现代化,针对经济社会发展中的新情况、新问题提出党派提案。这体现了
①多党合作有利于推进中国式现代化②人民政协切实履行参政议政的职能
③各政党以国家中心任务为根本活动准则④民主党派行使法律赋予参政党的参政权
A.①③B.①④C.②③D.②④
12.2023年,温州共实施援疆项目57个。2024年将继续在产业发展、智力援疆、文化润疆等方面给予更大力度的支持和帮助。开展援疆工程
①促进了各民族共同繁荣②建立了新型民族关系
③增强了中华民族凝聚力④完善了民族自治权
A.①②B.①③C.②④D.③④
13.下列观点体现了哲学上的“两个对子”的有
①“心之官则思”与“万物皆备于我”
②“万物独化”与“名师出高徒”
③“物是观念的集合”与“理念是世界的本原”
④“子不语怪力乱神”与“世异则事异”
A.①②B.①③C.②④D.③④
14.漫画《自由就是这样的东西,你不给予别人,自己也无法得到》(作者:郑辛遥),下列选项与漫画所蕴含的哲学启示最相近的是
①勿以恶小而为之,勿以善小而不为②功名多向穷中立,祸患常从巧处生
③望远能知风浪小,凌空始觉海浪平④却是平流无石处,时时听说有沉沦
A.①②B.①③C.②④D.③④
15.新质生产力的特点是创新,关键在质优。发展新质生产力是推动高质量发展的内在要求和重要着力点,让新兴产业和传统产业相互促进、相得益彰,形成推动高质量发展的合力。由此可见
①发展新质生产力是我国正确的价值选择
②发展新质生产力要做到因地制宜分步实施
③传统产业的“扬弃”需要发展新质生产力
④全面深化制度改革利于新质生产力的发展
A.①③B.①④C.②③D.②④
16.中华民族始终以“苟日新,日日新,又日新”的精神不断创造自己的物质文明、精神文明和政治文明,在很长的历史时期内作为最繁荣最强大的文明体屹立于世。由此可见,中华文明具有突出的
①创新性②包容性③连续性④统一性
A.①③B.①④C.②③D.②④
17.在2024年央视春晚上,歌曲《上春山》火爆出圈。这首歌融合了贵州的地方文化和传统风俗,巧妙地化用了历代诗人关于春天的古诗词,还反映了贵州在经济发展、乡村振兴和民生福祉方面的巨大变化。由此可见,歌曲的成功创作得益于
①创造性转化优秀传统文化②继承传统文化,回答时代问题
③吸收外来文化的有益成果④融通不同资源,实现文化创新
A.①③B.①④C.②③D.②④
二、选择题II(本大题共7小题,每小题3分,共21分。每小题列出的四个备选项中只有一个是符合题目要求的,不选、多选、错选均不得分)
18.因执政联盟内部在移民政策上存在分歧,某国首相及其领导的联合政府集体辞职。随后,在议会举行的提前大选中,自由党虽获得众议院最多选票,但仍需与其他政党进行协商组建执政联盟。由此可推断出
①从立法机关与行政机关的关系看该国实行内阁制
②该国政府首脑应由政党或政党联盟的领袖来担任
③该国新政府在执政中可能会出现决策效率偏低的问题
④该国采取的是民主共和制的国家管理形式
A.①②B.①③C.②④D.③④
19.据商务部信息:十年来,海南自贸试验区着力探索与国际经贸规则相衔接的制度体系,实施外商投资准入前国民待遇加负面清单管理模式。经过7次修订,负面清单条目由190条压减到了27条,实现制造业条目清零,服务业准入大幅放宽。2023年,中国新增的外商投资企业数同比增长39.7%。由此可见,我国
A.通过修改国际贸易规则,适应了中国发展的需要
B.创新服务贸易管理模式,推动全球要素合理配置
C.适应经济全球化的需要,保护外商一切投资权益
D.营造国际化一流营商环境,让全球共享中国市场
20.2024年2月,欧盟提出了动用被冻结的3000亿美元俄罗斯海外资产来支持乌克兰的方案。目前,该方案的推行面临着挑战,因为担心欧盟的银行信誉,德国、法国等国家表达了反对的立场。由此可见
①欧盟各国基本价值标准并非一致
②该方案有助于俄乌冲突问题的解决
③欧盟力争在重大国际问题上有所作为
④因考虑欧盟的银行信誉影响了方案的推行
A.①②B.①③C.②④D.③④
21.S集团建设某高速公路时,高架桥的附属排水设施处于未完工状态。S集团使用融雪剂化雪,雪水从桥上流到桥下的Z村,使Z村的水泥路面被腐蚀、破损。Z村村委会诉请法院判决S集团赔偿其各项经济损失。对此,下列说法正确的是
①S集团应承担全部举证责任②S集团对Z村承担过错侵权责任
③该案适用举证责任倒置原则④Z村村委会应对其损失情况进行举证
A.①②B.①③C.②④D.③④
22.王某夫妇曾立有公证遗嘱,他们共有的一套房产将由养女王甲继承。由于王甲成年后远嫁外地很少回来,王某妻子过世后,王某的生活主要由侄女王乙照顾。于是王某又邀请两个邻居见证,打印了一份遗嘱,并签名按手印,将房产留给王乙。王某去世后,王甲与王乙就遗嘱问题产生纠纷。下列说法正确的是
A.王甲对王某未尽到赡养义务,因此无权继承该套房产
B.公证遗嘱的法律效力优于打印遗嘱,房产应由王甲继承
C.王乙无权对房产进行全权处理,打印遗嘱部分内容无效
D.王甲与王乙应本着互谅互让精神,协商处理遗嘱继承问题
23.甲、乙、丙中,只有一个会游泳。甲说道:“我会。”乙说:“我不会。”丙说:“甲不会。”如果这三句话,只有一句话是真的,那么会游泳的就是
A.甲B.乙C.丙D.无法断定
24.假定:(1)所有的爱斯基摩土著人都是穿黑衣服的;(2)所有的北婆罗洲土著人都是穿白衣服的;(3)绝没有穿白衣服的同时又穿黑衣服的人;(4)A是穿白衣服的一个人。请你根据以上条件,判定以下两个命题的真假:(1)A是北婆罗洲土著人。(2)A不是爱斯基摩土著人。
A.真、真B.真、假C.假、真D.假、假
非选择题部分
三、综合题(本大题共5小题,共45分)
25.《爱国主义教育法》草案于2023年10月24日在第十四届全国人民代表大会常务委员会第六次会议通过。并于2024年1月1日起正式施行。
下表摘录了法律条文的部分内容:
结合材料,运用所学知识,说明我国颁布实施该法的法治意义和文化意义。(7分)
26.随着新一代人工智能技术的发展,出现了“无人车间”、“无人店铺”等,大量危重工作岗位被机器人所取代,生产效率和工作效率成倍提高。但是,在隐私泄露、道德伦理等问题上,人工智能也会带来风险。这就要求做到规制与保障并重,通过有效规制,解决人工智能引发的风险,实现有序发展;同时,又要保障人工智能创新发展,更好赋能经济社会,推动人工智能朝着科技向善的方向发展。
结合材料,运用《哲学与文化》《经济与社会》相关知识,回答下列问题:
(1)人工智能的发展是否会导致失业人员增加?运用“联系”的知识进行判断并说明理由。(4分)
(2)运用“矛盾的含义”知识,分析人工智能应用要做到规制与保障并重的原因。(6分)
(3)运用“政府的经济职能”知识,为推动人工智能朝着科技向善的方向发展提两条建议。(4分)
27.材料一 王某和一家物业公司签订了一年劳动合同。工作半年后,因公司频频加班感觉身心俱疲。于是,他多次要求公司给付加班费。但公司始终不同意,并以此为由提出解除劳动合同。
材料二 张某是该物业公司的业主。他发现小区一楼楼道电梯口有随意停放电动车的现象,存在很大的消防安全隐患。他多次向物业公司提出,但均不见整改。于是,张某在业主群发表“物业公司不顾业主生死,此等黑心公司应及早撤换”的信息。
运用《法律与生活》的知识,回答下列问题:
(1)结合材料一,说明公司上述行为不合法的理由。(5分)
(2)结合材料二,判断张某的言论是否侵犯了公司的名誉权,并说明理由。(4分)
28.在某法庭上,被告被人指控偷了某户居民家的一架数码照相机。这架照相机有个特点,它有一个特殊的打开按钮很难被发现。庭审过程发生了如下对话:
被告:“这架照相机是我自己的,我用了好多年了。”
审判员:“如果是你的,你一定能打开相机。被告,请你当场打开这架照相机。”
被告:“我打开了这架数码相机,它就是属于我的,对吗?”
被告一番手忙脚乱后,并没能打开相机。
审判员:“这不可能是你的相机。”
运用《逻辑与思维》的知识,根据材料写出审判员的推理过程,并分析被告的推理谬误。(6分)
29.材料一 作为二战的产物,当前的国际秩序本质上是西方国家主导的、有利于发达国家的国际制度安排与规则体系。自由竞争、丛林法则、霸权主义、强权政治,都体现在这个秩序之中。此后虽然有过一些调整,其结果却更加有利于西方大国。
材料二 从目前来看,二战后确立起来以联合国为核心的国际秩序已经严重运转不良。广大发展中国家塑造更加公正合理的国际新秩序的欲求,从来没有像现在这么强烈。
材料三 全球化时代,没有哪个国家可以独善其身,也没有哪个国家可以包打天下,构建全球公平正义的新秩序意味着全球治理需要参与式、分享式和包容式发展,各国共同努力迈向人类命运共同体。
从历史上看,国际秩序往往是强者送给弱者的一种礼物。当前,对于这一礼物,弱者是拒绝?亦或是接受?请你选择一种立场,结合材料(可不局限于材料),运用《当代国际政治与经济》相关知识,写一篇立论陈词。
要求:(1)知识和素材运用恰当;论证清晰。(6分)
(2)观点明确;逻辑严密;条理清晰;表达流畅;300字以内。(3分)
2024届浙江省嘉兴市高三二模政治试题: 这是一份2024届浙江省嘉兴市高三二模政治试题,文件包含精品解析2024届浙江省嘉兴市高三二模政治试题原卷版docx、精品解析2024届浙江省嘉兴市高三二模政治试题解析版docx等2份试卷配套教学资源,其中试卷共30页, 欢迎下载使用。
2024届浙江省嘉兴市高三二模政治试题(原卷版+解析版): 这是一份2024届浙江省嘉兴市高三二模政治试题(原卷版+解析版),文件包含2024届浙江省嘉兴市高三二模政治试题原卷版docx、2024届浙江省嘉兴市高三二模政治试题解析版docx等2份试卷配套教学资源,其中试卷共30页, 欢迎下载使用。
浙江省宁波市2022-2023学年高三二模 政治试题及答案: 这是一份浙江省宁波市2022-2023学年高三二模 政治试题及答案,共8页。试卷主要包含了习近平主席曾指出等内容,欢迎下载使用。