还剩8页未读,
继续阅读
2024年山东省济南市市中区中考一模道德与法治试题
展开相关试卷
2024年山东省济南市槐荫区中考一模道德与法治试题+:
这是一份2024年山东省济南市槐荫区中考一模道德与法治试题+,共11页。试卷主要包含了04),5分;第Ⅱ卷满分为50分,江山就是人民,人民就是江山,下列对事件的解读正确的是,同学在班级网络聊天群里提出问题等内容,欢迎下载使用。
2024年山东省济南市莱芜区中考一模道德与法治试题:
这是一份2024年山东省济南市莱芜区中考一模道德与法治试题,共6页。
2024年山东省济南市历下区中考一模道德与法治试题:
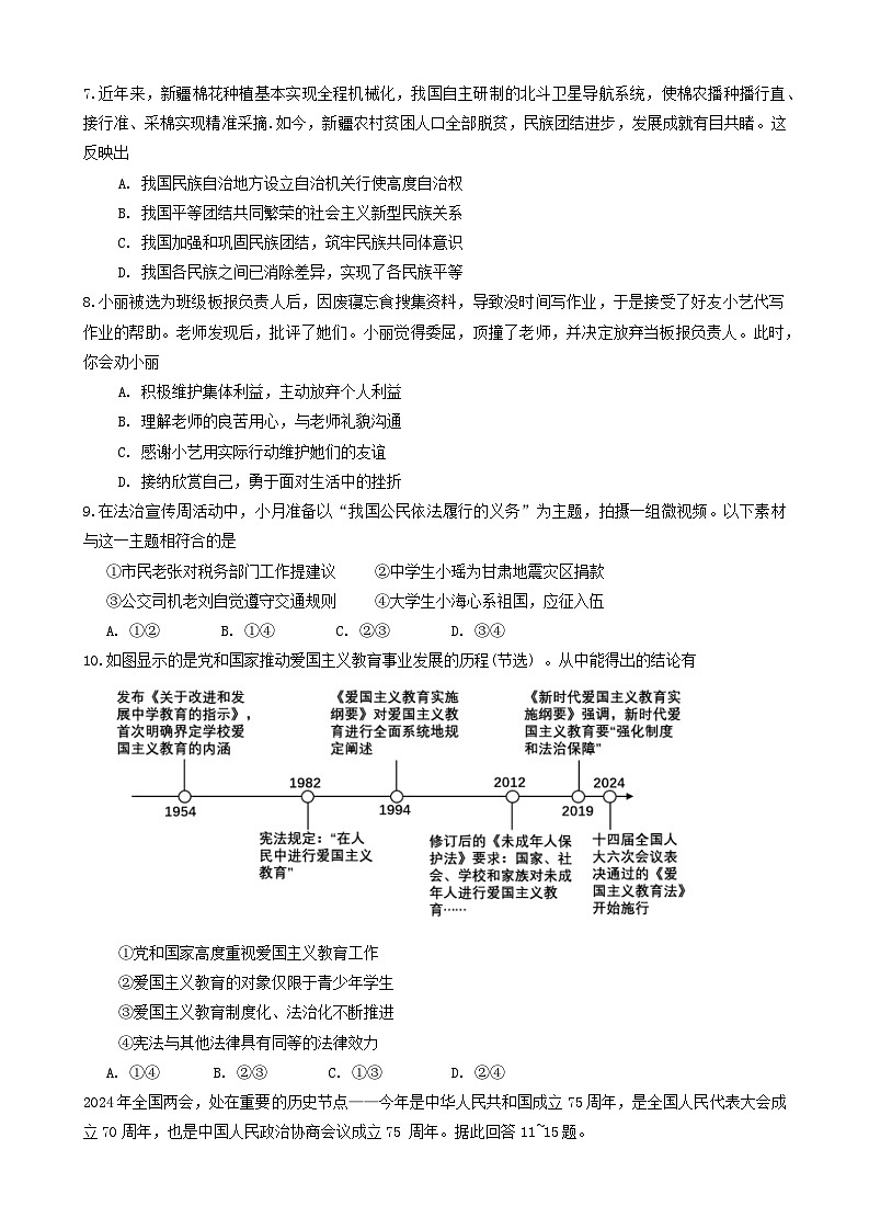
这是一份2024年山东省济南市历下区中考一模道德与法治试题,共6页。

