


2022年江苏省盐城市射阳县中考物理一模试卷
展开
这是一份2022年江苏省盐城市射阳县中考物理一模试卷,共30页。试卷主要包含了选择题,填空题,解答题等内容,欢迎下载使用。
1.(2分)目前俄罗斯是欧盟最大的天然气和石油供应国。天然气和石油中属于可再生能源的是( )
A.两者都是B.两者都不是
C.天然气D.石油
2.(2分)专家建议初中生每天应该饮用适量的水。以下关于饮用水方面的估测,最接近实际的是( )
A.常见的饮水杯的容积约为30mL
B.人们对温度为80℃的水口感较舒适
C.某家用电水壶的额定功率约800W
D.某家用电水壶的额定电流为150mA
3.(2分)初中毕业生艺术素质测评中有一道题:聆听音乐,辨别主奏乐器。这里辨别的依据是( )
A.乐音的音色B.乐音的音调
C.乐音的响度D.乐音的速度
4.(2分)中国空间站中的趣味实验引发了人们对“粒子与宇宙”更多的思考。以下说法正确的是( )
A.空间站绕地球做圆周运动,说明地球是宇宙的中心
B.空间站中王亚平的辫子向后上方飘起,说明她的头发带同种电荷
C.空间站中的两滴水靠近后会凝聚成一个水球,说明分子间有空隙
D.向水球内注入一滴蓝色液体,整个水球都变蓝,说明分子在做无规则的运动
5.(2分)今年的北京冬奥会的部分场馆利用二氧化碳作为制冷剂制造冰面。使水结冰应该利用( )
A.二氧化碳的液化过程,过程吸热
B.二氧化碳的汽化过程,过程吸热
C.二氧化碳的液化过程,过程放热
D.二氧化碳的汽化过程,过程放热
6.(2分)实验室普通温度计的使用步骤有:
①取适当的温度计
②估测被测物体的温度
③让温度计与被测液体接触一段时间
④让温度计的玻璃泡全部浸入被测液体中
⑤取出温度计
⑥观察温度计的示数
正确的操作次序是( )
A.①②④③⑤⑥B.②①④③⑤⑥C.①②④③⑥⑤D.②①④③⑥⑤
7.(2分)如图所示,将两根绝缘细线悬挂着的导体ab放在U形磁铁中央,ab两端连接着导线,虚线方框中接入的实验器材是( )
A.电源B.大量程电压表
C.小量程电流表D.滑动变阻器
8.(2分)将篮球竖直向上抛出,上升与下降两个阶段都要经过A、B两点,其中一个阶段经过这两点时的动能和重力势能如图表所示( )
A.A点比B点低
B.球经过A点的速度比过B点的大
C.篮球向上先经过A点
D.篮球除受重力外还受空气阻力的作用
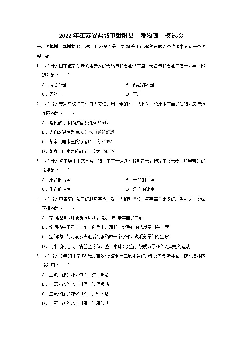
9.(2分)跳伞运动员由悬停高空的直升机中跳下,其下落过程中的s﹣t图像如图,下落250m时打开降落伞( )
A.运动员下落16s后做匀速运动
B.下落0至250m过程中运动员速度在减小
C.下落250至400m过程中运动员速度在增大
D.由图无法得知运动员匀速下落的速度
10.(2分)在探究红外线是否具有与可见光相同的传播规律时,小明利用电视机的红外线遥控器和电视机等器材,设计了如下方案( )
A.用烟雾显示红外线传播路径,探究红外线在空气中是否沿直线传播
B.用遥控器隔着透明玻璃照射电视机,探究红外线能否穿过透明物体
C.用遥控器隔着纸板照射电视机,探究红外线能否穿过不透明物体
D.用平面镜反射遥控器发出的红外线到电视机上,探究平面镜能否反射红外线
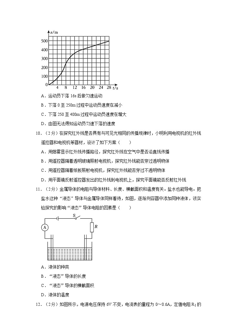
11.(2分)金属导体的电阻与导体材料、长度、横截面积和温度有关。盐水也能导电。把盐水这种“液态”导体与金属导体同样看待,如图,逐渐向容器中添加同种液体,该实验探究的影响“液态”导体电阻的因素是( )
A.液体的种类
B.“液态”导体的长度
C.“液态”导体的横截面积
D.液体的温度
12.(2分)如图所示,电源电压保持6V不变,电流表的量程为0~0.6A,定值电阻R1的规格为“10Ω,0.4A”,滑动变阻器R2的规格为“50Ω,1A”。现闭合开关S,为了保证电路及仪器的安全,下列说法中正确的是( )
A.电流表示数允许的电流变化范围为0.1A~0.4A
B.电阻R1消耗功率允许的变化范围为0.1W~0.9W
C.变阻器R2接入电路的阻值允许变化范围为2Ω~50Ω
D.电路消耗总功率允许的变化范围为0.6W~2.4W
二、填空题:本大题共8小题,每空1分,共24分
13.(3分)3月23日中国空间站“天宫课堂”再度开讲。在空间站里冰墩墩玩偶被抛出后能保持匀速运动状态说明了物体具有 ;悬空的宇航员在抛出物体时会后退,说明力的作用是 ;在空间站一天内可以看到16次“日出”,这可以用光的 规律来解释。
14.(3分)北京冬奥会“飞扬”火炬用碳纤维复合材料制作,质量只有同体积钢的,说明这种材料的 比钢小;火炬首次使用氢气作为燃料,实现冬奥会的零碳排放7J,氢气的热值为 J/kg,科学家用增色剂使燃烧的火焰显黄色,这种火焰 (是/不是)光源。
15.(3分)今年4月中旬“神舟十三号”载人飞船返回地球。返回过程先经历与核心舱分离,在分离前以核心舱为参照物,飞船是 (静止/运动)的,飞船下降到离地100km时进入大气层,速度达到7.9km/s,这一过程是通过 (做功/热传递)方式改变内能的,这段时间飞船与地面失去了 (超声波/微波)联系。
16.(3分)用图示装置探究动能大小与哪些因素有关。实验中用木块被撞击后移动的 来反映小车的动能;小车第一次未装钩码,第二次装上钩码,小车两次到达水平面时的速度大小 (相等/不等),装有钩码的小车将木块推得更远,这说明动能的大小与 有关。
17.(3分)许多家用电器内部装有熔丝。熔丝的熔点较 (高/低),当电路中电流过大时,熔丝会自动熔断 效应;相同长度和材料做成的熔丝, (粗/细)的更容易熔断。
18.(3分)如图是“探究水的沸腾”的实验装置。为了缩短实验时间,应向烧杯中注入适量的 (冷水/热水);图中A、B、C三种读温度计示数的方式正确的是 ;用酒精灯加热,水温升高,直到水开始沸腾 (立即停止加热/持续加热几分钟)。
19.(3分)如图所示为测量动滑轮机械效率的实验装置图,钩码重2N。实验时竖直向上匀速拉动测力计,由图乙可知 N。若钩码上升的高度为10cm,则弹簧测力计向上移动的高度为 cm,该动滑轮的机械效率为 。
20.(3分)如图甲所示,R是压力传感器,其阻值随压力的变大而变小,R0为定值电阻,闭合开关S,改变R上压力大小,当压力变大时,电流表示数 (变大/变小/不变),由图可知,R0的阻值为 Ω,电源电压为 V。
三、解答题:本大题共9小题,共52分,解答第22、23题时应有解题过程
21.(2分)画出飞行到如图所示位置的套圈受力的示意图,空气阻力不计。
22.(2分)根据图中小磁针静止时的指向,标出通电螺线管的N极和电源的“+”极。
23.(2分)如图是眼睛在M点看水下光源S的光的路径,试画出眼睛在N点看到S的大致光路图。
24.(6分)某列北京冬奥列车复兴号智能动车组的质量500t,按设计时速360km/h行驶时,1h消耗的电能为10000kW•h,g=10N/kg,求:
(1)该动车组的重力;
(2)按设计时速行驶10min的路程;
(3)按设计时速行驶时电机将电能转化为机械能的效率。
25.(9分)为了足不出户就能吃到美味的火锅,小明家新买了一台电火锅,铭牌上标有“加热功率:1100W,如图是其加热部分的简化电路图,S为加热保温切换开关(不计温度对电阻的影响)
(1)加热状态工作10min消耗的电能;
(2)R1的阻值;
(3)保温状态时R2的电功率。
26.(6分)小明做“探究凸透镜成像规律”的实验。
(1)将凸透镜正对太阳光,这样做是让太阳光与凸透镜的 平行,调节并移动透镜,让太阳光在白纸上会聚成一个 的光斑,光斑的位置为焦点的位置。
(2)如图甲,将凸透镜移至50.0cm刻度线处,蜡烛移至20.0cm刻度线处,屏上得到倒立、清晰的实像, (照相机/投影仪/放大镜)就是应用这一原理制成的;本实验提供了焦距分别为5cm、10cm和15cm的三个透镜,此次所用的透镜焦距很可能是 cm。
(3)若上述实验中的透镜是由1和2两个透镜组合而成的,组合的情况如图乙所示,若将透镜1移去,保持蜡烛和透镜的位置不变,则需将光屏 (靠近/远离)透镜才能在屏上成清晰的像,眼科医院用激光切削如图丙中如“1”形状的部分角膜,用于治疗 (近视眼/远视眼)。
27.(7分)小明测量一个密度比水小的轻质实心物块的密度。
(1)将托盘天平放在水平桌面上,将游码移至标尺左端零刻线处,发现指针偏向分度盘的左侧,则应将平衡螺母向 (左/右)调节,使横梁平衡。
(2)用调好的天平测量该物块的质量时,用 (手/镊子)向右盘加减砝码完毕后,发现指针略偏向分度盘的左侧,则应该 (调节平衡螺母/移动游码)。当天平重新平衡时,盘中所加砝码和游码位置如图乙所示,则所测物块的质量为 g。
(3)因被测物块的密度小于水,小明在该物块下方悬挂了一铁块,按照如图丙所示①②③顺序,则这种材料的密度是 kg/m3,图丙中若没有图②的数据,将 (能/不能)测出轻质物块的体积。
(4)小明按图丙①②③顺序测体积时,若被测物块从水中提起后沾有少量的水,会引起密度测量值比真实值 (偏大/不变/偏小)。
28.(8分)如图甲所示为小华同学设计的测小灯泡电功率的实验电路,滑动变阻器标有“25Ω,1A”字样
(1)小华接错了一根导线,请你在这根导线上打“×”,并补画出正确的那根导线。
(2)在闭合开关前应先将滑动变阻器的滑片位置移至 (最左端/最右端),小华发现电路未通电时电压表的指针处于图乙所示位置,此时他应该调节 (变阻器滑片/表盘上的调零螺丝)。
(3)电路元件正确配置后闭合开关,移动变阻器的滑片,直到灯泡正常发光(如图丙所示)为 A,则小灯泡的额定功率为 W。
(4)实验过程中发现小灯泡突然熄灭,同时观察到电压表的指针猛地偏转到最右端并发出撞击声,电流表无示数 (电流表/变阻器/小灯泡)断路,小华判断电源电压高于电压表使用的量程,他的判断是 (正确/错误)的。
(5)某兴趣小组尝试利用图丁所示的电路来测量小灯泡的电功率,电路中定值电阻R的阻值为10Ω,你认为他们 (能/不能)利用该电路测出小灯泡的电功率。
29.(10分)阅读短文,回答问题。
浮力与浮心
物体的每一部分都受到重力,对于整个物体,重力的作用等效于集中在一个点上
如图甲,一木块漂浮在水中,木块受到的浮力是各个面压力的总效果,浮力的大小等于底面向上的压力大小,也等于排开液体的重力,这个点叫作浮心,和重心一样,物体排开液体的形状规则,则浮心的位置就在排开液体形状的几何中心。
单独的一根木筷能横躺而不能竖立在水中,方形木块能保持不侧翻而稳定平衡,现象取决于重心和浮心之间的关系。我们借助玻璃管的模型来分析。将空的细玻璃管放入液体,如图乙的左图,玻璃管的重心C在浮心B的上方,假如玻璃管上端稍许朝左倾斜,重心C与浮心B的连线就会倾斜,这两个不在一条直线上的力会使得管逆时针转动,会促进管进一步倾斜,如图丙,物体的重心和浮心位置都有所变化,玻璃管上端再向左倾斜时,重力和浮力会使管顺时针转动,使管回到竖直状态。当重心比浮心低时,管很容易竖立在水中。
再看图丁中漂浮的木块,它重心比浮心高,上端向左倾斜时,重心C相对于木块的位置不变,由于被排开的水形状发生改变,图中的虚线是左右分界线,左侧水下体积大,如果浮心移到重力作用线的左侧,重力和浮力的共同作用能修正原来的倾斜状态。若浮心位于重力作用线与虚线之间,还会加剧倾斜,使之侧翻。
(1)浮心是 的作用点,浮心的位置取决于 (物体/排开液体)的形状。
(2)图甲中的方形物块M漂浮在水中,其上、下表面均与水面平行,则浮力的大小应等于 。
A.M侧面受到的水的压力
B.M下表面受到的水压力与重力的差
C.M上表面受到的水压力
D.M下表面受到水的压力
(3)边长为1m的正方体均匀木块漂浮在水面上,用力F缓慢将木块向下压入水中,力F随着木块浸没在水中的深度h的变化关系如图戊 kg/m3,力F的最大值Fm为 N。(g取10N/kg)
(4)浮在水面上的船,其重心位置 (一定高于/一定低于/可能高于)浮心。丁图中的方木块上端向左倾斜时,浮心B的位置已标定,把方木块看成是条船,通过改变内部配重的方式改变重心,若重心越低 (容易/难)修正原来的倾斜状态。
(5)某兴趣小组用一根木筷自制一个能测液体密度的密度计,直接将木筷放在水中,木筷会横躺着浮在水中,你的方法是 。
参考答案与试题解析
一、选择题:本题共12小题,每小题2分,共24分.每小题给出的四个选项中只有一个选项正确.
1.(2分)目前俄罗斯是欧盟最大的天然气和石油供应国。天然气和石油中属于可再生能源的是( )
A.两者都是B.两者都不是
C.天然气D.石油
【解答】解:天然气和石油消耗后短期内不可能从自然界得到补充,它们都属于不可再生能源。
故选:B。
2.(2分)专家建议初中生每天应该饮用适量的水。以下关于饮用水方面的估测,最接近实际的是( )
A.常见的饮水杯的容积约为30mL
B.人们对温度为80℃的水口感较舒适
C.某家用电水壶的额定功率约800W
D.某家用电水壶的额定电流为150mA
【解答】解:A、常见的饮水杯的容积约为500mL;
B、人们对温度为40℃的水口感较舒适,故B错误;
C、家用电热水壶的额定功率约800W;
D、家用电水壶的额定功率约为1000W,根据P=UI可得
I==≈4.55A。
故选:C。
3.(2分)初中毕业生艺术素质测评中有一道题:聆听音乐,辨别主奏乐器。这里辨别的依据是( )
A.乐音的音色B.乐音的音调
C.乐音的响度D.乐音的速度
【解答】解:人们一般利用音色来辨别发声体,聆听音乐,辨别的依据是乐音的音色。
故选:A。
4.(2分)中国空间站中的趣味实验引发了人们对“粒子与宇宙”更多的思考。以下说法正确的是( )
A.空间站绕地球做圆周运动,说明地球是宇宙的中心
B.空间站中王亚平的辫子向后上方飘起,说明她的头发带同种电荷
C.空间站中的两滴水靠近后会凝聚成一个水球,说明分子间有空隙
D.向水球内注入一滴蓝色液体,整个水球都变蓝,说明分子在做无规则的运动
【解答】解:A、空间站绕地球做圆周运动,宇宙没有中心;
B、空间站中王亚平的辫子向后上方飘起,而是由于头发处于失重状态造成的;
C、空间站中的两滴水靠近后会凝聚成一个水球,故C错误;
D、向水球内注入一滴蓝色液体,说明分子在做无规则的运动。
故选:D。
5.(2分)今年的北京冬奥会的部分场馆利用二氧化碳作为制冷剂制造冰面。使水结冰应该利用( )
A.二氧化碳的液化过程,过程吸热
B.二氧化碳的汽化过程,过程吸热
C.二氧化碳的液化过程,过程放热
D.二氧化碳的汽化过程,过程放热
【解答】解:水结成冰是凝固现象,此现象需要放热,发生汽化现象。
故选:B。
6.(2分)实验室普通温度计的使用步骤有:
①取适当的温度计
②估测被测物体的温度
③让温度计与被测液体接触一段时间
④让温度计的玻璃泡全部浸入被测液体中
⑤取出温度计
⑥观察温度计的示数
正确的操作次序是( )
A.①②④③⑤⑥B.②①④③⑤⑥C.①②④③⑥⑤D.②①④③⑥⑤
【解答】解:1.估测被测物体的温度;
2.取适当的温度计;
6.让温度计的玻璃泡全部浸入被测液体中;
4.让温度计与被测液体接触一段时间;
5观察温度计的示数;
8.取出温度计;
先后顺序为:②①④③⑥⑤。
故选:D。
7.(2分)如图所示,将两根绝缘细线悬挂着的导体ab放在U形磁铁中央,ab两端连接着导线,虚线方框中接入的实验器材是( )
A.电源B.大量程电压表
C.小量程电流表D.滑动变阻器
【解答】解:
在虚线框中接入电流表,电路中无电源,会产生感应电流。
故选:C。
8.(2分)将篮球竖直向上抛出,上升与下降两个阶段都要经过A、B两点,其中一个阶段经过这两点时的动能和重力势能如图表所示( )
A.A点比B点低
B.球经过A点的速度比过B点的大
C.篮球向上先经过A点
D.篮球除受重力外还受空气阻力的作用
【解答】解:
A、篮球的质量不变,篮球在A点的重力势能大于B点的重力势能,故A错误;
B、篮球的质量不变,篮球在A点的动能小于B点的动能,故B错误;
C、因A点重力势能大于B点重力势能,篮球向上运动时先经过B点,故C错误;
D、由表中数据可得,在A点的机械能等于4J+7J=11J,篮球的机械能不守恒,所以篮球除受重力外还受空气阻力的作用。
故选:D。
9.(2分)跳伞运动员由悬停高空的直升机中跳下,其下落过程中的s﹣t图像如图,下落250m时打开降落伞( )
A.运动员下落16s后做匀速运动
B.下落0至250m过程中运动员速度在减小
C.下落250至400m过程中运动员速度在增大
D.由图无法得知运动员匀速下落的速度
【解答】解:A.结合图像可知,在16s以后,是匀速运动;
B.下落0至250m过程中根据图像可知,相等的时间内,运动员速度在增大;
C.下落250至400m过程中根据图像可知,相等的时间内,运动员速度在减小;
D.结合图像可知16s开始匀速直线运动,到28s的时候经过的路程为:500m﹣400m=100m;
所以匀速下落的速度为:≈8.33m/s。
故选:A。
10.(2分)在探究红外线是否具有与可见光相同的传播规律时,小明利用电视机的红外线遥控器和电视机等器材,设计了如下方案( )
A.用烟雾显示红外线传播路径,探究红外线在空气中是否沿直线传播
B.用遥控器隔着透明玻璃照射电视机,探究红外线能否穿过透明物体
C.用遥控器隔着纸板照射电视机,探究红外线能否穿过不透明物体
D.用平面镜反射遥控器发出的红外线到电视机上,探究平面镜能否反射红外线
【解答】解:A.红外线是红光以外的光,我们看不到红外线,故A符合题意;
B.用遥控器隔着透明玻璃照射电视机,探究红外线能否穿过透明物体是可行的;
C.用遥控器隔着纸板照射电视机,探究红外线能否穿过不透明物体是可行的;
D.用平面镜反射遥控器发出的红外线到电视机上,探究平面镜能否反射红外线是可行的。
故选:A。
11.(2分)金属导体的电阻与导体材料、长度、横截面积和温度有关。盐水也能导电。把盐水这种“液态”导体与金属导体同样看待,如图,逐渐向容器中添加同种液体,该实验探究的影响“液态”导体电阻的因素是( )
A.液体的种类
B.“液态”导体的长度
C.“液态”导体的横截面积
D.液体的温度
【解答】解:由题意可知,逐渐向容器中添加同种液体,液体的长度不变,所以该实验探究的影响“液态”导体电阻的因素是“液态”导体的横截面积,C符合题意。
故选:C。
12.(2分)如图所示,电源电压保持6V不变,电流表的量程为0~0.6A,定值电阻R1的规格为“10Ω,0.4A”,滑动变阻器R2的规格为“50Ω,1A”。现闭合开关S,为了保证电路及仪器的安全,下列说法中正确的是( )
A.电流表示数允许的电流变化范围为0.1A~0.4A
B.电阻R1消耗功率允许的变化范围为0.1W~0.9W
C.变阻器R2接入电路的阻值允许变化范围为2Ω~50Ω
D.电路消耗总功率允许的变化范围为0.6W~2.4W
【解答】解:A.根据题意,电压表的量程是0~3V=,故A错误;
B.R1的最大功率 P4最大==(7.3 A)2×10Ω=4.9 W,当滑动变阻器连入电路的电阻最大时,R1的功率也最小,
P4最小===5.1W,B正确;
C.当通过R1的电流最大时,滑动变阻器连入电路的电阻最小,故滑动变阻器连入电路的最小电阻为10Ω,故C错误;
D.电路消耗的最小总功率P最小=UI最小=3 V×0.1 A=8.6W,
最大总功率P最大=UImax=6V×7.3A=1.5W,即电路消耗总功率的变化范围为:0.6﹣2.8W;
故选:B。
二、填空题:本大题共8小题,每空1分,共24分
13.(3分)3月23日中国空间站“天宫课堂”再度开讲。在空间站里冰墩墩玩偶被抛出后能保持匀速运动状态说明了物体具有 惯性 ;悬空的宇航员在抛出物体时会后退,说明力的作用是 相互的 ;在空间站一天内可以看到16次“日出”,这可以用光的 直线传播 规律来解释。
【解答】解:在空间站里冰墩墩玩偶被抛出后能保持匀速运动状态说明了物体具有惯性,仍会保持原来的运动状态;
悬空的宇航员在抛出物体时会后退,是因为受到了物体的反作用力;
在空间站一天内可以看到16次“日出”,这可以用光的直线传播规律来解释。
故答案为:惯性;相互的。
14.(3分)北京冬奥会“飞扬”火炬用碳纤维复合材料制作,质量只有同体积钢的,说明这种材料的 密度 比钢小;火炬首次使用氢气作为燃料,实现冬奥会的零碳排放7J,氢气的热值为 1.43×108 J/kg,科学家用增色剂使燃烧的火焰显黄色,这种火焰 是 (是/不是)光源。
【解答】解:由题意可知,“碳纤维质量约为同体积钢质量的四分之一”可知;
氢气的热值:==1.43×108J/kg;
本身能够发光的物体叫光源,这种火焰是光源。
故答案为:密度;4.43×108;是。
15.(3分)今年4月中旬“神舟十三号”载人飞船返回地球。返回过程先经历与核心舱分离,在分离前以核心舱为参照物,飞船是 静止 (静止/运动)的,飞船下降到离地100km时进入大气层,速度达到7.9km/s,这一过程是通过 做功 (做功/热传递)方式改变内能的,这段时间飞船与地面失去了 微波 (超声波/微波)联系。
【解答】解:在分离前核心舱与飞船之间不存在位置变化,以核心舱为参照物;进入大气层后,飞船内能增大。
故答案为:静止;做功。
16.(3分)用图示装置探究动能大小与哪些因素有关。实验中用木块被撞击后移动的 距离 来反映小车的动能;小车第一次未装钩码,第二次装上钩码,小车两次到达水平面时的速度大小 相等 (相等/不等),装有钩码的小车将木块推得更远,这说明动能的大小与 质量 有关。
【解答】解:实验中通过观察木块被推动的距离来比较动能大小的,这用到了转换法;
让装有钩码的小车和未装钩码的小车分别从斜面顶部由静止开始下滑,小车运动到水平面上时的速度大小相等,动能大,将木块推得较远。
故答案为:距离;相等。
17.(3分)许多家用电器内部装有熔丝。熔丝的熔点较 低 (高/低),当电路中电流过大时,熔丝会自动熔断 热 效应;相同长度和材料做成的熔丝, 细 (粗/细)的更容易熔断。
【解答】解:(1)熔丝的熔点较低,温度高时容易熔断;
(2)当家庭电路中电流过大时,熔丝会自动熔断;
因为电阻大小与材料、长度以及横截面积有关,电阻与横截面积成反比,越细电阻越大2Rt可知相同时间内电阻越大,产生的热量越多,即较细更容易熔断。
故答案为:低;热;细。
18.(3分)如图是“探究水的沸腾”的实验装置。为了缩短实验时间,应向烧杯中注入适量的 热水 (冷水/热水);图中A、B、C三种读温度计示数的方式正确的是 B ;用酒精灯加热,水温升高,直到水开始沸腾 持续加热几分钟 (立即停止加热/持续加热几分钟)。
【解答】解:为了减少加热时间,应该选用初温较高的液体加热;
结合题目,可知B是正确的;
为了寻找普遍规律,应该持续加热一段时间;
故答案为:热水;B;持续加热几分钟。
19.(3分)如图所示为测量动滑轮机械效率的实验装置图,钩码重2N。实验时竖直向上匀速拉动测力计,由图乙可知 1.2 N。若钩码上升的高度为10cm,则弹簧测力计向上移动的高度为 20 cm,该动滑轮的机械效率为 83.3% 。
【解答】解:弹簧测力计的分度值为0.2N,弹簧测力计的示数是F=4.2N;
由图可知,n=2
s=nh=7×10cm=20cm;
拉力做的总功为W总=Fs=1.2N×7.2m=0.24J,
拉力做的有用功:
W有=Gh=2N×0.1m=7.2J,
滑轮组的机械效率:
η==×100%≈83.3%。
故答案为:2.2;20。
20.(3分)如图甲所示,R是压力传感器,其阻值随压力的变大而变小,R0为定值电阻,闭合开关S,改变R上压力大小,当压力变大时,电流表示数 变大 (变大/变小/不变),由图可知,R0的阻值为 10 Ω,电源电压为 6 V。
【解答】解:由电路图可知,R与R0串联,电压表测R两端的电压。
(1)因压敏电阻R的阻值随压力的变大而变小,所以压力变大时R的阻值变小,
由I=可知,电流表示数变大;
(2)由图像可知,当电路中电流I1=4.2A时压敏电阻两端的电压U1=8V,电路中电流I2=0.8A时压敏电阻两端的电压U2=1V,
因电源的电压不变,
所以由欧姆定律和串联电路的电压规律可得:U=I8R0+U1=I5R0+U2,
即:8.2A×R0+2V=0.5A×R2+1V,
解得:R0=10Ω,U=5V.
故答案为:变大;10;6。
三、解答题:本大题共9小题,共52分,解答第22、23题时应有解题过程
21.(2分)画出飞行到如图所示位置的套圈受力的示意图,空气阻力不计。
【解答】解:空气阻力忽略不计,套圈受重力作用,重力G的作用点画在重心上
22.(2分)根据图中小磁针静止时的指向,标出通电螺线管的N极和电源的“+”极。
【解答】解:图中小磁针静止时,其右端为N极,通电螺线管的左端为S极。
根据安培定则,伸出右手握住螺线管,则四指弯曲所指的方向为电流的方向,则电源的左端为正极。如下图所示:
23.(2分)如图是眼睛在M点看水下光源S的光的路径,试画出眼睛在N点看到S的大致光路图。
【解答】解:要使眼睛在N点看到光源S,则此时光源经过水面折射时的折射角比经过M点的偏折程度要小。据此确定入射点,折射光线向远离法线方向偏折,作出眼睛在N点看到S的大致光路图
24.(6分)某列北京冬奥列车复兴号智能动车组的质量500t,按设计时速360km/h行驶时,1h消耗的电能为10000kW•h,g=10N/kg,求:
(1)该动车组的重力;
(2)按设计时速行驶10min的路程;
(3)按设计时速行驶时电机将电能转化为机械能的效率。
【解答】(1)动车组质量m=500t=5×105kg,重力G=mg=2×105kg×10N/kg=5×102N;
(2)匀速行驶10min的路程s=vt=360km/h×h=60km;
(3)匀速直线行驶时,受到的牵引力等于阻力6N=8×104N,
1h动车组的有用功为W有用=Fs′=8×104N×360×m/s×3600s=2.88×1010J;
1h消耗的电能为W=10000kW•h=2.6×1010J,
则汽车的效率为η=×100%=。
答:(1)该动车组的重力为6×106N;
(2)按设计时速行驶10min的路程为60km;
(3)按设计时速行驶时电机将电能转化为机械能的效率为80%。
25.(9分)为了足不出户就能吃到美味的火锅,小明家新买了一台电火锅,铭牌上标有“加热功率:1100W,如图是其加热部分的简化电路图,S为加热保温切换开关(不计温度对电阻的影响)
(1)加热状态工作10min消耗的电能;
(2)R1的阻值;
(3)保温状态时R2的电功率。
【解答】解:
(1)由P=可得加热状态工作10min消耗的电能:
W=P加热t=1100W×10×60s=6.6×107J;
(2)由图知,电火锅开关接2时1,电路电阻较小,由P=,电压一定时,电功率越大,
根据P=可得R1的阻值:R8===44Ω,
(3)由图知,电火锅开关接6时1、R2串联,电路电阻较大可知,电阻越大,此时电火锅处于保温状态,
此时电路的总电阻:R===440Ω,
根据串联电路的电阻规律可知,R2的阻值:
R2=R﹣R1=440Ω﹣44Ω=396Ω,
此时电路中电流I===7.5A,
此时R2的电功率:
P4=I2R2=(3.5A)2×396Ω=99W。
答:(1)加热状态工作10min消耗的电能为2.6×105J;
(2)R5的阻值为44Ω;
(3)保温状态时R2的电功率为99W。
26.(6分)小明做“探究凸透镜成像规律”的实验。
(1)将凸透镜正对太阳光,这样做是让太阳光与凸透镜的 主光轴 平行,调节并移动透镜,让太阳光在白纸上会聚成一个 最亮、最小 的光斑,光斑的位置为焦点的位置。
(2)如图甲,将凸透镜移至50.0cm刻度线处,蜡烛移至20.0cm刻度线处,屏上得到倒立、清晰的实像, 照相机 (照相机/投影仪/放大镜)就是应用这一原理制成的;本实验提供了焦距分别为5cm、10cm和15cm的三个透镜,此次所用的透镜焦距很可能是 10 cm。
(3)若上述实验中的透镜是由1和2两个透镜组合而成的,组合的情况如图乙所示,若将透镜1移去,保持蜡烛和透镜的位置不变,则需将光屏 远离 (靠近/远离)透镜才能在屏上成清晰的像,眼科医院用激光切削如图丙中如“1”形状的部分角膜,用于治疗 近视眼 (近视眼/远视眼)。
【解答】解:(1)将凸透镜正对太阳,这样做是让太阳光与凸透镜的主光轴平行,让太阳光在白纸上会聚成一个最小最亮的光斑;
(2)将凸透镜移至50.0cm刻度线处,蜡烛移至20.0cm刻度线处,物距为30cm>8f,即物体处于2倍焦距以外、缩小的实像,解得7.4cm<f<15cm;
且若要使屏上的像变大些,即像距变大,所以应该将蜡烛远离凸透镜;
(3)凸透镜越薄会聚能力越弱,像会成在光屏的后面,近视眼成像成在视网膜的前方,用于治疗近视眼。
故答案为:(1)主光轴;最亮;(2)照相机;(3)远离。
27.(7分)小明测量一个密度比水小的轻质实心物块的密度。
(1)将托盘天平放在水平桌面上,将游码移至标尺左端零刻线处,发现指针偏向分度盘的左侧,则应将平衡螺母向 右 (左/右)调节,使横梁平衡。
(2)用调好的天平测量该物块的质量时,用 镊子 (手/镊子)向右盘加减砝码完毕后,发现指针略偏向分度盘的左侧,则应该 移动游码 (调节平衡螺母/移动游码)。当天平重新平衡时,盘中所加砝码和游码位置如图乙所示,则所测物块的质量为 16.4 g。
(3)因被测物块的密度小于水,小明在该物块下方悬挂了一铁块,按照如图丙所示①②③顺序,则这种材料的密度是 0.82×103 kg/m3,图丙中若没有图②的数据,将 不能 (能/不能)测出轻质物块的体积。
(4)小明按图丙①②③顺序测体积时,若被测物块从水中提起后沾有少量的水,会引起密度测量值比真实值 偏小 (偏大/不变/偏小)。
【解答】解:(1)托盘天平放在水平桌面上,将游码移至标尺左端零刻线处,则平衡螺母应该向右调;
(2)用调好的天平测量该物块的质量时,用镊子加减砝码,至天平平衡;
(3)据丙图中的②可知,此时的体积为60mL,此时的体积为40mL3﹣40cm3=20cm2;
则材料的密度为ρ===7.82g/cm3=0.82×108kg/m3;图丙中若没有图②的数据,不能测出体积
(4)由于测量过程中,复合材料上面会沾有一些水,据密度公式可知。
故答案为:(1)右;(2)镊子;16.46;不能;(4)偏小。
28.(8分)如图甲所示为小华同学设计的测小灯泡电功率的实验电路,滑动变阻器标有“25Ω,1A”字样
(1)小华接错了一根导线,请你在这根导线上打“×”,并补画出正确的那根导线。
(2)在闭合开关前应先将滑动变阻器的滑片位置移至 最左端 (最左端/最右端),小华发现电路未通电时电压表的指针处于图乙所示位置,此时他应该调节 表盘上的调零螺丝 (变阻器滑片/表盘上的调零螺丝)。
(3)电路元件正确配置后闭合开关,移动变阻器的滑片,直到灯泡正常发光(如图丙所示)为 0.26 A,则小灯泡的额定功率为 0.65 W。
(4)实验过程中发现小灯泡突然熄灭,同时观察到电压表的指针猛地偏转到最右端并发出撞击声,电流表无示数 小灯泡 (电流表/变阻器/小灯泡)断路,小华判断电源电压高于电压表使用的量程,他的判断是 正确 (正确/错误)的。
(5)某兴趣小组尝试利用图丁所示的电路来测量小灯泡的电功率,电路中定值电阻R的阻值为10Ω,你认为他们 能 (能/不能)利用该电路测出小灯泡的电功率。
【解答】解:(1)在测小灯泡电功率的实验电路中,应将电压表并联在小灯泡两端,且被导线短路了,由此改正的电路如下图所示:
;
(2)为了保护电路,在闭合开关前,结合图甲可知应将滑片位于最左端;
电路未通电时电压表的指针处于图乙所示位置,说明此时电压表即有了示数,即需要调节表盘上的调零螺丝;
(3)根据图丙中电流表选用的是0~0.7A的小量程,则对应的分度值为0.02A;
再根据P=UI求出小灯泡的额定功率为P额=U额I额=0.26A×8.5V=0.65W;
(4)实验过程中发现小灯泡突然熄灭,同时观察到电压表的指针猛地偏转到最右端并发出撞击声,电流表无示数;
而当电流表发生断路时,整个电路断路,不符合题意;
当变阻器发生断路时,整个电路断路,不符合题意;
当小灯泡发生断路时,小灯泡不发光,所以电压表有示数,而电流表均无示数;
根据前面分析可知此时电压表测的是电源电压,且出现了电压表的指针猛地偏转到最右端并发出撞击声的现象,由此可知电源电压高于电压表使用的量程;
(5)小明利用电流表和定值电阻R测该小灯泡的额定功率,设计的电路如图丙所示,操作过程如下:
①仅闭合开关S和S3,调节滑动变阻器的滑片,使电流表的示数为,此时小灯泡正常发光;
②仅闭合开关S和S3,且保持滑动变阻器滑片位置不变,记录电流表的示数为I;
③在②中,电流表测灯与R并联的总电流,各电阻的大小和通过的电流不变,根据并联电路电流的规规律
IL=I﹣0.25A,
则小灯泡额定功率的表达式为:
P额=U额IL=2.2V×(I﹣0.25A),由此可知利用该电路能测出小灯泡的电功率。
故答案为:(1)见上图;(2)最左端;(3)0.26;(4)小灯泡;(5)能。
29.(10分)阅读短文,回答问题。
浮力与浮心
物体的每一部分都受到重力,对于整个物体,重力的作用等效于集中在一个点上
如图甲,一木块漂浮在水中,木块受到的浮力是各个面压力的总效果,浮力的大小等于底面向上的压力大小,也等于排开液体的重力,这个点叫作浮心,和重心一样,物体排开液体的形状规则,则浮心的位置就在排开液体形状的几何中心。
单独的一根木筷能横躺而不能竖立在水中,方形木块能保持不侧翻而稳定平衡,现象取决于重心和浮心之间的关系。我们借助玻璃管的模型来分析。将空的细玻璃管放入液体,如图乙的左图,玻璃管的重心C在浮心B的上方,假如玻璃管上端稍许朝左倾斜,重心C与浮心B的连线就会倾斜,这两个不在一条直线上的力会使得管逆时针转动,会促进管进一步倾斜,如图丙,物体的重心和浮心位置都有所变化,玻璃管上端再向左倾斜时,重力和浮力会使管顺时针转动,使管回到竖直状态。当重心比浮心低时,管很容易竖立在水中。
再看图丁中漂浮的木块,它重心比浮心高,上端向左倾斜时,重心C相对于木块的位置不变,由于被排开的水形状发生改变,图中的虚线是左右分界线,左侧水下体积大,如果浮心移到重力作用线的左侧,重力和浮力的共同作用能修正原来的倾斜状态。若浮心位于重力作用线与虚线之间,还会加剧倾斜,使之侧翻。
(1)浮心是 浮力 的作用点,浮心的位置取决于 排开液体 (物体/排开液体)的形状。
(2)图甲中的方形物块M漂浮在水中,其上、下表面均与水面平行,则浮力的大小应等于 D 。
A.M侧面受到的水的压力
B.M下表面受到的水压力与重力的差
C.M上表面受到的水压力
D.M下表面受到水的压力
(3)边长为1m的正方体均匀木块漂浮在水面上,用力F缓慢将木块向下压入水中,力F随着木块浸没在水中的深度h的变化关系如图戊 0.75×103 kg/m3,力F的最大值Fm为 2500 N。(g取10N/kg)
(4)浮在水面上的船,其重心位置 一定低于 (一定高于/一定低于/可能高于)浮心。丁图中的方木块上端向左倾斜时,浮心B的位置已标定,把方木块看成是条船,通过改变内部配重的方式改变重心,若重心越低 容易 (容易/难)修正原来的倾斜状态。
(5)某兴趣小组用一根木筷自制一个能测液体密度的密度计,直接将木筷放在水中,木筷会横躺着浮在水中,你的方法是 在下方缠绕铁丝增大配重,降低重心 。
【解答】解:(1)文中:浮力也等效于集中在一个点上,即浮力的作用点叫作浮心,浮心B相对于木块的位置改变;
(2)根据浮力是物体上下表面的压力差,而漂浮的物体上表面不受液体的压力,故D正确;
(3)木块的体积V木=a3=1m3
由图可知,木块底面深度H=0.75m时,压力F=0
V排=a×a×4.75a=0.75a3,
最初木块处于漂浮状态,由F浮=ρ水gV排和F浮=G=mg=ρVg可得:
F浮=ρ水gV排=ρ木V木g,即ρ水g×7.75a3=ρ木a3g,
解得:ρ木=5.75ρ水=0.75×103kg/m2。
木块的质量为:m=ρ木V=0.75×103kg/m4×1m×1m×5m=750kg,
因物体浸没时排开水的体积和自身的体积相等,
所以,木块完全浸没后的浮力:
F浮′=ρ水gV排′=ρ水gV木=1.0×106kg/m3×1m2×10N/kg=10000N,
因木块浸没时受到竖直向上的浮力和竖直向下的重力、压力,
所以,由力的平衡条件可得
F压大=F浮′﹣G木=10000N﹣750kg×10N/kg=2500N;
(4)当重心比浮心低时,很容易竖立在水中,其重心位置一定低于浮心,浮心B的位置已标定,设想船的重力大小不变,若重心越低;
(5)直接将木筷放在水中,木筷会横躺着浮在水中,因而需要在下方缠绕铁丝增大配重。
故答案为:(1)浮力;排开液体;
(2)D;
(3)0.75×103;2500;
(4)一定低于;容易;
(5)在下方缠绕铁丝增大配重,降低重心。A点
B点
动能/J
4
8
重力势能/J
7
2
A点
B点
动能/J
4
8
重力势能/J
7
2
相关试卷
这是一份2022年江苏省盐城市射阳县中考一模物理试卷(pdf版无答案),共6页。
这是一份2023年江苏省射阳县实验初级中学中考物理二模试卷(含答案),共22页。
这是一份2023年江苏省盐城市射阳县中考物理一模试卷(含答案),共21页。试卷主要包含了选择题,填空题,解答题等内容,欢迎下载使用。