安徽省华大新高考联盟2024届高三下学期4月教学质量测评二模生物试题(Word版附解析)
展开
这是一份安徽省华大新高考联盟2024届高三下学期4月教学质量测评二模生物试题(Word版附解析),共14页。
命题:华中师范大学考试研究院
本试题卷共8页。全卷满分100分,考试用时75分钟。
★祝考试顺利★
注意事项:
1.答卷前,考生务必将自己的姓名、准考证号填写在本试卷和答题卡上。
2.回答选择题时,选出每小题答案后,用铅笔把答题卡上对应题目的答案标号涂黑。如需改动,用橡皮擦干净后,再选涂其他答案标号。回答非选择题时,将答案写在答题卡上。写在本试卷上无效。
3.考试结束后,将本试卷和答题卡一并交回。
一、选择题:本题共15小题,每小题3分,共45分。在每小题给出的四个选项中,只有一项是符合题目要求的。
1.人类免疫缺陷病毒(HIV)是逆转录RNA病毒,HIV主要侵入并破坏人体的辅助性T细胞,逐渐使免疫系统瘫痪、功能瓦解,最终使人无法抵抗其他病毒、细菌的入侵,或发生恶性肿瘤而死亡。下列关于HIV与辅助性T细胞的叙述错误的是
A.两者结构上最大的区别是有无细胞结构
B.两者的生命活动都需要细胞呼吸提供能量
C.HIV具有整合到辅助性T细胞基因组的能力
D.两者的遗传物质所含有的核苷酸是相同的
2.如图所示在最适温度和其他条件一定的情况下,反应物浓度对酶所催化的化学反应速率的影响。下列叙述错误的是
A.A点随着反应物浓度的增大,反应速率增大
B.B点的反应速率达到最大,此时酶活性最大
C.若温度升高5℃,则曲线上升的幅度会变小
D.若B点加入少量的同种酶,则反应速率会变大
3.小肠上皮细胞的细胞膜上有多种载体蛋白,如肠腔侧膜上的载体为钠依赖的葡萄糖转运体(SGLT),基底侧膜上的载体分别为葡萄糖转运体(GLUT-2)和Na+-K+泵,如图为小肠上皮细胞物质跨膜运输示意图。下列叙述错误的是
A.SGLT转运葡萄糖,不直接消耗ATP但与ATP有关
B.SGLT顺浓度梯度转运Na+
C.细胞膜的选择透过性与细胞膜上的载体蛋白有关
D.Na+进出该细胞的运输速率均不受氧气浓度的影响
4.人体内有多种激素参与调节血糖浓度,如糖皮质激素、肾上腺素、甲状腺激素等,它们通过调节有机物的代谢或影响胰岛素的分泌和作用,直接或间接地调节血糖浓度。胰高血糖素升高血糖的机理如图所示。下列叙述错误的是
A.胰高血糖素可激活磷酸化酶,促进肝糖原分解成葡萄糖
B.饥饿时,肝细胞中有更多磷酸化酶b被活化
C.胰高血糖素与肝细胞膜上受体结合后一直发挥作用
D.胰岛素水平升高可间接影响磷酸化酶b的活化过程
5.为研究酵母菌的种群数量变化,将马铃薯培养液随机分成不同体积的两组,然后将等量的酵母菌分别接种在两组培养液中,同等条件下分别进行培养,一段时间后定时取样统计酵母菌数量。下列叙述正确的是
A.两组培养液中酵母菌的数量达到环境容纳量的时间一定相同
B.酵母菌的数量达到K值前,种群密度对其种群数量增长的制约逐渐减弱
C.培养初期的培养液中的酵母菌种群会出现类似“J”形增长阶段
D.统计酵母菌数量时,应从培养液底部取样以得到更多酵母菌
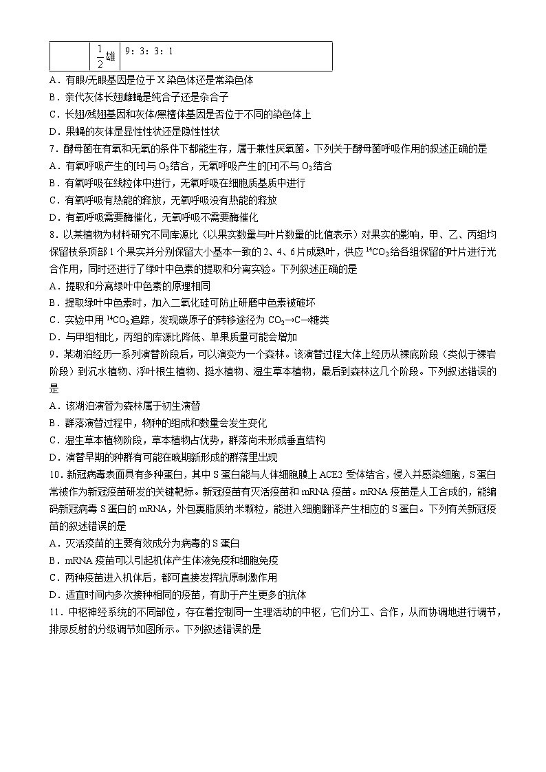
6.已知果蝇控制长翅/残翅性状的基因和控制灰体/黑檀体性状的基因均位于常染色体上。某小组用一只无眼灰体长翅雌蝇与一只有眼灰体长翅雄蝇杂交,杂交子代的表型及比例如表所示,据此无法判断的是
A.有眼/无眼基因是位于X染色体还是常染色体
B.亲代灰体长翅雌蝇是纯合子还是杂合子
C.长翅/残翅基因和灰体/黑檀体基因是否位于不同的染色体上
D.果蝇的灰体是显性性状还是隐性性状
7.酵母菌在有氧和无氧的条件下都能生存,属于兼性厌氧菌。下列关于酵母菌呼吸作用的叙述正确的是
A.有氧呼吸产生的[H]与O2结合,无氧呼吸产生的[H]不与O2结合
B.有氧呼吸在线粒体中进行,无氧呼吸在细胞质基质中进行
C.有氧呼吸有热能的释放,无氧呼吸没有热能的释放
D.有氧呼吸需要酶催化,无氧呼吸不需要酶催化
8.以某植物为材料研究不同库源比(以果实数量与叶片数量的比值表示)对果实的影响,甲、乙、丙组均保留枝条顶部1个果实并分别保留大小基本一致的2、4、6片成熟叶,供应14CO2给各组保留的叶片进行光合作用,同时还进行了绿叶中色素的提取和分离实验。下列叙述正确的是
A.提取和分离绿叶中色素的原理相同
B.提取绿叶中色素时,加入二氧化硅可防止研磨中色素被破坏
C.实验中用14CO2追踪,发现碳原子的转移途径为CO2→C→糖类
D.与甲组相比,丙组的库源比降低、单果质量可能会增加
9.某湖泊经历一系列演替阶段后,可以演变为一个森林。该演替过程大体上经历从裸底阶段(类似于裸岩阶段)到沉水植物、浮叶根生植物、挺水植物、湿生草本植物,最后到森林这几个阶段。下列叙述错误的是
A.该湖泊演替为森林属于初生演替
B.群落演替过程中,物种的组成和数量会发生变化
C.湿生草本植物阶段,草本植物占优势,群落尚未形成垂直结构
D.演替早期的种群有可能在晚期新形成的群落里出现
10.新冠病毒表面具有多种蛋白,其中S蛋白能与人体细胞膜上ACE2受体结合,侵入并感染细胞,S蛋白常被作为新冠疫苗研发的关键靶标。新冠疫苗有灭活疫苗和mRNA疫苗。mRNA疫苗是人工合成的,能编码新冠病毒S蛋白的mRNA,外包裹脂质纳米颗粒,能进入细胞翻译产生相应的S蛋白。下列有关新冠疫苗的叙述错误的是
A.灭活疫苗的主要有效成分为病毒的S蛋白
B.mRNA疫苗可以引起机体产生体液免疫和细胞免疫
C.两种疫苗进入机体后,都可直接发挥抗原刺激作用
D.适宜时间内多次接种相同的疫苗,有助于产生更多的抗体
11.中枢神经系统的不同部位,存在着控制同一生理活动的中枢,它们分工、合作,从而协调地进行调节,排尿反射的分级调节如图所示。下列叙述错误的是
A.婴儿尿床是因为大脑尚未发育完善,对脊髓缺乏有效调控
B.成人憋尿需要大脑皮层参与,若大脑皮层不参与,则排尿反射无法进行
C.成人憋尿属于条件反射,婴儿排尿属于非条件反射
D.自主神经系统控制膀胱的收缩,交感神经兴奋不会使膀胱缩小
12.转基因抗虫棉在世界范围内被广泛种植,有效控制了棉铃虫的危害。但棉铃虫也可能对Bt抗虫蛋白产生抗性。为使转基因抗虫棉保持抗虫效果,某研究团队采取提高Bt抗虫蛋白基因的表达量、将两种或多种Bt抗虫蛋白基因同时转入棉花等措施,研发新一代的抗虫棉。下列叙述错误的是
A.提高Bt抗虫蛋白基因的表达量和Bt抗虫蛋白的活性,可降低抗虫棉种植区的棉铃虫种群密度
B.转入棉花植株的两种Bt抗虫蛋白基因的遗传不一定遵循基因的自由组合定律
C.提高Bt抗虫蛋白基因的表达量,可降低棉铃虫抗性基因的突变频率
D.基因突变是生物变异的根本来源,为生物的进化提供了原材料
13.吗啡是一种天然的生物碱,主要存在于罂粟植物中。阿片受体是指一类可以与吗啡结合并产生药理作用的蛋白质。研究者检测了长期注射吗啡的小鼠和注射生理盐水的小鼠伤口愈合情况,结果如图所示。下列叙述正确的是
A.本实验的自变量为受伤后的时间及注射物质的种类、
B.由图中结果可知,注射吗啡会减缓伤口愈合
C.由甲组与丙组可知,阿片受体能促进伤口愈合
D.由乙组与丁组可知,伤口愈合与阿片受体无关
14.在自然界中,种子萌发,植株生长、开花等,都会受到光的调控。光作为一种信号,影响、调控植物生长、发育的全过程。光信号转导的结构基础之一是光敏色素。下列叙述错误的是
A.光敏色素是接受光信号的分子,主要吸收红光和远红光
B.基因的表达除了受遗传因素支配,也受周围环境的调控
C.光调控机制:感受信号→传导信号→表现效应→发生反应
D.种子萌发、植株生长、开花接受光的调控是对环境的适应
15.实验发现.物质甲可促进愈伤组织分化出丛芽,物质乙会引起植株的顶端优势,物质丙可解除种子休眠,物质丁可促进气孔关闭。上述物质分别是生长素、细胞分裂素、赤霉素、脱落酸中的一种。下列叙述错误的是
A.物质甲受体表达量增加的植株,其生长速度比正常植株更快
B.物质乙在浓度较低时促进生长,在浓度过高时则会抑制生长
C.用物质丙直接处理大麦,可使大麦种子无须发芽就能产生α淀粉酶
D.若基因突变导致物质丁与其受体亲和力降低,则种子休眠时间延长
二、非选择题:本题共5小题,共55分。
16.(10分)
CO2是制约水生植物光合作用的重要因素。蓝藻(蓝细菌)是一类光能自养型细菌,具有特殊的CO2浓缩机制.其中羧化体具有蛋白质外壳,可限制气体扩散,如图所示。
回答下列问题:
(1)花细菌的光合片层膜上含有____________(填两类光合色素)及相关的酶,该光合片层膜相当于高等植物叶绿体中___________膜,可进行光反应过程。
(2)蓝细菌的CO2浓缩机制可提高羧化体中CO2浓度,据图分析CO2浓缩的具体机制为____________(答两点)。
(3)若将蓝细菌的HCO3转运蛋白基因和CO2转运蛋白基因转入烟草内并成功表达和发挥作用,理论上该转基因植株在光照充足的条件下,暗反应水平会提高,光反应水平会_____________(填“提高”、“降低”或“不变”).
17.(10分)
生长激素(GH)的分泌受下丘脑分泌的GHRH与GHRIH的双重调控,GHRH促进GH分泌,而GHRIH抑制GH分泌。GH能诱导靶细胞产生促生长因子(IGF-1),GH和IGF-1对软骨细胞生长均有促进作用。上述调节过程如图所示。
注:“+”表示促进,“-”表示抑制。
回答下列问题:
(1)由图可知,IGF-1的分泌存在______________调节机制和反馈调节机制。
(2)GH可以直接作用于骨骼,也可以通过IGF-1间接作用于骨骼,促进骨骼的生长。研究人员拟验证GH可通过IGF-1促进小鼠软骨细胞生长,以无GH受体的小鼠软骨细胞为实验材料,在细胞培养液中添加不同物质,分组离体培养,A组为对照组,实验设计如表所示。
实验结果预测及分析:
①与A组比较,B组小鼠软骨细胞生长无明显变化,主要原因为__________;E组小鼠软骨细胞生长明显加快,主要原因为____________。
②有人认为上述实验还不够严密,为增强实验的说服力,应增加组别F,该培养液中添加的物质为____________。
18.(10分)
从碳循环的主要途径来看,减少碳排放和增加碳吸收,是实现碳中和的重要举措。某湖泊早年受周边农业和城镇稠密人口的影响,常年处于CO2过饱和状态,经治理后情况明显好转。
回答下列问题:
(1)生态系统的碳循环是指_____________。碳在湖泊生物群落的各类生物体中主要以___________的形式传递,能循环具有全球性的原因是_____________。
(2)若某生态系统中的生物群落处在正常演替过程中,则生产者吸收的CO2量________(填“大于”、“小于”或“等于”)整个生物群落排放的CO2量。
(3)湖泊沉积物中有机碳的分解会随着全球气候变暖而_________(填“加剧”或“减缓”),导致湖泊底部储碳量__________(填“提高”或“下降”)。
(4)在湖泊生态修复过程中,有助于吸收和固定CO2的措施是_________(答一点)。
19.(10分)
面筋是由小麦中的蛋白质形成的,具有很高的强度和延展性,对面团的结构和面包的品质有着重要影响。小麦有三对等位基因(A/a,B1/B2,D1/D2)分别位于三对同源染色体上,控制合成不同类型的高分子量麦谷蛋白(HMW),从而影响面筋强度。科研人员以两种纯合小麦品种为亲本杂交得F1,F1自交得F2,以期选育不同面筋强度的小麦品种。相关信息见下表。
注:“+”表示有相应表达产物;“-”表示无相应表达产物。
回答下列问题:
(1)在小麦细胞中,以mRNA为模板合成高分子量麦谷蛋白(HMW),mRNA的合成场所和执行功能的场所分别是____________(填“细胞核和细胞质”或“细胞质和核糖体”)。研究发现,基因D,发生突变后,其转录形成的mRNA上有一密码子发生改变,但翻译的多肽链氨基酸序列和数量不变,原因是_____________。
(2)在F1植株上所结的F2种子中,符合强筋小麦育种目标的种子所占比例为_________,符合弱筋小麦育种目标的种子所占比例为__________。
(3)序列分析发现a基因是A基因中插入了一段DNA,使A基因功能丧失。为获得纯合弱筋小麦品种,研究者选择F2中含_________(多选,选“甲”、“乙”、“丙”、“丁”或“戊”)产物的植株,运用转基因技术,在A基因中插入一段DNA,培育新品种。
20.(15分)
野生黑芥细胞核具有黑腐病抗性基因,花椰菜细胞质具有高产基因。某研究小组用野生黑芥、花椰菜两种植物细胞进行体细胞杂交,以获得高产抗黑腐病的杂种植株,流程如图1。
图1
回答下列问题:
(1)过程①所需的酶有____________。实验中分别用不同植物幼苗的根和叶获取植物原生质体,即用不同颜色的原生质体进行融合,主要目的是。
(2)在原生质体融合前.需对原生质体进行处理,分别使野生黑芥原生质体和花椰菜原生质体的_____________、____________(填细胞结构)失活。
(3)融合后的原生质体经过细胞壁再生,进而脱分化形成愈伤组织。过程③产生的愈伤组织只能来自杂种细胞,下列分析正确的有__________(多选)。
A.未融合的野生黑芥或花椰菜原生质体经处理后失活,无法正常生长、分裂
B.同种融合的原生质体因野生黑芥或花椰菜原生质体失活而不能生长、分裂
C.培养基含有抑制物质,只有杂种细胞才能正常生长、分裂
D.杂种细胞由于结构和功能完整,可以正常生长、分裂
(4)采用特异性引物对花椰菜和野生黑芥的基因组DNA进行PCR扩增,得到两亲本的差异性条带,可用于杂种植株的鉴定。图2是用该引物对双亲及再生植株1~4进行PCR扩增的结果。得到图2实验结果所涉及的生物技术有___________(答两个)。据图2判断,再生植株1~4中一定是杂种植株的有________(多选,选“1”、“2”、“3”或“4”)。
图2
机密★启用前(安徽卷)
华大新高考联盟2024届高三4月教学质量测评
生物学参考答案和评分标准
1.【答案】D
【解析】HIV是病毒,辅助性T细胞是真核细胞,两者结构上最大的区别是有无细胞结构,两者的生命活动都需要细胞呼吸提供能量,A、B均正确;HIV的遗传物质RNA可以逆转录出DNA,并将其整合到辅助性T细胞基因组中·C正确;HIV的遗传物质是RNA,所含有的核苷酸是核糖核苷酸,辅助性T细胞的遗传物质是DNA,所含有的核苷酸是脱氧核糖核苷酸,两者的遗传物质所含有的核苷酸是不同的,D错误。
2.【答案】B
【解析】由图可知,在一定范围内,随着反应物浓度的增大,反应速率增大,A点随着反应物浓度的增大,反应速率增大,A正确;由题意可知,A、B、C点都是在最适温度和其他条件一定的情况下不同反应物浓度所对应的反应速率,它们的酶活性是一样的,B错误;适当高于或低于最适温度,反应速率都会变小,若温度升高5℃,则曲线上升的幅度会变小,C正确;B点的反应速率达到最大,B点后酶促反应速率不再增大,是由于酶的数量限制了反应速率,此时加入少量的同种酶,会使反应速率变大,D正确。
3.【答案】D
【解析】由图可知,葡萄糖逆浓度梯度进入细胞的驱动力是利用了Na+浓度梯度所蕴含的势能,而这种势能的建立正是依靠小肠上皮细胞基底侧膜上的Na+-K+泵,所以SGLT转运葡萄糖,不直接消耗ATP但与ATP有关,A正确;SGLT顺浓度梯度转运Na+,B正确;一种载体蛋白往往只适合转运特定的物质,细胞膜上载体蛋白的种类、数量、载体蛋白空间结构的变化对许多物质的跨膜运输起着决定性的作用,细胞膜的选择透过性与细胞膜上的载体蛋白有关,C正确;Na+进细胞的运输方式是顺浓度进行的协助扩散,不需要消耗ATP,运输速率不受氧气浓度的影响,Na+出细胞的运输方式是逆浓度进行的主动运输,需要消耗ATP,运输速率会受氧气浓度的影响,D错误。
4.【答案】C
【解析】胰高血糖素与肝细胞膜上的胰高血糖素受体结合后,细胞内磷酸化酶b被活化为磷酸化酶a,促进肝糖原分解,葡萄糖通过肝细胞膜上的葡萄糖载体运输到细胞外,增加血糖浓度,A正确;饥饿时,血糖浓度下降,刺激胰高血糖素分泌增加,肝细胞中有更多磷酸化酶b被活化成磷酸化酶a,加快肝糖原的分解,提高血糖浓度,以维持血糖浓度相对稳定,B正确;胰高血糖素与肝细胞膜上受体结合,发挥作用后失去活性,C错误;胰岛素水平升高会抑制胰高血糖素的分泌,而胰高血糖素分泌量的减少会影响磷酸化酶b的活化过程,D正确。
5.【答案】C
【解析】不同体积的培养液,因营养物质多少不同、空间大小不同,决定了两组培养液的环境容纳量不同,将等量的酵母菌分别接种在两组培养液中,酵母菌的数量达到环境容纳量的时间一般不相同.A.错误;培养液中的资源是有限的,当酵母菌的种群密度增大时,种内竞争会加剧,使种群数量增长受到限制,即酵母菌的数量达到K值前,种群密度对其种群数量增长的制约逐渐增强,B错误;培养初期,培养液中的营养物质充足,生存空间充裕,条件适宜,生存环境理想,因此在一定时间范围内酵母菌大量繁殖,种群会出现类似“J”形增长阶段,C正确;统计酵母菌数量时,先将培养液轻轻振荡几次使酵母菌分布均匀,再取样进行计数,从培养液的上层和底部直接取样计数是不对的,D错误。
6.【答案】A
【解析】题中涉及果蝇的三对相对性状,分析问题时可以分别考虑不同的性状。无眼灰体长翅雌蝇与有眼灰体长翅雄蝇杂交,后代有眼与无眼性状的比例为1:1,且在有眼和无眼性状中,雌、雄比例均为1:1,无论有眼/无眼基因是位于X染色体还是常染色体上,后代均可能出现上述现象,故据此无法判断有眼!无眼基因是位于X染色体还是常染色体上,A符合题意;灰体长翅雌、雄蝇杂交,后代出现灰体长翅、灰体残翅、黑檀体长翅、黑檀体残翅四种表型,且比例为9:3:3:1,根据杂交后代出现的特殊性状分离比可知,亲代灰体长翅雌蝇一定是杂合子,同时可以判断长翅/残翅基因和灰体/黑檀体基因位于不同的染色体上,B、C均不符合题意;灰体与灰体杂交,后代出现黑檀体,可知果蝇的灰体是显性性状,黑檀体是隐性性状,D不符合题意,
7.【答案】A
【解析】有氧呼吸产生的[H]在第三阶段与O2结合生成水,无氧呼吸产生的[H]不与O2结合,而是用来还原丙酮酸,A正确;有氧呼吸的第一阶段在细胞质基质中进行,第二和第三阶段分别在线粒体基质和线粒体内膜中进行,无氧呼吸的两个阶段都在细胞质基质中进行,B错误;酵母菌有氧呼吸和无氧呼吸过程中释放的能量均大多以热能散失,C错误;有氧呼吸和无氧呼吸过程都需要酶的催化,只是酶的种类不同,D错误。
8.【答案】D
【解析】提取原理:色素可以溶解在有机溶剂无水乙醇中。分离原理:不同色素在层析液中的溶解度不同。即提取和分离绿叶中色素的原理不同,A错误;提取绿叶中色素时,加入碳酸钙可防止研磨中色素被破坏,B错误;给叶片供应14CO2,14CO2先与叶绿体内的C5结合形成三碳化合物,后者再被还原为糖类,即用'14CO2追踪碳原子的转移途径,应该是CO,→三碳化合物→糖类,C错误;与甲组相比,丙组的库源比降低,植株总的叶片光合作用制造的有机物增多,运输到单个果实的有机物增多,因此单果重量可能会增加,D正确。
9.【答案】C
【解析】该湖泊演替从裸底阶段开始,所以该湖泊演替为森林属于初生演替,A正确;群落演替是指随着时间的推移,一个群落被另一个群落代替的过程。随着外界环境的变化及群落内部种群相互关系的发展变化,群落不断地演替,该过程中物种的组成和数量会发生明显的变化,B正确;湿生草本植物阶段的草本植物占优势,具有群落的空间结构,即该群落具有垂直结构和水平结构,C错误;在群落演替过程中,一些种群取代另一些种群是指“优势取代”,而不是“取而代之”,如形成森林后,乔木占据了优势,取代了灌木的优势,但在森林中大多数植物都是存在的,D正确。
10.【答案】C
【解析】灭活疫苗的主要有效成分为病毒的S蛋白,S蛋白可作为抗原刺激机体产生特异性免疫反应,A正确;mRNA疫苗进入机体后,再进入细胞翻译产生相应的S蛋白,机体不仅可以产生体液免疫还可以产生细胞免疫,B正确;灭活疫苗进入机体后,S蛋白可以直接刺激机体产生免疫反应,mRNA疫苗注射入机体后,需要先进入细胞,翻译产生相应的S蛋白后,才能作为抗原激发免疫反应,C错误;适宜时间内多次接种相同的疫苗,有助于产生更多的抗体,1)正确。
11.【答案】B
【解析】婴儿的大脑尚未发育完善,不能有意识地依靠大脑排尿中枢控制排尿,只能依靠脊髓中的低级排尿中枢控制排尿,会出现尿床,A正确;成人憋尿,是通过大脑皮层对脊髓低级排尿中枢进行有效调控的结果,若大脑皮层不参与,脊髓中的低级中枢参与,反射弧是完整的,也可以完成排尿反射,B错误;婴儿排尿属于简单的反射活动,是由脊髓控制的,属于非条件反射,成人憋尿是高级的反射活动,是在非条件反射的基础上,经过一定的过程,在大脑皮层的参与下形成的,属于条件反射,C正确;自主神经系统控制膀胱的收缩,交感神经兴奋不会使膀胱缩小,副交感神经兴奋会使膀胱缩小,D正确。
12.【答案】C
【解析】提高Bt抗虫蛋白基因的表达量和Bt抗虫蛋白活性,可使更多的棉铃虫被淘汰,可降低抗虫棉种植区的棉铃虫种群密度,A正确;如果两种Bt抗虫蛋白基因都转入一条染色体上,则其遗传不遵循基因的自由组合定律,B正确;基因突变具有随机性、不定向性,提高Bt抗虫蛋白基因的表达量,不能降低棉铃虫抗性基因的突变频率,C错误;基因突变是生物变异的根本来源,为生物的进化提供了原材料,D正确。
13.【答案】B
【解析】本实验的自变量为受伤后的时间、小鼠类型及注射物质的种类,A错误;通过甲组和乙组对比,发现注射吗啡(乙组)的小鼠创面相对大小较大,伤口愈合较慢,B正确;由甲组与丙组可知,阿片受体缺失鼠与正常鼠创面相对大小相比,阿片受体缺失鼠伤口愈合较快,阿片受体不能促进伤口愈合,C错误;乙组与丁组均注射吗啡,但两组的结果却相差很大,阿片受体缺失鼠伤口愈合较快,说明伤口愈合与阿片受体有关,D错误。
14.【答案】C
【解析】植物具有能够接受光信号的分子,光敏色素就是其中的一种,光敏色素主要吸收红光和远红光,A正确;基因的表达除了受遗传因素支配,也受周围环境的调控,B正确;光调控植物生长发育的机制:感受信号(光敏色素被激活,结构发生变化)→传导信号(信号经过转导,传递到细胞核内)→发生反应(细胞核内特定基因的转录变化)→表现效应(相应mRNA翻译出特定蛋白质),C错误;光调节植物生长发育,以便更好地适应外界环境,种子萌发、植株生长、开花接受光的调控是对环境的适应,D正确。
15.【答案】D
【解析】物质甲可促进愈伤组织分化出丛芽是细胞分裂素,物质乙会引起植株的顶端优势是生长素,物质丙可解除种子休眠是赤霉素,物质丁可促进气孔关闭是脱落酸。细胞分裂素具有促进细胞分裂的作用,细胞分裂素受体表达量增加的植株,其生长速度比正常植株更快,A正确;生长素在浓度较低时促进生长,在浓度过高时则会抑制生长,B正确;大麦种子萌发时,胚产生的赤霉素转运到糊粉层后,诱导α淀粉酶、蛋白酶等的合成进而调节相关的代谢过程,促进种子萌发,所以用赤霉素直接处理大麦,可使大麦种子无须发芽就能产生α-淀粉酶,C正确;脱落酸具有抑制植物细胞的分裂,维持种子休眠的作用,若基因突变导致脱落酸与其受体亲和力降低,则种子休眠时间缩短,D错误。
16.【答案】(10分)
(1)藻蓝素、叶绿素(2分,各1分);类囊体(2分)。
(2)细胞膜上含有HCO3-转运蛋白,并通过主动运输的方式吸收HCO3-,HCO3-在羧化体内可转变为CO2;光合片层膜上含有CO2转运蛋白,并通过主动运输的方式吸收CO2;羧化体具有蛋白质外壳,可限制CO2气体扩散等(共4分,任答2点,每点2分,合理即可)。
(3)提高(2分)。
【解析】(1)蓝藻(蓝细菌)的光合片层膜上含有藻蓝素、叶绿素及相关的酶,该光合片层膜相当于高等植物叶绿体中类囊体膜,可进行光反应过程。
(2)由题意可知,蓝藻(蓝细菌)的CO2浓缩机制可提高羧化体中CO2浓度,结合示意图分析可知,蓝藻(蓝细菌)提高羧化体中CO2浓度的机制:细胞膜上含有HCO3-转运蛋白,并通过主动运输的方式吸收HCO3-,HCO3-在羧化体内可转变为CO2;光合片层膜上含有CO2转运蛋白,并通过主动运输的方式吸收CO2;羧化体具有蛋白质外壳,可限制CO2气体扩散等。
(3)由题意可知,HCO3-转运蛋白和CO2转运蛋白有助于提高羧化体中CO2浓度,从而提高转基因植株的暗反应水平,暗反应水平提高可为光反应提供更多的NADP+和ADP等,会提高光反应水平。
17.【答案】(10分)
(1)分级(2分)。
(2)①培养的小鼠软骨细胞无GH受体,不能促进小鼠软骨细胞生长(2分,合理即可);正常小鼠去垂体后注射GH,能诱导肝脏细胞分泌IGF-1,促进小鼠软骨细胞生长(3分,合理即可)。②IGF-1基因缺失小鼠去垂体后注射过GH的血清(3分,合理即可)。
【解析】(1)由图可知,IGF-1的分泌是通过下丘脑—垂体—肝脏来进行的,当血液中的IGF-1含量增加到一定程度时,又会反馈调节下丘脑、垂体,进而使IGF-1的分泌减少而不至于浓度过高。也就是说IGF1的分泌存在分级调节和反馈调节。
(2)①以无GH受体的小鼠软骨细胞为实验材料,B组培养液中添加GH,不能促进小鼠软骨细胞生长;正常小鼠去垂体后注射GH,能诱导肝脏细胞分泌IGF-1,促进小鼠软骨细胞生长。②为增强实验的说服力,应增加一组IGF-1基因缺失小鼠去垂体后注射过GH的血清。因为正常小鼠去垂体后注射过GH的血清中含有IGF-1,而IGF-1基因缺失小鼠去垂体后注射过GH的血清中没有IGF-1,小鼠软骨细胞的生长就会有明显的不同。若添加正常小鼠去垂体后注射过GH的血清,小鼠软骨细胞较A组生长明显加快,添加IGF-1基因缺失小鼠去垂体后注射过GH的血清,小鼠软骨细胞较A组无明显变化,则说明GH可通过IGF-1促进小鼠软骨细胞生长,此实验结果更具说服力。
18.【答案】(10分)
(1)组成生物体的碳元素在非生物环境和生物群落之间循环往复的过程(2分,合理即可);(含碳)有机物(1分);碳在非生物环境与生物群落之间的循环主要是以CO。的形式进行的,由于CO2能够随着大气环流在全球范围内流动,因此碳循环具有全球性(2分,合理即可)。
(2)大于(1分)。
(3)加剧(1分);下降(1分)。
(4)增加(CO2吸收和固定能力强的)水生植物的种植数量[或提高(CO2吸收和固定能力强的)水生植物的多样性等](2分,合理即可)。
【解析】(1)组成生物体的碳元素,不断进行着从非生物环境到生物群落,又从生物群落到非生物环境的循环过程,这就是生态系统的碳循环。碳在无机环境中主要以CO2和碳酸盐的形式存在,碳在湖泊生物群落各类生物体中主要以含碳有机物的形式存在,并通过食物链在生物群落中传递。碳在非生物环境与生物群落之间的循环主要是以CO2的形式进行的,由于CO2能够随着大气环流在全球范围内流动,因此碳循环具有全球性。
(2)若某生态系统中的生物群落处在正常演替过程中,则随着演替的进行,生物的种类和数量,特别是生产者的种类和数量逐渐增多,因此生产者吸收的CO2量大于整个生物群落排放的CO2量。
(3)全球气候变暖即气温升高,酶的活性升高,会使得分解者的分解速率加快,故湖泊沉积物中有机碳的分解会随着全球气候变暖而加剧,导致湖泊底部储碳量下降。
(4)在湖泊生态修复过程中,增加(CO2吸收和固定能力强的)水生植物的种植数量,提高湖泊中的植物覆盖率(数量增多),提高(CO2吸收和固定能力强的)水生植物的多样性(种类增多),有助于吸收和固定CO2。
19.【答案】(10分)
(1)细胞核和细胞质(2分);密码子具有简并性(或突变前后密码子对应的是同一种氨基酸)(2分,合理即可)。
(2)1/16(2分);0(2分)。
(3)甲、乙、丁(2分,选不全的得1分,有选错的得0分)。
【解析】(1)在小麦细胞中,基因的表达包括转录和翻译两个过程,其中转录过程即以DNA为模板合成mRNA的过程在细胞核中进行,翻译过程在核糖体中进行,因细胞核中不含核糖体,细胞核中转录而来的mRNA经过加工成为成熟的mRNA后,需要通过核孔复合体转移到细胞质中的核糖体上进行翻译。虽然基因突变造成mRNA上有一密码子发生改变,但翻译的多肽链氨基酸序列和数量不变,是因为密码子具有简单性。
(2)分析可知,亲本小偃6号的基因型为AAB2B2D1D1,安衣91168的基因型为AAB1B1D2D2,则F1的基因型为AAB1B2D1D2,而强筋小麦的基因型为AAB2B2D2D2,弱筋小麦的基因型为aaB1B1D1D1,根据自由组合定律(三对等位基因分别位于三对同源染色体上)可得出,F2中符合强筋小麦育种目标的种子所占比例为,符合弱筋小麦育种目标的种子所占比例为0。
(3)为获得纯合弱筋小麦品种(aaB1B1D1D1),能从F2中选择的只能是AAB1B1D1D1,即含有甲、乙、丁产物的小麦种子。
20.【答案】(15分)
(1)纤维素酶、果胶酶(2分,各1分);便于观察细胞融合的状况(或以叶绿体颜色等差异为标志可识别杂种细胞)(3分,合理即可)。
(2)细胞质(2分);细胞核(2分)。
(3)ABD(2分,选不全的得1分,有选错的得0分)。
(4)DNA的提取(纯化)、PCR扩增、凝胶电泳(共2分,任答2个,每个1分,合理即可);1、2、3、4(2分,选不全的得1分)。
【解析】(1)植物细胞壁的主要成分为纤维素和果胶,在获取植物细胞的原生质体时,常采用纤维素酶和果胶酶处理。为了便于观察细胞融合的状况,通常用不同颜色的原生质体进行融合,以叶绿体颜色等差异为标志可识别杂种细胞。
(2)由题意可知,野生黑芥细胞核具有黑腐病抗性基因,花椰菜细胞质具有高产基因,为获得高产抗黑腐病的杂种植株,在原生质体融合前,需对原生质体进行处理,分别使野生黑芥原生质体的细胞质和花椰菜原生质体的细胞核失活,使融合后的杂种植株具有野生黑芥的细胞核基因和花椰菜的细胞质基因。
(3)融合后的原生质体经过细胞壁再生,进而脱分化形成愈伤组织。未融合的原生质体因为细胞质或细胞核的失活,无法正常生长、分裂;同种融合的原生质体因野生黑芥原生质体细胞质或花椰菜原生质体细胞核失活而不能生长、分裂;杂种细胞由于结构和功能完整,可以正常生长、分裂。故选ABD。
(4)首先需要提取纯化两亲本及再生植株的总DNA,其次采用特异性引物对花椰菜、野生黑芥及再生植株的基因组DNA进行PCR扩增,最后将PCR扩增产物进行凝胶电泳分析。由实验结果可知,再生植株1、2、3、4同时含有野生黑芥和花椰菜的基因组,是杂种植株。
眼
性别
灰体长翅:灰体残翅:黑檀体长翅:黑檀体残翅
有眼
雌
9:3:3:1
雄
9:3:3:1
无眼
雌
9:3:3:1
雄
9:3:3:1
组别
A
B
C
D
E
F
培养液中添加的物质
无
GH
IGF-1
正常小鼠去垂体后的血清
正常小鼠去垂体后注射过GH的血清
__________
基因
基因的表达产物(HMW)
亲本
F1
育种目标
小偃6号
安农91168
强筋小麦
弱筋小麦
A
甲
+
+
+
+
-
B1
乙
-
+
+
-
+
B2
丙
+
-
+
+
-
D1
丁
+
-
+
-
+
D2
戊
-
+
-
题号
1
2
3
4
5
6
7
8
答案
D
B
D
C
C
A
A
D
题号
9
10
11
12
13
14
15
答案
C
C
B
C
B
C
D
相关试卷
这是一份华大新高考联盟2024届高三下学期4月教学质量检测生物试题及答案,文件包含生物学试卷pdf、生物学参考答案和评分标准pdf等2份试卷配套教学资源,其中试卷共13页, 欢迎下载使用。
这是一份2023届湖北省武汉市华大新高考联盟高三4月教学质量测评理综生物试题(含答案),共8页。试卷主要包含了单选题,综合题等内容,欢迎下载使用。
这是一份2020华大新高考联盟4月份教学质量测评生物含答案

