吉林省长春市德惠市第三中学2023-2024学年九年级下学期4月月考化学试题(原卷版+解析版)
展开
这是一份吉林省长春市德惠市第三中学2023-2024学年九年级下学期4月月考化学试题(原卷版+解析版),文件包含吉林省长春市德惠市第三中学2023-2024学年九年级下学期4月月考化学试题原卷版docx、吉林省长春市德惠市第三中学2023-2024学年九年级下学期4月月考化学试题解析版docx等2份试卷配套教学资源,其中试卷共22页, 欢迎下载使用。
一、选择题(每小题只有一个选项符合题意。每小题1分,共10分)
1. 在空气的成分中,体积分数最大且是制造硝酸和氮肥的重要原料,这种气体是
A. 氮气B. 氧气C. 稀有气体D. 二氧化碳
【答案】A
【解析】
【详解】空气是一种混合物,其中氮气约占空气总体积的78%,氮气是空气中体积分数最大的气体,且氮气中含有氮元素,是制造硝酸和氮肥的重要原料;故选A。
2. 据《礼记》记载,西周时期已有相当丰富的酿酒经验和完整的酿酒技术规程。下列酿酒主要过程中只发生物理变化的是
A. 灭菌:将浸曲的水煮沸杀灭微生物B. 糖化:将淀粉转化为葡萄糖
C. 发酵:将葡萄糖转化为酒精D. 蒸馏:根据沸点不同蒸馏得到白酒
【答案】D
【解析】
【详解】A、将浸曲的水煮沸杀灭微生物,即浸曲的水煮沸后改变了微生物中蛋白质的结构,生成了新物质,发生化学变化。
B、将淀粉转化为葡萄糖生成了新物质,是化学变化。
C、将葡萄糖转化为酒精有新物质生成,是化学变化。
D、根据沸点不同蒸馏得到白酒过程中没有新物质生成,是物理变化。
综上所述:选择D。
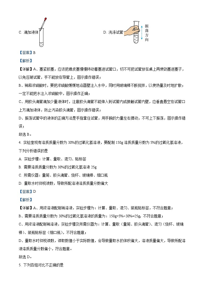
3. 下列有关实验操作中正确是
A. 连接仪器B. 浓硫酸稀释
C. 滴加液体D. 洗涤试管
【答案】B
【解析】
【详解】A、塞紧胶塞,应该把橡皮塞慢慢转动着塞进试管口,切不可把试管放在桌上再使劲塞进塞子,以免压破试管,手不能放在导管上,图示操作错误;
B、稀释浓硫酸时,要把浓硫酸缓缓地沿器壁注入水中,同时用玻璃棒不断搅拌,以使热量及时地扩散;一定不能把水注入浓硫酸中,图示操作正确;
C、用胶头滴管滴加少量液体时,注意胶头滴管不能伸入到试管内或接触试管内壁,应垂直悬空在试管口上方滴加液体,防止污染胶头滴管,图示操作错误;
D、振荡试管中的液体的正确方法是手指拿住试管,用手腕的力量左右摆动,不可上下振荡,图示操作错误;
故选B。
4. 实验室现有溶质质量分数为30%的过氧化氢溶液,要配制150g溶质质量分数为5%的过氧化氢溶液,下列分析错误的是
A. 实验步骤:计算、量取、混匀、贴标签
B. 需要溶质质量分数为30%的过氧化氢溶液25g
C. 所需仪器:量筒、胶头滴管、烧杯、玻璃棒、细口瓶
D. 量取水时仰视读数,导致所配溶液溶质质量分数偏大
【答案】D
【解析】
【详解】A、用浓溶液配制稀溶液,实验步骤为:计算、量取、混匀、装瓶贴标签,不符合题意;
B、需要溶质质量分数为30%的过氧化氢溶液的质量为:150g×5%÷30%=25g,不符合题意;
C、用浓溶液配制稀溶液,实验步骤及所需仪器为:计算、量取(量筒、胶头滴管)、混匀(烧杯、玻璃棒)、装瓶贴标签(细口瓶),不符合题意;
D、量取水时仰视读数,读取数值小于实际数值,会导致量取水的体积偏大,溶液质量偏大,导致所配溶液溶质质量分数偏小,符合题意。
故选D。
5. 下列各组对比不正确的是
A. 铜和黄铜的硬度不同B. 硫在空气和氧气中燃烧产物不同
C. 浓盐酸和浓硫酸的挥发性不同D. 生石灰和熟石灰的元素组成不同
【答案】B
【解析】
【详解】A、黄铜是铜的合金,硬度比铜大。A正确;
B、硫在空气和氧气中燃烧产物相同,都是二氧化硫;硫在空气和氧气中燃烧现象不同,硫在空气中燃烧发出微弱的淡蓝色火焰,硫在氧气中燃烧发出蓝紫色火焰。B不正确;
C、浓盐酸有挥发性,浓硫酸没有挥发性,所以浓盐酸和浓硫酸的挥发性不同。C正确;
D、生石灰氧化钙由钙、氧元素组成,熟石灰氢氧化钙由钙、氧、氢元素组成,所以生石灰和熟石灰的元素组成不同。D正确。
综上所述:选择B。
6. 按如图装置进行实验,下列现象能证明空气中含量的是
A. 集气瓶中红磷燃烧,产生大量白烟
B. 红磷燃烧一段时间后熄灭
C. 冷却到室温,打开弹簧夹,烧杯中的水进入集气瓶
D. 集气瓶中水面最终上升至1处
【答案】D
【解析】
【详解】A、红磷燃烧集气瓶中产生大量白烟,生成五氧化二磷。说明五氧化二磷是白色固体。A不符合题意;
B、红磷燃烧一段时间后熄灭,说明空气中氧气耗尽。B不符合题意;
C、待冷却到室温后,打开弹簧夹,烧杯中的水倒吸进入集气瓶。说明瓶内压强减小。C不符合题意;
D、集气瓶中水面最终上升至1处,说明空气中氧气体积约占五分之一,能证明空气中O2含量。D符合题意。
综上所述:选择D。
7. 敦煌壁画闻名世界,修复发黑的壁画时发生反应,已知反应前后Pb的化合价均为+2价,下列说法正确的是
A. X的化学式是B. 反应前后,氧元素的化合价不变
C. 此反应属于置换反应D. 参加反应的PbS和的质量比为1:4
【答案】A
【解析】
【详解】A、化学方程式左边:Pb个数,1个;S个数1个;H个数8个;O个数8个。化学方程式右边:Pb个数,1个;S个数1个;H个数0个;O个数4个。所以4X中有H个数8个,有O个数4个。所以X的化学式是H2O。A正确;
B、反应前H2O2中由于氢元素化合价是+1价,根据化合价规则可得出氧元素化合价是-1价,反应后PbSO4中Pb的化合价为+2价,S为+6价,根据化合价规则可得出氧元素化合价是-2价,反应后H2O中由于氢元素化合价是+1价,根据化合价规则可得出氧元素化合价是-2价,即生成物PbSO4和H2O中氧元素化合价都是-2价。B不正确;
C、置换反应是单质与化合物反应生成另外的单质和化合物的化学反应。此反应的反应物、生成物中都没有单质,所以此反应不属于置换反应。C不正确;
D、参加反应的PbS和H2O2的质量比=(207+32):(1×2+16×2)×4=239:136。D不正确。
综上所述:选择A。
8. 归纳和推理是重要的思维方式,下列说法合理的是
A. 可燃物燃烧需要温度达到着火点,因此降低温度至可燃物着火点以下可以灭火
B. 洗涤剂通过乳化作用去除油污,因此去除油污的原理都是利用乳化作用
C. 甲醛能与蛋白质反应,起到防腐作用,因此甲醛水溶液可用于浸泡海鲜产品
D. 催化剂在反应前后质量不变,因此反应前后质量不变的物质一定是催化剂
【答案】A
【解析】
【详解】A、可燃物燃烧需要达到着火点,因此,降低温度至可燃物着火点以下可以灭火。A说法合理;
B、洗涤剂去除油污,是因为洗涤剂具有乳化作用。但是去除油污的原理不一定都是利用乳化作用,如汽油去除油污,是因为汽油能溶解油污。B说法不合理;
C、因为甲醛能使蛋白质变性,起到防腐作用。但甲醛有毒,能破坏人体蛋白质的结构,使蛋白质变质,不能用甲醛水溶液浸泡水产品。C不合理;
D、催化剂在反应前后质量不变,但反应前后质量不变的物质不一定是催化剂,也可能没有参加反应的杂质。D不合理。
综上所述:选择A。
9. 为验证铁、铜、银三种金属的活动性顺序,小东设计了如下所示的两组实验。下列说法正确的是
A. 通过实验①、②能够验证三种金属的活动性顺序
B. 实验②中发生的反应是:
C. 实验①中溶液质量逐渐增大
D. 实验①中溶液颜色由蓝色变为黄色
【答案】A
【解析】
【详解】A、①铁能和硫酸铜反应生成硫酸亚铁和铜,说明活动性Fe>Cu,银和硫酸铜溶液不反应,说明活动性Cu>Ag,可得出活动性Fe>Cu>Ag,正确;
B、实验②银的活动性比铜弱,银和硫酸铜不能发生反应,错误;
C、实验①中,溶质由硫酸铜变为硫酸亚铁,溶质质量减少,溶剂水的质量不变,则溶液质量逐渐减少直至不再发生反应,错误;
D、实验①生成的是硫酸亚铁,溶液由蓝色变为浅绿色,错误;
故选A。
10. 化学在生产生活中有广泛应用,下列说法不合理的是
A. 盐酸可以用金属表面除锈
B. 氢氧化钠变质的方程式2NaOH+CO2=NaCO3+H2O
C. 新鲜蔬菜富含维生素,有利于人体健康
D. 草木灰(主要成分K2CO3)是一种农家肥,可用作钾肥
【答案】B
【解析】
【详解】A、稀盐酸能与金属氧化物反应,可用于金属表面除锈,选项正确,不符合题意;
B、氢氧化钠与二氧化碳反应生成碳酸钠和水,方程式为:2NaOH+CO2=Na2CO3+H2O,选项错误,符合题意;
C、新鲜蔬菜中含有丰富的维生素,维生素可以起到调节新陈代谢、预防疾病和维持身体健康的重要作用,食用富含维生素的食物,有益人体健康,选项正确,不符合题意;
D、草木灰主要成分是碳酸钾,碳酸钾含钾一种营养元素,属于钾肥,选项正确,不符合题意。
故选B。
二、非选择题(每空1分,共40分)
11. 请用化学用语回答问题。
(1)氢离子_______。
(2)2个氢原子______。
(3)氢气_______。
(4)硫酸________。
【答案】(1)H+ (2)2H
(3)H2 (4)H2SO4
【解析】
【小问1详解】
由离子的表示方法,在表示该离子的元素符号右上角,标出该离子所带的正负电荷数,数字在前,正负符号在后,带1个电荷时,1要省略。若表示多个该离子,就在其元素符号前加上相应的数字,故氢离子表示为H+;
【小问2详解】
由原子的表示方法,用元素符号来表示一个原子,表示多个该原子,就在其元素符号前加上相应的数字,故氢2个原子表示为2H;
【小问3详解】
氢气属于气态非金属单质,其化学式书写为在其元素符号右下角写上表示分子中所含原子数的数字,故氢气化学式为:H2;
小问4详解】
硫酸含有氢元素和硫酸根,氢元素显+1价,硫酸根显-2价,根据正价在左负价在右,正负化合价代数和为零,化合价数值约到最简交叉写在元素右下角,故硫酸的化学式为H2SO4。
12. 钙是人体所必需的元素。回答问题:
(1)钙元素的相对原子质量为______;
(2)钙元素属于______(填“金属”“非金属”或“稀有气体”)元素;
(3)人体若缺钙,可服用补钙剂。缺钙可能导致的健康问题是______。
A. 骨质疏松B. 贫血C. 甲状腺肿大
【答案】(1)40.08
(2)金属 (3)A
【解析】
【小问1详解】
元素周期表中的一格中最下面的数字表示相对原子质量,所以钙元素的相对原子质量为40.08;
小问2详解】
钙是金字旁,属于金属元素;
【小问3详解】
钙元素是骨骼生长发育的必要常量元素,如果体内长期大量缺钙,就会引发骨质疏松,对于小孩子来说还会患佝偻病。故填:A。
13. 科学家用氢气将从空气中捕获的二氧化碳转化为甲醇(CH3OH)。回答问题:
(1)甲代表的物质是______。(填化学式)
(2)该反应涉及到的物质中,属于氧化物的是_______。(填化学式)
(3)该反应的化学方程式为________。
(4)根据反应的微观示意图,下列有关说法正确的是______(填字母序号)。
A. 化学反应前后原子种类和个数不改变
B. 化学反应前后元素种类改变
C. 此过程中分子的数目不发生变化
【答案】(1)H2 (2)H2O、CO2
(3) (4)A
【解析】
【小问1详解】
据微观示意图可知,甲代表的物质是氢气(H2);
【小问2详解】
由两种元素组成的,其中一种是氧元素的化合物叫氧化物。该反应涉及到的物质中,甲是氢气、乙是二氧化碳,丙是甲醇、丁是水。二氧化碳和水是氧化物,化学式为:H2O、CO2;
【小问3详解】
由图可知,该反应为二氧化碳和氢气在催化剂的作用下转化为甲醇和水,该反应的化学方程式为:;
【小问4详解】
A、化学反应前后原子种类和个数不改变 ,选项正确;
B、化学反应前后元素种类不变,选项错误;
C、由方程式可知,该反应过程中分子数目发生了改变,选项错误;
故选A。
14. 对比古今净水工艺,回答问题:
(1)“漉水囊”可滤出水中浮游生物,此过程对应的操作1的名称是______;
(2)永嘉出土的明末水处理池是最早利用“木炭吸附”的净水工艺,现代净水过程中常用______代替木炭;
(3)爱护水资源,人人有责,请你写出一条保护水资源的方法______。
【答案】(1)过滤 (2)活性炭
(3)淘米水浇花
【解析】
【小问1详解】
过滤是将不溶于液体的固体与液体分开的一种方法,所以“漉水囊”可滤出水中浮游生物,此过程对应的操作1的名称是过滤;
【小问2详解】
由于活性炭的吸附性好于木炭,所以现代净水过程中常用活性炭代替木炭;
【小问3详解】
保护水资源的方法由很多,常见的有:淘米水浇花;一水多用;使用节水龙头等。
15. 小致同学为探究二氧化碳的性质,设计了下列实验。回答问题:
(1)实验A应______(填“缓慢”或“快速”)倾倒CO2气体
(2)实验B,向装满CO2的软塑料瓶中倾倒约三分之一体积的澄清石灰水,迅速盖好瓶塞,振荡,矿泉水瓶变瘪,原因是_______。(用化学方程式表示)
(3)实验C中观察到的实验现象是湿润的紫色石蕊小花_______。
【答案】(1)缓慢 (2)CO2+Ca(OH)2=CaCO3↓+H2O
(3)变红
【解析】
【小问1详解】
若倾倒二氧化碳太快,二氧化碳的气流过大,容易使上面的蜡烛先熄灭,导致实验失败,所以实验A应缓慢倾倒 CO2 气体;
【小问2详解】
二氧化碳与氢氧化钙反应生成碳酸钙沉淀和水,瓶内气体减少,压强降低,所以瓶子变瘪,方程式为:;
【小问3详解】
二氧化碳与水反应生成碳酸,碳酸显酸性,使紫色石蕊小花变红色,故现象为湿润的紫色石蕊小花变红。
16. 如图是实验室制取气体的常用装置,回答问题:
(1)仪器a的名称是_______。
(2)实验室用加热高锰酸钾固体的方法制取氧气。
①写出该反应的化学方程式_______。
②用该方法制取氧气的发生装置应选择_______,收集氧气的装置应选择_______(填序号)。
【答案】(1)酒精灯 (2) ①. 2KMnO4K2MnO4+MnO2+O2↑ ②. A ③. C##E
【解析】
【小问1详解】
由图可知,仪器a为酒精灯;
小问2详解】
①高锰酸钾加热生成锰酸钾、二氧化锰和氧气,故化学方程式为:;
②实验室用高锰酸钾制氧应选用固体加热型发生装置,故选A;
氧气密度比空气略大,不易溶于水,既可以采用向上排空气法,又可以采用排水法收集,故选C或E。
17. 如图是某品牌果蔬洗盐的标签和三种成分的溶解度曲线,回答问题:
(1)20℃时,三种物质中溶解度最大的是______。
(2)40℃时,碳酸钠饱和溶液溶质的质量分数______(结果保留0.1%)。
(3)写出碳酸氢钠和盐酸反应的化学方程式_______。
(4)分析溶解度曲线,下列说法正确的是_______(填字母序号)。
A. NaCl的饱和溶液的浓度不一定大于其不饱和溶液的浓度
B. 20℃时,向10gNaHCO3中加入90g水,可配制成浓度为10%的NaHCO3溶液
C. 20℃时,三种物质的饱和溶液中,溶质的质量:NaCl>Na2CO3>NaHCO3
D. 30℃时,将等质量的NaCl和NaHCO3分别配制成饱和溶液,所得溶液质量:NaHCO3>NaCl
E. 加热或冷却都可以使40℃的Na2CO3不饱和溶液变为饱和溶液
【答案】(1)NaCl
(2)33.3% (3)NaHCO3+HCl=NaCl+H2O+CO2↑ (4)ADE
【解析】
【小问1详解】
由图可知,20℃时,三种物质中溶解度最大的是氯化钠;
【小问2详解】
40℃时,碳酸钠饱和溶液溶质的质量分数为;
【小问3详解】
碳酸氢钠与盐酸反应生成氯化钠、水和二氧化碳,方程式为:;
【小问4详解】
A、在同一温度下,氯化钠的饱和溶液一定比不饱和溶液浓。但温度较低的NaCl的饱和溶液的浓度可能低于温度较高的氯化钠不饱和溶液的浓度。A正确;
B、据溶解度曲线图可知,20℃时,NaHCO3的溶解度是10g,即20℃时,100g水最多溶解NaHCO310g,所以90g水不能溶解10gNaHCO3,所以20℃时,向10gNaHCO3中加入90g水,不可配制成浓度为10%的NaHCO3溶液。B不正确;
C、没有指明溶液的质量是否相等,所以无法比较三种饱和溶液中溶质质量的大小。C不正确;
D、据溶解度曲线图可知,30℃时,NaCl的溶解度>NaHCO3的溶解度,所以将等质量的NaCl和NaHCO3分别配制成饱和溶液,NaHCO3需要的水多于NaCl需要的水,所以30℃时,将等质量的NaCl和NaHCO3分别配制成饱和溶液,所得溶液质量:NaHCO3>NaCl。D正确;
E、据溶解度曲线图可知,40℃时Na2CO3的溶解度最大,所以40℃时温度升高、降低Na2CO3的溶解度都会减小,所以加热或冷却都可以使40℃的Na2CO3不饱和溶液变为饱和溶液。E正确。
故选ADE。
18. 某品牌暖足贴的主要成分是铁粉、炭粉、氯化钠、水和蛭石。化学小组利用所学知识开展“自制暖足贴”活动。回答问题:
【查阅资料】
(1)发热的原因是铁粉与______反应生锈并放热。
(2)使用铁粉而不是铁块,原因是______。
【自制暖足贴】I.取一定量铁粉和炭粉,加入无纺袋中(与市售所用无纺布相同),按比例加入氯化钠和水,混合均匀。
II.相同环境下,利用温度传感器测定两种暖足贴温度随时间的变化,如图所示。
【数据分析】
(3)根据图分析比较,自制暖足贴的明显不足是_______(答出一点即可)
(4)铁生锈也造成了一定程度的金属资源浪费,学校周围铁栅栏防锈方法_______。
【答案】(1)H2O和O2
(2)铁粉与反应物接触面积大,反应更快更充分(或增大了反应物接触面积,反应更充分)
(3)保温时间短或温度过高
(4)刷油漆
【解析】
【小问1详解】
铁生锈实际上是铁与空气中的水蒸气和氧气发生反应的过程。所以发热的原因是铁粉与H2O和O2反应生锈并放热;
【小问2详解】
为增大反应物的接触面积、加快反应速率所以使用铁粉而不是铁块;
【小问3详解】
据图像可知,自制暖足贴的明显不足是短时间内温度过高、发热持续时间较短等;
【小问4详解】
由于铁生锈实际上是铁与空气中的水蒸气和氧气发生反应的过程。所以防止铁生锈的方法有:保持金属制品表面干燥,在铁制品表面涂一层油或者刷一层油漆等。
19. 实验小组同学们利用氢氧化钙和稀盐酸探究中和反应,请你参与探究。
【甲组探究】:
(1)观察到试管中固体完全溶解,但据此现象得出氢氧化钙和盐酸发生反应的证据不充足,同学们提出可以通过查阅资料获取该温度下氢氧化钙的_______数据即可得出正确结论。
【乙组探究】:通过对比A、B两试管中固体溶解的情况得出氢氧化钙和盐酸能反应。
(2)写出氢氧化钙和盐酸发生反应的化学方程式_______。
(3)为达成目的,B试管中应加入的试剂X为_______。
(4)实验后,A试管中得到无色澄清溶液,溶液中的溶质成分可能是_______。
A. CaCl2B. CaCl2和HCl
C. CaCl2、Ca(OH)2和HClD. CaCl2和Ca(OH)2
【丙组探究】用pH传感器按图①再次实验,将注射器内的液体全部缓慢注入烧瓶。烧瓶内溶液的pH随加入盐酸体积的变化曲线如图②所示。
(5)a点对应溶液的溶质有_______。
(6)当检测到溶液的pH______7时,可以证明氢氧化钙和盐酸之间发生反应。
A. 小于B. 等于C. 大于
(7)为了探究b点和c点对应溶液中的溶质成分不同,所选药品正确的是_______。
A. 碳酸钠溶液
B. 铜片
C. 硝酸银溶液
D. 氧化铜粉末
E. 氢氧化钠溶液
【答案】(1)溶解度 (2)Ca(OH)2+2HCl=CaCl2+2H2O
(3)5mL水 (4)ABD
(5)Ca(OH)2、CaCl2 (6)AB (7)AD
【解析】
【小问1详解】
盐酸中含有水,为排除水的影响,通过查阅资料,可知氢氧化钙微溶于水,5mL盐酸中含有的水,不能使氢氧化钙完全溶解,所以得出:盐酸与氢氧化钙发生了反应,故填:溶解度;
【小问2详解】
氢氧化钙与盐酸反应生成氯化钙和水,方程式为:;
【小问3详解】
通过对比A、B两试管中固体溶解的情况得出氢氧化钙和盐酸能反应,A组为实验组,则B组为对照组,实验时应控制变量,可知B试管中应加入等量的5mL水;
【小问4详解】
盐酸与氯化钙反应生成氯化钙和水,如果恰好完全反应,则溶质为氯化钙,若盐酸过量,则溶质为氯化钙和氯化氢,若少量的氢氧化钙剩余也可能使溶液澄清,所以也可能是氯化钙和氢氧化钙的混合物,故选ABD;
【小问5详解】
a点反应进行了一部分,氢氧化钙与稀盐酸已经反应生产了氯化钙,且此时溶液的pH>7,溶液显碱性,说明氢氧化钙过量,则a点对应的溶质有反应生成的CaCl2和过量的Ca(OH)2;
【小问6详解】
氢氧化钙显碱性,pH>7,则当溶液pH=7或pH<7时,说明氢氧化钙发生了反应,故选AB;
【小问7详解】
b点pH=7,氢氧化钙和稀盐酸恰好反应完全,溶液中溶质只有CaCl2,c点稀盐酸过量,溶液中溶质有CaCl2和过量的HCl;要探究b点和c点对应溶液中的溶质成分不同,只需鉴别是否含有HCl即可;
A、碳酸钠溶液能和稀盐酸反应生成二氧化碳气体,若产生气泡,证明含有HCl,否则不含,可以鉴别,故A符合题意;
B、铜的金属活动性位于氢后,不能与氯化钙或稀盐酸反应,无法鉴别,故B不符合题意;
C、硝酸银能和氯化钙和氯化氢反应生成氯化银沉淀,现象一样,无法鉴别,故C不符合题意;
D、氧化铜能和稀盐酸反应生成氯化铜,氯化铜为蓝色溶液,若加入氧化铜粉末,固体溶解,溶液变为蓝色,说明含有HCl,否则不含,故D符合题意;
E、氢氧化钠能和HCl反应,但现象不明显,无法判断是否含有HCl,故E不符合题意;
故选AD。
20. 为测定某高碳钢弹簧样品(除Fe、C外其余杂质均不计)含碳量,化学兴趣小组进行了如下实验:先向锥形瓶中加入150g稀盐酸,再加入5.65g样品粉末,待反应不再产生气泡后鼓入干燥的空气排尽氢气,立刻称量剩余物质质量为155.45g。
(1)锥形瓶内发生的反应为Fe+2HCl=FeCl2+H2↑属于_______反应(填基本反应类型)。
(2)小组同学的计算过程如下。填写①、②、③处空白。
【解】设:5.65g样品中铁的质量为x。
_______
列比例式②_______
求解x=5.6g
该样品的含碳量为③_______(列式并计算结果,计算结果保留至0.1%)
【答案】(1)置换 (2) ①. 0.2g ②. = ③. ×100%≈0.9%
【解析】
【小问1详解】
该反应符合一种单质和一种化合物反应生成另一种单质和另一种化合物,属于置换反应;
【小问2详解】
①处应为生成氢气的质量,根据质量守恒定律可知,产生氢气的质量为5.65g+150g-1554.45g=0.2g,故填:0.2g;
②根据方程式找出比例关系,列出比例式为;
③见答案。
相关试卷
这是一份2024年吉林省长春市朝阳区北湖学校中考一模化学试题(原卷版+解析版),文件包含2024年吉林省长春市朝阳区北湖学校中考一模化学试题原卷版docx、2024年吉林省长春市朝阳区北湖学校中考一模化学试题解析版docx等2份试卷配套教学资源,其中试卷共25页, 欢迎下载使用。
这是一份山东省临沂市第三十五中学2023-2024学年九年级下学期4月月考化学试题(原卷版+解析版),文件包含山东省临沂市第三十五中学2023-2024学年九年级下学期4月月考化学试题原卷版docx、山东省临沂市第三十五中学2023-2024学年九年级下学期4月月考化学试题解析版docx等2份试卷配套教学资源,其中试卷共23页, 欢迎下载使用。
这是一份吉林省长春市德惠市第二十九中学2023-2024学年九年级下学期第一次月考化学试题(原卷版+解析版),文件包含精品解析吉林省长春市德惠市第二十九中学2023-2024学年九年级下学期第一次月考化学试题原卷版docx、精品解析吉林省长春市德惠市第二十九中学2023-2024学年九年级下学期第一次月考化学试题解析版docx等2份试卷配套教学资源,其中试卷共18页, 欢迎下载使用。

