宁夏银川市唐徕中学2024届高三下学期一模理科综合化学试题(原卷版+解析版)
展开理科化学试卷
本试卷分第Ⅰ卷(选择题)和第Ⅱ卷(非选择题)两部分,其中第Ⅱ卷第33~38题为选考题,其它题为必考题。考生作答时,将答案答在答题卡上,在本试卷上答题无效。考试结束后,将本试卷和答题卡一并交回。
注意事项:
1.答题前,考生务必先将自己的姓名、准考证号填写在答题卡上,认真核对条形码上的姓名、准考证号,并将条形码粘贴在答题卡的指定位置上。
2.选择题答案使用2B铅笔填涂,如需改动,用橡皮擦干净后,再选涂其它答案的标号;非选择题答案使用0.5毫米的黑色中性(签字)笔或碳素笔书写,字体工整、笔迹清楚。
3.请按照题号在各题的答题区域(,黑色线框)内作答,超出答题区域书写的答案无效。
4.保持卡面清洁,不折叠,不破损。
5.做选考题时,考生按照题目要求作答,并用2B铅笔在答题卡上把所选题目对应的题号涂黑。
可能用到的相对原子质量:H-1 C-12 N-14 O-16 Cl-35.5 K-39 Fe-56 Br-80 Ag-108
第Ⅰ卷(必做,共126分)
一、选择题:本大题共13小题,每小题6分。在每小题给出的四个选项中,只有一项是符合题目要求的。
1. 唐代大诗人李商隐的诗句“春蚕到死丝方尽,蜡炬成灰泪始干”中蜡炬在古代是用动物的油脂制造,下列关于油脂的说法错误的是
A. 油脂、蛋白质都属于天然高分子
B. 现代生活中油脂还可以制造肥皂、人造柴油
C. “蜡炬成灰”的过程既是放热反应也是氧化还原反应
D. 天然的油脂都是混合物
【答案】A
【解析】
【详解】A.油脂的相对分子质量小于10000,不属于高分子化合物,动植物体内的蛋白质属于天然高分子,人工合成的蛋白质不属于天然高分子,A错误;
B.油脂发生皂化反应后生成肥皂,动物油脂、地沟油等可用于生产人造柴油,B正确;
C.“蜡炬成灰”的过程是蜡烛熔化、燃烧的过程,蜡烛燃烧生成二氧化碳和水,同时放出热量,既是放热反应也是氧化还原反应,C正确;
D.天然的油脂是由多种高级脂肪酸与甘油形成的混甘油脂,且由多种油脂分子混合而成,都是混合物,D正确;
故选A。
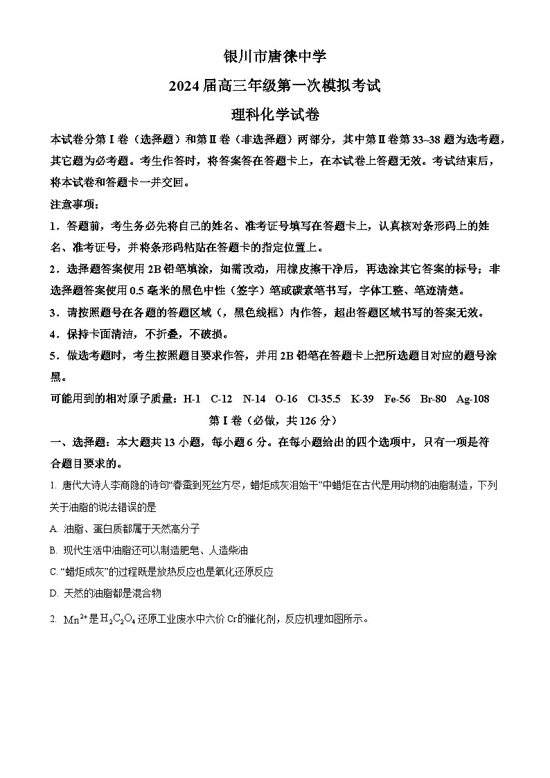
2. 是还原工业废水中六价Cr的催化剂,反应机理如图所示。
下列叙述错误的是
A. 反应①、③均不属于氧化还原反应
B. 中Cr元素的化合价为+3价
C. 加入Mn能够降低活化能,提高六价铬的转化率
D. 总反应
【答案】C
【解析】
【详解】A.根据图像可看出反应①、③均没有元素化合价发生变化,均是非氧化还原反应,故A正确;
B.中整体为-1价,由该离子所带电荷为3-x,可看出Cr元素的化合价为+3价,故B正确;
C.Mn是催化剂,加入Mn能够降低活化能,但是不能提高六价铬的转化率,故C错误;
D.由反应机理图可得总反应方程式为,故D正确。
答案选C。
3. 有机物F()是用于合成某种药物的中间体,下列说法正确的是
A. 分子中的所有碳原子可能在同一平面上
B. 不能使酸性高锰酸钾溶液褪色
C. 含碳碳双键、羟基、羧基3种官能团
D. 1ml该物质与足量Na反应,最多可生成氢气1ml
【答案】A
【解析】
【详解】A.与苯环直接相连的原子共面,碳碳双键两端的原子共面,与羰基直接相连的原子共面,则分子中的所有碳原子可能在同一平面上,A正确;
B.分子中含羟基、碳碳双键,能使酸性高锰酸钾溶液褪色,B错误;
C.含碳碳双键、羟基、酯基3种官能团,C错误;
D.分子中羟基能和钠反应,则1ml该物质与足量Na反应,最多可生成氢气0.5ml,D错误;
故选A。
4. 短周期主族W、X、Y、Z的原子序数依次增大,化合物P(结构如图所示)具有强氧化性和漂白性,W与X能形成多种粒子。下列有关叙述正确的是
A. 简单离子半径:Z>Y>X>W
B. Z的氧化物对应的水化物一定是强酸
C. X与Y、Z分别形成的二元化合物中都可能存在共价键
D. P中Z的化合价为+7
【答案】C
【解析】
【分析】X与Z形成了双键结构,且W与X可形成10电子的结构,说明X为O元素,W为H元素,Y最外层有一个电子,故Y为Na元素,Z最外层有6个电子,则Z为S元素。
【详解】A.S2-有三个电子层,O2-与Na+均只有两个电子层,但O2-的原子序数比Na+少,故其半径较大,简单离子半径排序为S2->O2->Na+>H+,A错误;
B.Z元素为S,可形成H2SO3不是强酸,B错误;
C.X、Z为O、S,O与S和Na可形成Na2O2、Na2S2含有共价键,C正确;
D.7为S元素,呈+6价,D错误;
故选C。
5. 最近我国科学家设计了一种电化学协同处理氮、硫的氧化物的装置如图所示,实现对烟气的净化处理,并得到合成氨的原料。
下列叙述错误的是
A. 采用石墨烯作电极材料,能够提高电池工作效率
B. ZnO@石墨烯极连接光伏电池负极
C. 石墨烯电极表面的电极反应为
D. 协同反应中,NO被还原为氮气
【答案】D
【解析】
【分析】装置为电解池,左侧ZnO@石墨烯为阴极,氢离子得电子生成氢气;右侧石墨烯电极为阳极,Cl-失电子生成ClO2,ClO2再将NO、SO2氧化为NO、,由此分析解答。
【详解】A.石墨烯有更大的表面积,用石墨烯作电极材料,能够提高电池工作效率,故A正确;
B.由分析可知,左侧ZnO@石墨烯为阴极,连接光伏电池的负极,故B正确;
C.右侧石墨烯电极为阳极,Cl-失电子生成ClO2,电极反应式为,故C正确;
D.由分析可知,NO被氧化为NO,故D错误。
答案选D。
6. 下列物质的实验中不能达到实验目的的是
A. AB. BC. CD. D
【答案】D
【解析】
【详解】A.除去CO2中的SO2时,将混合气通过酸性高锰酸钾溶液,SO2会被吸收,从而达到除杂质的目的,A不符合题意;
B.检验FeCl2溶液是否被氧化时,取少量液体滴加KSCN溶液,若溶液变红,表明溶液中含有Fe3+,从而表明Fe2+被氧化,B不符合题意;
C.检验淀粉是否水解时,先加NaOH中和作为催化剂的硫酸,再加入新制氢氧化铜悬浊液煮沸,若有砖红色沉淀生成,表明淀粉水解生成了葡萄糖,C不符合题意;
D.除去FeCl3溶液中的FeCl2,加入足量的铁屑后过滤,此时FeCl3被还原为FeCl2,达不到除杂质的目的,D符合题意;
故选D。
7. 已知25℃时,琥珀酸(用表示)的、,向溶液中滴加同浓度的NaOH溶液,混合溶液中[X表示或]随pH的变化关系如图所示。下列说法错误的是
A. a点溶液中
B. 曲线②表示的变化
C. 当pH为4.89时,溶液中
D. 在逐滴滴加等体积、同浓度的氢氧化钠溶液过程中,水的电离程度逐渐增大
【答案】B
【解析】
【分析】当lgX=0时,即或,则Ka1=c(H+)=10-4.16,Ka2=c(H+)=10-5.62,对应的pH分别为4.16或5.62,则a点为4.16,曲线①②分别代表、lg的变化;
【详解】A .由图可知,a点lgX=0,pH小于b点,应为4.16,所以,根据电荷守恒可得a点溶液中,故A正确;
B.b点时,溶液中,Ka2=c(H+)=10-5.62,则曲线②表示的变化,故B错误;
C.当溶液中时,c(H+)2= Ka1× Ka2=10-9.78,即c(H+)=10-4.89,则pH为4.89,故C正确;
D.反应生成NaHA,酸电离出的氢离子对水的电离有抑制作用,滴加氢氧化钠能够中和氢离子,故滴加过程中水的电离程度逐渐增大,故D正确;
故选B。
第Ⅱ卷
三、非选择题:包括必考题和选考题两部分。第22题~第32题为必考题,每个试题考生都必须做答。第33题~第38题为选考题,考生根据要求做答。
(一)必考题(11题,共129分)
8. FeBr2是有机催化剂,易潮解。在加热条件下Fe与HBr反应可生成FeBr2。某实验小组用下列装置设计实验制备FeBr2(F的加热装置已省略)。
已知:银氨溶液中存在平衡[Ag(NH3)2]+(aq)Ag+(aq)+2NH3(aq)。
请回答下列问题:
(1)装置A的名称是___。
(2)气流从左到右,装置连接顺序为A→______→_____→F→______→______→E(填标号)___。
(3)实验中观察到装置E中银氨溶液变浑浊,其原因是____(用必要的文字和化学用语解释)。
(4)实验室不用浓硝酸与溴化钠反应制备溴化氢,其主要原因是____。
(5)设计简易实验检验FeBr2中是否混有Fe单质:___。
(6)为了探究FeBr2的性质,设计如下实验:
取21.6gFeBr2溶于水,缓慢通入V1mLCl2 (标准状况),充分反应后,加入适量CCl4,振荡、静置。四氯化碳层呈无色,在水层中滴加KSCN溶液,溶液变红色。由此推知,还原性:Fe2+___(填“>”“<”或“=”)Br-,V1的最大值为___。
(7)测定FeBr2产品纯度:取xgFeBr2产品溶于水,配成250mL溶液,取25.00mL配制的溶液,加入过量的AgNO3溶液中,充分反应后过滤、洗涤、干燥、称重,固体质量为m1g。产品纯度为____(只列计算式)。
【答案】(1)启普发生器
(2)C、D、G、B (3)通入的HBr与NH3反应,促进平衡[Ag(NH3)2]+(aq)Ag+(aq)+2NH3(aq)向正反应方向移动,c(Ag+)增大,使c(Ag+)∙c(Br-)>Ksp(AgBr)
(4)浓硝酸具有强氧化性,易氧化HBr,且硝酸易挥发
(5)取少量产品于试管中,滴加盐酸,若产生气泡,则产品中含铁粉,否则不含铁粉
(6) ①. > ②. 1120mL
(7)×100%
【解析】
【分析】
【小问1详解】
根据图中仪器构造可知装置A的名称是启普发生器;故答案为:启普发生器。
【小问2详解】
A是实验室制取二氧化碳,B是铁与HBr反应装置,C用于除掉二氧化碳中HCl气体,D为干燥二氧化碳装置,E是处理HBr尾气装置,F是HBr发生装置,G为干燥HBr装置,因此气流从左到右,装置连接顺序为A→C→D→F→G→B→E;故答案为:C、D、G、B。
【小问3详解】
实验中观察到装置E中银氨溶液变浑浊,其原因是通入的HBr与NH3反应,促进平衡[Ag(NH3)2]+(aq)Ag+(aq)+2NH3(aq)向正反应方向移动,c(Ag+)增大,使c(Ag+)∙c(Br-)>Ksp(AgBr);故答案为:通入的HBr与NH3反应,促进平衡[Ag(NH3)2]+(aq)Ag+(aq)+2NH3(aq)向正反应方向移动,c(Ag+)增大,使c(Ag+)∙c(Br-)>Ksp(AgBr)。
【小问4详解】
实验室不用浓硝酸与溴化钠反应制备溴化氢,其主要原因是浓硝酸具有强氧化性,HBr具有还原性,浓硝酸易氧化HBr,且硝酸易挥发;故答案为:浓硝酸具有强氧化性,易氧化HBr,且硝酸易挥发。
【小问5详解】
设计简易实验检验FeBr2中是否混有Fe单质,可以将产品溶解,再利用铁与盐酸反应产生气体来检验,因此操作为:取少量产品于试管中,滴加盐酸,若产生气泡,则产品中含铁粉,否则不含铁粉;故答案为:取少量产品于试管中,滴加盐酸,若产生气泡,则产品中含铁粉,否则不含铁粉。
【小问6详解】
21.6gFeBr2物质的量为0.1ml,溶于水,缓慢通入V1mLCl2 (标准状况),充分反应后,加入适量CCl4,振荡、静置。四氯化碳层呈无色,在水层中滴加KSCN溶液,溶液变红色,说明亚铁离子被氯气氧化为铁离子,而溴离子没有被氯气氧化。由此推知,还原性:Fe2+>Br-,根据2 Fe2+~Cl2,则消耗氯气物质的量为0.05ml,则V1的最大值为0.05ml×22.4 L∙ml−1=1.12L=1120mL;故答案为:1120mL。
【小问7详解】
根据题知得到m1gAgBr沉淀,根据,则产品纯度;故答案为:。
9. 皓矾(ZnSO4·7H2O)是可溶于水的无色晶体,可用于制造立德粉,并用作媒染剂收效剂、木材防腐剂等,是很重要的化工原料。现以含有氧化亚铁、氧化铁、氧化铜以及油污等杂质的废锌铁合金为原料制备皓矾,其工艺流程如图所示:
已知,锌与铝的性质相似,能溶于pH大于10的NaOH溶液;他和Na2CO3溶液的pH约为12.3。
(1)“脱脂”时,___(填“能”或“不能”)用热的饱和碳酸钠溶液代替,其理由是:___。
(2)“酸溶”时,为了使反应能更充分和快速进行,可以采用的方法有粉碎废锌铁合金材料、适当提高稀硫酸的浓度、___(填一种)等。
(3)“氧化”的目的是___。Fe2+能与酸性KMnO4溶液发生反应,该反应的离子方程式为___。
(4)“除铁”时,加入氧化锌的目的是___。
(5)“过滤”后得到的滤液不能直接蒸发浓缩、冷却结晶,其理由是___;请设计合理实验对滤液进行必要实验操作最终得到纯净的皓矾晶体,具体的操作方法:___,得到纯净的皓矾晶体。(可供使用的试剂有Zn粉、0.1ml·L-1的硫酸)
(6)将硫酸锌与硫化钡混合可以得到很好的白色颜料——锌钡白(立德粉),反应为ZnSO4(aq)+BaS(aq)=ZnS·BaSO4(s)。由于锌钡白便宜可部分替代TiO2使用,与TiO2相比锌钡白的稳定性差一些,你认为可能的原因是___。
【答案】(1) ①. 不能 ②. 饱和碳酸钠溶液的pH大于10,锌会被溶解,降低锌的回收率
(2)适当加热 (3) ①. 将铁元素都转化为Fe3+,便于后续操作中沉淀除去 ②. 5Fe2++MnO+8H+=5Fe2++Mn2++4H2O
(4)调节溶液的pH,使溶液中的Fe3+转化为Fe(OH)3沉淀而除去
(5) ①. 溶液中含有的Cu2+没有除去,直接蒸发、浓缩得不到纯净的硫酸锌晶体 ②. 向滤液中加入足量的Zn粉,过滤,向得到的滤渣中加入0.1ml·L-1的硫酸充分反应后再过滤,将两次过滤后的滤液合并,蒸发浓缩、冷却结晶、过滤、洗涤、干燥
(6)锌钡白中含有-2价的硫元素,会被空气中的氧气氧化
【解析】
【分析】‘酸溶’反应后溶液含有Fe2+、Fe3+、Cu2+、Zn2+,‘氧化’是将Fe2+氧化为Fe3+,‘除铁’加入ZnO消耗溶液中H+来调节pH使Fe3+形成沉淀而除去;
【小问1详解】
“脱脂”时,不能用热的饱和碳酸钠溶液代替,原因是饱和碳酸钠溶液的pH大于10,锌会被溶解,降低锌的回收率;
【小问2详解】
为加快反应速率,可粉碎废锌铁合金材料、适当提高稀硫酸的浓度、搅拌、适当加热等;
【小问3详解】
“氧化”的目的是将铁元素都转化为Fe3+,便于后续操作中沉淀除去,Fe2+能与酸性KMnO4溶液发生反应产生Fe3+和Mn2+,该反应的离子方程式为5Fe2++MnO+8H+=5Fe2++Mn2++4H2O;
【小问4详解】
“除铁”时,加入氧化锌发生反应ZnO+2H+=Zn2++H2O,目的是调节溶液的pH,使溶液中的Fe3+转化为Fe(OH)3沉淀而除去;
【小问5详解】
“过滤”后得到的滤液含有Cu2+、Zn2+,不能直接蒸发浓缩、冷却结晶,其理由是溶液中含有的Cu2+没有除去,直接蒸发、浓缩得不到纯净的硫酸锌晶体,为除去Cu2+,可用置换反应Zn+ Cu2+= Zn2++Cu,操作方法:向滤液中加入足量的Zn粉,过滤,向得到的滤渣中加入0.1ml·L-1的硫酸充分反应后再过滤,将两次过滤后的滤液合并,蒸发浓缩、冷却结晶、过滤、洗涤、干燥;
【小问6详解】
锌钡白不稳定是由于锌钡白中含有-2价的硫元素,会被空气中的氧气氧化。
10. 目前法是工业合成氨的主要方式,其生产条件需要高温高压,为了有效降低能耗,过渡金属催化还原氮气合成氨被认为是具有巨大前景的替代方法。催化过程一般有吸附—解离—反应—脱附等过程,图1为和在固体催化剂表面合成氨反应路径的势能面图(部分数据略),其中“*”表示被催化剂吸附。
(1)氨气的脱附是___(填“吸热”“放热”)过程,合成氨的逆反应的热化学方程式:____。
(2)合成氨的捷姆金和佩热夫速率方程式为,v为反应的瞬时总速率,即正反应速率和逆反应速率之差,k1、k2分别是正、逆反应速率常数。已知:Kp是用平衡分压代替平衡浓度而得到的平衡常数(平衡分压=总压×物质的量分数),则合成氨反应的平衡常数Kp=____(用含k1、k2的代数式表示)。
(3)若将和通入体积均为1L的两个密闭容器中,分别在T1和T2温度下进行反应。如图2所示,曲线I表示T1温度下的变化,曲线II表示T2温度下的变化,A点为反应在T2温度下恰好达到平衡的点。
①由图分析可得,温度T1____(填“>”、“<”或“=”,下同)T2。若曲线I上的点为反应在T1温度下恰好达到平衡的点,则m____15,n____2。
②T2温度下,反应从第5至恰好达到平衡时的平均反应速率____。
③T2温度下,合成氨反应的化学平衡常数K=____;若某时刻,容器内气体的压强为起始时的75%,则此时____(填“>”、“<”或“=”)。
【答案】(1) ①. 吸热 ②.
(2)
(3) ①. < ②. > ③. > ④. ⑤. 0.5 ⑥. >
【解析】
【分析】
【小问1详解】
根据图1可知,氨气的吸附是吸热过程,由势能面图可知,0.5ml氮气和1.5ml氢气转变成1ml氨气的反应热为21kJ/ml-17kJ/ml-50kJ/ml=-46kJ/ml合成氨的逆反应的热化学方程式为。
【小问2详解】
反应达到平衡时,,即,,,故合成氨反应平衡常数。
【小问3详解】
①由图2数据分析,反应进行5时,温度下,反应生成的,温度下,反应消耗,则生成的,相同时间内温度下生成的更多,说明温度比温度高,即;温度越低,反应速率越慢,达到平衡所需的时间越多,又因为该反应为放热反应,温度越低,反应限度越大,故,。
②由图2可知,反应从第5min至恰好达到平衡时H2的物质的量变化为1.5ml,则v(H2)==,则。
③温度下反应达到平衡时,、、,故。平衡的压强是开始压强的倍数为=,若容器内气体的压强为起始时的75%,则此时反应正向移动,>。
【化学——物质结构与性质】
11. 第Ⅷ族元素铁、钴、镍的单质及其化合物在生产、生活中有广泛应用。请回答下列问题:
(1)原子中运动的电子有两种相反的自旋状态,若一种自旋状态用+表示,与之相反的用-表示,称为电子的自旋磁量子数。对于基态铁原子,其自旋磁量子数的代数和为____。
(2)Fe、C的第四电离能分别为5290kJ·ml-1、4950kJ·ml-1,铁的第四电离能大于钴的第四电离能的主要原因是___。
(3)维生素B12的结构如图所示。
①钴的配位数为___。
②CN-与C3+形成配位键时CN-中C提供孤电子对,而不是N提供孤电子对,其主要原因可能是___。
(4)Ni(NH3)2Cl2有两种空间结构,中心离子为___(填离子符号),则[Ni(CN)4]2-立体结构为___(填“正四面体”或“平面正方形)。
(5)Fe2+与环戊二烯基形成化合物Fe(C5H5)2,称为二茂铁,二茂铁为橙黄色固体,易溶于乙醚、苯、乙醇等有机溶剂,其熔点为446K。由此推知,二茂铁晶体类型是___(填“离子晶体”或“分子晶体”)。
(6)由K+、Fe2+、Fe3+、CN-组成的一种立方晶胞如图所示(K+未画出)。
①在该晶胞中碳原子杂化类型为___。
②该晶胞内含有的K+数目为___。
③已知NA代表阿伏加德罗常数的值,晶胞边长为anm,则该晶体密度为__g·cm-3。(只列计算式)
【答案】(1)+2(或-2)
(2)Fe3+价层电子排布式为3d5,为半充满状态,C3+价层电子排布式为3d6
(3) ①. 6 ②. C的电负性小于N,N原子核对价层孤电子对的吸引力大于C
(4) ①. Ni2+ ②. 平面正方形
(5)分子晶体 (6) ① sp ②. ③.
【解析】
【分析】
【小问1详解】
对于基态铁原子,其价电子排布式为3d64s2,根据洪特规则可知,其3d轨道4个电子的自旋状态相同,因此,基态氮原子的价电子的自旋磁量子数的代数和为+2(或-2);
【小问2详解】
其原因是Fe失去的是较稳定的3d5的一个电子,C失去的是3d6中的一个电子,故答案为:Fe3+价层电子排布式为3d5,为半充满状态,C3+价层电子排布式为3d6;
【小问3详解】
①根据维生素B12的结构可知钴周围有5个氮原子1个碳原子与其配位,故配位数是6;
②非金属性越弱,电负性越小,则越容易提供孤电子对形成配位键,故答案为:C的电负性小于N,N原子核对价层孤电子对的吸引力大于C;
【小问4详解】
从Ni(NH3)2Cl2结构中可以发现,Ni2+为中心阳离子,故中心离子为Ni2+;因为Ni(NH3)2Cl2有两种空间结构则[Ni(CN)4]2-立体结构为平面正方形,若为正四面体则Ni(NH3)2Cl2只有一种空间结构,故答案为平面正方形;
【小问5详解】
根据二茂铁的物理性质易溶于乙醚、苯、乙醇等有机溶剂,其熔点为446K,熔点较低,故其晶体类型为:分子晶体;
【小问6详解】
①在该晶体中碳的有两个σ键,没有孤电子对,故其杂化方式为sp杂化;
②根据均摊法可计算出出1个该晶胞中Fe3+个数为,Fe2+个数为,CN- 的个数为,根据正负化合价代数和为零,可知K+个数为;
③根据密度公式可知其密度为。
【化学——有机化学基础】
12. H是一种新型抗癌药物的中间体,其一种合成路线如图(部分反应条件和产物省略):
请回答下列问题:
(1)A的名称是____。
(2)写出E→F的化学方程式:___。
(3)H中含氧官能团名称是___。
(4)G的结构简式为____。
(5)D→E的反应类型是___。
(6)B的同分异构体中,能发生银镜反应的结构有___种(不考虑立体异构),在这些同分异构体中,核磁共振氢谱上有3组峰且峰面积之比为9:2:1的结构简式为___。
(7)参照上述合成路线,设计以CH3CHOHCH3和CH3COOH为原料制备的合成路线。(无机试剂任选)____
【答案】(1)苯酚 (2)
(3)羟基、醚键 (4)
(5)消去反应 (6) ①. 6 ②.
(7)
【解析】
【分析】由A的分子式可知A为,由B的分子式、C后产物结构,可知B发生氧化反应生成C,C发生取代反应生成,故B为,发生消去反应生成E为,E与发生加成反应生成F,对比F、H的结构,结合反应条件,可知F中环上氢原子被-CH2OCH3取代生成G,G再与HC≡CBr反应生成H,故G为;
【小问1详解】
A为,名称是苯酚;
【小问2详解】
E→F的化学方程式:;
【小问3详解】
H中含氧官能团名称是羟基、醚键;
【小问4详解】
G的结构简式为;
【小问5详解】
D为,E为,D→E是卤代烃的消去反应,反应类型是消去反应;
【小问6详解】
B为,能发生银镜反应说明含有醛基,由不饱和度可知剩余的取代基-C5H11为饱和单键,同分异构体有:、、共6种,核磁共振氢谱上有3组峰且峰面积之比为9:2:1的结构简式为;
【小问7详解】
由逆推法知类似流程中G→H反应,上一个物质是,由C→D反应引入-Br,上一个物质是,由CH3CHOHCH3发生B→C反应得到,合成路线为:。选项
实验目的
实验方法
A
除去CO2中的SO2
通过酸性高锰酸钾溶液
B
检验FeCl2溶液是否被氧化
取少量液体滴加KSCN溶液
C
检验淀粉是否水解
先加氢氧化钠溶液,再加新制氢氧化铜悬浊液煮沸
D
除去FeCl3溶液中FeCl2
加入足量的铁屑后过滤
金属阳离子
Fe2+
Fe3+
Cu2+
Zn2+
开始沉淀pH
7.0
1.9
4.4
5.5
完全沉淀pH(剩余金属离子深度为1×10-5ml·L-1)
9.0
3.2
6.7
8
宁夏银川市唐徕中学2023-2024学年高二9月月考化学试题含答案: 这是一份宁夏银川市唐徕中学2023-2024学年高二9月月考化学试题含答案,共28页。试卷主要包含了选择题,简答题等内容,欢迎下载使用。
宁夏银川市唐徕中学2023-2024学年高一上学期期中考试化学试题含答案: 这是一份宁夏银川市唐徕中学2023-2024学年高一上学期期中考试化学试题含答案,共7页。试卷主要包含了选择题,填空题等内容,欢迎下载使用。
2024银川唐徕中学高二9月月考化学试题含解析: 这是一份2024银川唐徕中学高二9月月考化学试题含解析,文件包含宁夏银川市唐徕中学2023-2024学年高二9月月考化学试题含解析docx、宁夏银川市唐徕中学2023-2024学年高二9月月考化学试题无答案docx等2份试卷配套教学资源,其中试卷共34页, 欢迎下载使用。

