资料中包含下列文件,点击文件名可预览资料内容




还剩3页未读,
继续阅读
2024年江西金太阳362C高三下学期3月历史试题及答案
展开
这是一份2024年江西金太阳362C高三下学期3月历史试题及答案,文件包含历史pdf、历史答案pdf等2份试卷配套教学资源,其中试卷共7页, 欢迎下载使用。
相关试卷
2024江西金太阳高三联考历史试卷及参考答案含答题卡:
这是一份2024江西金太阳高三联考历史试卷及参考答案含答题卡,文件包含高三历史试卷pdf、历史381C答案pdf、高三历史答题卡pdf等3份试卷配套教学资源,其中试卷共8页, 欢迎下载使用。
江西省部分高中学校2023-2024学年高二下学期3月联考(金太阳381B)历史试题及答案:
这是一份江西省部分高中学校2023-2024学年高二下学期3月联考(金太阳381B)历史试题及答案,共11页。
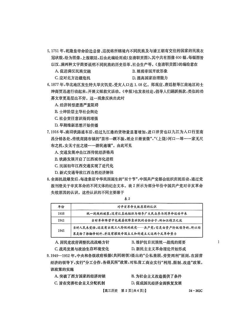
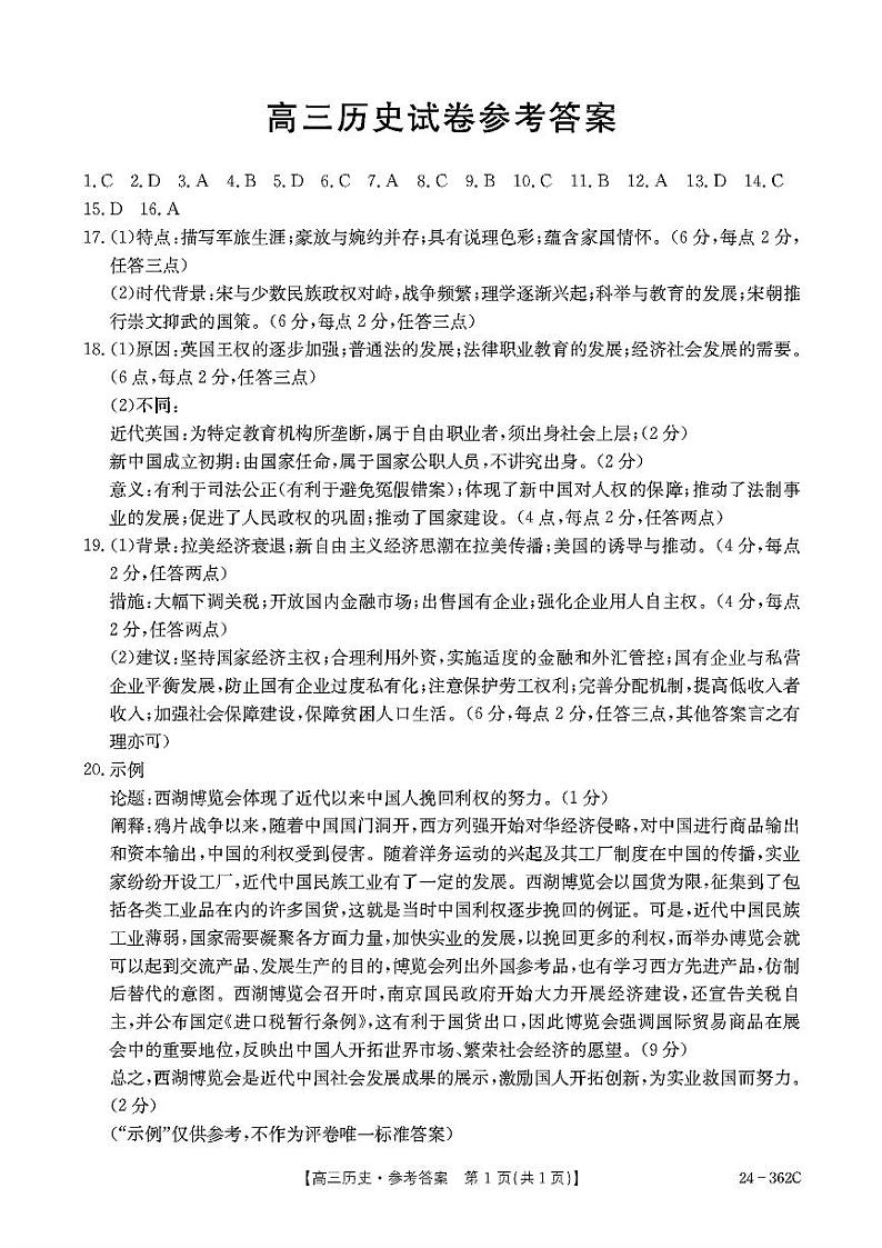
2024江西金太阳(24-362C)高三下学期3月大联考-历史试题含答案:
这是一份2024江西金太阳(24-362C)高三下学期3月大联考-历史试题含答案,共7页。