





所属成套资源:【中考一轮】备战2024年中考英语一轮复习词汇过关+知识梳理+专题精讲(全国通用)
专题06 语法填空解题技巧-【一轮复习】备战2024年中考英语一轮复习讲义(人教版)
展开
这是一份专题06 语法填空解题技巧-【一轮复习】备战2024年中考英语一轮复习讲义(人教版),文件包含专题6语法填空解题技巧原卷版docx、专题6语法填空解题技巧解析版docx等2份试卷配套教学资源,其中试卷共33页, 欢迎下载使用。
无词形变化的词题,
一般是3个或4个小题,近年来,只考查了冠词、关联词(连词)和介词等三类词;
有词形变化的词题, 即要填词的正确形式,
一般是6个或7个小题,常考查了代词的四种格式,谓语动词的时态和被动语态、非谓语动词、形容词或副词的比较级、词类转化、疑问词、从句中引导词等几种情况。
解题思维导图
根据设题规律,可将语法填空题的基本思路归纳成下表:
1. 词性转换 形容词、副词、动词(同一词根)
名词
2. 名词的单复数、所有格、可数与不可数
1. 词性转换(变反义词或副词)
形容词
2. 比较级或最高级的几种用法
语法填空类解题思路
副词
实词
同形容词
时态,注意常考时态
语态,即被动语态
作谓语
语气,即虚拟语气 (初中不做考察)
动词
1. 词性转换 (动词变动名词或不定式)
1. t d 表:将来/目的
作非谓语
2. V-ing 表:主动/进行/已经发生
2. 非谓语
3. V-ed 表:被动/完成
人称代词、不定代词、反身代词
物主代词:形容词性物主代词后必须加名词; 名词性物主代词作
主语,宾语,本身就是名词,后不需再加名词。
代词
指代上文事物
形式主语
形式宾语
强调句型
It的用法
That的用法、疑问代词(what、wh、which、whm、whse)和疑问副词(when、where、hw、why)的用法
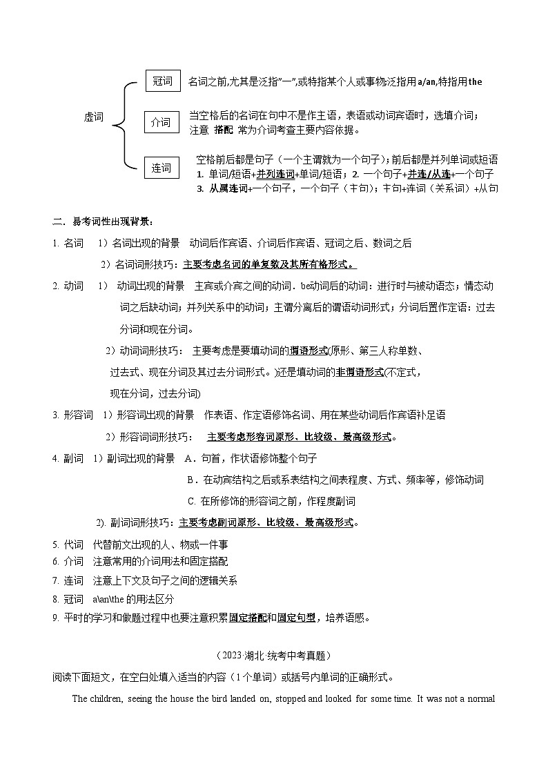
名词之前,尤其是泛指”一”,或特指某个人或事物;泛指用a/an,特指用the
冠词
当空格后的名词在句中不是作主语,表语或动词宾语时,选填介词;注意 搭配 常为介词考查主要内容依据。
虚词
介词
空格前后都是句子(一个主谓就为一个句子);前后都是并列单词或短语
1. 单词/短语+并列连词+单词/短语;2. 一个句子+并连/从连+一个句子
3. 从属连词+一个句子,一个句子(主句);主句+连词(关系词)+从句
连词
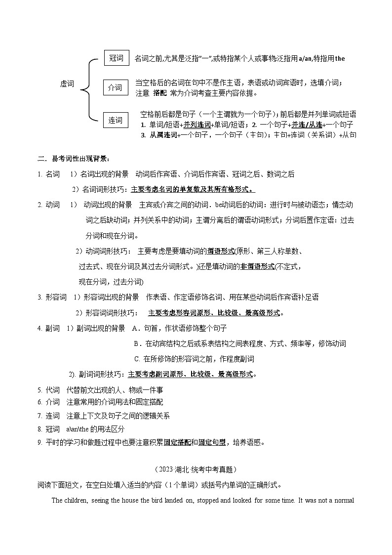
二.易考词性出现背景:
1. 名词 1)名词出现的背景 动词后作宾语、介词后作宾语、冠词之后、数词之后
2)名词词形技巧:主要考虑名词的单复数及其所有格形式。
2. 动词 1) 动词出现的背景 主宾或介宾之间的动词.be动词后的动词:进行时与被动语态;情态动词之后缺动词;并列关系中的动词;主谓分离后的谓语动词形式;分词后置作定语:过去分词和现在分词。
2)动词词形技巧: 主要考虑是要填动词的谓语形式(原形、第三人称单数、
过去式、现在分词及其过去分词形式。)还是填动词的非谓语形式(不定式,
现在分词,过去分词)
3. 形容词 1)形容词出现的背景 作表语、作定语修饰名词、用在某些动词后作宾语补足语
2)形容词词形技巧: 主要考虑形容词原形、比较级、最高级形式。
4. 副词 1)副词出现的背景 A.句首,作状语修饰整个句子
B.在动宾结构之后或系表结构之间表程度、方式、频率等,修饰动词
C. 在所修饰的形容词之前,作程度副词
2). 副词词形技巧:主要考虑副词原形、比较级、最高级形式。
5. 代词 代替前文出现的人、物或一件事
6. 介词 注意常用的介词用法和固定搭配
7. 连词 注意上下文及句子之间的逻辑关系
8. 冠词 a\an\the的用法区分
9. 平时的学习和做题过程中也要注意积累固定搭配和固定句型,培养语感。
(2023·湖北·统考中考真题)
阅读下面短文,在空白处填入适当的内容(1个单词)或括号内单词的正确形式。
The children, seeing the huse the bird landed n, stpped and lked fr sme time. It was nt a nrmal huse at all. It was made f bread and candy, and the 1 (windw) were made f sugar. The children 2 (sudden) ran t the huse and started t eat it.
As they ate, a 3 (wman) vice culd be heard frm inside the huse saying, “Wh’s that, eating at my hme?”
The children drpped what they 4 (eat), and were abut t run away, but then a very ld wman appeared at the dr. “Ah! Children!” she said. “D nt run, cme in. There’s much mre fd inside.” The wman seemed s kind 5 the children lst all feeling f danger, and went straight t her, and let her take their hands and lead them int her rm.
They 6 (give) all kinds f delicius fd and drink, and they were tld that they culd stay as lng as they wanted, fr the wman had anther rm 7 tw clean beds.
As kind as the ld lady appeared t be, she was really a terrible witch (女巫), wh liked t eat children. Her huse was made f bread and candy, because children liked such things, and s it wuld be easier fr the witch 8 (get) them t stay. She did nt eat them right away, fr ften the children were very thin, and the witch wished t make them 9 (fat) than befre, by giving them a lt f fd.
And s, the next mrning, she 10 (g) int the rm where the children were sleeping. As she lked dwn n them in their beds, she said, “Yes. They will make a very delicius dinner.”
【答案】
1.windws 2.suddenly 3.wman’s 4.were eating 5.that 6.were given 7.with 8.t get 9.fatter 10.went
【导语】本文主要介绍了一个女巫用面包和糖果做成的房子吸引孩子们,因为她实际上是一个可怕的女巫,喜欢吃孩子。
1.句意:它是用面包和糖果做的,窗户是用糖做的。windw“窗户”,是名词,结合were可知,名词用复数,故填windws。
2.句意:孩子们突然跑到房子里,开始吃它。sudden“突然的”,形容词,此处修饰动词ran,应用副词,故填suddenly。
3.句意:当他们吃饭的时候,一个女人的声音从屋子里传来:“谁呀,在我家吃东西?”wman是名词,空后是名词vice,所以应用wman的所有格形式wman’s修饰,故填wman’s。
4.句意:孩子们扔掉了正在吃的东西,正要逃跑,这时一位老妇人出现在门口。eat“吃”,动词,根据语境可知,孩子把当时正在吃的东西扔掉,应用过去进行时,they作主语,be动词用were,故填were eating。
5.句意:这个女人看起来很善良,孩子们完全没有危险的感觉,他们径直走到她身边,让她牵着他们的手,把他们带到她的房间里。此处是“如此……以至于”引导的结果状语从句,故填that。
6.句意:他们得到了各种美味的食物和饮料,并被告知他们可以想住多久就住多久,因为那个女人有另一个房间,里面有两张干净的床。give“给”,和主语they之间是被动关系,结合后句可知,应用一般过去时的被动语态。they作主语,be动词用were。故填were given。
7.句意:他们得到了各种美味的食物和饮料,并被告知他们可以想住多久就住多久,因为那个女人有另一个房间,里面有两张干净的床。根据“anther clean beds.”可知,是指房间有两张干净的床,应用介词with表示“带有”。故填with。
8.句意:她的房子是用面包和糖果做成的,因为孩子们喜欢这样的东西,所以女巫更容易让他们留下来。此处是it作形式主语,动词不定式作真正主语的结构,故填t get。
9.句意:她没有马上吃掉它们,因为孩子们通常都很瘦,女巫希望给他们很多食物,让他们比以前更胖。根据“than”可知,应用形容词比较级,故填fatter。
10.句意:于是,第二天早上,她走进孩子们睡觉的房间。根据前后语境可知,时态是一般过去时,动词用过去式,故填went。
(2023·贵州·统考中考真题)
阅读下面短文,在各题空白处填入1个适当的单词或括号内单词的正确形式。
Each year, billins f punds f garbage end up in the ceans. Smetimes peple thrw away water 1 (bttle) r ther plastic. They d nt recycle their garbage. Peple may nt knw that wind 2 rain can mve garbage frm land t sea. Plastic takes a very lng time t break dwn. It can remain in the ceans 3 hundreds f years. Plastic pieces are very 4 (danger) t sea animals.
One grup, Washed Ashre, came up with a new idea 5 (tell) peple abut the prblems in the ceans. First, they take the garbage frm 6 beach. Then, they clean and srt it. 7 (final), they wrk with the plastic pieces t make huge wrks f art. The artwrk is mstly f sea creatures (生物).
Washed Ashre has 8 (create) mre than seventy f these wrks f art. Sme f 9 (they) are nw traveling in a shw all ver the wrld. Each piece shws the effects f trash.
In ne shw, peple learn hw plastic fls fish and ther sea animals. They think the plastic 10 (be) fd, eat it, and get very sick r even die.
This wuld nt happen if peple used less plastic and did nt litter. The plastic wuld nt end up in the cean.
【答案】
1.bttles 2.and 3.fr 4.dangerus 5.t tell 6.a 7.Finally 8.created 9.them 10.is
【导语】本文介绍海洋垃圾的问题,呼吁人们少用塑料,不乱扔垃圾。
1.句意:有时人们会扔掉水瓶或其他塑料制品。此处表示复数含义,使用名词复数形式,故填bttles。
2.句意:人们可能不知道,风和雨可以把垃圾从陆地带到海洋。wind和rain构成并列关系,用and连接,故填and。
3.句意:它可以在海洋中存留数百年。“hundreds f years”是时间段,此处表示持续多长时间,故填fr。
4.句意:塑料碎片对海洋动物非常危险。此处在句中作表语,用形容词形式,故填dangerus。
5.句意:一个名为“冲上岸”的组织提出了一个新想法,向人们讲述海洋中的问题。此处在句中表示目的,用动词不定式形式,故填t tell。
6.句意:首先,他们从海滩上捡垃圾。此处泛指一个海滩,beach首字母发辅音音素,故填a。
7.句意:最后,他们用塑料片制作出巨大的艺术品。此处在句中修饰整个句子,用副词finally,句首需大写首字母。故填Finally。
8.句意:“冲上岸”已经创作了70多件这样的艺术作品。时态是现在完成时,动词用过去分词形式,故填created。
9.句意:他们中的一些人现在正在世界各地进行展览。介词后用宾格作宾语,故填them。
10.句意:他们认为塑料是食物,吃了它,就会生病甚至死亡。本句时态是一般现在时,主语是不可数名词,故填is。
(2023·山东日照·中考真题)
阅读下面短文,在空白处填入适当的单词或括号内单词的正确形式(每空不多于三个单词)。
When I was 20 years ld, I had a big dream in my mind. I wanted 1 (travel)arund Africa with my backpack. S I left my hmetwn with cnfidence (信心)and arrived 2 Cape Twn, nt really sure what t d next. 3 (lucky), befre my trip started, I met a kind, ld Nigerian man. He gave me the 4 (gd) travel advice I had ever received: “Be like a student n yur way arund the wrld.”
The advice sunded simple, but 5 really changed my idea abut traveling. He helped me realize that travel is abut 6 (learn)cultures. It’s far t easy t g int 7 new cuntry and believe yur ways are better.
“But if yu study, ask questins, 8 try t learn frm the lcals, yu will have far richer experience,” he prmised.
After seven 9 (mnth)f full backpacking in Africa frm Cape Twn t Cair, I realized having a student-like mind helped me learn a lt, which 10 (satisfy)me mre than any ther trip that ever did t me.
【答案】
1.t travel 2.in 3.Luckily 4.best 5.it 6.learning 7.a 8.and 9.mnths 10.satisfied
【导语】本文介绍了作者以一个学生的心态环游非洲的经历。
1.句意:我想背着背包环游非洲。want t d sth“想要做某事”,为固定短语,故填t travel。
2.句意:于是我满怀信心地离开了家乡,来到了开普敦,不知道下一步该做什么。arrive in“到达”,是固定短语,后加大地点,故填in。
3.句意:幸运的是,在我的旅行开始之前,我遇到了一位善良的尼日利亚老人。lucky是形容词,此处是修饰整个句子,应用副词形式。故填Luckily。
4.句意:他给了我最好的旅行建议:“像一个学生一样环游世界。”gd“好的”,根据“I had ever received”可知此处应用形容词最高级,故填best。
5.句意:这个建议听起来很简单,但它确实改变了我对旅行的看法。此空代指advice,是不可数名词,应用it,故填it。
6.句意:他帮助我认识到旅行是学习文化的。abut是介词,后加动名词作宾语,故填learning。
7.句意:进入一个新的国家,很容易就会相信自己的方式更好。此处泛指一个新国家,应用不定冠词,new以辅音音素开头,应用a,故填a。
8.句意:“但如果你学习,多问问题,并试着向当地人学习,你会有更丰富的经验,”他保证说。前后是并列关系,应用and连接,故填and。
9.句意:在非洲从开普敦到开罗的七个月的背包旅行中,我意识到有一颗学生的心帮助我学到了很多东西,这比我以往任何一次旅行都更让我满意。mnth是可数名词,位于seven后,应用复数名词,故填mnths。
10.句意:在非洲从开普敦到开罗的七个月的背包旅行中,我意识到有一颗学生的心帮助我学到了很多东西,这比我以往任何一次旅行都更让我满意。satisfy“使满意”,动词,根据前后句可知,本句是一般过去时,动词用过去式,故填satisfied。
(2023·吉林长春·统考中考真题)
阅读下面短文,在空白处填入适当的单词或括号内单词的正确形式。
Zhang Yi is a Chinese reprter in Singapre. In 2022, a wman with grey hair living nearby visited him. The wman intrduced 1 (she) as Sarah. She asked if Zhang culd help lk fr her pen pal 2 was frm China.
Duan Chun was Sarah’s first Chinese pen pal. They wrte a lt f letters and shared the clrful schl lives sixty-ne years ag. All the letters 3 (keep) by Sarah. They were full 4 her sweet memries. Hwever, Sarah hadn’t received any letters frm Duan fr many years. It seemed impssible t find a persn after such a lng time, 5 Zhang prmised t d his best. He psted sme f Duan’s black-and-white 6 (pht) and their stries n the Internet. T his jy, many 7 (lve) strangers jined him in searching fr Duan. Althugh they went thrugh lts f truble, they never stpped trying. A few mnths 8 (late), the tw pen pals finally began t cmmunicate with each ther again. They were s excited that they decided 9 (meet) in China. Sarah prepared a gift fr Duan t celebrate her 10 (seventy-five) birthday.
It was with the help f s many caring peple and high technlgy that the crss-cuntry friendship was able t cntinue.
【答案】
1.herself 2.wh 3.were kept 4.f 5.but 6.phts 7.lvely 8.later 9.t meet 10.seventy-fifth/75th
【导语】本文主要讲莎拉让记者张怡帮忙寻找失联多年的笔友段春的故事。
1.句意:那个女人自我介绍叫莎拉。intrduce neself as“自我介绍叫”,she的反身代词herself,意为“她自己”。故填herself。
2.句意:她问张是否可以帮她寻找来自中国的笔友。根据“her pen pal ... was frm China”可知此处是定语从句,先行词her pen pal指人,且在从句中作主语,用wh引导定语从句。故填wh。
3.句意:所有的信都由莎拉保存着。主语“All the letters”与keep之间是动宾关系,陈述过去事实,用一般过去时的被动语态,主语是复数,be动词用were,keep的过去分词kept。故填were kept。
4.句意:它们充满了她甜蜜的回忆。be full f“充满”。故填f。
5.句意:经过这么长时间,似乎不可能找到一个人,但张答应尽力而为。前后句意出现转折,用but表转折。故填but。
6.句意:他在网上发布了段的一些黑白照片和他们的故事。根据“sme f”可知此处用可数名词复数phts。故填phts。
7.句意:令他高兴的是,许多可爱的陌生人和他一起寻找段。根据“strangers”可知用lve的形容词lvely表示“可爱的”,形容词作定语。故填lvely。
8.句意:几个月后,这两个笔友终于又开始联系了。a few mnths later“几个月后”。故填later。
9.句意:她们非常兴奋,决定在中国见面。decide t d sth.“决定做某事”。故填t meet。
10.句意:莎拉为段准备了一份礼物来庆祝她75岁的生日。根据“her ... birthday”可知用序数词表顺序,seventy-five的序数词seventy-fifth或75th。故填seventy-fifth/75th。
(2023·湖北恩施·中考真题)
阅读下面短文,在空白处填入一个适当的单词或括号内所给单词的正确形式(不超过3词)。
The Duanwu Festival is als called the Dragn Bat Festival. It is a traditinal hliday with a histry f mre than 2,000 years in China. It is n the 1 (five) day f lunar May every year.
There are many 2 (stry) abut the rigin (起源) f this festival. Amng them, the fllwing ne abut Qu Yuan is the mst 3 (wide) accepted.
Qu Yuan was 4 great pet and gd fficial. He lved his cuntry deeply. He 5 (jump) int Milu River after his cuntry’s being defeated. Peple threw a kind f fd named zngzi int the river t feed the fish in rder that they wuldn’t eat Qu’s bdy.
Nw n the Dragn Bat Festival, Chinese peple enjy a ne-day hliday 6 (remember) Qu Yuan. Peple have different activities, including 7 (eat) zngzi and having dragn bat races and s n. The dragn bat races are the mst 8 (excite) part f the festival. All the teams practice s hard 9 they can becme the winners.
Many western cuntries 10 (hld) dragn bat races every year, like Sweden, Canada and the USA.The Duanwu Festival is becming mre and mre ppular arund the wrld.
【答案】
1.fifth 2.stries 3.widely 4.a 5.jumped 6.t remember 7.eating 8.exciting 9.that 10.hld
【导语】本文是一篇说明文,介绍了端午节的由来及传统习俗。
1.句意:它在每年的农历五月初五。five“五”,基数词,此处表日期,应用其序数词fifth。故填fifth。
2.句意:关于这个节日的起源有很多故事。stry“故事”,可数名词,被many修饰,用其复数形式。故填stries。
3.句意:其中,以下关于屈原的说法是最被广泛接受的。wide“宽的”,形容词,此处应用其副词widely“广泛地”,修饰动词accept。故填widely。
4.句意:屈原是一位伟大的诗人和优秀的官员。此处泛指一位伟大的诗人,且great以辅音音素开头,其前应加不定冠词a。故填a。
5.句意:他的国家战败后,他跳进汨罗江。jump“跳”,动词。事情发生在过去,应为一般过去时,谓语动词用其过去式。故填jumped。
6.句意:现在端午节,中国人享受一天的假期来纪念屈原。remember“记得”,动词。人们端午节放一天假的目的是为了纪念屈原,应用不定式表目的。故填t remember。
7.句意:人们有不同的活动,包括吃粽子和赛龙舟等等。eat“吃”,动词。including是介词,其后应用动名词作宾语。故填eating。
8.句意:赛龙舟是这个节日中最令人兴奋的部分。excite“使兴奋”,动词。此处修饰龙舟赛,应用形容词exciting“令人兴奋的”作表语。故填exciting。
9.句意:所有的球队都努力训练,他们可以成为胜利者。本句是句式s…that…,意为“如此……以至于……”。故填that。
10.句意:许多西方国家每年都举办龙舟赛,如瑞典、加拿大和美国。hld“举办”,动词。根据“every year”可知,本句是一般现在时,主语是复数,谓语动词用其原形。故填hld。
(2023·黑龙江大庆·统考中考真题)
Fill in each blank with a prper frm f the wrd given r a prper wrd.
Nv. 29th, 2022—China’s 1 (traditin) tea-making was added t the intangible cultural heritage list (非物质文化遗产名录) f the UNESCO.
Tea has 2 histry f mre than 2000 years in China. In ancient times, peple called tea by many different names. It 3 (say) that the Chinese character “cha” fr tea is finally decided by Lu Yu. .
Since the Tang Dynasty (朝代), Chinese tea has left a big influence 4 ther cuntries. After the 18th century. Chinese tea was 5 (successful) intrduced t many cuntries, such as India and Sri Lanka. Nw a great number f peple enjy 6 (drink) tea. Besides, they are greatly interested in 7 (it) histry and culture.
China is actually the nly cuntry 8 can prduce all six types f tea—green, yellw, dark, white, lng and black. There are mre than 2000 tea prducts. Chinese tea culture 9 (include) the Chinese way f dealing with the wrld. In tea, we find peace, art, and 10 (plite). It has been an imprtant part f Chinese culture.
【答案】
1.traditinal 2.a 3.is said 4.n/upn 5.successfully 6.drinking 7.its 8.that 9.includes 10.pliteness
【导语】本文主要介绍了茶的悠久历史以及茶文化。
1.句意:2022年11月29日—中国传统泡茶被列入联合国教科文组织非物质文化遗产名录。此空修饰名词tea-making,应填形容词作定语,traditinal“传统的”,故填traditinal。
2.句意:茶在中国已有2000多年的历史。have a histry f“有……的历史”,固定搭配,故填a。
3.句意:据说,汉字“茶”是鲁豫最后决定的。It is said that“据说”,固定句式,故填is said。
4.句意:自唐朝以来,中国茶就对其他国家产生了很大的影响。leave a big influence n/upn表示“对……产生了很大的影响”,固定搭配,故填n/upn。
5.句意:中国茶被成功地介绍到许多国家,如印度和斯里兰卡。此空修饰动词intrduced,应填副词successfully“成功地”,故填successfully。
6.句意:现在很多人喜欢喝茶。enjy ding sth“喜欢做某事”,动名词作宾语,故填drinking。
7.句意:此外,他们对它的历史和文化很感兴趣。此空修饰名词histry和culture,应填形容词性物主代词its,故填its。
8.句意:中国实际上是唯一一个可以生产所有六种茶的国家——绿茶、黄茶、黑茶、白茶、乌龙茶和红茶。分析句子结构可知,此处是定语从句,先行词有the nly修饰,关系词用that,故填that。
9.句意:中国茶文化包含了中国对待世界的方式。此句是一般现在时,主语是不可数名词,动词用三单,故填includes。
10.句意:在茶中,我们找到了平静、艺术和礼貌。此空与peace,art构成并列关系,作动词find的宾语,所以此空应填名词,故填pliteness。
(2023·四川德阳·统考中考真题)
Zhang Peng is a ten-year-ld by. He has a brther and a sister. They ften fight with each ther fr many 1 (reasn). Thse fights influence his daily life. Hwever, he desn’t knw 2 t d. Li Yng is Zhang Peng’s friend. He has tw brthers and they never fight. They always have smiles n 3 (they) faces.
One day Zhang Peng asked Li Yng why he and his brthers culd get n well with each ther. Li Yng smiled and 4 (invite) Zhang Peng t his hme. As they entered the huse, Li Yng’s elder brther saw them and said, “Hi, cme and share sme ice-cream 5 me.” At the same time, Li Yng’s 6 (yung) brther came ut f his rm. When he saw them, he lked very happy and said 7 (excited), “Hi, Li Yng, I have a stry 8 (tell) yu. It’s interesting!”
Hw happy Li Yng’s family life is! After 9 (think) fr a while, Zhang Peng understands that Li Yng’s secret f having 10 gd relatinship with his family is t share. They share all their fd and stries.
【答案】
1.reasns 2.what 3.their 4.invited 5.with 6.yunger 7.excitedly 8.t tell 9.thinking 10.a
【导语】本文讲述了张鹏和兄弟姐妹之间的关系不好,但是他的朋友李勇和兄弟之间的关系很好,张鹏去了李勇家做客,明白了李勇和兄弟之间相处得好的秘诀是——分享。
1.句意:由于许多原因,他们经常互相打架。many后接复数名词,故填reasns。
2.句意:但是,他不知道该怎么办。根据“Thse fights influence his daily life. Hwever, he desn’t d.”可知,他不知道该怎么办,此处是“疑问词+不定式”的结构,空处作d的宾语,应用what,故填what。
3.句意:他们脸上总是挂着微笑。根据“They always have smiles ”可知,空处修饰其后的名词,应用形容词性物主代词,故填their。
4.句意:李勇微笑着邀请张鹏到家里做客。and连接的两部分形式要保持一致,结合“smiled”可知,此处的动词也用过去式,故填invited。
5.句意:嗨,来和我一起吃冰淇淋。根据“cme and share sme ice-”可知,此处是短语share sth with sb“和某人分享某物”,故填with。
6.句意:与此同时,李勇弟弟从他的房间里出来了。根据“He has tw brthers”可知,此处指的是“弟弟”,英语表达为yunger brther,故填yunger。
7.句意:当他看到他们时,他看起来很高兴,兴奋地说:“嗨,李勇,我有一个故事要告诉你。很有趣!”空处修饰动词,应用副词形式,故填excitedly。
8.句意:我有一个故事要告诉你。空处作定语,应用不定式形式,故填t tell。
9.句意:想了想,张鹏明白了李咏和家人搞好关系的秘诀就是分享。after是介词,后接动名词ding形式,故填thinking。
10.句意:张鹏明白了李勇和家人搞好关系的秘诀就是分享。此处表示泛指“一段良好的关系”,应用不定冠词修饰,gd是辅音音素开头的单词,应用a修饰,故填a。
(2023·山东临沂·统考中考真题)
阅读下面短文,在空白处填入一个适当的单词或括号内单词的正确形式。
It was early spring, and there was a light fg(雾) ver the trees and fields. I and the ther yung hrses 1 (eat) at the lwer end f the field when we heard the cry f dgs far away. The 2 (ld) amng us lifted his head t listen. “There are the dgs!” he said, and ran away at nce. We fllwed him t the tp 3 the field.
My mther and anther ld hrse were standing near. “They have fund a hare(野兔),” said my mther, “and if they cme this way, we 4 (see) the hunt(打猎).”
Sn the dgs were all running dwn the field next t urs, making alud “y-y-y” sund at the tp f their vices. After then came men n hrses as fast as they culd. Suddenly, the dgs became 5 (silence) and ran arund with their nses t the grund.
“They 6 (lse) the smell f the hare already,” said the ld hrse. “Perhaps she will run away.”
But the dgs began their “y-y-y” again and came at full speed twards ur field. Just then a hare, wild with fear, ran twards the trees. The dgs jumped ver a small river and ran acrss the field. Six r eight huntsmen(猎人) jumped their hrses ver 7 small river, clse behind the dgs. Befre the hare culd get away, the dgs were upn her with wild cries.
We heard a terrible cry, and that was the end f the hare. She 8 (pick) up by ne f the men. She was cvered in bld, but all the huntsmen seemed pleased.
I was 9 surprised that at first I didn’t see what was happening by the river. Later I saw a sad sight(景象)—tw hrses were dwn and the riders were hurt.
My mther said, “I can’t understand why men like this sprt s much. They quite ften hurt 10 (they) and gd hrses.”
【答案】
1.were eating 2.ldest 3.f 4.shall see 5.silent 6.have lst 7.the 8.was picked 9.s 10.themselves
【导语】本文节选自《黑骏马》,讲述了猎人们带狗打猎的故事。
1.句意:我和其他小马正在田野的尽头吃东西,突然听到远处传来狗的叫声。根据“when we heard the cry f dgs far away.”可知,此处是when引导的时间状语从句,从句是一般过去时,主句表示过去正在进行的动作,用过去进行时,主语是复数,be动词用were,故填were eating。
2.句意:我们当中年纪最大的那位抬起头来听。根据“amng us”可知,三者以上的比较应用最高级,故填ldest。
3.句意:我们跟着他来到了田顶。此处是固定搭配the tp f“……的顶部”,故填f。
4.句意:如果他们从这边来,我们就能看到狩猎了。if引导的条件状语从句,主句用一般将来时,因为主语是第一人称we,我们可以使用“shall+动词原形”,故填shall see。
5.句意:突然,狗安静了下来,把鼻子贴在地上跑来跑去。became是系动词,后加形容词silent作表语,故填silent。
6.句意:他们已经闻不到野兔的气味了。根据“already”可知,句子时态是现在完成时,主语是they,助动词用have,故填have lst。
7.句意:六个或八个猎人跳上他们的马越过小河,紧跟在狗的后面。根据“jumped their hrses river,”可知,是指越过小河,应用定冠词the表示特指,故填the。
8.句意:她被其中一个男人带走了。主语She代指兔子,和动词之间是被动关系,结合前句可知,应用一般过去时的被动语态,主语是单数,be动词用was,故填was picked。
9.句意:我很惊讶,起初我没有看到河边发生了什么事。此处是“”结构,意为“如此……以至于……”,引导结果状语从句,故填s。
10.句意:他们经常伤害自己和好马。句子主语是they,此处宾语和主语人称一致,应用反身代词themselves,故填themselves。
(2023·黑龙江牡丹江·统考中考真题)
Fill in the blanks with the grammatical knwledge accrding t the passage.
D yu knw any custms n New Year’s Day in ther cuntries?
In the UK, they have 1 interesting custm. Accrding t the custm, the family will have gd luck in the new year if a tall, dark and handsme man is the 2 (ne) persn t enter the frnt dr after the new year arrives. Usually the 3 (visit) carries a piece f cal, a laf (面包) and a bttle f Whiskey (威士忌酒). He shuld nt speak t 4 (smene) r be spken t until he finishes several things. These things include placing the cal n the fire, putting the laf n the table, 5 (serve) the drink t the family head and 6 (final) wishing everyne a “Happy New Year” . He shuld leave the huse thrugh the back dr t cmplete the traditin perfectly.
7 France, befre the arrival f the New Year, the family always get tgether and drink up all the liqur (酒) at hme. They think that if there is still liqur in the huse, there 8 (be) bad luck in the new year.
And in sme 9 (area) in India, peple d nt celebrate the New Year, but cry. D yu knw why? It is said that they cry 10 time ges quickly and life is s shrt.
These custms are really interesting, aren’t they?
【答案】
1.an 2.first 3.visitr 4.anyne 5.serving 6.finally
7.In 8.will be 9.areas 10.because
【导语】本文讲述了其他国家迎新年的习俗。
1.句意:在英国,他们有一个有趣的习俗。根据“interesting custm”可知,此处泛指一个有趣的习俗,interesting为元音音素开头的单词,用冠词an。故填an。
2.句意:根据习俗,如果一个高大、黝黑、英俊的男人是第一个新年到来后进入前门,这个家庭在新的一年里会有好运。根据“the…persn”可知,此处指第一个人,ne对应序数词first“第一个”。故填first。
3.句意:通常游客会带一块煤、一条面包和一瓶威士忌。根据“carries a piece f cal”和“He”可知,此处为名词,visitr“游客”,且为单数。故填visitr。
4.句意:在他做完几件事之前,不应该和任何人说话。根据“ He shuld nt speak t …”可知,否定句用anyne,表示“任何人”。故填anyne。
5.句意:这些事情包括把煤放在火上,把面包放在桌子上,给户主端上饮料,最后祝大家“新年快乐”。根据“putting the laf n the table”可知,空格处为动名词短语作主语。故填serving。
6.句意:这些事情包括把煤放在火上,把面包放在桌子上,给户主端上饮料,最后祝大家“新年快乐”。根据“wishing everyne a…”可知,此处为副词finally作时间状语。故finally。
7.句意:在法国,在新年到来之前,一家人总是聚在一起,把家里所有的酒都喝光。根据“France”可知,此处表示在法国,较大地点前用in。故填In。
8.句意:他们认为,如果房子里还有酒,那么新的一年就会倒霉。根据“bad luck in the new year”可知,此处为一般将来时will+动词。故填will be。
9.句意:在印度的一些地区,人们不庆祝新年,而是哭泣。根据“sme”可知,空格处为可数名词复数areas。故填areas。
10.句意:据说他们哭是因为时间过得很快,生命过得很短。根据“It is said that they cry … time ges quickly and life is s shrt.”可知,空格前后为前果后因,用because“因为”。故填because。
(2023·四川内江·统考中考真题)
阅读下面短文,在空白处填入1个适当的单词或括号内单词的正确形式。
Zhang Daqian was brn n May 10, 1899, in Neijiang, Sichuan. He was ne f the mst famus Chinese 1 (artist)f the 20th century.
At a yung age, he 2 (encurage)by his family t paint. In 1917, he went t Japan 3 (learn)painting. Tw years later, he went t Shanghai t receive 4 (traditin)painting instructin frm tw famus Chinese painters. 5 the help f them, Zhang had the chance t study sme ancient paintings.
Zhang went t the nrth in the late 1920s. He 6 (begin)t wrk with a Beijing painter, Pu Xinyu. Zhang and Pu were s well-knwn 7 they were hnred as “Suth Zhang and Nrth Pu”. It shwed their high status(地位)in painting.
In 1940, Zhang Daqian went t the caves(窟)f Mga and Yulin. He and his grup wrked hard day and night there. 8 (final), they studied ver 200 paintings. After this experience, his painting skills were much 9 (gd)than befre. His painting, created in 1978, was sld at 10 very gd price in 2021.
【答案】
1.artists 2.was encuraged 3.t learn 4.traditinal 5.With 6.began 7.that 8.Finally 9.better 10.a
【导语】本文主要介绍了著名画家张大千的成名经历。
1.句意:他是20世纪最著名的中国艺术家之一。ne f the+形容词最高级+复数名词,表示“最……之一”。故填artists。
2.句意:在他很小的时候,他的家人就鼓励他画画。根据“by his family”可知,此处用被动语态结构,主语he是第三人称单数形式,助动词用was,故填was encuraged。
3.句意:1917年,他去日本学习绘画。去日本的目的是为了学习绘画,用动词不定式表目的,故填t learn。
4.句意:两年后,他到上海接受两位中国著名画家的传统绘画指导。此空修饰名词painting,应填形容词traditinal表示“传统的”,故填traditinal。
5.句意:在他们的帮助下,张有机会研究一些古代绘画。with the help f“在……的帮助下”,固定搭配,故填With。
6.句意:他开始和北京画家溥心畬一起工作。整段用的都是一般过去时,所以此句也用一般过去时,动词用过去式,故填began。
7.句意:张、溥是如此的知名,他们被誉为“南张北溥”。s…that“如此……以至于”,引导结果状语从句,故填that。
8.句意:最后,他们研究了200多幅画。此空位于句首,且空格后有逗号隔开,应填副词作状语,故填Finally。
9.句意:这次经历后,他的绘画技巧比以前好多了。根据than可知,此空应填比较级,故填better。
10.句意:1978年创作的这幅画在2021年以非常好的价格售出。at a gd price“以一个非常好的价格”,故填a。
(2023·湖北孝感·统考中考真题)
阅读下面的短文,在空白处填入一个适当的单词或用括号内单词的正确形式填空。(每空不超过三个单词)
Once there was a king, whse sn was badly ill. Only the water frm a lake far away culd save the prince. The king prmised t pay half f his gld 1 the water.
The news reached a farmer wh had tw 2 (sn) and a daughter. “Let’s lk fr the water.” said the tw brthers. They traveled a lt, 3 they still didn’t find it. S they brught sme water frm 4 river nearby. Of curse, the prince gt 5 (bad) than befre. The king became angry and he wuld kill the tw brthers.
The farmer’s yung daughter Tina decided t lk fr the water by herself. She walked fr a lng time, and stpped 6 (have) a rest under a tree. She nticed three birds, tired and hungry. “Birds, take sme f my crn!” she said.
“Thank yu! Where are yu ging?” asked the birds. Tina tld 7 (they) the stry. “A lng and 8 (danger) jurney! Maybe yu need ur help.” said the birds. They ffered her a magic(神奇的) leaf. “Make a wish, and shake the leaf. Yur wish will cme true.” Tina made a wish t get t the lake 9 (quick). She shk the leaf, and then there she was!
Tina gt the magic water and brught it t the king. The prince 10 (save). “Take half f my gld!” said the king. Tina didn’t want the gld. She nly asked the king t free her tw brthers. The king agreed.
Finally, Tina and her tw brthers went hme tgether.
【答案】
1.fr 2.sns 3.but 4.a 5.wrse 6.t have 7.them 8.dangerus 9.quickly 10.was saved
【导语】本文主要讲述了农夫的女儿蒂娜找水救了王子,从而也解救了自己的两个哥哥的故事。
1.句意:国王答应用他一半的金子买水。根据“pay half f his gld water.”可知,此处是短语“为……支付……”,故填fr。
2.句意:这个消息传到了一个有两个儿子和一个女儿的农民那里。tw后跟名词sn的复数形式,故填sns。
3.句意:他们跑了很多地方,但还是没找到。“They traveled a lt”和“ they still didn’t find it.”在句意上是转折关系,所以用but连接,故填but。
4.句意:于是他们从附近的河里打了一些水来。根据“... river ”可知,此处泛指附近的一条河里,且river首字母发元音音素,所以用不定冠词a,故填a。
5.句意:当然,王子的病情比以前更严重了。由than可知,此处用形容词bad的比较级wrse。故填wrse。
6.句意:她走了很长一段时间,然后在一棵树下停下来休息。根据“ stpped ... a rest under a tree”可知,是停下来去休息,stp t d sth“停下来做某事”,所以空处用动词不定式,故填t have。
7.句意:蒂娜给他们讲了这个故事。空处作tld的宾语,所以用they的宾格them,故填them。
8.句意:漫长而危险的旅程!and连接两个并列成分,结合lng可知,空处应用danger的形容词dangerus“危险的”,故填dangerus。
9.句意:蒂娜许愿要快点到湖边去。空处修饰动词get t,所以用quick的副词形式quickly“快速地”。故填quickly。
10.句意:王子得救了。主语是动作save的承受者,所以用被动语态,全文是一般过去时,所以此处是一般过去时的被动语态,主语是The prince ,be动词用was,save的过去分词是saved,故填was saved。
(2023·四川乐山·统考中考真题)
阅读下面短文,在空白处填写1个适当的单词或括号内所给单词的正确形式。
Once upn a time, there was a wise ld man wh had seven sns. But his sns 1 (are) always fighting. It made sme bad peple happy because they wanted t cheat(欺骗)the brthers ut f their 2 (father) mney.
One day, the father decided t help his sns stp 3 (fight), s he brught them tgether. He tied seven chpsticks tgether, and said, “I will give all f my mney t 4 ne wh can break this bundle(捆).”
The seven sns each tried 5 (break) the chpsticks, but it was t hard. They agreed that it was impssible.
“Yet, my sns,” said the father, “it’s actually easy t d.”
He untied the chpsticks and brke them ne 6 ne easily.
“Aha!” said his sns, “It’s easy t d that way. Anyne can d it.”
The father 7 (g) n, “As it is with these chpsticks, s it is with yu, my sns. If yu stick tgether and help each ther, yu will d well, and nbdy can harm yu. But if yu fight, yu will be like these chpsticks, brken 8 weak.”
The seven sns listened 9 (careful) and prmised t stick tgether. They kept their prmise and faced life’s 10 (difficulty) tgether, just as their wise father had taught them.
【答案】
1.were 2.father’s 3.fighting 4.the 5.t break 6.by 7.went 8.and 9.carefully 10.difficulties
【导语】本文讲述了一个睿智的父亲用一捆筷子教会七个儿子要团结的故事。
1.句意:但是他的儿子们总是争吵。根据上一句“Once upn a time, there was a wise ld man wh had seven sns.”可知,这是在讲述故事,句子应用一般过去时,主语his sns为复数名词,因此应用are的过去式were。故填were。
2.句意:这让一些坏人很高兴,因为他们想骗取兄弟们的父亲的钱。mney为名词,此处应用father的名词所有格father’s来修饰名词mney。故填father’s。
3.句意:有一天,父亲决定帮助他的儿子们停止战斗,于是他把他们召集在一起。根据“stp”可知此处应用动词短语stp ding sth表示“停止做某事”,动词fight的动名词为fighting。故填fighting。
4.句意:我会把我所有的钱都给那个能折断这捆筷子的人。根据“ne wh”可知wh引导限制性定语从句,修饰代词ne,因此其前应用定冠词the来表特指。故填the。
5.句意:七个儿子都努力去折断筷子,但是太难了。根据“tried”可知此处应用动词短语try t d sth表示“努力做某事”,动词break的不定式为t break。故填t break。
6.句意:他解开筷子,轻而易举地把它们一根一根地折断。根据“ne…ne”可知此处应用ne by ne来表示“一个接一个地”。故填by。
7.句意:父亲继续说道:“我的儿子们,正如这些筷子一样,你们也是如此。如果你们团结一致,互相帮助,你们会做得很好,没有人可以伤害你们。但如果你们打架,你们会像这双筷子一样,又碎又弱。”结合语境,句子应用一般过去时,动词g的过去式为went。故填went。
8.句意:父亲继续说道:“我的儿子们,正如这些筷子一样,你们也是如此。如果你们团结一致,互相帮助,你们会做得很好,没有人可以伤害你们。但如果你们打架,你们会像这双筷子一样,又碎又弱。”根据“brken”和“weak”可知此处应用表示并列关系的连词and来连接两个形容词。故填and。
9.句意:七个儿子认真地听着,并保证会团结一致。listened为动词,此处应用careful的副词carefully来修饰动词。故填carefully。
10.句意:他们信守诺言,共同面对生活中的困难,正如他们睿智的父亲教导他们的那样。根据“faced life’s”可知此处应用名词difficult的复数形式difficulties来表示“面对生活中的困难”。故填difficulties。
(2023·内蒙古包头·统考中考真题)
阅读下面短文,在空白处填入1个适当的单词或括号内单词的正确形式。
If yu live in the cities in England, there will be a great chance that yu may meet a fx in real life. Sme animals need special habitats (栖息地) r fd. But fxes can live in all kinds f amazingly different 1 (place) such as deserts, muntain s and cities. A city like Lndn can be really busy and 2 (nise), but it still has quiet crners where fxes can sleep. It als has fx fd such as mice and fds drpped by peple.
Recently sme peple in cities have already 3 (see) fxes clse at hand, but they never seem scared. Why is that? They are 4 smart that they can even remember all the safe crners where they can escape. If a fx thinks it can run t its safe exit 5 (fast) than yu can apprach (接近), it will prbably just sit dwn and wait. They wn’t waste energy running ff unless it really 6 (becme) necessary.
Hwever, it’s 7 (usual) better nt t feed fxes. But d enjy 8 (watch ) them. They are beautiful interesting animals and lts 9 peple enjy them arund. After all, seeing fxes is 10 exciting reminder f ur cnnectin t nature.
【答案】
1.places 2.nisy 3.seen 4.s 5.faster 6.becmes 7.usually 8.watching 9.f 10.an
【导语】本文主要讲述了如果你住在英国的城市里,你很有可能在现实生活中遇到狐狸,文中介绍了狐狸的生活环境以及其行为表现等内容。
1.句意:但是狐狸可以生活在各种不同的地方,比如沙漠、山区和城市。different修饰可数名词法术,所以空处用place的复数形式places,故填places。
2.句意:像伦敦这样的城市可能非常繁忙和嘈杂,但它仍然有安静的角落,狐狸可以在那里睡觉。根据“can be really busy ”可知,空处应填形容词作表语,nise的形容词是nisy“嘈杂的”。故填nisy。
3.句意:最近,城市里的一些人已经看到狐狸近在咫尺,但他们似乎从不害怕。根据“have already”可知,此处用see的过去分词seen构成现在完成时结构,故填seen。
4.句意:它们非常聪明,甚至能记住所有可以逃跑的安全角落。根据“ that they can even remember all the safe crners where they can escape. ”可知,此处是“如此……以至于……”引导的条件状语从句,故填s。
5.句意:如果一只狐狸认为它跑到安全出口的速度比你接近的速度快,它可能会坐下来等着。根据than可知,此处用fast的比较级faster,故填faster。
6.句意:除非真的有必要,否则他们不会浪费能量跑掉。本句是unless引导的条件状语从句,主句用一般将来时,则从句用一般现在时,主语是it,谓语动词用三单形式,故填becmes。
7.句意:然而,通常最好不要喂狐狸。分析句子可知,句中不缺成分,所以空处应用usual的副词形式usually“通常地”作状语,故填usually。
8.句意:但是一定要喜欢观察它们。enjy ding sth“喜欢做某事”,所以空处用动名词作宾语,故填watching。
9.句意:它们是美丽有趣的动物,很多人喜欢它们。lts f“很多”,固定短语,故填f。
10.句意:毕竟,看到狐狸是一个令人兴奋的提醒,提醒我们与自然的联系。根据单数名词reminder可知,此处表示泛指,且exciting是以元音音素开头,所以用不定冠词an修饰,故填an。
(2023·青海·统考中考真题)
阅读下面短文,在空白处填入一个恰当的单词或用括号内所给单词的适当形式填空。
【答案】
elephants 2.the 3.was 4.Why 5.hurt
6.thinking 7.at 8.quickly 9.wear 10.angry
【导语】本文向我们介绍亚洲象的相关内容,并告诉我们遇到大象应该怎么做。
1.句意:今年2月,有一个关于云南亚洲象的视频,两头大象在争夺食物。tw修饰可数名词复数,故填elephants。
2.句意:到2022年底,野生亚洲象的数量超过了300头。by the end f...“到……为止”,故填the。
3.句意:到2022年底,野生亚洲象的数量超过了300头。本句主语中心词是“the number f”,强调整体数量,时态是一般过去时,故填was。
4.句意:他们为什么这样做呢?根据“Because they needed mre space and fd.”可知,此处在回答原因,用Why提问,故填Why。
5.句意:有时,大象会受到惊吓,伤害人类。根据“were”可知,时态是一般过去时,动词用过去式,hurt的过去式还是hurt。故填hurt。
6.句意:因此,当地政府正在考虑一些聪明的方法来与这些可爱但淘气的动物相处。根据“S the lcal gvernment sme smart ways t get alng with the cute but naughty animals.”可知,动作正在发生,时态是现在进行时,动词用现在分词形式,故填thinking。
7.句意:如果你看到一些大象,要离它们至少300米远。根据“If yu see sme elephants, 300 meters away frm them.”可知,此处是at least短语,意为“至少”,故填at。
8.句意:还有,你应该尽快离开这个地方。此处在句中修饰动词,用副词形式,故填quickly。
9.句意:如果你在有大象的地方,不要穿颜色鲜艳的衣服。助动词dn’t后用动词原形,故填wear。
10.句意:这样的衣服会让大象生气。make...+adj“使……”,故填angry。
(2023·山东济南·统考中考真题)
阅读下面短文,在空白处填入一个适当的单词或括号内单词的正确形式。
Last March I lst my camera while I was n a schl trip. I left it n the bus n the way back t 1 (we) schl. I called the bus cmpany the next day 2 (check) if they culd find it, but it wasn’t there. My parents gt really angry and tld me they culdn’t buy me a new ne.
I 3 (knw) they were right, s I decided I wuld get ne by myself. I started thinking f ways t make and save mney. My parents 4 (usual) give me £8 every week, s the first thing I did was t keep the mney 5 the small bx n the bkcase.
I als ffered t help my uncle Alan. He’s ften away fr wrk, but he can’t 6 (take) his dg with him. I started t lk after his dg when he wasn’t at hme. After sme time, my uncle’s neighbrs saw me. They asked me if I culd help with their cats, dgs and rabbits, t. S, I started wrking fr three 7 (family) living acrss the street.
In less than three mnths I had enugh mney t buy a new camera. It was the same as the ne I had lst, but t me it was much 8 (nice). I paid fr it with 9 mney I made and it felt very different. This experience teaches me what it means t wrk hard and I 10 (learn) that yu must be careful with the things yu have, because they take a lt f hard wrk.
【答案】
1.ur 2.t check 3.knew 4.usually 5.in
6.take 7.families 8.nicer 9.the 10.have learned/have learnt/learn
【导语】本文是一篇记叙文,作者讲述自己赚钱购买新相机的经历。
1.句意:我把它落在回学校的公交车上了。此处作定语修饰“schl”,所以用形容词性物主代词,故填ur。
2.句意:第二天,我打电话给公共汽车公司,问他们是否能找到它,但它不在那里。此处在句中表示目的,用动词不定式形式,故填t check。
3.句意:我知道他们是对的,所以我决定自己买一个。本句时态是一般过去时,所以动词用过去式。故填knew。
4.句意:我的父母通常每周给我8英镑,所以我做的第一件事就是把钱放在书架上的小盒子里。此处在句中修饰动词,用副词usually,故填usually。
5.句意:我的父母通常每周给我8英镑,所以我做的第一件事就是把钱放在书架上的小盒子里。in the bx“在盒子里”,故填in。
6.句意:他经常出差,但他不能带着他的狗。情态动词“can’t”后用动词原形,故填take。
7.句意:于是,我开始为住在街对面的三户人家打工。three修饰可数名词复数,故填families。
8.句意:它和我失去的那个一模一样,但对我来说要好得多。much修饰比较级,强调比较含义,故填nicer。
9.句意:我用自己赚的钱买了它,感觉很不一样。此处特指自己赚的钱,故填the。
10.句意:这段经历教会了我努力工作的意义,我学会了你必须小心对待你拥有的东西,因为它们需要付出很多努力。根据“This experience teaches me what it means t wrk hard and yu must be careful with the things yu have”可知,本句可用现在完成时强调动作已经发生,或用一般现在时强调现在,主语是I,助动词是have,动词用原形。故填have learned/have learnt/learn。
In February, there was a vide abut Asian elephants in Yunnan, in which tw 1 (elephant) were fighting fr fd. By 2 end f 2022, the number f wild Asian elephants 3 (be) mre than 300.
They started t visit villages. 4 did they d s? Because they needed mre space and fd. But this brught lsses fr the farmers.
Smetimes, the elephants were scared and 5 (hurt) peple. S the lcal gvernment is 6 (think) f sme smart ways t get alng with the cute but naughty animals.
◆ If the elephants eat farmers’ plants, farmers can get sme mney frm the gvernment.
If the elephants get t clse t peple, fences (栅栏) can be built near villages and schls t prtect peple.
◆ If yu see sme elephants, stay 7 least 300 meters away frm them. Als, yu shuld leave the place 8 (quick).
◆ If yu are in a place with elephants, dn’t 9 (wear) bright-clred clthes. Such clthes culd make elephants 10 (angry).
相关试卷
这是一份专题11 语法选择解题技巧-【一轮复习】备战2024年中考英语一轮复习讲义(人教版),文件包含专题11语法选择解题技巧原卷版docx、专题11语法选择解题技巧解析版docx等2份试卷配套教学资源,其中试卷共37页, 欢迎下载使用。
这是一份专题08 完成句子解题技巧-【一轮复习】备战2024年中考英语一轮复习讲义(人教版),文件包含专题8完成句子解题技巧原卷版docx、专题8完成句子解题技巧解析版docx等2份试卷配套教学资源,其中试卷共18页, 欢迎下载使用。
这是一份专题05 主旨大意解题技巧-【一轮复习】备战2024年中考英语一轮复习讲义(人教版),文件包含专题5主旨大意解题技巧原卷版docx、专题5主旨大意解题技巧解析版docx等2份试卷配套教学资源,其中试卷共36页, 欢迎下载使用。
