【2024年会考】初中生物 专题02 细胞是生命活动的基本单位-背诵清单
展开考点01 练习使用显微镜(3大必背+1巧学妙计)
考点02 动、植物细胞临时装片的制作(3大必背)
考点03 动、植物细胞的结构和功能(2大必背+1提醒)
考点04 细胞的生活(2大必背+1提醒)
考点01 练习使用显微镜
一、显微镜的结构和功能
1、显微镜的结构和功能
(1)结构
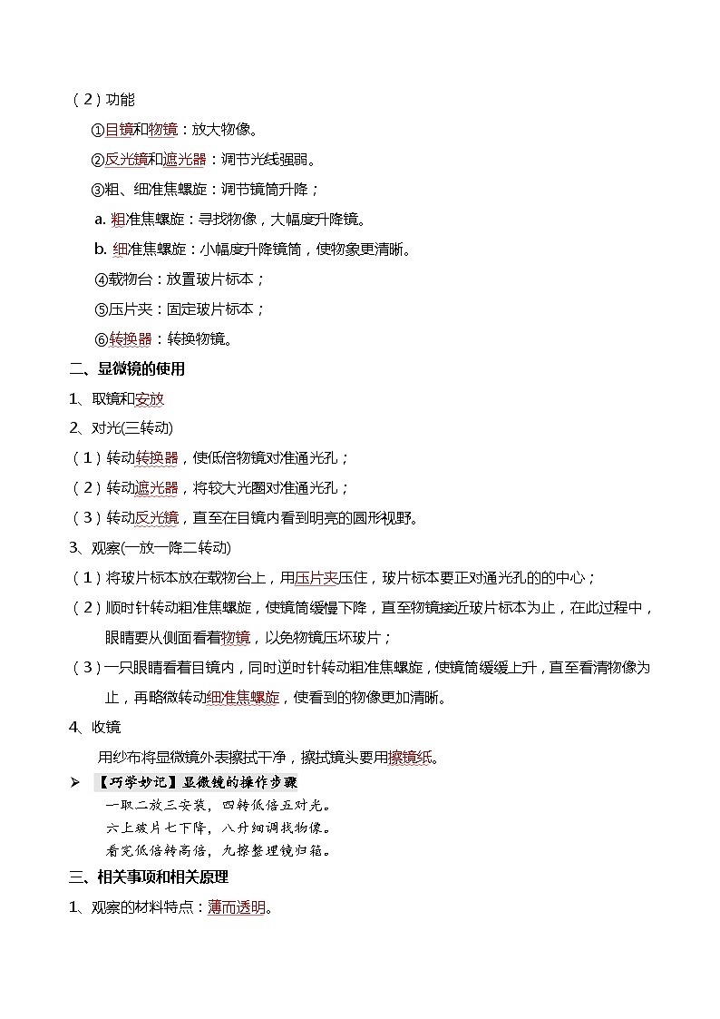
(2)功能
①目镜和物镜:放大物像。
②反光镜和遮光器:调节光线强弱。
③粗、细准焦螺旋:调节镜筒升降;
a. 粗准焦螺旋:寻找物像,大幅度升降镜。
b. 细准焦螺旋:小幅度升降镜筒,使物象更清晰。
④载物台:放置玻片标本;
⑤压片夹:固定玻片标本;
⑥转换器:转换物镜。
二、显微镜的使用
1、取镜和安放
2、对光(三转动)
(1)转动转换器,使低倍物镜对准通光孔;
(2)转动遮光器,将较大光圈对准通光孔;
(3)转动反光镜,直至在目镜内看到明亮的圆形视野。
3、观察(一放一降二转动)
(1)将玻片标本放在载物台上,用压片夹压住,玻片标本要正对通光孔的的中心;
(2)顺时针转动粗准焦螺旋,使镜筒缓慢下降,直至物镜接近玻片标本为止,在此过程中,
眼睛要从侧面看着物镜,以免物镜压坏玻片;
(3)一只眼睛看着目镜内,同时逆时针转动粗准焦螺旋,使镜筒缓缓上升,直至看清物像为
止,再略微转动细准焦螺旋,使看到的物像更加清晰。
4、收镜
用纱布将显微镜外表擦拭干净,擦拭镜头要用擦镜纸。
【巧学妙记】显微镜的操作步骤
一取二放三安装,四转低倍五对光。
六上玻片七下降,八升细调找物像。
看完低倍转高倍,九擦整理镜归箱。
三、相关事项和相关原理
1、观察的材料特点:薄而透明。
2、光线的调节
3、目镜和物镜的判断依据
4、显微镜放大倍数= 目镜的放大倍数×物镜的放大倍数。
5、显微镜成像的特点:成倒立、放大的虚像,即物与像上、下颠倒,左、右相反。
例:用显微镜观察字母“p”,视野中看到的是“d”)。
6、玻片移动:与视野中物像所在的方向一致,即“像在哪,往哪移。”
例:像在视野左上方,玻片向左上方移动。
7、光线经过的路径:反光镜→光圈→通光孔→玻片→物镜 →镜筒 →目镜。
8、视野中污点位置的判断
(1)视野中的污点只可能在玻片 、物镜或目镜上;
(2)判断方法:(动则在,不动则不在)
考点02 动、植物细胞临时装片的制作
一、玻片的种类
1、根据制作方法
(1)切片:用从生物体上切取的薄片制成,如心肌切片;
(2)涂片:用液体的生物材料经过涂抹制成,如血液涂片;
(3)装片:用从生物体上撕下或挑取的少量材料制成,如青霉装片。
2、根据保存时间,可将玻片分为永久的和临时的。
二、制作洋葱鳞片叶内表皮细胞临时装片
1、步骤
(1)擦:用洁净的纱布擦净载玻片和盖玻片;
(2)滴:用滴管在载玻片的中央滴一滴清水 ;
(3)撕:用镊子从洋葱鳞片叶内侧撕取一小块透明薄膜—— 内表皮 ;
(4)展:把撕下的内表皮浸入载玻片的水滴中,用镊子把它展平,目的是:防止细胞重叠。
(5)盖:用镊子夹起盖破片,使它的一边先接触到载玻片上的水滴,然后缓缓放下,目的是:避免盖玻片下出现气泡;
(6)染:把碘液滴在盖破片的一侧;
(7)吸:用吸水纸从盖破片的另一侧吸引。
2、制作过程如下图所示
三、制作人的口腔上皮细胞临时装片的
1、步骤:
(1)擦:用洁净的纱布擦净载玻片和盖玻片;
(2)滴:在载玻片中央滴一滴生理盐水,目的是:保持细胞正常的形态结构,防止细胞破
裂;
(3)刮:用牙签在口腔内侧轻刮几下(操作前请漱口,目的是:清除口腔内的杂质);
(4)涂:将带有细胞的牙签涂抹在生理盐水滴中;
(5)盖:用镊子夹起盖破片,使它的一边先接触到载玻片上的水滴,然后缓缓放下,目的是:避免盖玻片下出现气泡;
(6)染:在盖玻片一侧滴加稀碘液,目的是:使细胞着色,便于观察;
(7)吸:用吸水纸从盖破片的另一侧吸引。
2、制作过程如下图所示
考点03 动、植物细胞的结构和功能
一、动、植物细胞的结构
1、比较动、植物细胞的结构
(1)动、植物细胞都有的结构:细胞膜、细胞质、细胞核、线粒体等;
(2)植物细胞特有的结构: 细胞壁、叶绿体、液泡。
2、光学显微镜下难以观察到的结构:线粒体、植物细胞的细胞膜。
3、洋葱鳞片叶内表皮细胞没有叶绿体,新分生出的细胞没有液泡(植物根尖分生区的细胞没
有液泡),因此,判断一个细胞是植物细胞还是动物细胞,主要看其细胞结构中是否有细胞壁。
二、动、植物细胞结构的功能
1、细胞壁:保护和支持细胞。
2、细胞膜:保护和控制物质进出细胞。
3、细胞质:是进行各项生命活动的场所,其中有多种细胞器。
(1)叶绿体:能将光能转化成化学能,储存在有机物中,即能够进行光合作用;
(2)线粒体:进行呼吸作用的主要场所,为细胞的生命活动提供 能量,被称为“动力车间”。
(3)液泡:含有细胞液,其内溶解着多种物质,决定水果汁液的味道和颜色,与植物细胞的吸水和失水有关。
4、细胞核:是细胞的控制中心,也是遗传信息库,控制着生物的发育和遗传。细胞核中有染色体,染色体由DNA和蛋白质构成。
【提醒】
①染色体是遗传物质(或DNA)的载体,DNA是遗传信息(或基因)的载体。
②细胞是生物体结构和功能的基本单位,也是生命活动的基本单位。
考点04 细胞的生活
一、细胞的生活需要物质和能量
1、细胞中的物质
2、种子燃烧后,烧掉的物质是有机物,剩下的灰烬是无机盐。
3、叶绿体和线粒体是细胞中的能量转换器。
(1)叶绿体是植物细胞特有的能量转换器。
(2)线粒体是动、植物细胞共有的能量转换器。
二、细胞核是控制中心
1、结果:克隆羊多莉的长相与B羊几乎一样
2、结论:细胞中的遗传信息存在于细胞核中,控制着生物的发育和遗传。
【提醒】
细胞的生活是物质、能量和信息变化的统一。视野亮度
光圈
反光镜
暗
大
凹面镜
亮
小
平面镜
结构
结构特征
长度与放大倍数的关系
实物图
物镜
上端有螺纹
镜头越长,放大倍数大
目镜
上端扁平无螺纹
镜头越长,放大倍数越小
放大倍数
物像大小
细胞数目
视野明暗程度
视野范围
越大
越大
越少
越暗
越小
越小
越小
越多
越亮
越大
特点
有机物
大分子
一般含有碳
易燃烧
糖类、脂质、蛋白质、核酸
无机物
小分子
一般不含碳
不易燃烧
水、无机盐、氧、二氧化碳
【2024年会考】初中生物 专题13 人体内废物的排出-背诵清单: 这是一份【2024年会考】初中生物 专题13 人体内废物的排出-背诵清单,共4页。试卷主要包含了排泄,排泄途径的比较等内容,欢迎下载使用。
【2024年会考】初中生物 专题12 人体内物质的运输-背诵清单: 这是一份【2024年会考】初中生物 专题12 人体内物质的运输-背诵清单,共8页。试卷主要包含了血液的组成,用显微镜观察人血的永久涂片,倡导无偿献血等内容,欢迎下载使用。
【2024年会考】初中生物 专题11 人体的呼吸-背诵清单: 这是一份【2024年会考】初中生物 专题11 人体的呼吸-背诵清单,共5页。试卷主要包含了呼吸系统的组成,呼吸系统的功能,血液与组织细胞的气体交换,细胞中有机物的氧化分解等内容,欢迎下载使用。

