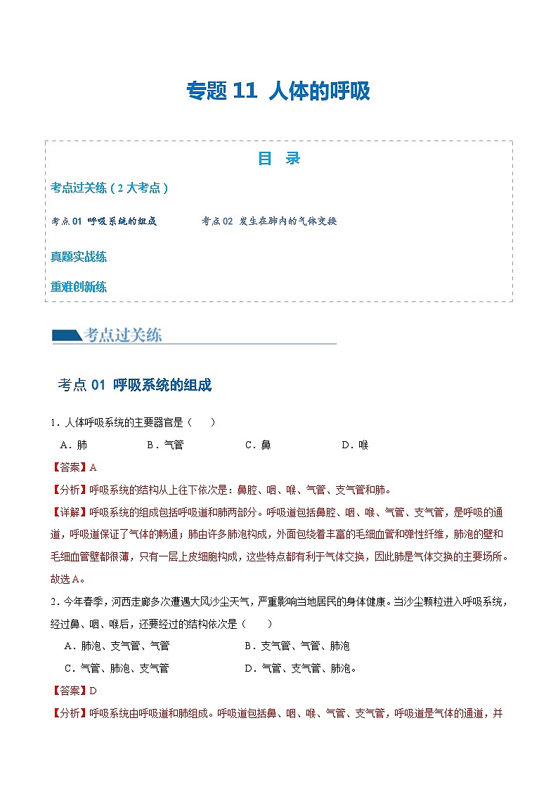
所属成套资源:【2024年会考】初中生物一轮复习讲练测+练习+模拟卷
【2024会考】初中生物 专题11 人体的呼吸练习(原卷+解析版)
展开
这是一份【2024会考】初中生物 专题11 人体的呼吸练习(原卷+解析版),文件包含专题11人体的呼吸练习原卷版docx、专题11人体的呼吸练习解析版docx等2份试卷配套教学资源,其中试卷共34页, 欢迎下载使用。
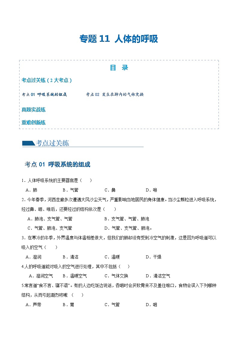
目 录
考点过关练(2大考点)
考点01 呼吸系统的组成 考点02 发生在肺内的气体交换
真题实战练
重难创新练
考点01 呼吸系统的组成
1.人体呼吸系统的主要器官是( )
A.肺B.气管C.鼻D.喉
2.今年春季,河西走廊多次遭遇大风沙尘天气,严重影响当地居民的身体健康。当沙尘颗粒进入呼吸系统,经过鼻、咽、喉后,还要经过的结构依次是( )
A.肺泡、支气管、气管B.支气管、气管、肺泡
C.气管、肺泡、支气管D.气管、支气管、肺泡。
3.在寒冷的冬季,外界温度与体温相差很大,但我们的肺却没有受到冷空气的刺激,这是因为呼吸道可以 吸入的空气( )
A.湿润B.清洁C.温暖D.干燥
4.人的呼吸道能对吸入的空气进行处理,其中不包括( )
A.湿润空气B.温暖空气C.气体交换D.清洁空气
5.常言道“食不言、寝不语”。有的人边吃饭边说话,吞咽时会厌软骨来不及盖住喉口,食物会误入下列哪种结构,从而引起剧烈咳嗽 ( )
A.声带B.胃C.气管D.咽
6.通常情况下,用鼻呼吸比用嘴呼吸好。这是因为呼吸道具有净化空气的作用。下列能使吸入的气体变清洁的结构有( )
①鼻毛 ②声带 ③气管壁上的黏膜 ④鼻黏膜 ⑤会厌软骨
A.①②⑤B.①③④C.②③④D.③④⑤
7.某同学患重感冒导致鼻塞,晚上睡觉时用嘴呼吸,早上醒来口干舌燥,其主要原因是( )
A.感冒进一步增加睡眠时身体水分的丢失
B.口腔在湿润吸入空气时丢失了大量水分
C.用嘴呼吸不能起到对空气的湿润和清洁
D.感冒病毒影响口腔细胞正常的生理功能
考点02 发生在肺内的气体交换
8.人体呼出的气体和吸入的气体相比,呼出的气体成分发生的主要变化( )
A.氧和二氧化碳的含量都不变
B.氧和二氧化碳的含量都减少
C.氧含量减少,二氧化碳的含量增加
D.氧含量增加,二氧化碳的含量减少
9.图是康康同学制作的模拟人体胸廓变化与呼吸关系的实验装置。下列说法不正确的是( )
A.甲模拟吸气,乙模拟呼气 B.甲模拟呼气,乙模拟吸气
C.结构A模拟的是气管 D.结构C模拟的是肺
10.下面对人呼吸过程的表述,正确的是( )
A. 胸廓扩大,肺扩张,肺内气压大于大气压,气体入肺
B. 胸廓回缩,肺缩小,肺内气压小于大气压,气体入肺
C. 胸廓扩大,肺扩张,肺内气压小于大气压,气体入肺
D. 胸廓回缩,肺缩小,肺内气压小于大气压,气体出肺
11.当你过生日“用力”吹灭蜡烛时,膈肌的变化是( )
A.收缩变为舒张B.舒张变为收缩
C.顶部下降D.A、C两项都是
12.以下关于肺泡的描述,错误的是( )
A.肺泡由一个细胞构成
B.肺泡壁是一层扁平的上皮细胞
C.肺泡外包绕着丰富的毛细血管
D.肺泡由支气管最细的分支末端形成
13.质量较差的空气中含有较多细菌、粉尘等,而细菌细胞壁中常含有脂多糖,吸入脂多糖会导致肺部感染引起急性肺损伤。下列说法错误的是( )
A.吸气导致膈肌收缩,胸廓容积减小
B.含有脂多糖的细菌经过呼吸道到达肺,导致肺损伤
C.肺损伤影响肺泡与血液间的气体交换
D.该现象说明呼吸道对空气的处理能力是有限的
14.如图为人体平静呼吸时肺容积变化曲线,下列说法错误的是( )
A.曲线bc段,肋间肌收缩B.曲线cd段,膈顶上升
C.b点肺内气压小于c点D.曲线bcd表示一次呼吸过程
15.人的生活离不开空气,身体每时每刻都在通过呼吸系统与周围空气进行气体交换。下列关于人体呼吸系统的相关叙述,错误的是( )
A.呼吸道都有骨或软骨做支架,保证气体顺畅通过
B.肺泡壁和毛细血管壁都是一层扁平的上皮细胞,利于气体交换
C.呼吸道和肺都能温暖、湿润和清洁进入体内的空气
D.血液流经肺泡周围毛细血管时,氧气增加,二氧化碳减少
16.如图所示,图甲为某人在呼吸时胸廓容积与肺内气压关系的曲线图;图乙为他的胸腔底部膈肌所处的①、②两种状态示意图,解读不正确的是( )
A. 图甲曲线的a 点,膈肌处于图乙的①状态
B. 图甲曲线的c点,膈肌处于图乙的②状态
C. 图甲曲线的cba段,膈肌舒张,位置上升
D. 图甲曲线的adc 段,膈肌处于图乙的②→①状态
17.如图1、2分别是模拟膈肌运动的演示实验及呼吸时胸廓和膈肌变化的示意图,下列说法正确的是( )
A.图1中B为肺,A为气管B.呼气时,图1的B与C都扩张
C.图2中Ⅰ为呼气,Ⅱ为吸气D.吸气时,膈顶上升,膈肌收缩
18.如图是人体呼吸以及肺泡与血液的气体交换过程示意图。下列叙述正确的是( )
A.图中所示为肺循环的一部分
B.图中①表示呼气,②表示吸气
C.图中③表示二氧化碳,④表示氧气
D.图中血管⑤流的是动脉血,血管⑥流的是静脉血
19.下列图一表示三种血管关系示意图,图二表示血液与组织细胞的气体交换示意图,下列相关叙述错误的是( )
A.毛细血管是连通于最小的动脉与静脉之间的血管
B.毛细血管数量最多,分布最广,遍布全身各处组织中
C.动脉血富含氧气,氧气通过毛细血管壁进入组织细胞
D.组织细胞中的氧气通过毛细血管壁进入静脉
1.(2023·湖南怀化·中考真题)引发肺炎的致病微生物从外界到达发病部位的“旅程”为( )
A. 鼻→咽→喉→气管→支气管→肺B. 鼻→咽→喉→支气管一气管→肺
C. 鼻→支气管→咽→喉→气管→肺D. 鼻→气管→支气管→咽→喉→肺
2.(2022·辽宁阜新·中考真题)人体呼吸系统的组成是( )
A.呼吸道和肺B.气管和肺
C.气管、支气管和肺D.鼻、气管和肺
3.(2023·黑龙江龙东·中考真题)我们在呼吸时,呼吸道的主要作用是( )
①清洁空气 ②湿润空气 ③消灭细菌 ④温暖空气 ⑤气体交换
A.①②③B.①②④C.①②⑤D.②③④
4.(2023·甘肃武威·中考真题)今年春季,我省多次遭遇沙尘天气,严重影响了居民身体健康。当沙尘微粒进入呼吸系统,最终到达的结构是( )
A. 咽B. 气管C. 支气管D. 肺泡
5.(2022·云南·中考真题)人体呼吸时,呼出气体与吸入气体相比,含量减少的是( )
A.氮气B.氧气C.二氧化碳D.水蒸气
6.(2022·湖南吉首·中考真题)肺活量测试过程中,要先深吸气再呼气。吸气时,下列哪项是正确的( )
A.膈肌舒张B.胸廓容积缩小
C.肋骨间肌肉收缩D.膈顶部上升
7.(2022·自贡·中考真题)图为模拟肺与外界进行气体交换的装置,下列相关叙述正确的是( )
A.甲图表示呼气,膈肌收缩B.甲图表示吸气,膈肌舒张
C.乙图表示呼气,膈肌舒张D.乙图表示吸气,隔肌收缩
8.(2023·黑龙江齐齐哈尔·中考真题)人体通过呼吸系统从外界获取氧气排出二氧化碳,下列叙述不恰当的是( )
A.呼吸系统由呼吸道和肺组成
B.呼吸道能使到达肺部的气体变得温暖、湿润、清洁
C.肺是呼吸系统的主要器官
D.血液流经肺泡周围的毛细血管时,氧减少,二氧化碳增多
9.(2022·南充·中考真题)呼吸是细胞生物的基本特征。人体通过呼吸系统完成呼吸。图是人体呼吸系统组成示意图,请据图判断下列说法错误的是( )
A.⑥是气体交换的主要场所
B.外界空气进入⑥的顺序是①②③④⑤
C.吞咽时,若食物误入②会引起剧烈咳嗽
D.尘肺的形成,说明呼吸道对空气的处理能力是有限的
10.(2023·云南·中考真题)当有异物阻塞呼吸道时,可采用海姆立克急救法施救。施救时,阻塞在被施救者呼吸道中的异物会随肺内气体排出体外,此时他体内( )
A. 膈顶部上升,胸廓容积缩小B. 膈顶部下降,胸廓容积缩小
C. 膈顶部上升,胸廓容积扩大D. 膈顶部下降,胸廓容积扩大
11.(2023·山西晋中·中考真题)吸烟时,烟草燃烧产生的一氧化碳经呼吸系统进入血液后,会很快与血红蛋白结合。以下物质在血液中的运输会因此受到影响的是( )
A.氧B.葡萄糖C.氨基酸D.无机盐
12.(2022·湖南娄底·中考真题)北欧人的鼻子高且长,这是与寒冷气候相适应的,由此你可以想到( )
①鼻、咽、喉、气管、支气管、肺组成了呼吸道
②呼吸道都有骨或软骨做支架,保证气体顺畅通过
③北欧人鼻子高且长,有利于对吸入的寒冷干燥气体进行处理,使到达肺部的气体温暖、湿润
④人呼吸时,会厌软骨会盖住喉口
A.①②B.②③C.①④D.②④
13.(2023·湖北荆州·中考真题)下图为血液流经某器官A的示意图,①、②、③表示血管,箭头表示血流方向。下列相关叙述正确的是( )
A.若A是肺,则血液中氧气含量②>①
B.若A是大脑,则血液中二氧化碳含量①>②
C.若A是小肠,则血液中营养物质含量①>②
D.若A是肾脏,则血液中尿素含量②>①
14.(2023·山东滨州·中考真题)学习了《人的生活需要空气》后,同学们阐述了对所学知识的理解,其中说法正确的是( )
A. 肺泡是主要的呼吸器官,是进行气体交换的场所
B. 人体内的气体交换是通过气体扩散作用实现的
C. 人体通过呼吸运动氧化分解有机物,释放能量
D. 人体呼出的气体中二氧化碳含量高于氧气含量
15. (2023·四川内江·中考真题)某兴趣小组为研究人的呼吸运动过程中气体的变化,收集了甲、乙两瓶气体,其成分如下表。下列有关叙述正确的是( )
A. 肺泡是肺进行气体交换的主要部位
B. 人在吸气过程中,肋间肌和膈肌处于舒张状态
C. 从表中数据分析可知,甲瓶为人体呼出的气体
D. 人体内的气体交换只发生血液与组织细胞之间
16. (2023·湖南邵阳·中考真题)如图是表示人体呼吸全过程的示意图,下列叙述错误的是( )
A. 人体完成过程②④的原理是气体的扩散作用
B. 组织细胞产生的二氧化碳通过过程③运输最先到达心脏的右心房
C. 人体吸气导致胸廓扩大
D. 肺泡数量多、肺泡壁薄有利于肺泡与血液的气体交换
17.(2023·年湖北荆州·中考真题)下图是人体呼吸全过程示意图,其中①、②、③、④表示相应的生理过程。下列相关叙述正确的是( )
A.③过程中的氧气直接在血浆中运输,不需要借助红细胞
B.②、④过程中的气体交换是通过扩散作用来实现的
C.呼吸道包括鼻、喉、气管、支气管,是气体进出肺的通道
D.人在平静状态下呼气时,肋间外肌和膈肌收缩
18.(2022·泰安·中考真题)下图表示同一名受测者在奔跑、休息、慢跑三种活动中吸入气体体积的变化。下列叙述正确的是( )
A.在CD段,受测者每分钟呼吸的次数是18次
B.a点到b点表示吸气过程,受测者的肋间肌和膈肌收缩
C.AB段、CD段、EF段依次进行的是慢跑、休息、奔跑
D.在EF段,受测者吸入气体总量增加是呼吸频率增加导致的
19.(2023·湖南湘潭·中考真题)生命不息,呼吸不止,人体与外界的气体交换与胸廓及肺的变化密切相关。图一表示呼吸时肺内气压的变化,图二表示呼吸时胸腔底部膈肌所处的两种状态,图三表示肺泡与外界及毛细血管之间的气体交换。下列叙述正确的是( )
A.图一A→B→C段表示呼气,图二中膈顶的位置由①→②
B.图一D→E段表示肺内气压逐渐增大,此时人体处于吸气状态
C.图三中气体Ⅰ和Ⅱ的进出,通过呼吸作用来实现
D.图三中血液流经肺泡后,由动脉血变成了静脉血
20.(2022·呼和浩特·中考真题)如图为喜马拉雅登山队的队员们在为期110天的训练过程中随运动轨迹改变(虚线),红细胞数量变化过程。下列相关叙述错误的是( )
A.由于血液中氧含量降低,肾脏上皮细胞分泌的促红细胞生成素会增加并释放到血液中,运送至骨髓,这个过程属于激素调节
B.氧气通过呼吸系统进入肺泡时,膈肌和肋间肌处于收缩状态
C.高海拔地区气温寒冷,鼻腔内表面的黏膜中分布着丰富的毛细血管,可以起到湿润空气的作用
D.回低海拔时,人体红细胞对高海拔的适应性变化会逐渐消失
21.(2023·江苏宿迁·中考真题)煤气中毒主要指一氧化碳中毒。往往由于冬天用煤炉取暖时,门窗紧闭,通风不良,或者是煤气罐泄露等导致煤气中毒。生活中发现有人煤气中毒时,严禁打开电灯、打开电器、点火等行为,以免引起爆炸或火灾,应迅速打开门窗,关闭煤气阀门,把中毒者移到通风良好、空气新鲜的地方,如果发现呼吸和心跳骤停,应立即拨打急救电话并对中毒者采取必要的急救措施。
(1)一氧化碳通过呼吸系统进入人体血液,人体的呼吸系统由 和 两部分组成。
(2)发现有人煤气中毒后出现呼吸、心跳骤停时,在确保病人和救助者处于安全环境的同时,应立即拨打急救电话 ,并对中毒者进行胸外心脏按压和 等急救措施,以赢得生命的黄金时间。
(3)煤气中毒者需在医院通过高压氧舱治疗,使血液的含氧量逐渐恢复。氧气可以进入人体的血液中,原理是 (选填“气体扩散”或“蒸腾作用”)。
22.(2023·北京·中考真题)肺活量是《国家学生体质健康标准》中的测试指标之一。
(1)肺活量能体现肺与外界进行 的能力。测量肺活量时应尽力吸气后再 ,取三次测量的 (填“最大值”或“平均值”)。
(2)研究者采用两种不同训练方式对中学生进行体育训练,一周两次,持续12周后,测算肺活量的提升率。
训练方式1:一组训练后,心率恢复到平静状态时,即开始下一组训练;
训练方式2:一组训练后,心率维持在较高水平时,即开始下一组训练。
①运动时,人体的呼吸频率和深度相应增加,使如图所示的[a]肋间肌和[b] 功能加强,胸廓扩大和缩小的幅度 。训练结果表明,两种方式均可以提高肺活量。
②与训练方式1相比,训练方式2肺活量的提升率更高,这主要是由于该方式训练过程中,两组训练间 。
1.(2023山东青岛一模)呼吸道不仅能保证气体顺畅通过,还能对吸入的气体进行处理。下列对呼吸道结构和功能的叙述,错误的是( )
A.呼吸道有骨或软骨作支架,保证了气流通畅
B.鼻腔内的鼻毛和黏液在阻挡灰尘、细菌时形成痰
C.吞咽食物时,会厌软骨会遮住喉口,以免食物进入气管
D.鼻腔黏膜中丰富的毛细血管可以使吸入的空气变得温暖
2.(2023山东青岛一模)如图表示人体胸廓的组成,有关描述错误的是( )
A.吸气时肋间肌收缩,使肋骨上提并外展,胸骨上移
B.呼气时膈肌舒张,膈顶下降,胸廓容积增大
C.肋间肌的肌腱附着在相邻的两块肋骨上
D.呼吸运动会受到神经系统和内分泌系统的调控氮气
氧气
二氧化碳
其他气体
甲
78.00%
21.00%
0.03%
0.97%
乙
78.00%
16.00%
4.00%
2.00%
相关试卷
这是一份【2024年会考】初中生物 专题11 人体的呼吸练习,文件包含专题11人体的呼吸原卷版docx、专题11人体的呼吸解析版docx等2份试卷配套教学资源,其中试卷共21页, 欢迎下载使用。
这是一份【2024年会考】初中生物 专题11 人体的呼吸-背诵清单,共5页。试卷主要包含了呼吸系统的组成,呼吸系统的功能,血液与组织细胞的气体交换,细胞中有机物的氧化分解等内容,欢迎下载使用。
这是一份【2024年会考】初中生物 专题11 人体的呼吸练习,文件包含专题11人体的呼吸原卷版docx、专题11人体的呼吸解析版docx等2份试卷配套教学资源,其中试卷共21页, 欢迎下载使用。

