【2024会考】初中生物 专题04 生物圈中有哪些绿色植物练习(原卷+解析版)
展开考点过关练(2大考点)
考点01 绿色植物的主要类群 考点02 种子的结构和功能
真题实战练
重难创新练
考点01 绿色植物的主要类群
1、下列属于种子植物的是( )
A.水绵B.葫芦藓
C.肾蕨D.向日葵
【答案】D
【解析】藻类植物、苔藓植物、蕨类植物都不结种子,用孢子繁殖后代,属于孢子植物,它们都不能产生种子;被子植物和裸子植物都结种子,用种子繁殖后代,属于种子植物。
A.水绵属于藻类植物,用孢子来繁殖后代,属于孢子植物,A错误。
B.葫芦藓属于苔藓植物,用孢子来繁殖后代,属于孢子植物,B错误。
C.肾蕨属于蕨类植物,用孢子来繁殖后代,属于孢子植物,C错误。
D.向日葵用种子来繁殖后代,属于种子植物中的被子植物,D正确。
故选D。
2、下列关于生物圈中绿色植物的说法,错误的是( )
A. 衣藻是单细胞淡水藻类植物 B. 银杏和杏树都有输导组织
C. 卷柏和侧柏都属于裸子植物 D. 小麦和玉米的种子都有胚乳
【答案】 C
【解析】A.衣藻是单细胞的藻类植物,生活在淡水中,A不符合题意。
B.银杏属于裸子植物,杏树属于被子植物,两者都有输导组织,B不符合题意。
C.卷柏属于蕨类植物,侧柏都属于裸子植物,C符合题意。
D.小麦和玉米都属于单子叶植物种子,有储存营养物质的胚乳,D不符合题意。
3、下列关于藻类、苔藓和蕨类植物的描述,正确的是( )
A. 肾蕨的根、茎、叶中没有输导组织 B. 葫芦藓靠根吸收水和无机盐
C. 卷柏不能产生种子 D. 海带靠叶进行光合作用
【答案】 C
【解析】A.肾蕨属于蕨类植物,具有根、茎、叶分化,并且根、茎、叶都有输导组织,A不符合题意。
B.葫芦藓有了茎和叶,但不具有根,是假根,不能靠根吸收水和无机盐,B不符合题意。
C.卷柏是蕨类植物,依靠孢子繁殖后代,不能产生种子,C符合题意。
D.海带是藻类植物,没有根、茎、叶的分化,不能靠叶进行光合作用,D不符合题意。
4、下列关于绿色植物主要类群的叙述,错误的是( )
A. 藻类植物结构简单,无根茎叶分化,都是多细胞个体
B. 苔藓植物一般都很矮小,通常具有类似茎和叶的分化
C. 蕨类植物有根茎叶分化,且根茎叶中有输导组织
D. 裸子植物和被子植物能产生种子,种子中都有胚
【答案】 A
【解析】A.藻类植物有单细胞的如衣藻,有多细胞的如海带、紫菜,结构简单,无根、茎、叶的分化,A符合题意。
B.苔藓植物没有真正的根,只有假根,只起到固着作用,一般具有茎和叶,但茎、叶内无输导组织,B不符合题意。
C.蕨类植物有了根、茎、叶的分化,并且体内有输导组织,能为植株输送大量的营养物质供植物生长利用,因此蕨类植物一般长的比较高大,C不符合题意。
D.裸子植物和被子植物能产生种子,各种种子形状不同,大小不同,但种子的结构都包括种皮和胚两部分,D不符合题意。
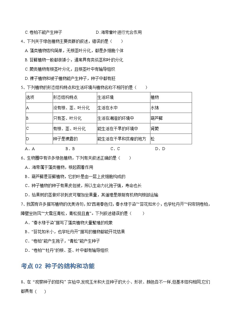
5、下列植物的形态结构特点和生活环境与植物名称不相符的是( )
A.AB.BC.CD.D
【答案】C
【解析】A、藻类植物的结构简单,无根、茎、叶的分化,是最低等的一个植物类群,代表植物有水绵、海带等。正确;
B、苔藓植物的叶只有一层细胞,二氧化硫等有毒气体很容易从背腹两面侵入叶细胞,使苔藓植物的生存受到威胁。因此人们通常把苔藓当做监测空气污染程度的指示植物。苔藓植物没有真正的根,有了茎和叶,但茎、叶内无输导组织,所以适于生活在潮湿的陆地上。代表植物葫芦藓、地衣等,正确;
C、蕨类植物具有根、茎、叶的分化,并且有输导组织,依靠孢子繁殖后代,生活在阴暗潮湿的陆地上,代表植物有肾蕨等,错误;
D、裸子植物种子裸露,无果皮包被,具有根、茎、叶和种子,有发达的输导组织,生活在干旱的陆地上,代表植物松、柏等,正确。
6、生物圈中有许多绿色植物,下列有关叙述正确的是( )
A.海带属于藻类植物,根起固着作用
B.葫芦藓是苔藓植物,它的叶是由一层上皮细胞构成的
C.种子植物的种子有果皮包被,所以生命力比孢子强,寿命也长
D.给果树的茎做环状剥皮可增加坐果量,其道理是限制有机物向根部运输
【答案】D
【解析】A、海带属于藻类植物,结构简单,无根、茎、叶的分化;错误;
B、葫芦藓是苔藓植物,叶片只由一层细胞构成,有毒气体易侵入,可作为监测空气污染程度的指示植物。而上皮细胞属于动物细胞。错误;
C、种子植物分成裸子植物和被子植物两大类。被子植物的种子有果皮包被,裸子植物的种子无果皮包被,错误;
D、筛管是植物韧皮部内输导有机养料的管道。果农常常给果树的茎做环状剥皮,有机物向下的运输通道筛管被割断,减少了有机物向根部运输,能使有机物集中运输到果实,增加坐果量,提高产量。正确。
7、我国有许多描写植物的优美诗句,如“西湖春色归,春水绿于染”“苔花如米小,也学牡丹开”“钩帘阴卷柏,障壁坐防风”“大雪压青松,青松挺且直”。下列叙述错误的是( )
A.“春水绿于染”描写了藻类植物大量繁殖的现象
B.“苔花如米小,也学牡丹开”描写的植物都能开花结果
C.“卷柏”能产生孢子,“青松”能产生种子
D.“卷柏”“牡丹”的根、茎、叶中都有输导组织
【答案】B
【解析】A.“春水绿于染”描写的是藻类植物,藻类植物生物在水中,靠孢子进行繁殖,A正确。
B.“苔花如米小,也学牡丹开”描写的是苔藓植物,苔藓植物无根,有茎、叶的分化,体内无输导组织,靠孢子繁殖后代,属于孢子植物,不能开花结果;牡丹属于被子植物能开花结果,B错误。
C.“卷柏”属于蕨类植物,靠产生孢子进行繁殖;“青松”属于裸子植物,能产生种子,靠种子繁殖,C正确。
D.“卷柏”属于蕨类植物,蕨类植物有了根、茎、叶的分化,体内有输导组织,一般长的比较高大;“牡丹”属于种子植物,植物体内的根、茎、叶中都有输导组织,D正确。
故选B。
考点02 种子的结构和功能
8、在“观察种子的结构”实验中,发现玉米和大豆种子的大小、形状、颜色各不一样,但基本结构相同,它们都具有 ( )
A.种皮和胚 B.种皮和胚乳
C.胚和胚乳 D.种皮和两片子叶
【答案】A
【解析】大豆种子的结构包括胚和种皮;玉米种子的结构包括种皮、胚和胚乳。它们的胚都包括胚芽、胚轴、胚根和子叶,不过大豆种子有2片子叶,子叶肥厚并贮存着丰富的营养物质;玉米种子有1片子叶,营养物质主要贮存在胚乳里。由以上分析可知,大豆种子和玉米种子的基本结构是相同的,他们都有种皮和胚。
9、某同学通过观察菜豆和玉米种子的形态结构,得出了以下结论,其中正确的是 ( )
A.菜豆种子的主要结构是子叶,玉米种子的主要结构是胚乳
B.菜豆种子有胚和种皮,玉米种子没有种皮
C.滴加碘酒的玉米种子纵剖面,其种皮和胚未被染成蓝色
D.在菜豆种子的“豆瓣”上滴加碘酒,变蓝的结构是子叶
【答案】C
【解析】所有种子的主要结构都是胚,因为胚是新植物体的幼体,所以A项错误;玉米粒的最外层是果皮,果皮与种皮紧贴在一起不容易分开,完整的玉米粒实际上是果实,所以B项错误;由于菜豆种子子叶中的主要成分是蛋白质和脂肪,所以在菜豆种子的“豆瓣”上滴加碘酒,子叶不会变蓝,因此D项错误。
10、如图表示菜豆种子和玉米种子的基本结构。下列有关叙述,正确的是 ( )
A.两种种子的营养物质都储存在④中
B.两种种子结构的区别之一是④的数量不同
C.在玉米种子的纵切面上滴加碘液,变蓝的结构是③
D.两种种子中新植物的幼体都由①②③④⑤组成
【答案】 B
【解析】菜豆种子和玉米种子的营养物质主要储存部位分别是④子叶和⑥胚乳中,A错误;在玉米种子的纵切面上滴加碘液,变蓝的是⑥胚乳,C错误;新植物的幼体胚都由①②③④组成,不包括⑤,D错误。
11、下图是玉米种子结构模式图,请回答:
(1)根据图中的【3】判断玉米属于________________植物。
(2)在种子萌发过程中首先突破种皮的是____________(填标号)。
(3)在滴加碘液时变蓝的部分是_________________(填名称)。
(4)玉米种子中最重要的结构是____________(填标号)。
(5)一粒完整的玉米粒是由雌蕊中的_____________发育而来的。
【答案】(1)单子叶 (2)6
(3)胚乳 (4)7
(5)子房
【解析】1.玉米的果皮和种皮紧密结合,不易分开,因此我们常说的玉米种子是植物的果实。
2.图中:1果皮和种皮,2胚乳,3子叶,4胚芽,5胚轴,6胚根,7胚。
(1)单子叶植物的种子有一片子叶,有胚乳,叶脉多为平行脉,根为须根系,花基数多为3数或3的倍数。所以,根据图中的[3]子叶只有一片,可以判断玉米属于单子叶植物。
(2)玉米种子的[6]胚根生长最快,首先突破种皮向地生长,并发育成根。
(3)玉米种子属于单子叶植物,有一片子叶,有胚乳。在胚乳中贮藏着大量的营养物质,如蛋白质、糖类(主要是淀粉)等。故向玉米种子切面上滴碘液变蓝的部位是[2]胚乳。
(4)子房中的卵细胞受精后形成受精卵,受精卵可发育成胚,胚是种子的主要部分,是幼小的生命体,它能发育成新的植物体。胚由胚轴、胚芽、胚根、子叶四部分组成。所以,玉米种子中最重要的结构是[7]胚。
(5)玉米是我国重要的粮食作物之一,我们俗称的玉米种子,其实是其种皮与果皮愈合形成的籽粒。所以,“玉米粒”属于果实而不是种子,是由雌蕊中的子房发育而来的。
1.(2023·北京·中考真题)红豆杉是我国一级保护植物,其种子无果皮包被,颜色鲜红。红豆杉在分类中属于( )
A.苔藓植物B.蕨类植物C.裸子植物D.被子植物
【答案】C
【分析】植物根据生殖细胞的不同可分为孢子植物和种子植物。孢子植物用孢子来繁殖后代,包括藻类植物、苔藓植物和蕨类植物,种子植物用种子来繁殖后代,包括裸子植物和被子植物。裸子植物的种子无果皮包被着,裸露,被子植物的种子外面有果皮包被着,能形成果实。被子植物就是常说的绿色开花植物,具有根、茎、叶、花、果实、种子。
【详解】A.苔藓植物,无根,有茎、叶的分化,没有种子,A错误。
B.蕨类植物有了根、茎、叶的分化,且体内有输导组织和机械组织,能为植株输送营养物质,没有种子,B错误。
C.种子外面无果皮包被,属于裸子植物。红豆杉是我国一级保护植物,其种子外无果皮包被,裸露,属于裸子植物,C正确。
D.被子植物的种子外面有果皮包被着,能形成果实,与题干不符合,D错误。
故选C。
2.(2023·福建·中考真题)我国自古以来就有以茶待客的传统,茶树栽培历史悠久。为保持茶树品种的优良性状,人们常采用的繁殖方式如下图。
茶树会开花结果。据此判断茶树属于( )
A.苔藓植物B.蕨类植物C.裸子植物D.被子植物
【答案】D
【分析】根据植物的繁殖方式,一般把植物分成孢子植物和种子植物两大类,其中孢子植物不结种子,但产生孢子,用孢子繁殖后代,包括藻类植物、苔藓植物和蕨类植物;种子植物是植物界中较高等的一个类群,包括裸子植物和被子植物。
A.苔藓植物有茎、叶的分化,但是无根,只有假根,体内无输导组织,植株矮小,故A不符合题意。
B.蕨类植物有根、茎、叶的分化,体内有输导组织,一般长的比较高大,蕨类植物也不结种子,用孢子繁殖后代,属于孢子植物,蕨类植物的生殖离不开水,适于生活在阴湿处,故B不符合题意。
C.裸子植物的主要特征是:具有发达的根、茎、叶,种子裸露,没有果皮包被,裸子植物没有花、果实这两个器官,故C不符合题意。
D.茶树会开花结果。据此判断茶树属于被子植物,被子植物的主要特征是具有根、茎、叶、花、果实、种子六种器官,种子不裸露,外面有果皮包被,故D符合题意。
故选D。
3.(2022·福建·中考真题)我国特有的珍稀植物望天树,其种子有果皮包被,属于( )
A.藻类植物B.苔藓植物C.裸子植物D.被子植物
【答案】D
【解析】藻类植物结构简单,无根、茎、叶的分化,全身都能从环境中吸收水分和无机盐,细胞中有叶绿体,能进行光合作用,用孢子繁殖。
苔藓植物无根,有茎、叶的分化,但体内无输导组织,叶只有一层细胞构成,用孢子繁殖。
裸子植物的种子没有果皮包被,种子裸露在外面;被子植物的种子有果皮包被,被子植物就是常说的绿色开花植物,它比裸子植物更加适应陆地生活,在生物圈中的分布更广泛,种类更多。
AB.藻类植物和苔藓植物用孢子繁殖,不形成种子,AB不符合题意。
C.裸子植物的种子没有果皮包被,C不符合题意。
D.被子植物的种子有果皮包被,D符合题意。
故选D。
4.(2022·福建·中考真题)“观察玉米种子的结构”实验需要使用的材料用具是( )
A. 放大镜B. 酒精灯C. 温度计D. 生理盐水
【答案】A
【解析】结合分析可知,“观察玉米种子的结构”实验需要使用的材料用具是“放大镜”,不需要的是:酒精灯、温度计、生理盐水。
故选A。
5.(2022·四川凉州·中考真题)凉山州有一种野菜叫蕨菜,是一种蕨类植物,具有“山菜之王”的美称。下列对其特征的描述错误的是( )
A.能通过种子进行繁殖B.具有运输物质的通道
C.有根、茎、叶的分化D.叶片能进行光合作用
【答案】A
【解析】蕨类植物有根、茎、叶的分化。根、茎、叶中都有运输物质的通道——输导组织,所以植株比较高大。叶片下面有孢子,可繁殖后代。
6.(2022·北京·中考真题)2022年4月,中国国家植物园在北京正式揭牌,其标志中包含了我国特有珍稀裸子植物银杏和水杉等元素(如图)。这两种植物的基本特征是( )
A.具有假根、茎和叶的分化
B.不具有输导组织
C.种子裸露,无果皮包被
D.生活在阴湿环境
【答案】C
【解析】银杏和水杉属于裸子植物,裸子植物具有根、茎、叶的分化,体内有输导组织,种子裸露,无果皮包被,通过种子繁殖,完全摆脱了对水环境的依赖,可以生活在光照充足的陆地上,故选C。
7.(2022·湖南娄底·中考真题)娄底作为宜居城市,绿化完善、物种丰富,对于常见植物的描述,正确的是( )
A.银杏的果皮为白色,俗称“白果”
B.油松的种子长在它的果实——球果里
C.桃树种子外面包被甜美的果皮有利于传播
D.肾蕨具有类似茎和叶的分化,有假根,茎中没有导管
【答案】C
【详解】银杏、油松是裸子植物,其种子外无果皮包被,不能形成果实,俗称“白果”的是银杏的种子,油松的球果也是种子,A、B错误。桃属于被子植物,种子外面包被甜美的果皮,有利于传播种子,C正确。蕨类植物有了根、茎、叶的分化,根、茎、叶中有输导组织,D错误。
8.(2023·湖北十堰·中考真题)关于下列几种植物的相关叙述不正确的是( )
A.①是苔藓植物,可作为监测空气污染程度的指示植物
B.②是蕨类植物,有根、茎、叶的分化
C.③④是种子植物,种子外面都有果皮包被
D.上述植物所属类群由简单到复杂依次为①②③④
【答案】C
【分析】植物根据生殖方式的不同可分为孢子植物和种子植物。孢子植物用孢子来繁殖后代,包括藻类植物、苔藓植物和蕨类植物。种子植物用种子来繁殖后代,种子植物包括裸子植物和被子植物。裸子植物的种子裸露着,其外没有果皮包被;被子植物的种子外面有果皮包被,能形成果实。
【详解】A.②苔藓植物的叶只有一层细胞构成,二氧化硫等有毒气体容易从背腹两面侵入细胞而威胁苔藓植物的生活,因此我们常把苔藓植物作为检测空气污染程度的指示植物,A正确。
B.②是蕨类植物蕨类植物有了根、茎、叶的分化,且体内有输导组织和机械组织,B正确。
C.植物根据生殖方式的不同可分为孢子植物和种子植物,图中③④都是种子植物,但是,③裸子植物种子外面没有果皮包被,C错误。
D.生物进化的总体趋势:由简单到复杂、由低等到高等、由水生到陆生。植物的进化进程:藻类植物→苔藓植物;藻类植物→蕨类植物→种子植物(裸子植物和被子植物)。所以,上述植物所属类群由简单到复杂依次为①②③④,D正确。
故选C。
9.(2023·湖南株洲·中考真题)海带是藻类植物,其细胞中碘的浓度,比海水中确的浓度高许多倍,而海带细胞仍能从海水中吸收碘。下列说法错误的是( )
A.海带具有根、茎、叶的分化
B.海带能进行光合作用产生氧气
C.海带没有专门进行光合作用的器官
D.上述现象说明细胞膜控制物质的进出
【答案】A
【分析】海带属于多细胞藻类植物,结构比较简单,没有根、茎、叶的分化。海带的整个身体都浸没在水中,几乎全身都可以从环境中吸收水分和无机盐,也能进行光合作用制造有机物,但没有专门的吸收和运输养料以及进行光合作用的器官。
【详解】AC.藻类植物大多数生活在淡水或海水中,结构简单,无根、茎、叶的分化。海带属于藻类植物,没有根、茎、叶的器官分化,海带没有专门进行光合作用的器官,A错误、C正确。
B.海带属于藻类植物,具有叶绿体,能进行光合作用产生氧气,B正确。
D.细胞膜具有保护和控制物质进出的作用(选择透过性)。细胞膜将细胞内部与外界环境分开,使细胞拥有一个比较稳定的内部环境。细胞膜能让有用的物质进入细胞,有害的物质挡在外面,同时把细胞产生的废物排到细胞外。所以,海带细胞里的碘含量是周围海水中的许多倍,而海带仍能从海水中吸收碘,这与细胞结构中的细胞膜有关,说明:细胞膜控制物质的进出,D正确。
故选A。
10. (2022·内蒙古呼和浩特·中考真题)如图是六种常见的植物,请据图判断下列说法不正确的是( )
A.图中①、②具有而⑤不具有的器官是花和果实
B.将图中所述的六种植物按照结构由简单到复杂的顺序排列:④→⑥→③→⑤→①②
C.①有两片子叶,其储存营养的结构是胚,②有一片子叶,其储存营养的结构是胚乳
D.⑥的叶只有一层细胞,它只能生活在阴湿环境中是因为它的根吸水力不强
【答案】D
【解析】植物根据是否依靠种子繁殖后代,可以分为种子植物和孢子植物,图中:①向日葵、②玉米、③肾蕨、④海带、⑤银杏、⑥葫芦藓。
A.图中①②属于被子植物,又叫绿色开花植物,被子植物的种子外面有果皮包被着形成果实;⑤裸子植物的种子外面无果皮包被着,裸露,不能形成果实。所以图中①②具有而⑤不具有的器官是花和果实,A正确。
B.植物从简单到复杂的顺序依次是:藻类植物、苔藓植物、蕨类植物、裸子植物和被子植物。所以上述五种植物按照结构上由简单到复杂的顺序排列是:④→⑥→③→⑤→①②,B正确。
C.①向日葵是双子叶植物,有两片子叶,其储存营养的结构是胚的子叶;②玉米是单子叶植物,有一片子叶,其储存营养的结构是胚乳,C正确。
D.⑥葫芦藓属于苔藓植物,有茎和叶的分化,茎中无导管,叶中无叶脉,叶只有一层细胞;根是假根,只有固着作用,没有吸收水和无机盐的作用,D错误。
故选D。
11. (2023·山东菏泽·中考真题)下图是植物类群的思维导图,有关说法错误的是( )
A.①②③分别表示孢子植物、裸子植物、双子叶植物
B.蕨类植物有真正的根、茎、叶
C.裸子植物的种子裸露,没有果皮包被
D.双受精是种子植物特有的现象
【答案】D
【分析】自然界中的植物多种多样,根据能否产生种子可分为种子植物和孢子植物两大类,种子植物包括裸子植物和被子植物,被子植物又可分为单子叶植物和双子叶植物。孢子植物包括藻类植物、苔藓植物、蕨类植物。
【详解】A.藻类、苔藓和蕨类都是用孢子繁殖的属于孢子植物;裸子植物和被子植物都用种子繁殖属于种子植物,被子植物包括单子叶植物和双子叶植物,单子叶植物的种子有一片子叶,双子叶植物的种子有两片子叶,A正确。
B.蕨类植物有了根、茎、叶的分化,且体内有输导组织和机械组织,能为植株输送营养物质,以及支持地上高大的部分,因此,蕨类植物一般长的比较高大,B正确。
C.裸子植物的种子没有果皮包被,种子裸露在外面,C正确。
D.当花粉落到雌蕊的柱头上后,在柱头黏液的刺激下,花粉萌发出花粉管,花粉管穿过花柱到达子房,进入胚珠珠孔后,前端破裂释放出两个精子,其中一个精子与珠孔附近的卵细胞融合,形成受精卵。另一个精子与胚珠中央的两个极核融合形成受精极核,这个过程称为双受精,双受精现象不是所有植物都具有的,而是被子植物(又叫绿色开花植物)所特有的,D错误。
故选D。
12.(2021·娄底·中考真题)我国幅员辽阔,物种丰富,以下选项中对于绿色植物的认识,正确的是( )
A. 绿色植物分为四大类群:藻类、苔藓、蕨类和被子植物
B. 卷柏是裸子植物,种子外面没有果皮包被
C. 小麦种子的胚由胚芽、胚轴、胚根、子叶和胚乳组成
D. 水绵是多细胞的藻类,它没有根茎叶的分化
【答案】 D
【解析】A.绿色植物分为孢子植物和种子植物两大类,其中孢子植物包括藻类植物、苔藓植物和蕨类植物。故绿色植物也可分为四大类群:藻类、苔藓、蕨类和种子植物,A不符合题意。
B.卷柏是卷柏科,卷柏属的土生或石生蕨类植物,呈垫状,靠孢子繁殖。在水分不足时,它的根会从土壤里“拔”出来,身体蜷缩成一个圆球。而一旦滚落到水分充足的地方,圆球就会迅速打开,根重新钻到土壤里,吸水后枝叶舒展,B不符合题意。
C.由分析可知:小麦种子由种皮(和果皮)、胚、胚乳组成。种皮具有保护作用,胚是种子的主要部分,胚由胚轴、胚芽、胚根、子叶四部分组成,故胚乳不属于胚,C不符合题意。
D.水绵是多细胞的藻类植物,藻类植物结构比较简单,没有根、茎、叶的分化,D符合题意。
1.(2023山东济南一模)生物圈中已知的绿色植物有50余万种,它们形态各异,生活环境也有差别。下列有关植物的叙述正确的是( )
A.海带依靠根固定在岩石上,从海水中吸收水分和无机盐
B.苔藓植物有根和茎,用孢子繁殖
C.松果是油松的果实,里面有种子
D.桫椤是国家级保护植物,属于蕨类植物
【答案】D
【解析】海带属于藻类植物,无根、茎、叶的分化,全身都能从环境中吸收水分和无机盐,A错误。苔藓植物有茎和叶,没有真正的根,用孢子繁殖,B错误。松果是油松的种子,油松属于裸子植物,种子无果皮包被,不能形成果实,C错误。桫椤有根、茎、叶的分化,用孢子繁殖后代,属于蕨类植物,为国家级保护植物,D正确。
2.(2023湖南张家界一模)我国有许多描写植物的优美诗句,如“西湖春色归,春水绿于染”“苔花如米小,也学牡丹开”“钩帘阴卷柏,障壁坐防风”“大雪压青松,青松挺且直”。下列叙述错误的是( )
A.“春水绿于染”描写了藻类植物大量繁殖的现象
B.“苔花如米小,也学牡丹开”描写的植物都能开花结果
C.“卷柏”能产生孢子,“青松”能产生种子
D.“卷柏”“牡丹”的根、茎、叶中都有输导组织
【答案】B
【解析】“春水绿于染”是指春天来了,气温升高,水中的藻类植物大量繁殖,使春水荡漾着绿波,A正确。牡丹是被子植物,能开花结果,而苔藓植物无根,有茎、叶的分化,没有花和果实这两种器官,B错误。卷柏属于蕨类植物,有真正的根,体内有输导组织,靠孢子繁殖后代;松属于裸子植物,能产生种子,C正确。牡丹属于被子植物,牡丹和卷柏的根、茎、叶中都有输导组织,D正确。
选项
形态结构特点
生活环境
植物
A
没有根、茎、叶分化
生活在水中
水绵
B
只有茎、叶分化
生活在潮湿的环境中
葫芦藓
C
有根、茎、叶分化
能生活在干旱的环境中
肾蕨
D
种子是裸露的
能生活在干旱和贫瘠的地方
松
初中生物中考复习 专题04 生物圈中有哪些绿色植物(练习)(原卷版): 这是一份初中生物中考复习 专题04 生物圈中有哪些绿色植物(练习)(原卷版),共4页。试卷主要包含了选择题,填空题等内容,欢迎下载使用。
初中生物中考复习 专题04 生物圈中有哪些绿色植物(练习)(解析版): 这是一份初中生物中考复习 专题04 生物圈中有哪些绿色植物(练习)(解析版),共6页。试卷主要包含了选择题,填空题等内容,欢迎下载使用。
中考生物复习--专题04 生物圈中有哪些绿色植物(原卷版解析版): 这是一份中考生物复习--专题04 生物圈中有哪些绿色植物(原卷版解析版),共15页。试卷主要包含了选择题,非选择题等内容,欢迎下载使用。

