





四川省仁寿第一中学校(北校区)2023-2024学年高二下学期3月月考生物试题(原卷版+解析版)
展开
这是一份四川省仁寿第一中学校(北校区)2023-2024学年高二下学期3月月考生物试题(原卷版+解析版),文件包含四川省仁寿第一中学校北校区2023-2024学年高二下学期3月月考生物试题原卷版docx、四川省仁寿第一中学校北校区2023-2024学年高二下学期3月月考生物试题解析版docx等2份试卷配套教学资源,其中试卷共32页, 欢迎下载使用。
一、单选题(共20个小题,每小题只有一个选择项符合题意;1-15题每题2分,16-20题每题3分。共45分)
1. 用“麦汁酸化”法酿造的酸啤酒既有麦芽清香,又酸甜适口。它是通过微生物发酵将麦汁中的麦芽糖和其他糖类转化为醋酸和乳酸,再结合酒精发酵制作而成。下列说法错误的是( )
A. 前期利用醋酸菌和乳酸菌在同一容器中同时进行醋酸和乳酸发酵
B. 达到一定酸度的麦汁需经熬煮、冷却后才可接种抗酸性高的酵母菌
C. 后期发酵产生酒精时,应将发酵温度控制18~30℃范围内
D. 酒精发酵时发酵罐内液面不再有气泡产生,说明发酵基本完毕
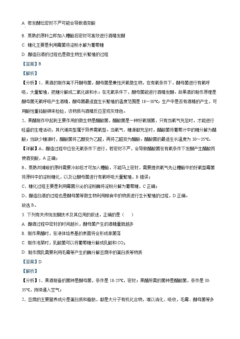
2. 小曲白酒以大米、大麦、小麦等为原料,以小曲为发酵剂酿造而成。小曲中所含的微生物主要有好氧微生物霉菌、兼性厌氧型微生物酵母菌,还有乳酸菌、醋酸菌等细菌。酿酒的原理主要是酵母菌在无氧条件下利用葡萄糖发酵产生酒精。传统酿造工艺流程如图所示。关于小曲白酒的酿造过程,下列叙述错误的是( )
A. 若发酵坛密封不严可能会导致酒变酸
B. 蒸熟的原料立即加入糟醅后密封可高效进行酒精发酵
C. 糖化主要是利用霉菌将淀粉水解为葡萄糖
D. 酿造白酒的过程也是微生物生长繁殖的过程
3. 下列有关传统发酵技术及其应用的叙述,正确的是( )
A. 酿酒过程中密封的时间越长,酵母菌产生的酒精量就越多
B. 制作果醋时,在液体培养基的表面将会形成单菌落
C. 制作泡菜时,乳酸菌可以将葡萄糖分解成乳酸和CO2
D. 制作腐乳需要利用毛霉等产生的酶分解豆腐中的蛋白质等物质
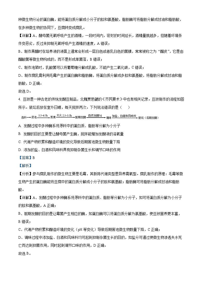
4. 豆豉是一种古老的传统发酵豆制品,北魏贾思勰的《齐民要术》中也有相关记录。豆豉制作的流程如图所示。装坛后放在室外日晒,每天搅拌两次。下列说法错误的是( )
A. 发酵过程中多种酶系将原料中的蛋白质、脂肪等分解为小分子
B. 发酵的目的主要是让酵母菌产生酶,搅拌能增加发酵液的溶氧量
C. 代谢产物积累和酿造环境的变化导致后期窖池微生物数量下降
D. 添加的盐、白酒和风味料具有抑制杂菌生长和调节口味的作用
5. 某同学制作果酒果醋的步骤如下:①将发酵瓶等清洗干净后用酒精消毒;②清洗葡萄并榨汁装入发酵瓶;③将温度控制在18~30℃发酵12d;④打开瓶盖,盖上一层纱布再发酵8d。下列说法错误的是( )
A. ①可杀死物体内外所有的微生物,包括芽孢和孢子
B. ②葡萄需先用清水冲洗后去枝梗,避免杂菌污染
C. ③每隔一段时间拧松瓶盖一次,及时放气
D. ④需要调高温度至30~35℃,该过程几乎不产生气体
6. 我国早在9000年前就可以运用发酵技术获得产品,为生活增添丰富的色彩。下列说法正确的是( )
A. 制作果酒时,可通过控制发酵的温度、发酵液的pH等措施降低乳酸菌使果酒变质的概率
B. 利用酵母菌酒精发酵进行传统酿酒过程中,需一直保持无氧的条件
C. 泡菜坛装八成满可以防止发酵过程中酵母菌、乳酸菌等产生的CO2使发酵液溢出
D. 腐乳鲜美的味道主要由曲霉分解蛋白质产生的小分子肽和氨基酸引起
7. 将两种氨基酸营养缺陷型大肠杆菌(菌株a和b)进行如图所示的实验。下列叙述正确的是( )
A. 基本培养基中包含菌株a和b所需的特殊营养物质
B. 菌株a和b需要特殊营养物有所不同
C. 接种至基本培养基的方法是平板划线法
D. 基本培养基出现的少量菌落皆为单菌落
8. 某地土壤有机物W污染严重,为改善土壤环境,研究人员从土壤中分离出可高效降解W的细菌菌株。以下是研究人员分离该细菌菌株的示意图,使用以W为唯一碳源的培养基培养该细菌,W被降解后会在菌落周围形成透明圈。下列说法正确的是( )
A. 实验前需将土壤高温灭菌后再倒入无菌水进行稀释
B. 实验结果显示E是降解W较理想的菌株,可将其进一步纯化
C. 用平板划线法也可以达到稀释细菌的目的,而且可以对细菌进行计数
D. 纯化培养时应用涂布器从盛有菌液的试管中蘸取菌液均匀涂布于平板上
9. 下列有关微生物培养基的配制表述错误的是( )
A. 培养硝化细菌的培养基中添加的铵盐可作为能量来源
B. 尿素固体培养基中的K2HPO4能用于维持培养基的pH
C. 培养光能自养型蓝细菌的培养基中不需提供有机碳源
D. 马铃薯琼脂固体培养基中的琼脂能作为酵母菌的碳源
10. 某学校生物兴趣小组探究洋葱研磨液对大肠杆菌生长的抑制作用,相关实验操作错误的是( )
A. 倒平板的过程需要在酒精灯火焰旁进行
B. 采用稀释涂布平板法将大肠杆菌菌体逐步稀释分散到培养基表面
C. 分别将浸于洋葱研磨液和无菌水的滤纸片贴在平板不同位置
D. 通过比较不同滤纸片周围大肠杆菌的菌落数判断其抑制作用
11. 甜面酱是以小麦粉为原料的自然发酵产物,咸中带甜。酵母菌、霉菌等多种微生物参与了甜面酱的发酵过程。不同品系的酵母菌能影响甜面酱的口味,因此需对甜面酱中的酵母菌进行纯化和鉴定。下列叙述不合理的是( )
A. 甜面酱甜味主要来源于酵母菌等微生物水解淀粉形成的还原糖
B. 利用稀释涂布平板法分离纯化甜面酱中的酵母菌,能得到纯培养物
C. 用平板划线法和显微镜直接计数能估算一定培养液中活酵母菌的数量
D. 对酵母菌的DNA进行测序并与基因库数据对比,可确定酵母菌的品系
12. 大肠杆菌是一种条件致病菌,一定数量的大肠杆菌有利于胃肠蠕动,过量的大肠杆菌则容易引发腹痛、腹泻等症状。某校高中生对某品牌的雪糕进行了检验,并使用细菌计数板对其中大肠杆菌的数目进行了估计。下列说法错误的是( )
A. 如果直接从静置的试管底部吸出培养液进行计数,结果可能偏大
B. 使用细菌计数板并用台盼蓝染色后计数,可估算大肠杆菌活菌数
C. 平板划线法可用于分离大肠杆菌,也常用来统计大肠杆菌的数目
D. 大肠杆菌也能作为益生菌,与胃肠中其他细菌的关系可能为种间竞争
13. 福建红曲酒闻名于世,红曲酒是用红曲霉菌发酵制成,生产流程如图。有关说法错误的是( )
A. 糖化是指淀粉水解,为红曲霉菌提供发酵的底物
B. 开耙有助于控制发酵温度和及时通气
C. 煎酒会使酶失活,终止发酵活动,不利于红曲酒的储存
D. 工业化生产红酒过程中要随时监测发酵液中的微生物数量和产物浓度
14. 如图为烟草植物组织培养过程的流程图。下列有关叙述正确的是( )
A. 对过程①获取的根组织块应做较彻底的灭菌处理
B. 从根细胞到幼苗形成的过程说明植物根细胞具有全能性
C. 过程③表示脱分化,其实质是基因的选择性表达
D. 植物组织培养的培养基中不需要加入有机营养物质
15. 如图为植物细胞工程的过程示意图,下列相关叙述正确的是( )
A. 图中过程⑤需使用植物激素诱导再分化形成愈伤组织
B. 图中所有过程均需要在无菌、无毒以及避光的条件下进行
C. 过程⑧形成的幼苗要经过一定处理,并待其长壮后再移栽入土
D. 图中各种外植体经植物组织培养获得的植株的基因型都相同
16. 桑葚玫瑰酒既融合了桑葚和玫瑰的果香、花香,又使其营养价值和功能活性增加,极大地满足人们的需求。图1为制作桑葚玫瑰酒的装置图;图2为不同桑葚汁与玫瑰质量比对花色苷含量、酒精度和感官评分(感官评分越高,品质越好)的影响。下列相关叙述正确的是( )
A. 桑葚玫瑰酒发酵所用菌种的代谢类型与醋酸菌相同
B. 图1中排气口连接长而弯曲的胶管可避免其他微生物进入装置
C. 由图2可知,桑葚汁与玫瑰质量比对酒精度影响不大
D. 花色苷含量随桑葚汁与玫瑰质量比的增大而降低,质量比为4:1时酒的感官评分最高
17. 甲品种青花菜具有由核基因控制的多种优良性状,但属于胞质雄性不育品种。通过体细胞杂交,成功地将乙品种细胞质中的可育基因引入甲中,如图为该操作示意图。下列相关叙述错误的是( )
A. 过程B常用的诱导方法有电融合、聚乙二醇(PEG)作为诱导剂等
B. 杂种细胞再生出细胞壁是细胞融合成功的标志,融合成功之后再进行组织培养
C. 筛选出的杂种植株含有控制甲青花菜优良性状的基因,可通过母本或父本进行传递
D. 原生质体融合依赖生物膜的流动性,融合原生质体需放在无菌水中以防杂菌污染
18. 紫杉醇是存在于红豆杉属植物体内的一种次生代谢物,具有高抗癌活性,利用植物细胞工程可实现紫杉醇的工厂化生产。研究人员研究并绘制了两种红豆杉愈伤组织细胞摇瓶培养过程中紫杉醇含量变化曲线图。下列叙述正确的是( )
A. 培养过程中摇瓶的目的是增加培养液中CO2含量
B. 红豆杉外植体经脱分化过程即可形成愈伤组织
C. 35d后紫杉醇产量下降可能与细胞数量增多有关
D 东北红豆杉比云南红豆杉更适合用于紫杉醇
19. “白菜一甘蓝”是用植物细胞工程的方法培育出来的蔬菜新品种,它具有生长期短、耐热性强和易于储藏等优点。如图是“白菜——甘蓝”的杂交过程示意图,下列说法正确的是( )
A. 上述培育过程中包含有丝分裂、细胞分化和减数分裂
B. 融合完成的标志是细胞核融合,并进一步形成愈伤组织
C. 诱导原生质体融合的常用方法有电融合法、灭活的病毒诱导法等
D. 若原生质体A、B均含有两个染色体组,则理论上杂种植株为四倍体
20. 菊芋中的主要碳水化合物是菊糖(由多个果糖脱水缩合而成),研究者从土壤中分离出一种能够利用菊糖生产乙醇的酵母菌(L610),开展实验研究通气对发酵罐中L610生物量和乙醇产量的影响,结果如图(其中vvm代表通气量体积占发酵罐体积的比例)。下列叙述错误的是( )
A. 可以用菊糖为唯一碳源的培养基来筛选L610
B. 12h内两组酵母菌呼吸作用产生的CO2量相等
C. 48h内通气能够促进酵母繁殖来提高乙醇产量
D. 96h内通气会提高菊糖转化为细胞成分的比例
二、非选择题(共55分)
21. 柿子果肉绵软香甜,还能用来制作果酒和果醋,下面是民间制作柿子酒和柿子醋的过程。
(1)果酒发酵过程中,如果一直密封发酵罐,将产生一定的安全隐患,原因是____,相关的化学反应式是____。
(2)果醋发酵过程中没有接种微生物,说明空气以及柿子皮上可能天然存在____菌,发酵中没有进行严格的消毒灭菌,却少有杂菌生长,主要原因是____。
(3)秋冬季酿酒和酿醋的过程中,人们会把发酵罐放置在相对温暖的地方,原因是____。
22. 为消灭传染性病菌,一些地区对消毒剂的使用量大幅度增加,大量使用消毒剂会造成抗性细菌的出现,这引起了人们的担忧。为了研究消毒剂对土壤中细菌的影响,某实验室进行了如表所示的实验,然后对培养基上的菌落数进行统计。其中“+”表示添加,“-”表示不添加;LB固体培养基为细菌培养基。回答下列问题:
(1)一般使用_______来制备稀释度相同且适宜的两种土壤稀释液;在进行实验处理时,每组应至少接种三个平板,原因是_______,表中培养基接种的方法是_________。接种后的培养基应______放在37℃的恒温箱中培养,以防止目的菌种被污染。
(2)喷施消毒剂后土壤中细菌数目恢复正常需要20天以上,研究人员依据实验结果绘制的柱状图如下。
①D组的处理为_______。B组与D组的菌落数目明显不同,说明使用消毒剂会导致______。
②培养基中有的菌落会重叠在一起从而影响计数,可采取什么应对措施?_________(答出1点)。
23. 下图1为细菌X合成初生代谢产物丁的过程.其中间产物乙是工业生产的重要原料,喷施消毒剂土壤细菌的影响示意图下图2为某实验小组利用野生型X菌培育高产乙的突变型X菌的过程,其中基因A,基因B,基因C分别能够控制酶A,酶B,酶C的合成。请回答以下问题:
(1)由图1可知野生型X菌的乙物质产量很低,原因是______。
(2)初生代谢为______,如果细菌X不能合成物质丁,在不含物质丁的培养基上不能生长,那么图1中基因______(选填“A、B、C都”,“A、B、C中一定有一个”)发生突变。
(3)培养基I和II都为完全培养基,其成分的区别是培养基I不含______;由培养基I到培养基Ⅱ的接种方法为______。
(4)若培养基Ⅲ不含物质丁,在培养基Ⅱ上的菌落3和5在培养基Ⅲ上无法生长的原因是什么?______
24. 红豆杉是濒危植物,其树皮产生的紫杉醇对抗癌症有一定的疗效。下图是红豆杉植株组织培养和细胞培养的流程图,请据图回答下列问题:
(1)图中②为愈伤组织,通过B过程可最终产生新的植株,通过C过程可产生大量细胞,则图中A、B、C分别表示的过程为_____________。其中B过程的实质是_____________。
(2)对⑤的培养一般要采用______培养基,并要不断通入无菌空气并进行搅拌,其目的是__________。
(3)对⑤的培养可获得代谢产物一紫杉醇,但培养后期紫杉醇产量下降,其原因包括_________________等。
25. 白叶枯病是水稻严重的病害之一,疣粒野生稻对其具有高度抗性。研究人员利用植物体细胞杂交技术,试图将疣粒野生稻的抗白叶枯病特性转移到栽培稻中。
(1)将两种水稻外植体分别接种在含植物激素的培养基上,经_______过程形成愈伤组织后用_______酶处理获得游离的原生质体。
(2)本研究运用的技术手段依据的原理是_______,可用_______方法人工诱导原生质体融合。
(3)“不对称体细胞杂交法”可以将一个亲本细胞内的部分染色体或染色体上某些片段转移到另一个亲本体细胞内,获得不对称杂种植株。大剂量的X射线能随机破坏染色体结构,使其发生断裂、易位、染色体消除等,从而导致细胞不再持续分裂。碘乙酰胺能使细胞质中的某些酶失活,抑制细胞分裂。为了达到转移抗白叶枯病特性的目的,融合前要用X射线照射_______的原生质体,用碘乙酰胺处理另一亲本的原生质体。经诱导融合后,只有异源融合后的杂种细胞可持续分裂形成再生细胞团,原因是_____________________。
(4)观察再生植株细胞中的染色体,发现数目_______两亲本染色体数目之和,说明成功获得了不对称杂种植株。有些杂种植株染色体数目与栽培稻相同,性状明显偏向栽培稻,但也表现出疣粒野生稻的一些特性,推测这些杂种植株无多余染色体但具有疣粒野生稻特性的原因是_____________________。
(5)用致病性强两种水稻白叶枯病菌株接种,检测72株杂种植株的抗性。结果发现共有40株表现抗性,其中17株对两种菌株都表现抗性。综合染色体数目及抗性检测结果,应优先选择______的杂种植株进行繁育。组别
A组
B组
C组
D组
普通土壤稀释液
+
+
-
?
喷施消毒剂后的土壤稀释液
-
-
+
?
LB固体培养基
+
-
+
?
含消毒剂的LB固体培养基
-
+
-
?
相关试卷
这是一份四川省仁寿第一中学校北校区2023-2024学年高一12月月考生物试卷(含答案),共23页。试卷主要包含了单选题,读图填空题,实验探究题等内容,欢迎下载使用。
这是一份四川省仁寿第一中学校北校区2023-2024学年高二上学期期中考试生物试卷(含答案),共19页。试卷主要包含了单选题,读图填空题,实验探究题等内容,欢迎下载使用。
这是一份四川省眉山市仁寿第一中(北校区)2023-2024学年高三11月期中生物试题(Word版附解析),共12页。