资料中包含下列文件,点击文件名可预览资料内容






还剩5页未读,
继续阅读
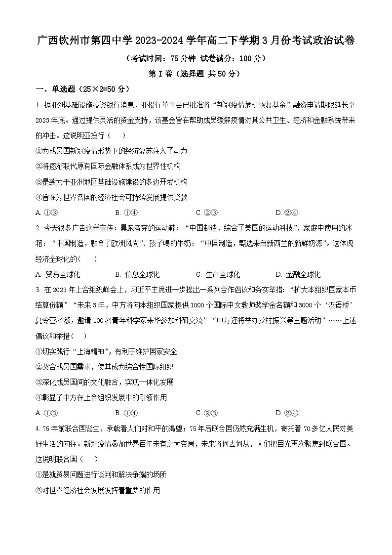
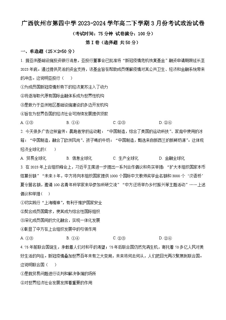
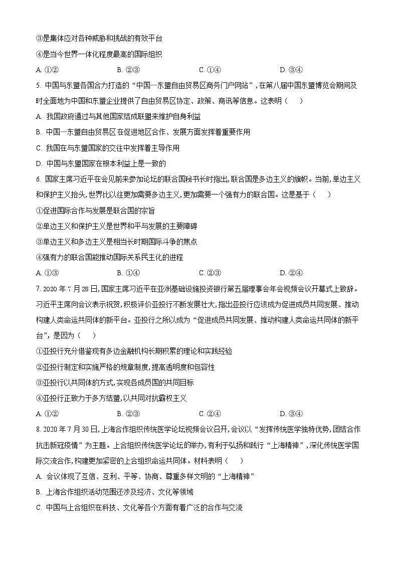
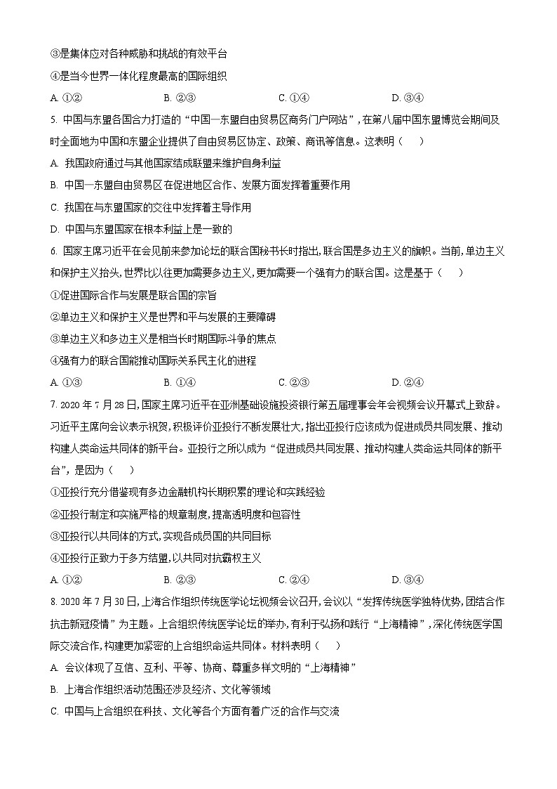
广西钦州市第四中学2023-2024学年高二下学期3月月考政治试题(原卷版+解析版)
展开
这是一份广西钦州市第四中学2023-2024学年高二下学期3月月考政治试题(原卷版+解析版),文件包含广西钦州市第四中学2023-2024学年高二下学期3月月考政治试题原卷版docx、广西钦州市第四中学2023-2024学年高二下学期3月月考政治试题解析版docx等2份试卷配套教学资源,其中试卷共27页, 欢迎下载使用。
相关试卷
广西壮族自治区桂林市联考2023-2024学年高二下学期3月月考政治试题(原卷版+解析版):
这是一份广西壮族自治区桂林市联考2023-2024学年高二下学期3月月考政治试题(原卷版+解析版),文件包含广西壮族自治区桂林市联考2023-2024学年高二下学期3月月考政治试题原卷版docx、广西壮族自治区桂林市联考2023-2024学年高二下学期3月月考政治试题解析版docx等2份试卷配套教学资源,其中试卷共22页, 欢迎下载使用。
江苏省盱眙中学2023-2024学年高二下学期3月月考政治试题(原卷版+解析版):
这是一份江苏省盱眙中学2023-2024学年高二下学期3月月考政治试题(原卷版+解析版),文件包含江苏省盱眙中学2023-2024学年高二下学期3月月考政治试题原卷版docx、江苏省盱眙中学2023-2024学年高二下学期3月月考政治试题解析版docx等2份试卷配套教学资源,其中试卷共27页, 欢迎下载使用。
广西钦州市第四中学2023-2024学年高一下学期3月月考政治试题(原卷版+解析版):
这是一份广西钦州市第四中学2023-2024学年高一下学期3月月考政治试题(原卷版+解析版),文件包含广西钦州市第四中学2023-2024学年高一下学期3月月考政治试题原卷版docx、广西钦州市第四中学2023-2024学年高一下学期3月月考政治试题解析版docx等2份试卷配套教学资源,其中试卷共31页, 欢迎下载使用。