





辽宁省朝阳市建平县实验中学2023-2024学年高二下学期3月月考生物试题(原卷版+解析版)
展开
这是一份辽宁省朝阳市建平县实验中学2023-2024学年高二下学期3月月考生物试题(原卷版+解析版),文件包含辽宁省朝阳市建平县实验中学2023-2024学年高二下学期3月月考生物试题原卷版docx、辽宁省朝阳市建平县实验中学2023-2024学年高二下学期3月月考生物试题解析版docx等2份试卷配套教学资源,其中试卷共36页, 欢迎下载使用。
一、单项选择题(20题,每题2分,共40分)
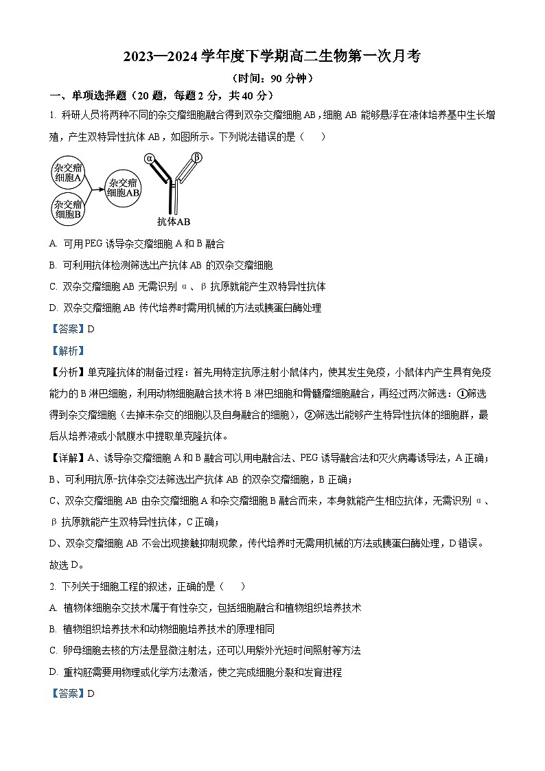
1. 科研人员将两种不同的杂交瘤细胞融合得到双杂交瘤细胞AB,细胞AB能够悬浮在液体培养基中生长增殖,产生双特异性抗体AB,如图所示。下列说法错误的是( )
A. 可用PEG诱导杂交瘤细胞A和B融合
B. 可利用抗体检测筛选出产抗体AB的双杂交瘤细胞
C. 双杂交瘤细胞AB无需识别α、β抗原就能产生双特异性抗体
D. 双杂交瘤细胞AB传代培养时需用机械的方法或胰蛋白酶处理
2. 下列关于细胞工程的叙述,正确的是( )
A. 植物体细胞杂交技术属于有性杂交,包括细胞融合和植物组织培养技术
B. 植物组织培养技术和动物细胞培养技术的原理相同
C. 卵母细胞去核的方法是显微注射法,还可以用紫外光短时间照射等方法
D. 重构胚需要用物理或化学方法激活,使之完成细胞分裂和发育进程
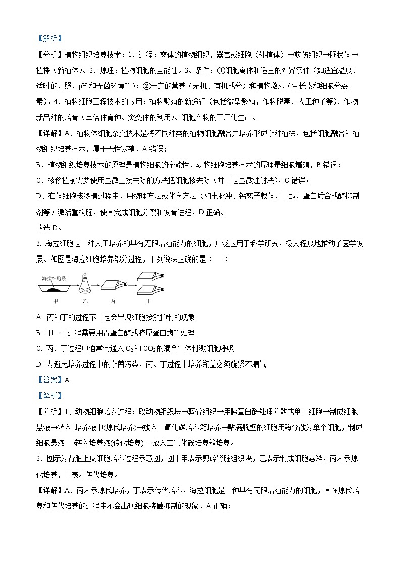
3. 海拉细胞是一种人工培养的具有无限增殖能力的细胞,广泛应用于科学研究,极大程度地推动了医学发展。如图是海拉细胞培养部分过程,下列说法正确的是( )
A. 丙和丁的过程不一定会出现细胞接触抑制的现象
B. 甲→乙过程需要用胃蛋白酶或胶原蛋白酶等处理
C. 丙、丁过程中通常会通入O2和CO2的混合气体刺激细胞呼吸
D. 为避免培养过程中的杂菌污染,丙、丁过程中培养瓶盖必须旋紧不漏气
4. 如图表示植株A(杂合子Aa)和植株B培育植株①②③④⑤的过程,下列说法正确的是( )
A. 培育植株①的过程为单倍体育种,获得的植株为纯合子
B. 选择植物的愈伤组织进行诱变处理获得优质的突变体,未体现细胞的全能性
C. 需要通过植物组织培养技术获得的植株只有①③④
D. 植株①②④⑤与植株A基因型相同的概率分别是0、0、1、0(不考虑基因突变)
5. 下列有关细胞全能性的叙述,正确的是( )
A. 玉米种子萌发长成新植株,说明植物细胞具有全能性
B. 没有离体的植物细胞也能表现出全能性
C. 植物原生质融合标志着植物细胞全能性的实现
D. 雄蜂的发育体现了已分化的动物细胞也具有全能性
6. 下列有关啤酒工业化生产的叙述,正确的是( )
A. 工业化啤酒生产中,焙烤的目的是使淀粉酶失活
B. 糖的分解及代谢物的生成在后发酵阶段完成
C. 在啤酒的酿造过程中,适时打开发酵装置有利于提高啤酒产量
D. 啤酒发酵过程分为主发酵和后发酵两个阶段
7. 发酵工程一般包括菌种的选育、扩大培养、培养基的配制、灭菌、接种、发酵、产品的分离、提纯等环节。下面有关分析正确的是( )
A. 优良菌种只能通过诱变育种或基因工程育种来获得
B. 扩大培养采用液体培养基,其目的是提高接种时发酵罐中菌种的数目
C. 发酵时的环境条件会影响微生物的生长繁殖,并不影响微生物代谢物的形成
D. 发酵工程产生的废弃物对环境的污染大
8. 微生物的纯培养包括配制培养基、灭菌、接种、分离和培养等步骤。如图为酵母菌的纯培养的部分操作步骤,下列说法正确的是( )
A. 完成步骤④过程中,接种环共灼烧处理了5次
B. 以尿素为唯一氮源且含酚红的培养基中加入尿素和酚红的目的是相同的
C. 该接种方法可用于获得酵母菌的纯培养物
D. 接种后,待菌液被培养基吸收,将④倒置培养,皿盖上标注菌种及接种日期等信息
9. 微生物培养最基本的要求是无菌操作,下列对培养基、培养皿、接种环、双手、空气所采用的灭菌或消毒方法的正确顺序依次是( )
①化学药剂消毒 ②高压蒸汽灭菌 ③干热灭菌 ④紫外线灭菌 ⑤灼烧灭菌
A. ⑤③⑤①④B. ③②⑤④①C. ②③⑤①④D. ②②⑤④①
10. 某兴趣小组利用葡萄制作果酒和果醋,下列相关叙述正确的是( )
A. 当缺少糖源和氧气时,醋酸菌将乙醇变为乙醛,再将乙醛变为醋酸
B. 当葡萄酒制作完成后,可打开瓶盖后盖上一层纱布进行葡萄醋发酵
C. 进行酒精发酵的菌种的代谢类型是异养厌氧型
D. 果醋制作过程中发酵液pH逐渐降低,果酒制作过程中情况相反
11. 某生物活动小组分别用3种不同浓度的食盐制作泡菜,下图是活动小组记录的亚硝酸盐含量与发酵天数的关系图,下列描述正确的是( )
A. 结果显示食盐浓度过低会导致亚硝酸盐含量过高,传统发酵一般配制质量分数为1%—5%的盐水
B. 盐水煮沸后,立即倒入装有菜料的泡菜坛中,并使盐水没过全部菜料,盖好坛盖
C. 腌制泡菜过程中经发酵会产生多种酸,其中含量最高的酸是亚硝酸
D. 先用沸水短时间处理白萝卜块,再添加陈泡菜水可以缩短白萝卜制作泡菜的腌制时间
12. 果酒和果醋制作过程中,发酵条件的控制至关重要,下列相关措施正确的是( )
A. 酵母菌和醋酸杆菌均以有丝分裂的方式进行增殖
B. 葡萄酒发酵过程中,每隔12h左右打开瓶盖一次放出CO2
C. 在果醋发酵过程中,要关闭充气口,有利于醋酸菌的代谢
D. 果酒发酵过程温度控制在18~30℃,果醋发酵温度控制在30~35℃
13. 中华猕猴桃原产于我国长江中下游,抗寒能力弱;狗枣猕猴桃原产于俄罗斯,耐低温,但果实小。某实验小组欲得到果大且抗寒的杂种植株,其过程如图所示。下列分析正确的是( )
A. 过程①的组织细胞经过湿热灭菌后可避免细菌污染
B. 过程②常使用灭活的病毒作为诱导剂诱导原生质体融合
C. 过程③杂种细胞再生出细胞壁标志着细胞融合成功
D. 过程⑤不需要进行光照处理,过程⑥需要进行光照处理
14. 为解决杂交瘤细胞在传代培养中出现来自B淋巴细胞的染色体丢失的问题,研究者用EBV(一种病毒颗粒)感染已免疫的B淋巴细胞,获得“染色体核型稳定”的EBV转化细胞,进而获得染色体稳定的杂交瘤细胞,基本实验流程如图。EBV转化细胞能在HAT培养基中存活,但对Oua敏感;骨髓瘤细胞在HAT培养基中不能存活,但对Oua不敏感。下列分析正确的是( )
A. 杂交瘤细胞产生的抗体能针对相应抗原和EBV
B. HAT培养基可去除骨髓瘤细胞和自身融合的骨髓瘤细胞
C. 灭活病毒诱导细胞融合的原理是促进骨髓瘤细胞核和B细胞核融合
D. 图示筛选获得的杂交瘤细胞即可在小鼠腹腔内生产单克隆抗体
15. 研究表明,髓系细胞触发受体2(TREM2)是一种免疫抑制受体,在肿瘤免疫逃逸中发挥重要作用。因此,TREM2抗体药物有望提高肿瘤免疫疗法的疗效。下图为TREM2单克隆抗体的制备流程图,下列说法正确的是( )
A. 步骤①和步骤⑤分别向小鼠注射TREM2蛋白和分泌TREM2抗体的杂交瘤细胞
B. 经步骤②诱导后融合的细胞既能分泌TREM2抗体又可无限增殖
C. 步骤③和④的培养孔中均含有TREM2蛋白,依据的原理都是抗原一抗体杂交
D. 步骤⑥和植物组织培养均需使用二氧化碳培养箱进行大规模培养
16. 如图为哺乳动物胚胎早期发育的部分过程,下列有关叙述错误的是( )
A. Ⅰ时期为桑葚胚,该时期的细胞一般都具有发育的全能性
B. 过程a和b使胚胎中有机物含量增加
C. 胚胎移植选择处于Ⅰ或Ⅱ时期的胚胎易成功
D. 细胞分化从Ⅱ时期开始贯穿于动物的整个生命历程
17. 人绒毛膜促性腺激素(HCG)是女性怀孕后胎盘滋养层细胞分泌的一种糖蛋白,制备抗HCG单克隆抗体可用于早孕的诊断。已知在缺乏次黄嘌呤磷酸核糖转移酶的培养液(HAT培养液)中,骨髓瘤细胞不能正常合成DNA。如图为制备抗HCG单克隆抗体的流程图。下列说法错误的是( )
A. 过程①表示注射HCG使小鼠发生免疫反应,a表示B淋巴细胞
B. 诱导a、b细胞融合可以采用灭活病毒诱导法
C. 用HAT培养液对c细胞进行筛选时,融合细胞均能大量增殖
D. 过程②的目的是筛选既能大量增殖又能产生所需抗体的细胞
18. 研究发现,小鼠四倍体胚胎具有发育缺陷,只能发育成胎盘等胚胎以外的结构。ES细胞能够诱导分化形成所有的细胞类型,但很难分化形成胎盘。四倍体胚胎与ES细胞的嵌合体则会使二者的发育潜能相互补偿,可得到ES小鼠,其中的四倍体胚胎只能发育成胚外组织,下列叙述正确的是( )
A. 将2细胞期胚胎用灭活病毒诱导法使2细胞融合,可得到一个含四个染色体组的细胞
B. 嵌合体中ES具有自我更新能力并只能分化为胎盘等胚外组织
C. 嵌合体胚胎不能发育成一个完整的个体
D. 嵌合体发育形成的ES小鼠基因型与供体ES细胞的基因型不同
19. 酱油是中国传统的液体调味品,制作时以大豆、小麦和麦麸为原料,加入适量的米曲霉,在米曲霉产生的蛋白酶、脂肪酶的作用下酿造而成,制作工艺如下图。下列叙述错误的是( )
A. 大豆、小麦和麦麸可为米曲霉提供生长所需的营养物质
B. 为保证氧气充足及反应物与菌种充分接触,米曲霉发酵时需要不断进行搅拌
C. 发酵后加入的高浓度盐水可以除去米曲霉之外的杂菌
D. 米曲霉的种类可能会影响酱油的品质
20. 成体干细胞是指存在于已经分化组织中的未完全分化的细胞,能自我更新且能特化形成所在组织中的一种或多种细胞。下列叙述错误的是( )
A. 骨髓中的造血干细胞通过分裂和分化可以产生各种血细胞
B. 神经干细胞产生神经组织的各类细胞是一个不可逆的过程
C. 成体干细胞具有全能性,可分化出所有组织细胞
D. 诱导成体干细胞分化的过程实质是基因的选择性表达
二、不定项选择题(5小题,每小题3分,共15分.在每小题给出的四个选项中,全部选对得3分,选对但不全得1分,错选不得分)
21. 单倍体胚胎干细胞是指只含一套染色体,但拥有类似于正常干细胞分裂分化能力的细胞群,利用小鼠建立单倍体胚胎干细胞的操作如图所示。下列叙述不正确的是( )
A. 体外受精前应将卵母细胞培养至MI中期
B. 建立的单倍体胚胎干细胞中只含一条性染色体X或Y
C 上述过程涉及动物细胞培养、体外受精和显微操作等操作
D. 理论上不能用物质使精子获能,最终实现由①直接转变为④
22. 研究人员利用甲、乙两种二倍体植物的各自优势,通过植物体细胞杂交技术培育兼有两种植物优势且耐盐的目的植株,其实验流程如下图,表示不同操作。下列相关叙述不正确的是( )
A. 通过a操作获得完整且有活性的原生质体,主要利用了纤维素酶和果胶酶的高效性
B. b操作可使用聚乙二醇促进两种原生质体的膜融合,以获得未分化状态的杂种细胞
C. d操作所用培养基应添加一定浓度的钠盐,且生长素与细胞分裂素用量比值小于1
D. 甲、乙植株是两个不同物种,因此通过该技术培育出的目的植株会表现出高度不育
23. 阿霉素是一种抗肿瘤抗生素,可抑制RNA和DNA的合成。阿霉素没有特异性,在杀伤肿瘤细胞的同时还会对机体其他细胞造成伤害。科研人员将阿霉素与能特异性识别肿瘤抗原的单克隆抗体结合制成抗体—药物偶联物(ADC),ADC通常由抗体、接头和药物三部分组成,作用机制如图所示。下列有关叙述正确的是( )
A. 阿霉素对肿瘤细胞和已经分化的组织细胞都有杀伤作用
B. 将肿瘤抗原反复注射到小鼠体内,从小鼠的血清中分离出的抗体为单克隆抗体
C. 含ADC的囊泡与溶酶体融合后,溶酶体裂解释放药物,最终细胞凋亡
D. ADC与肿瘤细胞识别后,被肿瘤细胞以主动运输的方式吸收进入细胞
24. 线粒体中某基因突变可引发莱氏综合征,科研人员通过下图的技术路线培育的“三亲婴儿”可以不患此症。下列叙述正确的是( )
A. 胚胎移植是培育“三亲婴儿”的最终技术环节
B. 三亲婴儿融合了健康的捐献者、母亲和父亲的遗传物质
C. 体外培养获得大量的重组卵母细胞一般使用液体培养基
D. 三亲婴儿是无性生殖的产物
25. 猴痘是一种病毒性人畜共患病,在人类中出现的症状与过去在天花患者身上所看到的症状相似,B6R蛋白是猴痘病毒的抗原。为制备抗B6R蛋白的单克隆抗体,研究人员进行了相关实验,如图所示,其中①~④表示细胞。下列叙述正确的是( )
A. 细胞①含有从小鼠的脾中得到的能产生特定抗体的B淋巴细胞
B. 诱导细胞①②融合的常用方法与诱导原生质体融合的方法相同
C. 可将抗体检测呈阴性的杂交瘤细胞在体外条件下大规模培养
D. 图中的培养瓶需要置于含有95%CO2和5%O2的混合气体中培养
三、非选择题(4题,共45分)
26. 人乳头状瘤病毒(HPV)与宫颈癌的发生密切相关,抗HPV的单克隆抗体可以准确检测出HPV,从而及时监控宫颈癌的发生,以下针对HPV衣壳蛋白制备出单克隆抗体的过程,请据图回答:
(1)制备抗HPV的单克隆抗体时,给小鼠注入的抗原是______,给小鼠注射该抗原的目的是______。
(2)将经融合处理后的细胞转到HAT培养基上培养的目的是______,该细胞______(填“能”或“不能”)产生专一抗体,所产生的抗体______(填“一定”或“不一定”)能抗HPV。
(3)在混合并进行细胞融合过程中,如果仅考虑细胞的两两融合,其融合细胞有______种类型。
27. 下表是某公司研发的一种培养大肠杆菌菌群的培养基配方,请根据表格和所学知识回答下列相关问题。
(1)若根据用途划分,该培养基属于______(填选择或鉴别)培养基。其中K2HPO4的作用是提供______。
(2)上述培养基来筛选出土壤中的尿素分解菌,培养基的营养成分必需怎样更改?______。
(3)下图1和图2是培养某细菌的结果图,其对应的接种方法分别是:______、______。图1所用的接种方法可用来对活菌进行计数,105倍稀释倍数下,某同学统计的菌落数结果分别为95,105,103(涂布每个平板的稀释液体积为0.1ml),则1g土壤中的大肠杆菌的数目约为______个。
28. 石油对土壤的污染不仅给周边生态环境带来严重的损害,还严重影响居民的健康生活,且污染物含量越多。降解难度越大。为解决石油污染问题。某科研小组用了将近 1年的时间,从长庆油田中被石油污染最严重的土壤中分离出了高效分解石油的细菌。如图所示。回答下列问题∶
(1)配制好的培养基通常可以使用___________法灭菌。步骤③的培养基成分与普通液体培养基相比,最大的区别是步骤③培养基中以___________为唯一碳源。在微生物学中,将___________的培养基称为选择培养基。
(2)倒平板冷却后,需要倒置,目的是___________。
(3)进行过程④之前,常需要检验培养基平板灭菌否合格,方法是___________。
(4)常采用_______法对石油分解菌进行分离和计数。该接种方法可计数的原理是_______。
29. 下图表示科学家通过植物细胞工程,培育“矮牵牛—粉蓝烟草”杂种植株的过程。根据所学知识完成下列问题:
(1)在自然条件下,“矮牵牛”和“粉蓝烟草”进行有性杂交不能产生后代,原因是两者之间存在______。
(2)植物体细胞杂交依据的生物学原理主要有______(答一个即可)。人工诱导原生质体融合的方法基本可分为两大类一物理法和化学法,其中化学法包括______、______.
(3)植物体细胞融合完成的标志是______。
(4)矮牵牛—粉蓝烟草”杂种植株属于______倍体植株。
30. 2月3日英国议会下院通过一项历史性法案,允许以医学手段培育“三亲婴儿”,三亲婴儿的培育过程可选用如下技术路线。据图回答下列问题:
(1)三亲婴儿的培育技术____(填“能”或“不能”)避免母亲的线粒体遗传病基因传递给后代。根据图中信息,三亲婴儿的生殖方式属于____(填“有性”或“无性”)生殖,三亲婴儿的性别____(填“能”或“不能”)确定。
(2)卵母细胞捐献者携带的红绿色盲基因不能传给“三亲婴儿”,为什么____。
(3)受精的标志是____,早期胚胎的发育经过____胚,____胚和____胚等时期。成分
蛋白胨
乳糖
蔗糖
K2HPO4
指示剂
琼脂
含量(g)
10.0
5.0
5.0
2.0
0.2
12.0
将上述物质溶解后,用蒸馏水定容到1000ml
相关试卷
这是一份广东省惠州市实验中学2023-2024学年高二下学期3月月考生物试题(原卷版+解析版),文件包含精品解析广东省惠州市实验中学2023-2024学年高二下学期3月月考生物试题原卷版docx、精品解析广东省惠州市实验中学2023-2024学年高二下学期3月月考生物试题解析版docx等2份试卷配套教学资源,其中试卷共35页, 欢迎下载使用。
这是一份辽宁省朝阳市建平县2023-2024学年高二上学期1月期末生物试题,共6页。
这是一份135,辽宁省建平县实验中学2023-2024学年高二上学期12月月考生物试题,共6页。
