

还剩3页未读,
继续阅读
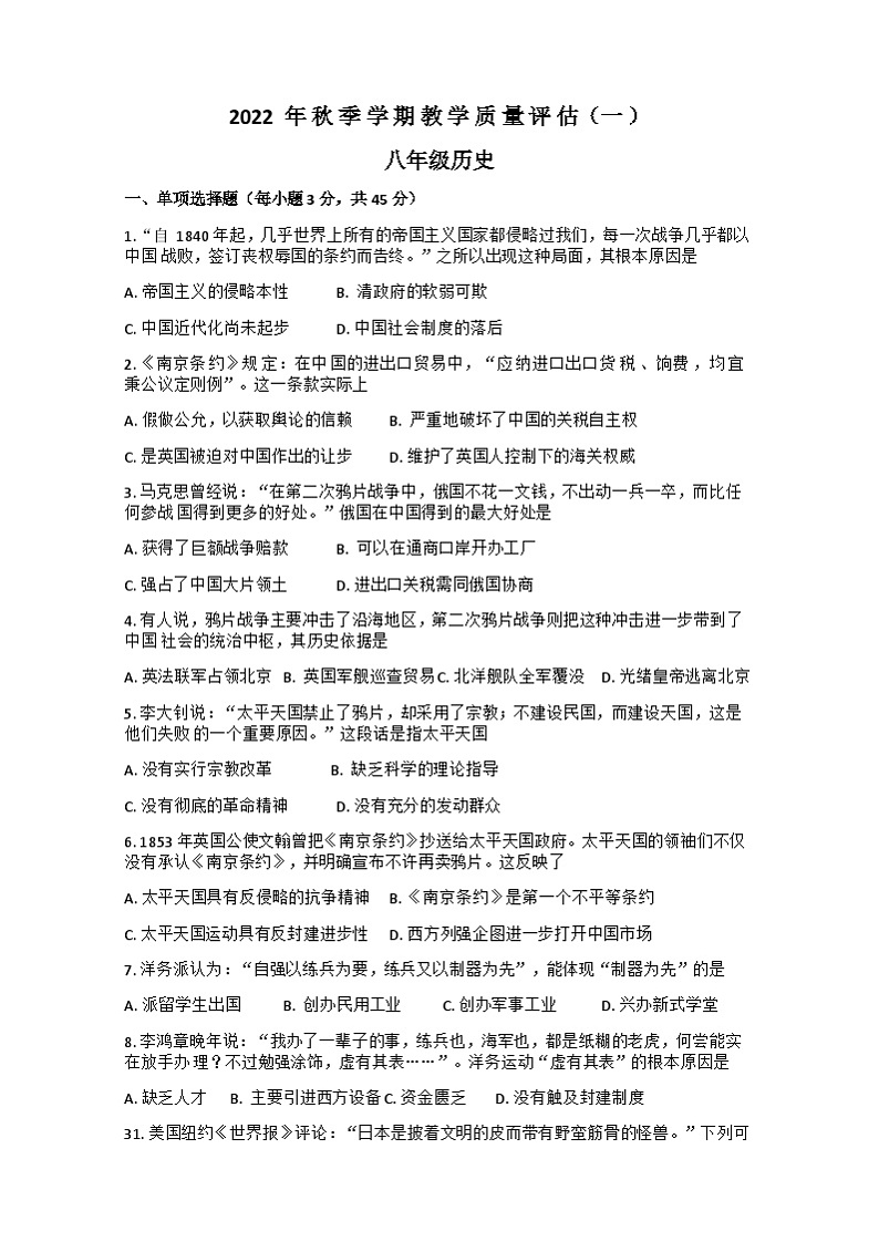
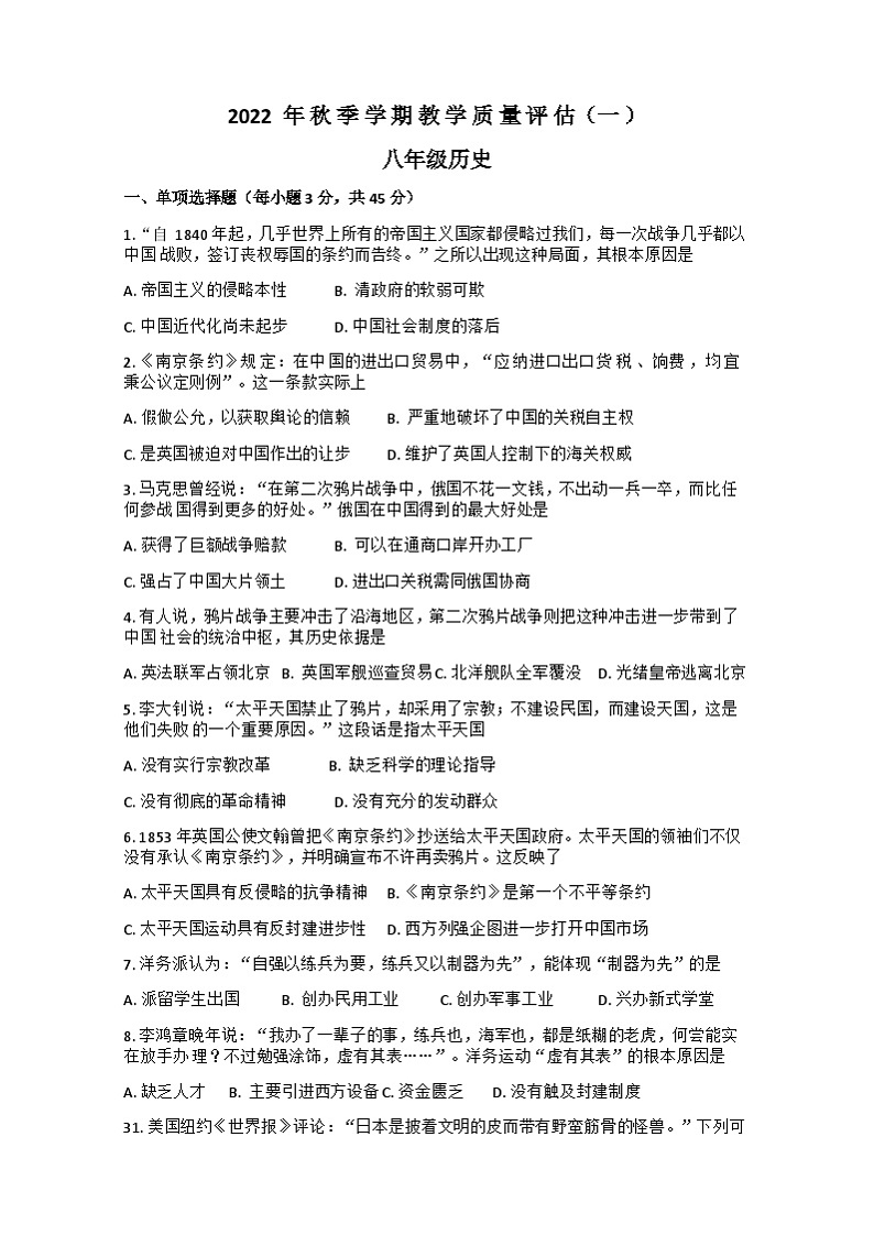
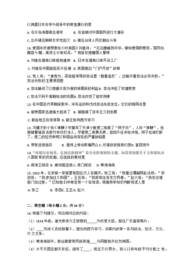
贵州省长顺县2022-2023学年八年级上学期第一次月考历史试题
展开
这是一份贵州省长顺县2022-2023学年八年级上学期第一次月考历史试题,共5页。试卷主要包含了单项选择题,填空题,综合问答题,解析与探究题等内容,欢迎下载使用。
相关试卷
2024年贵州省黔西南州长顺县部分学校中考一模历史试题(原卷版+解析版):
这是一份2024年贵州省黔西南州长顺县部分学校中考一模历史试题(原卷版+解析版),文件包含2024年贵州省黔西南州长顺县部分学校中考一模历史试题原卷版docx、2024年贵州省黔西南州长顺县部分学校中考一模历史试题解析版docx等2份试卷配套教学资源,其中试卷共25页, 欢迎下载使用。
贵州省黔西南州长顺县部分学校2024年九年级下学期一模历史试题:
这是一份贵州省黔西南州长顺县部分学校2024年九年级下学期一模历史试题,共4页。
贵州省长顺县2022-2023学年九年级上学期期末综合练习(四)历史试题:
这是一份贵州省长顺县2022-2023学年九年级上学期期末综合练习(四)历史试题,共2页。