浙江省“91高中联盟”2024届高三下学期3月联考生物试卷(Word版附解析)
展开
这是一份浙江省“91高中联盟”2024届高三下学期3月联考生物试卷(Word版附解析),文件包含浙江省“9+1高中联盟”2024届高三下学期3月联考生物试题Word版含解析docx、浙江省“9+1高中联盟”2024届高三下学期3月联考生物试题Word版无答案docx等2份试卷配套教学资源,其中试卷共37页, 欢迎下载使用。
考生须知:
1.本卷满分100分,考试时间90分钟;
2.答题前,请务必将自己的姓名、准考证号用黑色字迹的签字笔或钢笔分别填写在试卷和答题纸规定的位置上;
3.答题时,请按照答题纸上“注意事项”的要求,在答题纸相应的位置上规范作答,在本试卷上的作答一律无效;
4.选择题一律使用2B铅笔填涂答案,非选择题一律用0.5毫米黑色字迹中性笔写在答题纸上相应区域内;
选择题部分
一、选择题(本大题共19小题,每小题2分,共38分。每小题列出的四个备选项中只有一个是符合题目要求的,不选、多选、错选均不得分)
1. 随着工业发展,某大型针叶林被分割成许多片断化的小生境。为保护生物多样性,有学者建议在不同小生境间建立生态廊道,使雪兔等种群能在不同小生境间相互迁移。下列叙述正确的是( )
A. 针叶林生境片断化使不同小生境的雪兔种群之间产生生殖隔离
B. 生境越大的雪兔种群个体发生近亲交配的概率越高
C. 生境越小的雪兔种群遗传漂变引起基因频率的变化越明显
D. 通过建立生态廊道,有利于减少雪兔种群的变异量,提高遗传多样性
2. 下列遗传病与克兰费尔特综合征(47,XXY)的变异类型最接近的是( )
A. 白化病B. 唐氏综合征C. 猫叫综合征D. 少年型糖尿病
3. “探究血浆对pH变化的调节作用”的实验材料包括动物血浆、清水和pH7的磷酸缓冲液等,其中磷酸缓冲液的作用是( )
A. 调节血浆pHB. 作为实验组
C. 维持pH不变D. 作为阳性对照
4. 黑藻是一种叶片薄且叶绿体较大水生植物,是常用的生物实验材料。下列叙述正确的是( )
A. 可以用叶片为材料观察细胞质流动,对叶片适当光照或升温或切伤处理可使现象更明显
B. 可以用叶片为材料观察质壁分离,需要对叶片进行染色处理可使现象更明显
C. 可以用叶片为材料提取和分离光合色素,常用纸层析法提取光合色素
D. 可以用根尖为材料观察有丝分裂,需胰蛋白酶解离等操作便能获得单层细胞
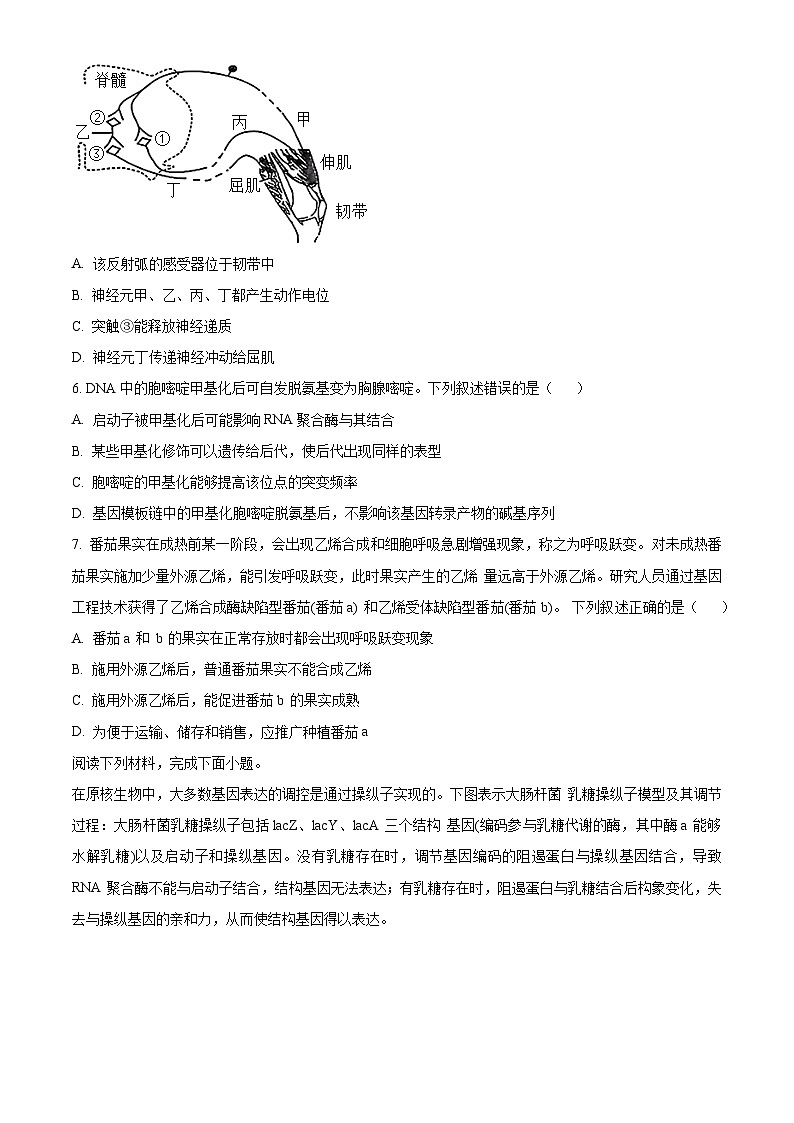
5. 反射是神经调节的基础活动,图示为人膝跳反射示意图,甲-丁表示神经元,①②③是其中的突触。下列关于敲击韧带完成膝跳反射的叙述,正确的是( )
A. 该反射弧的感受器位于韧带中
B. 神经元甲、乙、丙、丁都产生动作电位
C. 突触③能释放神经递质
D. 神经元丁传递神经冲动给屈肌
6. DNA中的胞嘧啶甲基化后可自发脱氨基变为胸腺嘧啶。下列叙述错误的是( )
A. 启动子被甲基化后可能影响RNA聚合酶与其结合
B. 某些甲基化修饰可以遗传给后代,使后代出现同样的表型
C. 胞嘧啶的甲基化能够提高该位点的突变频率
D. 基因模板链中的甲基化胞嘧啶脱氨基后,不影响该基因转录产物的碱基序列
7. 番茄果实在成热前某一阶段,会出现乙烯合成和细胞呼吸急剧增强现象,称之为呼吸跃变。对未成热番茄果实施加少量外源乙烯,能引发呼吸跃变,此时果实产生的乙烯 量远高于外源乙烯。研究人员通过基因工程技术获得了乙烯合成酶缺陷型番茄(番茄a) 和乙烯受体缺陷型番茄(番茄b)。 下列叙述正确的是( )
A. 番茄a 和 b 的果实在正常存放时都会出现呼吸跃变现象
B. 施用外源乙烯后,普通番茄果实不能合成乙烯
C. 施用外源乙烯后,能促进番茄b 的果实成熟
D. 为便于运输、储存和销售,应推广种植番茄a
阅读下列材料,完成下面小题。
在原核生物中,大多数基因表达的调控是通过操纵子实现的。下图表示大肠杆菌 乳糖操纵子模型及其调节过程:大肠杆菌乳糖操纵子包括lacZ、lacY、lacA 三个结构 基因(编码参与乳糖代谢的酶,其中酶a 能够水解乳糖)以及启动子和操纵基因。没有乳糖存在时,调节基因编码的阻遏蛋白与操纵基因结合,导致 RNA 聚合酶不能与启动子结合,结构基因无法表达;有乳糖存在时,阻遏蛋白与乳糖结合后构象变化,失去与操纵基因的亲和力,从而使结构基因得以表达。
8. 关于乳糖操纵子的叙述,错误的是( )
A. 乳糖操纵子包含多个基因
B. 调节基因表达产生阻遏蛋白
C. 没有乳糖时结构基因无法复制
D. RNA聚合酶在操纵子上的移动是有方向的
9. 结构基因的表达及调控受环境中乳糖的影响,下列叙述正确的是( )
A. 结构基因转录时,α链和β链均可作为模板
B. 酶 a 催化乳糖水解,可使结构基因表达受抑制
C. 阻遏蛋白与操纵基因的结合是一个不可逆的过程
D. 当乳糖为唯一碳源时,结构基因不表达
10. 1958年科学家通过开创性的实验揭示了DNA的复制机理。该实验用含有15NH4Cl的培养液培养大肠杆菌若干代,然后再转移至含有14NH4Cl的培养液中继续培养,结果如图所示,F0-F3表示离心管编号,条带表示大肠杆菌DNA离心后在离心管中分布的位置。下列说法错误的是( )
A. F0结果显示大肠杆菌是在含15NH4Cl的培养液中培养,其条带表示全为重带
B. 离心结果显示F2只有轻带和中带,并对得到结论起到了关键作用
C. F3为F2的子代,相同条件下继续培养n代,密度带的位置和数量发生变化,轻带变宽
D. 实验结果可以说明DNA的复制方式为半保留复制
11. 下图表示人体局部细胞及其周围的生存环境(图中箭头表示液体流动方向),下列叙述错误的是( )
A. ②中有淋巴细胞
B. ⑤为组织液,其理化性质相对稳定
C. 若图示为肝组织,则饥饿状态下④处的血糖浓度可能低于③处
D. 若图中①为胰腺细胞,则其分泌的胰蛋白酶释放在③、④、⑤中
12. 人类乳头状瘤病毒(HPV)是一类病毒的总称,属双链闭环的小DNA病毒,是宫颈癌的致癌因素之一。接种九价HPV疫苗(含有九种HPV亚型的抗原)对大多数HPV引起的宫颈癌有预防作用,完成3针接种可增强预防效果。下列相关叙述错误的是( )
A. HPV比HIV更不易发生变异
B. HPV可能通过影响宿主细胞的DNA而致癌
C. 已感染过一次HPV并痊愈的人不需接种九价疫苗
D. 疫苗接种者感染HPV时机体内的记忆细胞会迅速增殖分化
13. 科研人员将培养到第4天的一定量酵母菌培养液稀释100倍后,与台盼蓝染液等体积混合均匀,一段时间后用血细胞计数板进行计数(血细胞计数板上面标注为1/400mm2,0.1mm,XB-K-25)结果如下:计数室中ae五个区域的细胞总数为54,着色细胞比率为20%,则10mL酵母菌培养液中活菌数约为( )
A. 2.16×109个B. 2.16×108个C. 4.32×109个D. 4.32×108个
14. 某二倍体植物(2n=6)的A、a基因位于3号染色体上,该植株的正常个体和三种突变体甲、乙和丙的染色体组成如下图所示。假设各种突变体均能正常进行减数分裂(同源染色体为3条时,其中2条正常联会,余下的1条随机分配),产生的各种配子可育且活性相同。下列有关叙述正确的是( )
A. 三种突变体均染色体变异,其中乙和丙均有3个染色体组
B. 利用显微镜可以观察到突变体甲的染色体数目及其上分布的基因
C. 正常个体与突变体乙杂交,所得子代中基因型为Aaa个体的比例为1/3
D. 正常个体用秋水仙素处理得到四倍体植株再与正常个体杂交,得到突变体丙的比例为5/12
15. 高等动物细胞合成的分泌蛋白有两种分泌方式:一种是不受细胞外界调节因素的作用,可持续不断地分泌到胞外的组成型分泌;另一种是分泌蛋白先储存于囊泡中,在细胞受到胞外信号作用时才分泌到胞外的调节型分泌。根据以上信息,下列推测正确的是( )
A. 组成型分泌中分泌蛋白可不经过囊泡直接分泌到胞外
B. 调节型分泌是细胞膜成分更新及细胞生长的主要因素
C. 动物激素的分泌属于调节型分泌,神经递质的释放属于组成型分泌
D. 无论是组成型还是调节型的分泌,都与多种细胞器之间的分工协作有关
16. 某杂种植株的获取过程如下图所示,下列叙述正确的是( )
A. 叶片消毒后需用流水冲洗,以避免消毒剂作用时间过长产生毒害
B. 过程①中,应将叶片置于含有纤维素酶和果胶酶的低渗溶液中
C. 过程③中,可以使用聚乙二醇或灭活的病毒诱导原生质体融合
D. 过程④脱分化和再分化的培养基中生长素和细胞分裂素比例不同
17. 某森林生态系统的相关指标随群落演替时间的变化如图所示。下列说法正确的是( )
A. 生态系统内有机物总量随Pg与R的差值减少而减少
B. 40年到100年之间,Pg下降的原因与林下植物被遮挡有关
C. 演替到100年时群落中的植物比演替到40年时生长得快
D. 当该森林群落达到相对稳定的状态时,最终结果为R>Pg
18. 线粒体内膜上的ATP合成酶合成ATP的机制:线粒体内膜两侧存在H+浓度差,H+顺浓度梯度的流动促进了ATP的合成。棕色脂肪细胞会大量表达UCP1蛋白,该蛋白能降低线粒体内膜两侧的H+浓度差。下列叙述不合理的是( )
A. 真核生物进行有氧呼吸主要在线粒体中进行,内膜折叠形成嵴为酶提供了大量附着位点
B. 棕色脂肪细胞中会大量表达UCP1蛋白可能与表观遗传的调控有关
C. UCP1蛋白能降低线粒体内膜两侧的H+浓度差可能与UCP1对H+的转运有关
D. 1ml葡萄糖在棕色脂肪细胞内彻底氧化分解后储存在ATP中的能量比其他细胞多
19. 蜘蛛丝(丝蛋白)被称为“生物钢”,有着超强的抗张强度,下图为蛛丝蛋白基因对应的DNA片段结构示意图,其中1-4表示DNA上引物可能结合的位置,目前利用现代生物技术生产蜘蛛丝已取得成功。下列有关叙述错误的是( )
A. 若从该DNA片段中直接获取蛛丝蛋白基因,会破坏4个磷酸二酯键
B. 若用PCR技术获取目的基因,则图中的1、4分别是2种引物结合的位置
C. 若受体细胞为大肠杆菌,则需先用Ca2+处理,更利于实现转化
D. 在PCR仪中根据选定的引物至少需经过6次循环才可获得32个符合要求的目的基因
非选择题部分
二、非选择题(本大题共5小题,共62分)
20. 绿色植物光合作用的电子传递由两个光反应系统即光系统I(PSI)和光系统Ⅱ(PSI)相互配合来完成。如图所示,两个光系统之间由细胞色素b6(Cyt·b6)-f(Cyt-f)和铁硫蛋白(Fe-Sg)组成的复合体连接。据图回答下列问题:
(1)PSI和PSⅡ位于____________上,其中P700是一个吸收远红光的特殊____________分子,最大吸收峰在700纳米处。
(2)LHCⅡ等受光激发后将接受的光能传到PSI反应中心P680,并在该处发生光化学反应,同时激发出e-,接受e-的最初受体是____________,再传给靠近基质一侧的结合态质体醌(QA),从而推动PSⅡ的最初电子传递。P680失去e-后,变成强氧化剂,它与位于膜内侧的电子传递体M争夺电子而引起水的分解,直接产物为____________。
(3)P700受光激发后,把e-传给A0,经A1、X等,再把e-交给位于膜外侧的Fd与FNR,最后由FNR使NADP+被还原,该过程还要消耗基质中的H,并形成____________留在基质中,用于暗反应中____________过程。
(4)PSI辅助复合物中含叶绿体中基因编码D1蛋白,其能促进光反应。为增强小麦应对高温胁迫的能力,科研人员将控制合成D1蛋白的基因转入小麦染色体DNA上得到M品系,科研人员检测了野生型和M品系小麦在不同温度条件下D1蛋白的含量,结果如下图所示。
据图可知,常温下M品系小麦细胞中D1蛋白含量__________(填“高于”“低于”或“等于”)野生型,结合图示推测,高温胁迫下M品系小麦产量明显高于野生型的原因是__________。
(5)现有分离到的含PSI或PSI的类囊体,写出鉴定类囊体中含有的反应中心是PSI还是PSI的实验思路并预期结果___________。
21. 科学家从豇豆的果实内发现了一种cpti基因,该基因表达出的蛋白质——胰蛋白酶抑制剂(CpTI),具有抗虫谱广、昆虫不易对其产生耐受性且对人畜无副作用等特点,使得cpti基因成为抗虫植物基因工程一个重要的候选基因。某研究团队欲将cpti基因导入到大麦体内,获得转基因植株。回答下列问题:
(1)大麦是严格自交的二倍体农作物,自然条件下大麦大多是纯合子,主要原因有:①自花传粉,可____;②连续自交,____。
(2)将酶切后的cpti基因和质粒拼接构建的基因表达载体转入大麦细胞后,进一步培养筛选共获得9株待测个体。现对筛选出的个体进行DNA水平的检测。请填写表格,完成实验:
(3)进一步做抗虫的效果鉴定,该团队获得了三个抗虫大麦品系甲、乙、丙。将三个抗虫品系分别与普通品系大麦杂交,F1均表现为抗虫,且F1自交所得F2的表型及比例为抗虫∶不抗虫=3∶1。又将上述过程获得的甲、乙、丙三个品系相互杂交,得到的结果如下:
甲×乙→F1抗虫→F2抗虫:不抗虫=15∶1
乙×丙→F1抗虫→F2抗虫:不抗虫=15∶1
丙×甲→F1抗虫→F2抗虫:不抗虫=99∶1
①若依次用A/a、B/b、D/d表示甲、乙、丙三个品系染色体上与抗虫性状相关的基因,由杂交实验结果推断出甲、乙、丙三个品系中抗虫性状相关基因在染色体上的位置关系是____。
②甲与丙杂交,F2出现不抗虫植株,这最有可能与F1减数分裂中____有关。甲、乙杂交的F1与乙、丙杂交的F1杂交,所得F2的表型及比例为____。
22. 调节抗利尿激素合成和释放的最有效刺激是血浆晶体渗透压、循环血量以及动脉血压的改变,此外,应激、疼痛刺激和情绪紧张也可影响其合成和释放,部分过程如图所示。
(1)抗利尿激素是由________分泌的,血浆晶体渗透压升高促进抗利尿激素合成和释放是________(填“神经”“体液”或“神经一体液”)调节。
(2)循环血量是人体循环血液的总量,循环血量下降会使血压降低,循环血量增加会使血压升高。人体动脉血压降低会抑制压力感受器兴奋,其调节血压恢复的过程是_____。
(3)当你看到蛇时导致情绪激动,使抗利尿激素的分泌________(填“增加”或“减少”),此时_________神经兴奋,使心跳加快,当转入安静状态时,另一神经兴奋,使心跳减慢。这两类神经的作用通常是相反的,这种调节方式的意义是________。
(4)下丘脑一神经垂体部位的病变,会引起尿量增多(即尿崩症),糖尿病也会引起尿量增多,二者引起尿量增多的区别是________。
23. 赖氨酸是人类和哺乳动物的必需氨基酸之一,机体不能自身合成,必须从食物中补充。
(1)全世界每年对赖氨酸有巨大的需求,主要通过谷氨酸棒状杆菌等微生物生产。这种通过微生物生产赖氨酸的技术属于。____________(A发酵工程B.细胞工程C.基因工程D.蛋白质工程。)除了优化菌种外,控制适应的条件也能有效提高赖氨酸产量。下列选项属于需要控制的条件的是_____________。(多(A搅拌速度B.温度和pHC.营养物浓度D.溶解氧)
(2)在谷类食物如高粱中赖氨酸含量很低。天冬氨酸激酶(AK)和二氢吡啶羧酸合酶(DHPS)是赖氨酸合成途径中两种重要的酶,并协同控制植物中游离赖氨酸的合成速率。图1为野生高粱细胞内赖氨酸合成与分解的部分过程,其中LKR和SDH是赖氨酸分解代谢的关键酶。图2示天冬氨酸结构式。由天冬氨酸转变为赖氨酸,是改变了天冬氨酸结构式中的____________。(编号选填)据图1分析可知,野生高粱中赖氨酸含量较低的原因是____________。
A.赖氨酸在LKR催化下被分解
B.过多的赖氨酸抑制AK活性
C.赖氨酸在SDH催化下被分解
D.过多的赖氨酸抑制DHPS活性
细菌基因编码的AK和DHPS对赖氨酸浓度不敏感。科学家把来源于细菌的外源AK基因和DHPS基因与胚乳特异性启动子导入高粱,获得游离赖氨酸含量显著增加的转基因高粱植株。
(3)为了获得大量目的基因,一般可采用PCR。PCR的基本程序是_____________。(用编号和箭头表示)
①延伸 ②退火 ③切割 ④变性
(4)将含目的基因的表达载体导入高粱细胞,常采用的方法是____________。筛选获得转基因高粱细胞后,还需要依次经历_____________,才能获得转基因高粱植株。
(5)从转基因高粱植株中提取mRNA,逆转录得到cDNA,再进行PCR扩增并对扩增产物进行凝胶电泳,结果如图3所示。转基因植株____________中外源AK和DHPS基因均成功转录。
(6)请结合图1和题干等相关知识,从基因工程或者从蛋白质工程方面考虑,再提出一种提高高粱赖氨酸含量的思路。___________________
24. 为探究外来物种入侵的原因,研究者在加拿大一枝黄花(SC)入侵地以其入侵不同阶段的植物群落为研究对象,对本土植物物种常见优势种的生态位变化进行了定量分析,如下表所示,请回答下列问题。
表:不同入侵梯度样地中常见本土植物的生态位宽度
(1)区别不同群落的重要特征是_____________,可用丰富度反映其数量。要研究某物种在群落中的生态位,通常要研究其所处的空间位置、占用资源的情况以及____________等。
(2)由表中数据可得,随SC入侵密度逐渐增加,____________(填表中序号)的生态位宽度明显减少,这说明____________。
(3)研究者测量了上述几种植物体内氮元素的含量,发现SC体内氮元素含量远高于生态位宽度明显减少的植物,据此可初步推测SC能成功入侵的原因是____________。为进一步验证该推测,科研人员探究了氮元素(用铵态氮处理,单位:mml·L-1)对SC地下部分和地上部分生物量的影响,部分结果如下图(对照组用10mml·L-1铵态氮处理)所示。
实验结果表明,SC能成功入侵的机制是:_____________,从而提高自身的环境适应能力。
(4)相关部门接收到SC的举报信息后,一般采取的措施为在其种子成熟前连根拔出,分析其原因为_____________。
(5)下表为食物链“草→鼠→鹰”中各种群一年间的能量流动情况(单位:107kJ·a-1)。
组别
植株编号1~9
对照组1
对照组2
模板
1~2
____
普通大麦DNA
PCR体系中其他物质
缓冲液(添加Mg2+)、水、____、4种脱氧核苷酸的等量混合液、耐高温的DNA聚合酶
电泳结果
编号1、2、4、5、9植株无条带,编号3、6、7、8植株有条带
有条带
____
本土植物物种
SC入侵梯度(株数/m2)
0
5~7
11~13
>18
①野老鹳草
0.6753
0.4864
0.3955
0.1991
②禺毛茛
0.2000
0.3827
0.3997
0.4894
③天胡荽
0.2982
0.3476
0.3816
0.4503
④蛇含委陵菜
0.3875
0.4727
0.4869
0.5878
⑤细柄草
0.6979
0.6864
0.7885
0.8715
⑥白茅
0.7695
0.5438
0.4660
03839
⑦雀稗
0.8876
0.4648
0.2810
0.1993
种群
同化的总能量
用于生长、发育和繁殖的能量
呼吸消耗
传递给分解者
传递给下一营养级
未被利用的能量
草
69.5
7.0
19.0
45.5
鼠
19.0
9.0
1.0
4.5
鹰
3.5
1.0
2.5
微量不计
无
相关试卷
这是一份浙江省91高中联盟2024届高三下学期3月高考模拟生物试卷(Word版附答案),共12页。试卷主要包含了关于乳糖操纵子的叙述,错误的是等内容,欢迎下载使用。
这是一份浙江省91高中联盟2023-2024学年高三上学期期中联考生物试题(Word版附解析),共26页。试卷主要包含了44等内容,欢迎下载使用。
这是一份浙江省91高中联盟2023-2024学年高二上学期期中生物试题(Word版附解析),共21页。

