江西省南昌市第二中学2023-2024学年高二下学期地理月考试题(一)(Word版附答案)
展开
这是一份江西省南昌市第二中学2023-2024学年高二下学期地理月考试题(一)(Word版附答案),文件包含江西省南昌市第二中学2023-2024学年高二下学期地理月考试卷一原卷版docx、江西省南昌市第二中学2023-2024学年高二下学期地理月考试卷一解析版docx等2份试卷配套教学资源,其中试卷共18页, 欢迎下载使用。
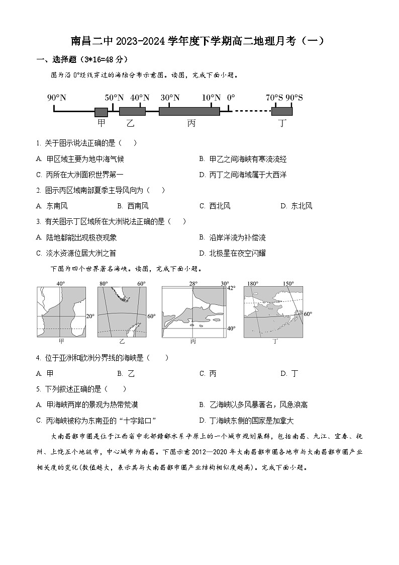
图为沿0°经线穿过的海陆分布示意图。读图,完成下面小题。
1. 关于图示说法正确的是( )
A. 甲区域主要为地中海气候B. 甲乙之间海峡有寒流流经
C. 丙所在大洲面积世界第一D. 丙丁之间海域属于大西洋
2. 图示丙区域南部夏季主导风向为( )
A. 东南风B. 西南风C. 西北风D. 东北风
3. 有关图示丁区域所在大洲说法正确的是( )
A. 陆地都能出现极夜现象B. 沿岸洋流为补偿流
C. 淡水资源位居大洲之首D. 北极星在夜空闪耀
【答案】1. D 2. B 3. C
【解析】
【1题详解】
读图可知,该图为沿0°经线穿过的海陆分布示意图,甲位于北欧,为亚寒带针叶林气候,甲乙之间的海峡有暖流流经,AB错误;丙位于非洲,大洲面积世界第一的是亚洲,C错误;丙为非洲西端,丁为南极洲,丙丁之间属于大西洋,D正确;故选D。
【2题详解】
读图可知,丙位于非洲,其南部位于几内亚湾,夏季气压带、风带北移,东南信风越过赤道,受地转偏向力影响,偏转为西南风,B正确,ACD错误,故选B。
【3题详解】
读图可知,丁位于南极洲,陆地有部分区域不在南极圈内,故不能都出现极夜现象,A错误;沿岸洋流为风海流,B错误;南极冰川储量大,故淡水资源位居大洲之首,C正确;南极地区看不到北极星,D错误;故选C。
【点睛】南极大陆是指南极洲除周围岛屿以外的陆地,位于地球的最南端,是世界上发现最晚的大陆。南极大陆平均海拔高度2350米,居世界各大陆平均海拔高度之首,有95%以上的面积为厚度惊人的冰雪所复盖,素有“白色大陆”之称。
下图为四个世界著名海峡。读图,完成下面小题。
4. 位于亚洲和欧洲分界线的海峡是( )
A. 甲B. 乙C. 丙D. 丁
5. 下列叙述正确的是( )
A. 甲海峡两岸的景观为热带荒漠B. 乙海峡以多风暴著名,风急浪高
C. 丙海峡被称为东南亚的“十字路口”D. 丁海峡东侧的国家是加拿大
【答案】4. C 5. B
【解析】
【4题详解】
根据经纬度位置和形态判断,甲、乙、丙、丁分别为莫桑比克海峡、德雷克海峡、土耳其海峡、白令海峡。莫桑比克海峡处于非洲内部,德雷克海峡为南美洲与南极洲分界线,土耳其海峡为亚洲和欧洲分界线,白令海峡为亚洲与北美洲分界线,因此C符合题意,排除ABD。故选C。
【5题详解】
根据经纬度位置和形态判断,甲、乙、丙、丁分别为莫桑比克海峡、德雷克海峡、土耳其海峡、白令海峡。莫桑比克海峡(甲)两岸的景观为热带草原,A错误;德雷克海峡(乙)处于西风带,以多温带风暴著名,风急浪高,B正确;土耳其海峡(丙)为亚洲和欧洲分界线,不处于东南亚,C错误;白令海峡(丁)东侧为阿拉斯加,为美国的领土,D错误。故选B。
【点睛】海上温带气旋是在温带海上形成或移动的、中心气压低于四周的大气旋涡。温带气旋的范围大,风区长,可在海上形成大风、降水和雷暴等危险天气和巨浪,在冬季有时也能引导低压后部的冷空气南下,形成寒潮天气,严重威胁海上航行和渔业生产,这是温带海上重要的灾害性天气系统之一。
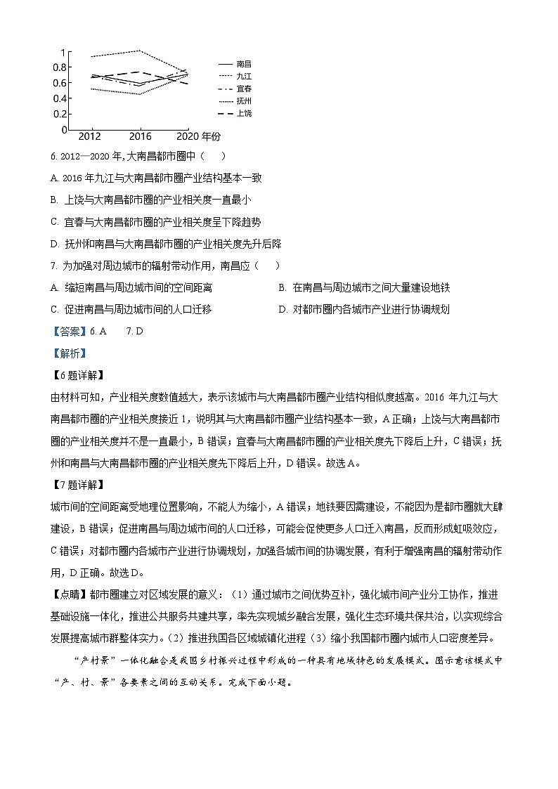
大南昌都市圈是位于江西省中北部赣鄱水系平原上的一个城市规划集群,包括南昌、九江、宜春、抚州、上饶五个地级市,中心城市为南昌。下图示意2012—2020年大南昌都市圈各地市与大南昌都市圈产业相关度的变化(数值越大,表示其与大南昌都市圈产业结构相似度越高)。完成下面小题。
6. 2012—2020年,大南昌都市圈中( )
A. 2016年九江与大南昌都市圈产业结构基本一致
B. 上饶与大南昌都市圈的产业相关度一直最小
C. 宜春与大南昌都市圈的产业相关度呈下降趋势
D. 抚州和南昌与大南昌都市圈的产业相关度先升后降
7. 为加强对周边城市的辐射带动作用,南昌应( )
A. 缩短南昌与周边城市间的空间距离B. 在南昌与周边城市之间大量建设地铁
C. 促进南昌与周边城市间的人口迁移D. 对都市圈内各城市产业进行协调规划
【答案】6. A 7. D
【解析】
【6题详解】
由材料可知,产业相关度数值越大,表示该城市与大南昌都市圈产业结构相似度越高。2016 年九江与大南昌都市圈的产业相关度接近1,说明其与大南昌都市圈产业结构基本一致,A正确;上饶与大南昌都市圈的产业相关度并不是一直最小,B错误;宜春与大南昌都市圈的产业相关度先下降后上升,C错误;抚州和南昌与大南昌都市圈的产业相关度先下降后上升,D错误。故选A。
【7题详解】
城市间的空间距离受地理位置影响,不能人为缩小,A错误;地铁要因需建设,不能因为是都市圈就大肆建设,B错误;促进南昌与周边城市间的人口迁移,可能会促使更多人口迁入南昌,反而形成虹吸效应,C错误;对都市圈内各城市产业进行协调规划,加强各城市间的协调发展,有利于增强南昌的辐射带动作用,D正确。故选D。
【点睛】都市圈建立对区域发展的意义:(1)通过城市之间优势互补,强化城市间产业分工协作,推进基础设施一体化,推进公共服务共建共享,率先实现城乡融合发展,强化生态环境共保共治,以实现综合发展提高城市群整体实力。(2)推进我国各区域城镇化进程(3)缩小我国都市圈内城市人口密度差异。
“产村景”一体化融合是我国乡村振兴过程中形成的一种具有地域特色的发展模式。图示意该模式中“产、村、景”各要素之间的互动关系。完成下面小题。
8. 该模式发展的基础是( )
A. 人口规模B. 基础设施C. 生产水平D. 资源禀赋
9. “产、村、景”各要素融合的主要途径是( )
A. 乡村旅游开发B. 生态环境建设C. 农副产品加工D. 电子商务推广
10. 该模式的特色在于( )
A. 推动城镇服务业逐渐向周边传统村落转移
B. 促进传统村落人口的城镇化水平不断提升
C. 体现农村生产、生活、生态空间高度融合
D. 协调农村第一、第二、第三产业均衡发展
【答案】8. D 9. A 10. C
【解析】
【8题详解】
据材料,“产村景”一体化融合是我国乡村振兴过程中形成的一种具有地域特色的发展模式,依托乡村的资源禀赋,以乡村第一、二、三产业融合发展为核心实现乡村振兴。由此可知,该模式发展的基础是资源禀赋,D正确,人口规模、基础设施、生产水平不是其发展的基础,ABC错误。故选D。
【9题详解】
读图可知,“产、村、景”各要素融合的主要途径是通过乡村营造乡土景观、提供空间资源,协调乡村产业结构,提供特色景观资源,实现乡村可持续发展。故“产、村、景”各要素融合的主要途径是乡村旅游开发,实现“产、村、景”各要素融合,从而实现乡村可持续发展,A正确;生态环境建设、农副产品加工只是乡村产业发展的主要途径,BC错误;电子商务推广仅仅是一种宣传手段及农产品等销售模式的增加,D错误。故选A。
【10题详解】
该模式的特色在于体现农村生产、生活、生态空间高度融合,C正确;推动城镇服务业逐渐向周边传统村落转移、促进传统村落人口的城镇化水平不断提升属于传统的发展模式特征,AB错误;该发展模式强调农村第一、二、三产业融合发展,而不完全是均衡发展,D错误。故选C。
【点睛】“产—景—村”融合是以农业、农村及农民为基本依托,通过新技术、新平台及新模式促进资本、技术、人才等要素向农业和农村流动,强调由乡村产业、乡村景观等若干乡村空间基本构成要素的相互联系作用的生产生活要素构成的具有一定结构和功能的有机整体,是乡村空间的基本构成要素。
阅读图文资料,完成下面小题
20世纪70年代以来,我国对下图所示区域的水土流失进行了大规模治理,重点实施了退耕还林(草)等生物治理措施。在年降水量大于400毫米的地区,林草植被得到较好恢复。在年降水量小于400毫米的地区(地表1米以下一般存在含水量极低的干土层),人工连片种植的树木普遍生长不良,树干弯曲,根基不稳,枝叶稀疏,总也长不大,被当地人称为“小老头树”。
11. 当地出现“小老头树”的环境条件包括( )
①降水量少,土壤墒情差②地表以下有干土层,影响树木根系深入
③靠近冬季风源地,多风大④土壤酸性强,土壤贫瘠
A. ①②③B. ①②④C. ②③④D. ①③④
12. 在降水量不足400毫米区域植树造林可能带来的生态环境问题包括( )
①树木生长不良,形成“小老头树”②林下草本植物难以生长,荒漠化加剧
③地表水体富养化,水质变差④树木蒸腾加剧,地下土层更干
A. ①②③B. ①②④C. ②③④D. ①③④
13. “小老头树”现象对于生态建设的启示( )
①尊重自然规律,因地制宜②退耕还林总比还草生态效益好
③生态脆弱地区,应减少人工干预④恢复自然植被,保护生态环境
A. ①②③B. ①②④C. ②③④D. ①③④
【答案】11 A 12. B 13. D
【解析】
【11题详解】
由图文材料可知,该地位于黄土高原,出现“小老头树”的地方年降水量不足400㎜,土壤墒情差;且地表以下存在干土层,不利于树木根系深入;靠近冬季风源地,多大风,不利于树木的生长;但当地由于气候较干旱,蒸发旺盛,土壤呈偏碱性、贫瘠。①②③正确,④错误,A项正确,B、C、D项错误。故选A。
【12题详解】
由于降水量不足400㎜,属于半干旱地区,不适合树木生长,天然植被应为温带草原。树木蒸腾加剧,地下土层更干,导致林下草本植物难以生长,荒漠化加剧①②④正确,③属于环境污染,不符合题意,③错误。B项正确,A、C、D项错误。选B项。故选B。
【13题详解】
“小老头树”系违背自然规律造成的后果。因此,“尊重自然规律,因地制宜;生态脆弱地区,应减少人工干扰;恢复自然植被,保护生态环境”是此生态问题给我们带来的启示。“退耕还林总比还草生态效益好”在半干旱地区,是错误的。①③④正确,②错误,D项正确,A、B、C项错误。故选D。
【点睛】从局地效应来说,将草地或者雨养农田变成常绿型森林可以产生较大降温效应,而将灌溉农田变成落叶阔叶林反而会产生增温效应。对于黄土高原等水资源较匮乏地区来说,过多的植树造林已经对水资源造成了沉重负担,可以改为种植耗水量较低的树木、灌木或草地。生态工程建设是一个循序渐进的过程,不能急功近利。植树造林也不是“多多益善”,需要尊重自然规律,在合理的范围内建设生态工程。
它山堰位于浙江宁波市四明山与它山之间的鄞江上,堰长134.4米,宽4.8米,高10米条石砌筑,“涝则七分之水入于江(鄞江),三分之水入于溪(南塘河,人工河),旱则七分之水入于溪,三分之水入于江”。迄今千余年,仍基本完好,继续发挥阻咸、蓄淡、引水、泄洪作用,2015年10月被评为世界灌溉工程遗产。下图为它山堰工程布置示意图,据此完成下面小题。
14. 古人将它山堰选择在两山之间,其突出优势是( )
A 河道宽B. 基岩牢C. 河水浅D. 水流急
15. 古人修建它山堰开工宜选择在农历( )
A. 二月初二B. 三月初三C. 八月十五D. 十月初十
16. 台风发生之时,它山堰主要功能是( )
A. 阻咸B. 蓄淡C. 引水D. 泄洪
【答案】14 B 15. D 16. D
【解析】
【14题详解】
古人将它山堰选址在它山和四明山之间,河道较窄,A错误;水流急,河床可能多岩石,基岩牢,B正确;河道较窄,水流较深,C错误;水流急并非优势,D错误。故选B。
【15题详解】
材料中指出:它山堰具有阻咸、泄洪等作用。说明它山堰受到上游河水和下游海水两个方面的冲刷,因此开工应选择在河流的枯水期,又要选择在海水涨落潮小的时期,即上弦月或下弦月,不能是新月或满月。二月初二接近新月,海水涨落潮大,A错误;三月初三同样接近新月涨落潮大,B错误;八月十五有大潮,不利于开工建设,C错误;农历十月初十,正好处于枯水期,又是上弦月前后,D正确。故选D。
【16题详解】
台风产生强风、暴雨和风暴潮,降水强度大,堰内水位高于堰外,即河流水位高于海水位,海水不会倒灌,阻咸没有必要,A错误;降水强度大,时容易产生洪灾,不能蓄水,B错误;堰是防水,水渠是引水,C错误;降水大时防洪任务压力更大,它山堰此时主要功能是泄洪,D正确。故选D。
【点睛】在新月和满月时潮水涨落最为明显,由于此时地球和月球还有太阳在一条直线上,所以引力最大。
二、综合题(52分)
17. 读下列材料,完成各小题
材料一:四川省凉山彝族自治州地处川西南横断山系东北缘,地形崎岖,峰峦重迭,气势雄伟,河谷幽深,壁垂千仞,高差悬殊。属于亚热带季风气候区,干湿分明,冬半年日照充足,少雨干暖;夏半年云雨较多,气候凉爽。境内森林植被跨越省内“川东盆地及川西南山地常绿阔叶林地带”和“川西高山峡谷山原针叶林地带”,其植被丰富多样。
材料二:2019年3月30日18时许,四川省凉山州木里县雅砻江镇立尔村发生森林火灾,着火点在海拔3800米左右。此次救灾难度极其困难,火灾造成30位扑火英雄牺牲,大面积森林和财产损失。
材料三;按照开展“全域旅游”工作的需要,于2018年4月20日至5月20日举办第十三届樱桃节,以“万顷河谷樱桃甜,百里农家春得意”为主题的第十三届冕宁复兴樱桃节开幕式在凉山州冕宁县复兴镇建设村热烈上演。十里樱桃长廊开启为期一个月的“揽客”模式,其樱桃还远销成都、重庆等大城市。
(1)结合材料和所学知识,凉山州植被丰富多样的原因。
(2)此次木里县森林火灾救灾极其困难的自然原因。
(3)结合材料和所学知识,评价复兴樱桃种植有利条件。
【答案】17. 纬度较低;地势起伏大,海拔高;交通不便,人为破坏较小。
18. 地形复杂,起火点海拔高,地势起伏较大;植被丰富,森林腐殖层较厚;此季节降水较少,可燃物易燃;海拔高,风大且风向不稳定。
19. 樱桃生长期光照强、昼夜温差大,品质好;经济发展、旅游业兴起,樱桃的市场需求量较大;交通条件的改善;包装和保鲜技术的发展;政策的支持。
【解析】
【分析】本题以四川凉山的自然特征、山火及樱桃产业为材料,设置三小问,涉及自然带谱、横断山区自然特征、农业发展等知识点,考查学生对区域发展的分析能力。
【小问1详解】
某区域植被丰富主要从气候多样性、地形复杂性、人类活动等角度进行思考。该地地处横断山区,纬度较低地势起伏大,落差大,气候类型丰富多样加之人类活动少,所以植物类型丰富多样。
【小问2详解】
要分析某地森林火灾救灾困难的原因,自然角度可以从地形、气候、植被类型、水源分布以及火势规模和强度进行分析。木里县地处横断山区,地形地势复杂多样且着火点在海拔3800米左右。高海拔环境和复杂地形导致风力大且风向不稳定,火势因此难以控制。其次是着火时间在3月份,此季节降水较少,枯枝落叶较多,有大量易燃物,火势持续蔓延,增加灭火的难度。最后是山区取水困难,地形和环境的制约,山上取水非常困难,限制了灭火手段,影响了灭火效果。综上所述,木里县山火救灾困难的主要自然原因包括高海拔、复杂地形、森林可燃物丰富以及取水困难等因素。
【小问3详解】
樱桃种植的有利条件可以从自然条件和社会经济条件去思考。自然方面该地地处横断山区,海拔高,昼夜温差大,光照充足,有利于营养物质的积累,品质较高。由材料可知,该地举办樱桃节,开展“全域旅游”,在旅游业的主力下,市场需求扩大。樱桃能远销成都、重庆等大城市,离不开交通和保鲜技术的发展。
【点睛】
18. 阅读图文资料,完成下列要求。
材料一:改革开放以来,随着苏通大桥和崇启大桥相继建成、沪通铁路长江大桥开工建设,上海和南通两地联系日益紧密,南通50以上的企业与上海有合作,并逐渐发展出三种产业模式。一是研发在上海、生产在南通。生物医药、工业机器人、半导体等领域高端制造环节加快向南通转移。二是孵化在上海、转化在南通。不少项目与上海知名高校、科研院所深化科技研发合作,在南通实现产业化。三是前台在上海、后台在南通。企业把总部营销窗口设在上海,而金融后台、呼叫中心、工业设计等配套产业逐步在南通集聚。
材料二:图左为上海大都市区示意图。图右为2020上海和南通产业结构图。
(1)根据材料二,比较说明2020年上海市的产业结构特征,并说明原因。
(2)从辐射方式和内容等角度,阐述上海对南通的辐射作用。
(3)从区域关联角度,简述上海与周边地区协同发展的措施。
【答案】(1)上海第一、二产业比重比南通低,第三产业比南通高。原因:上海作为中心城市,经济实力强,拥有高度发达的现代服务业;上海与周边城市协同发展,形成较完整的产业链,上海以研发设计、营销为主,而周边城市承接了上海转移的第二产业等。
(2)依托苏通大桥等通达的交通网络,促进上海与南通之间人和物的流动;为南通农产品提供消费市场,加强与南通产业分工合作;为南通提供资金、技术和经验,使南通承接产业转移,促进产业升级。
(3)产业分工协作;构建现代化快速交通网;加强信息网络等基础设施建设;完善人才流动机制;优化城市布局及空间结构;共管共治环境污染
【解析】
【分析】本题以上海大都市区示意图与2020上海和南通产业结构统计数据为背景材料,通过绘制2020年上海与南通产业结构比重统计图,涉及产业结构特征、从辐射方式和内容的角度阐述上海对南通的辐射作用,产业协同发展措施等知识,考查学生地理实践力、区域认知、综合思维等地理核心素养。
【小问1详解】
图表中只有两个城市,所以说明2020年上海市的产业结构特征时需要对比南通的产业结构,据图示信息可知上海第一、二产业比重比南通低,第三产业比南通高。上海市是中国中心城市,经济发达,对周边城市辐射带动能力极强,上海拥有高度发达的现代服务业,所以第三产业比南通高;上海与周边城市协同发展,形成较完整的产业链,上海以研发设计、营销为主,主要以第三产业为主,而周边城市如南通市承接了上海转移的第二产业,所以上海第二产业比重比南通低。另外上海经济发达,人口众多,农业用地紧张,第一产业比重相对较小。
【小问2详解】
由图可知,南通与我国经济中心和长江经济带龙头城市-上海仅一江之隔。随着苏通大桥和崇启大桥相继建成、沪通铁路长江大桥建设,不断促进上海和南通之间人和物的流动。上海二、三产业发达,主要农、副产品需由外部调入,两地联系日益紧密有利于南通农、副产品进入上海大市场。上海作为我国经济中心,资金、技术、人才、信息等优势明显,“三种产业模式”加强了上海与南通产业分工合作,上海可为南通提供资金、技术、信息支持。南通工业的基础,也有能力为上海搞好配套服务,承接产业转移,同时带动了南通的产业升级。
【小问3详解】
上海拥有高度发达的现代服务业,以研发设计、营销为主,主要以第三产业为主,而周边城市如南通市承接了上海转移的第二产业,上海与周边地区协同发展的措施之一是产业分工协作;要想加强上海与周边地区的经济联系需要构建现代化快速交通网,同时加强信息网络等基础设施建设,加快与周边地区的信息往来;由于上海与周边地区产业分工协作,各地所需的人才类型不同,需要完善人才流动机制;经济发展的同时也要兼顾环境效益,需要共管共治环境污染,同时需要优化城市布局及空间结构,缓解城市病。
19. 阅读图文材料,完成下列要求。
库布齐沙漠是我国第七大沙漠,这里地势起伏明显,除了地势低洼区植被丰富外,大部分区域沙漠广布,科研人员和当地干部群众采用“乔灌草结合,以灌为主”的植物配置模式和适度放牧的原则进行治理,使荒漠化土地呈现整体好转的良好态势,与周围多年禁牧的荒漠草原形成鲜明的对比。于是当地政府将荒漠草场分给牧民并指导牧民放牧采食选择性弱的牲畜,得到牧民的积极响应。下图示意库布齐沙漠的位置。
(1)分析与乔木和草类植物相比,灌木在库布齐沙漠治理中的优势。
(2)指出适度放牧对防止荒漠草原退化的主要作用。
(3)分析荒漠草原中的地形背风坡和迎风坡分别有利于牲畜越冬的具体原因。
(4)为防止土地再度荒漠化,请为牧区放牧提出合理建议。
【答案】(1)库布齐沙漠属 于温带大陆性气候区,降水量少;与乔木相比,灌木需水量小,避免加剧水资源紧缺状况;库布齐沙漠冬季气温低,春季多大风;与草类相比,灌木是更高大的多年生植物,可以减轻春季大风对地表的侵蚀。
(2)适度放牧有利于控制优势植被数量,防止物种单-化; 放牧时牲畜的排泄物有利于增加土壤肥力;避免植被老化死亡,促进植被的更新;有利于减轻草场病虫害的发生。
(3)冬季沙丘的背风坡一-面为阳面,受冬季风影响相对较小,风力小,相对温暖;草地较完整,为牲畜越冬提供草料;沙丘阴面气温低,有利于积雪保存,为牲畜越冬提供水源。
(4)控制牲畜数量;增加牲畜种类;划区轮牧等。
【解析】
【分析】本题以库布齐沙漠为背景,涉及治理荒漠化的措施和治理原理、地形背风坡和迎风坡与牲畜越冬的关系等知识点,考查学生地理学科核心素养和综合思维能力。
【小问1详解】
灌木和乔木、草本植物在治理沙漠中的区别对比可以从三种植物的形态特点以及生长习性等方面展开讨论。根据所学知识可知,库布齐沙漠属于温带大陆性气候区,气候干旱,降水少;与乔木相比,灌木植株较小,需水量小,可以减缓库布齐地区的水资源短缺问题;库布齐沙漠冬季气温较低,春季多大风,与草类植物相比,灌木植株较大,属于更高大的多年生植物,可以有效减轻春季大风对地表的侵蚀。
【小问2详解】
根据材料可知,适度放牧采食选择性弱的牲畜可以通过啃食控制优势植被数量,防止物种单一化;放牧过程中产生的排泄物进入土壤中,为土壤提供有机质,增加土壤肥力;同时牲畜的不断啃食,也有利于避免植被老化死亡,促进植被更新;在啃食过程中也大大减少了病虫害的发生。
【小问3详解】
牲畜越冬主要从温度和食物两个角度展开;根据所学知识可知,库布齐地区冬季盛行偏北风,沙丘背风坡一侧为阳坡(南坡),受冬季风影响较小,风力小,温度较高;同时该坡向草地较为完整,可以为牲畜越冬提供充足的食物;沙丘迎风坡一侧为阴坡(北坡),气温较低,有利于积雪保存,积雪融化为牲畜越冬提供了充足的水源。
【小问4详解】
根据所学知识可知,牧区荒漠化的主要成因是由于不合理的放牧导致的,因此为了防止再度荒漠化可以通过控制牲畜数量,避免草场资源的过度啃食;增加牲畜的种类可以有效避免物种单一化;划区轮牧,给草地足够的恢复时间。
【点睛】
相关试卷
这是一份江西省南昌市第十中学2023-2024学年高二下学期第一次月考地理试题,共9页。
这是一份江西省南昌市第十九中学2023-2024学年高二下学期3月月考地理试题,共8页。试卷主要包含了选择题,综合题等内容,欢迎下载使用。
这是一份江西省多校联考2023-2024学年高二下学期第一次月考地理试题(Word版附解析),文件包含还原Word_地理试卷3docx、3月高二联考·地理答案pdf等2份试卷配套教学资源,其中试卷共8页, 欢迎下载使用。

