福建省漳州市华安县第一中学2023-2024学年高一下学期3月月考生物试题
展开
这是一份福建省漳州市华安县第一中学2023-2024学年高一下学期3月月考生物试题,共9页。试卷主要包含了单选题52分,非选择题48等内容,欢迎下载使用。
1.在下列实例中,分别属于相对性状和性状分离的是( )
①狗的长毛与卷毛 ②人的单眼皮和双眼皮
③兔的长毛和猴的短毛 ④高茎豌豆与矮茎豌豆杂交,后代全为高茎豌豆
⑤圆粒豌豆的自交后代中,圆粒豌豆与皱粒豌豆分别占3/4和1/4
⑥高茎豌豆与矮茎豌豆杂交,后代有高有矮,数量比接近1:1
A.②⑥B.②⑤C.③⑤D.①④
2.下列属于孟德尔在发现基因分离定律时的“演绎过程”的是
A.由F2出现了“3:1”推测生物体产生配子时,成对遗传因子彼此分离
B.若F1产生配子时成对遗传因子分离,则F2中三种基因型个体比例接近1:2:1
C.若遗传因子位于染色体上,则遗传因子在体细胞中成对存在
D.若F1产生配子时成对遗传因子分离,则测交后代会出现两种性状且比例接近1:1
3.囊性纤维病是一种单基因遗传病,患者的CFTR蛋白(细胞膜上的氧离子载体蛋白,由CFTR基因控制合成)功能异常。下列关于囊性纤维病的叙述,正确的是( )
A.该疾病在遗传过程中遵循孟德尔的自由组合定律
B.该疾病表明基因可通过控制蛋白质的结构来间接控制生物性状
C.该疾病患者体内有结构发生改变的CFTR基因
D.CFTR基因表达的产物无须加工即可具有相应功能
4.我国科学家发现在体外实验条件下某两种蛋白质可以形成含铁的杆状多聚体,这种多聚体能识别外界磁场并自动顺应磁场方向排列。编码这两种蛋白质的基因,在家鸽的视网膜中共同表达。下列有关叙述错误的是( )
A.家鸽识别外界磁场属于生态系统的物理信息传递方式
B.若编码上述蛋白的基因突变可能会影响家鸽的飞行行为
C.两种蛋白质的合成过程需要三类RNA共同参与
D.编码上述两种蛋白质的基因是控制相对性状的等位基因
5.下面是一个遗传图解,相关说法正确的是( )
A.分离定律发生在图中的①②B.自由组合定律发生在图中的③
C.Aa产生的雌雄配子的数量比为1:1D.该图适用于生物圈中所有的生物
6.2017年美国二位科学家因“生物钟的昼使节律分子机制的研究”荣获诺贝尔生理学或医学奖,per和tim都是生物钟的关键基因,其表达产物分布在细胞核和细胞质中,两种基因对昼夜节律调节机制如图所示,per、pers、perl是per基因的三种突变类型。有关分析正确的是( )
A.per、per、pers、perl的遗传遵循自由组合定律
B.per转录、翻译的负反馈调节是昼夜节律的重要机制
C.a过程以per的两条链为模板,用四种核糖核苷酸合成
D.b过程在内质网的核糖体上合成时有两类RNA参与
7.真核生物基因可以分布在细胞核、线粒体或叶绿体中。下图表示果蝇的几种基因的位置(基因M位于线粒体中,基因A、a位于常染色体,基因B、b位于X和Y染色体的同源区)。叙述错误的是( )
基因A与a的遗传时遵循基因分离定律
B.基因B、b控制的性状在遗传时与性别相关联
C.该生物的遗传物质主要是DNA
D.基因M几乎不会通过该生物的配子遗传给后代
8.下列关于遗传规律和遗传实验的叙述,正确的是( )
A.亲本的杂交和F1的自交实验是孟德尔验证假说的方法
B.AaBb自交后代只有出现9∶3∶3∶1的性状分离比,是自由组合定律的实质
C.一对相对性状的遗传一定遵循基因的分离定律而不遵循自由组合定律
D.若果蝇的眼色与翅型的遗传遵循自由组合定律,则也一定遵循分离定律
9.某种猎犬的皮毛颜色受独立遗传的两对等位基因B、b和R、r控制。具有基因B时皮毛呈黑色,具有基因型为时皮毛呈褐色;只要R基因存在就不能合成色素,皮毛表现为白色。让一只黑色雄性猎犬与多只褐色雌性猎犬杂交得到,随机交配得到。下列相关叙述正确的是( )
A.群体中该种猎犬毛色为褐色的个体的基因型为
B.群体中该种猎犬毛色为白色的个体的基因型有9种
C.的雌雄个体均表现为黑色,基因型均为
D.的表型及比例是黑色∶褐色或黑色∶褐色
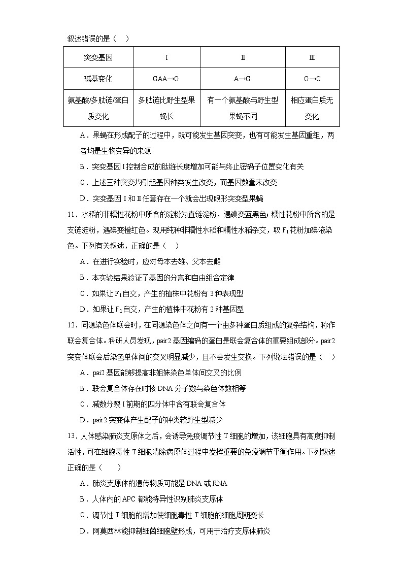
10.将眼形突变型果蝇与野生型果蝇杂交,F1均为野生型,F1雌雄果蝇随机交配,测得F2中野生型果蝇有300只,突变型果蝇有20只。进一步测序研究,发现与野生型果蝇相比,突变型果蝇常染色体上三个基因中的碱基发生了变化,情况如表所示。下列相关叙述错误的是( )
A.果蝇在形成配子的过程中,既可能发生基因突变,也有可能发生基因重组,两者均是生物变异的来源
B.突变基因I控制合成的肽链长度增加可能与终止密码子位置变化有关
C.上述三种突变均引起基因种类发生改变,而基因数量未改变
D.突变基因Ⅰ和Ⅱ任意存在一个就会出现眼形突变型果蝇
11.水稻的非糯性花粉中所含的淀粉为直链淀粉,遇碘变蓝黑色;糯性花粉中所含的是支链淀粉,遇碘变橙红色。现用纯种非糯性水稻和糯性水稻杂交,取F1花粉加碘液染色。下列有关叙述,正确的是( )
A.在进行实验时,应对母本去雄、父本去雌
B.本实验结果验证了基因的分离和自由组合定律
C.如果让F1自交,产生的植株中花粉有3种表现型
D.如果让F1自交,产生的植株中花粉有2种基因型
12.同源染色体联会时,在同源染色体之间有一个由多种蛋白质组成的复杂结构,称作联会复合体。科研人员发现,pair2基因编码的蛋白是联会复合体的重要组成部分。pair2突变体联会后染色单体间的交叉明显减少,且不会发生交换。下列说法错误的是( )
A.pai2基因能够提高非姐妹染色单体间交叉的比例
B.联会复合体存在时核DNA分子数与染色体数相等
C.减数分裂I前期的四分体中含有联会复合体
D.pair2突变体产生配子的种类较野生型减少
13.人体感染肺炎支原体之后,会诱导免疫调节性T细胞的增加,该细胞具有高度抑制活性,可在细胞毒性T细胞清除病原体过程中发挥重要的免疫调节平衡作用。下列叙述正确的是( )
A.肺炎支原体的遗传物质可能是DNA或RNA
B.人体内的APC都能特异性识别肺炎支原体
C.调节性T细胞的增加使细胞毒性T细胞的细胞周期变长
D.阿莫西林能抑制细菌细胞壁形成,可用于治疗支原体肺炎
14.下列是某哺乳动物细胞分裂的图像,有关分析正确的是( )
A.含有2个染色体组的是甲、乙B.对应丁图中CD段的是甲图所在的时期
C.一般会发生基因重组的是乙、丙图的所在时期D.该动物体细胞中的性染色体是X、Y
15.下列说法正确的是( )
①生物的性状是由基因控制的,人类的性别是由性染色体控制的;②属于XY型性别决定类型的生物,雄性体细胞中有杂合体的基因型XY,雌性体细胞中有纯合体的基因型XX;③人类色盲基因b在X染色体上,Y染色体上既没有色盲基因b,也没有它的等位基因B;④女孩是色盲基因携带者,则该色盲基因是由父方遗传来的;⑤男人色盲基因不传儿子,只传女儿,女儿不显色盲,却会生下患色盲的外孙,代与代之间出现了明显的不连续现象;⑥色盲患者男性多于女性;
A.①②③⑤B.②③④⑥C.①②④⑥D.①③⑤⑥
16.以下所示为人类精子形成的过程:精原细胞→初级精母细胞次级精母细胞精细胞→精子。下列描述错误的是( )
A.精细胞到精子的过程是精子形成中特有的变形过程 B.减数第一次分裂的过程中,联会的同源染色体彼此分离,非同源染色体自由组合
C.减数分裂染色体数目减半的原因是减数第二次分裂中染色体的分离
D.初级精母细胞内含有的染色单体、染色体和核DNA分子数依次是92、46、92
17.下图是显微镜下观察到的马蛔虫(2N=4)受精卵部分分裂图,相关叙述正确的是( )
A.马蛔虫受精卵中染色体少,有利于观察有丝分裂
B.a 细胞中含有 4 对同源染色体、8 个 DNA 分子
C.b 细胞中全部染色体的着丝粒排列到细胞板中央
D.视野中能持续观察到细胞经历 b→a→c 的变化
18.人的精子形成过程中,X、Y染色体的分离一般发生在
A.减数第一次分裂前期B.减数第一次分裂后期
C.减数第二次分裂中期D.减数第二次分裂末期
19.某动物细胞有丝分裂后期有32条染色体,其正常体细胞中染色体数目为
A.8条B.16条C.32条D.64条
20.下图表示某种二倍体植物的花瓣颜色由于非同源染色体上的两对等位基因控制。相关叙述正确的是( )
A.控制该二倍体植物花瓣颜色的基因型共有9种,表现型有3种
B.基因型为BB的个体突变成Bb, 其表现型可能不会发生改变
C.基因型为aaBB和AAbb的个体杂交,后代自交得到的F2中红色个体的比例为5/8
D.基因B对b的显性表现形式为共显性
21.图甲、图乙是某果蝇(2N=8)体内细胞分裂模式示意图,图丙A点时用32P标记同一只果蝇某细胞所有核DNA分子的双链,然后将其置于只含31P的培养液中培养,发生了a、b两个连续的分裂过程。下列叙述正确的是( )
A.图甲、图乙分别对应图丙中的DE段、GH段
B.图甲、图乙中的细胞分别含有2个、1个染色体组
C.CD段细胞中有2条或4条X染色体
D.IJ段细胞中含有32P的染色单体条数是4
22.下图表示基因组成为aaBb的某动物细胞分裂的某一时期图。下列判断正确的是( )
该细胞为次级卵母细胞或极体 B.该细胞的基因A由基因a经突变产生
C.形成该细胞过程中可能发生了交叉互换D.该细胞含有两个染色体组
23.下列关于孟德尔黄色圆粒豌豆与绿色皱粒豌豆杂交实验的叙述,错误的是( )
A.豌豆花瓣开放后需对母本去雄以防自花授粉
B.F2代中表现型与亲本相同的个体占比为5/8
C.F1自交,雌雄配子的结合方式有16种
D.F1全部为黄色圆粒是由于黄色和圆粒基因为显性
24.先天性肌强直有Becker病(显性遗传病)和Thmsen病(隐性遗传病)两种类型,它们是由同一基因发生不同突变引起的。下图是两个患先天性肌强直家庭的系谱图(已知两个家庭都不含对方的致病基因)。下列有关叙述错误的是( )
A.甲家庭患Thmsen病,乙家庭患Becker病
B.Becker病致病基因、Thmsen病致病基因、正常基因为等位基因
C.若5号与8号结婚,则所生子女均患先天性肌强直
D.若6号与9号结婚,则所生子女均正常
25.甲、乙两位同学分别用小球做遗传定律模拟实验。甲同学每次分别从Ⅰ、Ⅱ小桶中随机抓取一个小球并记录字母组合;乙同学每次分别从Ⅲ、Ⅳ小桶中随机抓取一个小球并记录字母组合。将抓取的小球分别放回原来小桶后再多次重复。分析下列叙述,不正确的是()
A.甲同学的实验模拟的是遗传因子的分离和配子随机结合的过程
B.实验中每只小桶内两种小球的数量必须相等,但Ⅰ、Ⅱ桶小球总数可不等
C.乙同学的实验可模拟自由组合定律中遗传因子自由组合的过程
D.甲、乙各重复100次实验后,统计的Dd、AB组合的概率均约为50%
26.下列关于性别决定及伴性遗传的叙述,正确的是( )
A.所有生物都具有两性,都由性染色体决定性别
B.含有同型性染色体的生物是雌性,含有异型性染色体的是雄性
C.色盲遗传病中,女性患者多于男性患者
D.抗维生素佝偻病的致病基因在 X 染色体上,男性患者的母亲和女儿一定患病
二、非选择题48
27.玉米(2n=20)是一种雌雄同株异花的农作物,玉米的高茎(D)对矮茎(d)为显性:玉米的花粉有糯性(B)和非糯性(b)两种。回答下列问题:
(1)要研究玉米的基因组,应研究 条染色体上DNA的碱基序列。
(2)在培育杂交玉米的过程中,为了避免自花传粉,应按照 的步骤来完成该操作。其中提供花粉的植株是 (填“母”或“父”)本。
(3)某科研人员欲判断两对基因是否位于非同源染色体上,现有纯合高茎花粉非糯性的玉米植株、矮茎花粉非糯性的玉米植株、纯合矮茎花粉糯性的玉米植株,请写出实验思路并预期实验结果及结论: (注:不考虑基因突变和交换)。
28.据图回答下列问题:某动物正常体细胞中染色体数为2n=4,图一是该动物细胞有丝分裂的不同时期每条染色体上DNA含量变化的关系;图二、图三表示处于有丝分裂某个时期的细胞图像,图四表示细胞内发生的一系列重大生命活动。
(1)图一中AB段形成的原因是 ;CD段形成的原因是 。
(2)图二细胞处在有丝分裂的 期,此时细胞的染色体数、DNA分子数、染色单体数之比为 ;用胰蛋白酶处理图三中结构5后,剩余的细丝状结构是 。
(3)与处于分裂末期的植物细胞相比,该动物细胞在该时期不会出现 。
(4)请在下图中画出该动物细胞一个细胞周期中核DNA数量变化曲线图 。
(5)对于人体来说,图四中ABCD四项生命活动中,有积极意义的有 。(填字母)
(6)图四中B过程表示一个或一种细胞增殖产生的后代,在形态、结构和生理功能上发生 的过程。
(7)下列关于细胞凋亡的说法错误的是______
A.由基因所决定的细胞自动结束生命的过程,就叫细胞凋亡
B.对于单细胞生物体来说,细胞的衰老或死亡就是个体的衰老或死亡
C.年轻个体内的细胞不会凋亡
D.细胞凋亡与细胞坏死不同
29.基因的剂量补偿效应是指使位于X染色体上的基因在两种性别中有相等或近乎相等的有效剂量的遗传效应。在胚胎发育的早期染色体失活中心(XIC)负责X染色体计数,并随机只允许一条X染色体保持活性,其余的X染色体高度浓缩化后失活,形成巴氏小体。若某一个早期胚胎细胞的一条X染色体失活,则这个祖先细胞分裂的所有子细胞均失活同一条X染色体。由于原始生殖细胞中XIC区域的基因会关闭,使得失活的X染色体恢复到活性状态,因此成熟的生殖细胞中没有巴氏小体。猫是XY型性别决定的生物,下图为猫的一种常见的基因的剂量补偿效应机制。回答下列问题:
(1)剂量补偿效应广泛存在于生物界,其生物学意义是维持雌性个体与雄性个体的X染色体上的基因编码的 在数量上达到平衡。据此可知,性染色体数目为XXX的个体,其细胞核具有 个巴氏小体。
(2)巴氏小体可以应用于鉴定性别,其鉴定依据是 。人类女性抗维生素D佝偻病XDXd患者比男性XDY患者发病程度要轻的原因是 。
(3)猫毛色的黄色(A)对黑色(a)为完全显性。黑色雌猫和黄色雄猫进行如下杂交实验:不考虑基因突变、染色体变异等,为解释这一现象,某生物兴趣小组的同学提出如下假设:控制毛色的基因位于X染色体上,存在剂量补偿效应,即基因型为XAXa的猫在早期胚胎时期不同细胞发生了X染色体随机失活。
P 黑色雌猫×黄色雄猫
↓
F1 黑黄相间雌猫 黑色雄猫
请利用上述实验中的猫,设计一代杂交实验对假说进行验证,写出实验思路和预期实验结果 。
30.观赏植物藏报春是一种多年生草本植物,两性花、异花传粉。在温度为20℃~25℃的条件下,红色(A)对白色(a)为显性,AA和Aa为红花,aa为白花,若将开红花的藏报春移到30℃ 的环境中,AA、Aa也为白花。试回答:
(1)根据基因组成为AA的藏报春在不同温度下性状不同,说明 ,温度对藏报春花的颜色的影响最可能是由于温度影响了 。
(2)现有一株开白花的藏报春,某研究小组想通过实验来判断它的基因组成。实验过程如下:①在人工控制的20℃~25℃温度下种植藏报春,选取开白花的植株作亲本A。
②在 期,去除待鉴定的白花藏报春(亲本B)的 ,并套纸袋。
③待亲本B的雌蕊成熟后, ,并套纸袋。
④收取亲本B所结的种子,并在 温度下种植,观察花的颜色。
⑤结果预期:若杂交后代 ,则待鉴定藏报春的基因型为aa;若杂交后代 ,则待鉴定藏报春的基因型为AA;若杂交后代 ,则待鉴定藏报春的基因型为Aa。
突变基因
I
Ⅱ
Ⅲ
碱基变化
GAA→G
A→G
G→C
氨基酸/多肽链/蛋白质变化
多肽链比野生型果蝇长
有一个氨基酸与野生型果蝇不同
相应蛋白质无变化
第一次月考高一生物参考答案:
1.B2.D3.C4.D5.A6.B 7.C 8.D9.D10.D11.D12.B13.C14.B15.D
16.C17.A18.B19.B20.B21.C22.B23.A24.C25.D26.D
27.(1)10
(2) 套袋→人工异花传粉(人工授粉)→套袋 父
(3)实验思路:选择纯合高茎花粉非糯性的玉米植株与纯合矮茎花粉糯性的玉米植株杂交,得到F1,F1再自交得到F2,观察并统计F2的表型及比例
预期实验结果及结论:若F2中高茎花粉糯性∶高茎花粉非糯性∶矮茎花粉糯性∶矮茎花粉非糯性=9∶3∶3∶1,则说明两对基因位于非同源染色体上;若F2中高茎花粉糯性∶高茎花粉非糯性∶矮茎花粉糯性=2∶1∶1,则说明两对基因的遗传位于同源染色体上
28.(1) DNA复制和有关蛋白质的合成 着丝粒分裂
(2) 后 1∶1∶0 DNA
(3)细胞板
(4)
(5)A、B、C、D
(6)稳定性差异
(7)C
29.(1) 蛋白质 2
(2) 细胞中有巴氏小体的个体为雌性,反之为雄性 含有基因D和基因d的X染色体随机失活成为巴氏小体,正常基因d有机会表达
(3)实验思路:让F1中的雌雄猫相互杂交,观察子代性状
预期实验结果:子代中雌猫毛色为黑色和黑黄相间,雄性毛色为黑色和黄色
或实验思路:让F1中黑黄相间雌猫和P中黄色雄猫相互杂交,观察子代性状
预期实验结果:子代中雌猫毛色为黄色和黑黄相间,雄性毛色为黑色和黄色
30.(1) 生物的性状是基因型与环境共同作用的结果 酶的活性
(2) 花蕾 雄蕊 取亲本A的花粉授给亲本B 20℃~25℃ 都开白花 都开红花 既有红花,又有白花
相关试卷
这是一份福建省漳州市云霄第一中学2023-2024学年高一下学期月考生物试卷(平行班),共6页。
这是一份福建省漳州市华安县第一中学2023-2024学年高一上学期12月月考生物试题,共8页。试卷主要包含了选择题,填空题等内容,欢迎下载使用。
这是一份2023-2024学年福建省华安县第一中学高三上学期10月月考生物含解析,文件包含生物试题docx、生物答案docx等2份试卷配套教学资源,其中试卷共20页, 欢迎下载使用。

