





湖南省岳阳市岳阳县第一中学2023-2024学年高一下学期3月月考地理试题(原卷版+解析版)
展开
这是一份湖南省岳阳市岳阳县第一中学2023-2024学年高一下学期3月月考地理试题(原卷版+解析版),文件包含湖南省岳阳市岳阳县第一中学2023-2024学年高一下学期3月月考地理试题原卷版docx、湖南省岳阳市岳阳县第一中学2023-2024学年高一下学期3月月考地理试题解析版docx等2份试卷配套教学资源,其中试卷共33页, 欢迎下载使用。
满分:100分时间:75分钟
一、单项选择题(每小题只有一个正确答案,每小题2分,共60分)
1. 世界人口分布不平衡,但具有一定规律。下图示意世界人口分布状况。完成下列关于世界人口分布特点的说法,正确的有( )
A. 平原、低山丘陵地区人口分布较少B. 低纬度地区人口占世界人口的50%
C. 距海岸200km范围内人口分布较多D. 距海岸200km范围内人口占洲总人口比例最大的是亚洲
人类密集地区称“人类大陆”,下图为“人类大陆”图。读图,完成下面小题。
2. 世界人口分布( )
A. 平原比山区多B. 欧洲比亚洲多C. 高纬度比低纬度多D. 西半球比东半球多
3. 下列地区中,不属于“人类大陆”的是( )
A. 欧洲西部B. 亚洲南部C. 北美北部D. 亚洲东南部
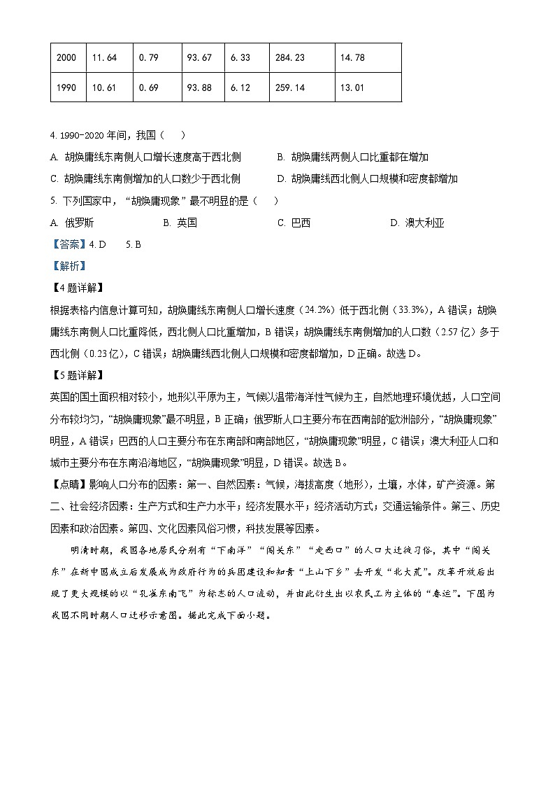
胡焕庸线(黑河—腾冲线)是我国人口分布的重要分界线。下表为1990—2020年“胡焕庸线”两侧我国人口变动统计。人口分布和国土区域严重不匹配的现象被称为“胡焕庸现象”。据此完成下面小题。
4. 1990-2020年间,我国( )
A. 胡焕庸线东南侧人口增长速度高于西北侧B. 胡焕庸线两侧人口比重都在增加
C. 胡焕庸线东南侧增加的人口数少于西北侧D. 胡焕庸线西北侧人口规模和密度都增加
5. 下列国家中,“胡焕庸现象”最不明显的是( )
A. 俄罗斯B. 英国C. 巴西D. 澳大利亚
明清时期,我国各地居民分别有“下南洋”“闯关东”“走西口”的人口大迁徙习俗,其中“闯关东”在新中国成立后发展成为政府行为的兵团建设和知青“上山下乡”去开发“北大荒”。改革开放后出现了更大规模的以“孔雀东南飞”为标志的人口流动,并由此衍生出以农民工为主体的“春运”。下图为我国不同时期人口迁移示意图。据此完成下面小题。
6. 新中国成立前后,“闯关东”人群最大的差异是( )
A. 性别结构B. 受教育程度C. 迁移路径D. 迁移的距离
7. “孔雀东南飞”的影响主要是( )
A. 造成了我国高素质人才的流失B. 扩大了城乡间的经济差距
C. 延缓了东部沿海地区的老龄化D. 不利于我国的城镇化建设
下图示意第六次人口普查(“六普”)到第七次人口普查(“七普”)湖南省各市州人口增长率,图中人口增长率=(“七普”人口-“六普”人口)/“六普”人口。据此完成下面小题。
8. 湖南省不同市州人口增长率差异较大会导致区域间( )
A. 环境质量差异增大B. 人口密度差异增大
C. 经济发展水平差异缩小D. 人口老龄化水平差异缩小
9. 未来五年湖南省人口数量显著增长的区域最可能是( )
A. 洞庭湖沿岸地区B. 湘西丘陵山区C. 长沙市中心城区D. 长沙市近郊区
第七次全国人口普查数据显示,2020年我国流动人口总量为3.76亿,当前我国城镇化率已达63.89%,人口流动已经开始并将持续成为主导我国区域间人口变动的决定性因素。专家把我国的人口流动划分为乡乡流动(乡村到乡村)、乡城流动(乡村到城镇)、城乡流动(城镇到乡村)、城城流动(城镇到城镇)四种类型。读图,完成下面小题。
10. 推测P1、P2、P3、P4依次表示( )
A. 城乡流动、乡城流动、乡乡流动、城城流动
B. 乡城流动、城城流动、乡乡流动、城乡流动
C. 城城流动、乡乡流动、城乡流动、乡城流动
D. 乡城流动、城乡流动、城城流动、乡乡流动
11. 随着城镇化水平的不断提高,长远来看,未来我国人口流动的主要趋势是( )
A 乡城流动比例增大,城乡流动比例下降
B. 城城流动比例下降,城乡流动比例上升
C. 城城流动比例上升,乡城流动比例下降
D. 乡城流动比例上升,城城流动比例下降
读“长江中下游地区与青海、西藏土地生产潜力和最大人口密度表”,完成下面小题。
12. 青海、西藏资源环境承载力远远低于长江中下游地区的主要原因有( )
①地势高,气候寒冷②生态环境脆弱
③自然资源丰富④土地生产潜力小
A. ①③④B. ②③④C. ①②③D. ①②④
13. 据研究推测,西藏的人口合理容量正在减少,主要原因可能是( )
①消费水平迅速上升②生态环境遭到破坏
③青藏铁路的开通④自然灾害的增多
A. ①②③B. ①②④C. ①③④D. ②③④
成渝城市群是继珠三角、长三角、京津冀等城市群之后,我国又一个重大一体化区域板块。成渝城市群以成都和重庆主城为核心城市,下图为成都、重庆城市地域形态图。据此完成下面小题。
14. 影响重庆市呈现该地域形态的主要原因是( )
A. 地形B. 气候C. 资源D. 行政规划
15. 成渝城市群在产业分工协作方面,核心城市应重点发展的产业是( )
①信息商务②机械制造③金融信贷业④石油化工⑤文化创意⑥进出口贸易
A ①③⑤⑥B. ②③④⑥C. ②③⑤⑥D. ①②④⑥
读美国部分区域图,完成下面小题。
16. 纽约是世界著名的大都市,纽约成为世界著名大都市的主要原因有( )
①地处温带,气候宜人②位于河谷地区,地形平坦
③交通方式多元化,交通便利④是美国的首都和行政中心
A. ①④B. ②③C. ①③D. ②④
17. 和周边的小城镇相比,与纽约同等级别的城市( )
A. 规模大、数量少、服务功能全B. 规模大、数量多、服务功能全
C. 距离近、数量少、服务功能全D. 距离远、数量多、服务功能全
蚬岗古村,位于广东肇庆市,遵循“有山靠山,无山靠岗”的原则,以红花山为中心点,形成了独特的八卦村落形态。八卦村落的形成与中国传统的阴阳、五行、八卦文化密切相关,普遍存在于广府水乡地区。为抵御洪水,蚬岗古村修建外围防洪墙。下图示意蚬岗村航拍实景。据此完成下面小题。
18. 蚬岗村属于( )
A. 街道式村落B. 条带式村落C. 棋盘格式村落D. 团块式村落
19. 影响蚬岗村空间形态的主要因素是( )
A. 宗族B. 水源C. 地形D. 耕地
20. 蚬岗村选址和空间形态( )
①中部高,便于排水②有利于缓解交通压力,缩短运输距离③有利于降低外围防洪墙的修建成本④各部分亲近自然,保护环境
A. ①②B. ①③C. ②③D. ②④
澳大利亚(左图)中的库伯佩迪地区降水稀少,自然景观极度荒凉,气温年较差大,夏季最高气温可达50℃,冬季气温较低。早年,该地区的矿工经常在矿井里躲避炎热天气,长此以往便形成了具有当地特色的地下住宅(右图)。据此完成下面小题。
21. 该类地下住宅通天井的主要作用是( )
A. 收集雨水B. 防止滑坡C. 增加采光D. 通风换气
22 推测该类地下住宅( )
①室温不变 ②冬暖夏凉 ③类似黄土高原的窑洞 ④类似草原的蒙古包
A. ①③B. ②③C. ①④D. ②④
徽派建筑,依山就势,构思精巧,以木构架为主,墙体采取马头墙形式。马头墙由砖瓦砌成,墙头都高出于屋顶1﹣2米,错落有致,寓意”马到成功,一马当先”。据此完成下面小题。
23. 徽派建筑所在地的地理环境有( )
A. 多石林、峰林等喀斯特地貌B. 春节期间,田间有成片油菜
C. 金秋,山坡上有大片火龙果待摘D. 河水流量大,航运价值高
24. 关于该民居的描述,合理的是( )
A. 与当地多雨潮湿的环境有关B. 马头墙能在发生火灾时隔断火源
C. 能够抵御风沙和防寒保暖D. 造型美观独特,适合全国范围内推广
被誉为“八卦奇境,华夏一谜”的浙江省诸葛八卦村,八山环绕。村中心的“钟池”似太极阴阳图,八条小道向外辐射,整座村落有机融入周围自然环境。下图为诸葛八卦村平面示意。据此完成下面小题。
25. 下列关于诸葛八卦村的叙述,正确的是( )
A. “钟池”终年不干是因为该地降水丰富
B. 依山傍水,道路沿河修建,聚落呈条带状
C. 气候夏季热湿,冬季冷干,植被丰富,四季常绿
D. 以钟池为中心,由八条小巷向外辐射
26. 诸葛八卦村的民宅多分散布局在山坡上的目的是( )
A. 便于观察敌情和防御B. 减轻洪涝灾害威胁
C. 利于采光和空气流通D. 减轻村落中心压力
2002年,与老城区一江之隔的红谷滩成为南昌市重点发展区域,基础设施在四五年时间就初步形成,但医疗、教育、商业等设施建设相对滞后。红谷滩区很多楼盘刚推出便销售一空,一度被人们称为“睡城”。经过多年发展,红谷滩区扩展到393km2,采用智慧城管系统实现精确管理(见下图)。完成下面小题。
27. 红谷滩区一度被人们称为“睡城”的主要原因是( )
A. 居民出行不便B. 缺乏支柱产业C. 公共配套设施不足D. 主城区房价高
28. 红谷滩区采用智慧城管系统进行城市管理的直接目的是( )
A. 取代城管工作B. 提高通勤效率C. 改善空气质量D. 增加城市绿地
绿心环形城市是一种符合可持续发展理念的城市空间形态类型,其规划思想源于“田园城市”、“山水城市”等与自然生态融合的“生态导向”的城市空间结构发展模式。下图为安徽省黄山市绿心环形城市空间结构分布图。据此完成下面小题。
29. 推测黄山市市中心能够成为城市绿心的主要影响因素是( )
A. 河流流向B. 铁路分布C. 地形崎岖D. 矿产资源
30. 黄山市的高新技术产业最有可能布局在城市的( )
A. 甲地B. 乙地C. 丙地D. 丁地
二、综合题(共四道大题,共40分)
31. 阅读材料回答下列问题。
云南省元江河谷分布的土掌房,是中国最具生态价值的传统民居。土掌房聚落的选址是综合考虑地形、气候、水源、农牧等因素而确立的。土掌房内、外墙均为土坯墙,窗小或无窗,屋顶铺设木条和黏土,夯打严实形成平台屋面。近年来,乡村振兴战略的实施促进了古村落的保护与开发,使土掌房的主要功能发生了转变,部分土掌房被修缮为民宿。下左图为元江河谷土掌房主要分布地区,右图为土掌房聚落地形剖面图。
(1)据右图指出土掌房聚落选址的特点,并说明理由。
(2)从气候和地形的角度分析土掌房平顶的原因。
(3)指出近年来土掌房主要功能的转变,并在传承与保护的基础上提出土掌房的修缮建议。
32. 阅读图文材料,回答下列问题。
我国甘蔗种植区主要分布在北纬24°以南的热带、亚热带地区,包括广东、台湾、广西、云南等省区,20世纪80年代中期以来,甘蔗种植主产区迅速向广西、云南等西部地区转移,目前广西、云南两省区的甘蔗产量已占全国的70%以上。广西成为我国最大的甘蔗生产省区。下图示意广西境内甘蔗主产区分布。下表为2000年至2017年广西农业生产相关统计数据表。
2000年至2017年广西农业生产相关统计数据表
(1)说出2000年以来广西甘蔗总产量变化特征及主要原因。
(2)推测20世纪80年代以来我国甘蔗种植主产区迅速向西部地区转移的主要原因。
(3)有人认为广西应发挥地区优势,继续扩大甘蔗种植面积。你是否赞同?请表明观点并说明理由。
33. 阅读图文材料,完成下列要求。
兰斯塔德地区是荷兰经济发展的重心,因其多中心环状城镇格局与大面积的“绿心”农业区并存而闻名于世,被国际社会誉为开放空间保护的典范。兰斯塔德“绿心”战略于1960年被提出,正值荷兰城镇化快速发展时期,“保护”作为“绿心”战略的唯一原则,但在实施过程中反对声不绝于耳,“绿心”战略并未完全实现“保护”目标。下图示意兰斯塔德“绿心”和城镇布局。
(1)简述兰斯塔德“绿心”和城镇布局的优点。
(2)试说明在兰斯塔德“绿心”战略实施过程中反对声不绝于耳的原因。
(3)请为实现“绿心”地区可持续发展提出合理化建议。年份
人口规模(亿人)
人口比重(%)
人口密度(人/平方千米)
东南侧
西北侧
东南侧
西北侧
东南侧
西北侧
2020
13.18
0.92
93.50
6.50
321.87
17.23
2010
12.46
0.86
93.52
6.48
304.36
16.24
2000
11.64
0.79
93.67
6.33
284.23
14.78
1990
10.61
0.69
93.88
6.12
259.14
13.01
地区
年生物量/万t
可承载人口数/万人
最大人口密度/(人/km﹣2)
长江中下游
88600
22000
395
青海、西藏
10000
1000
4
年份
2000
2005
2010
2014
2017
农作物播种面积(万公顷)
625.9
634.4
589.7
618.6
614.3
稻谷播种面积(万公顷)
230.2
210.0
209.4
202.6
192.3
甘蔗种植面积(万公顷)
50.9
74.8
106.9
108.2
93.5
甘蔗单产(吨/公顷)
57.8
69.0
66.6
73.5
81.4
相关试卷
这是一份湖南省株洲市世纪星高级中学2023-2024学年高一下学期第一次月考地理试题(原卷版+解析版),文件包含精品解析湖南省株洲市世纪星高级中学2023-2024学年高一下学期第一次月考地理试题原卷版docx、精品解析湖南省株洲市世纪星高级中学2023-2024学年高一下学期第一次月考地理试题解析版docx等2份试卷配套教学资源,其中试卷共25页, 欢迎下载使用。
这是一份湖南省桃源县第一中学2023-2024学年高一下学期3月月考地理试题(原卷版+解析版),文件包含精品解析湖南省桃源县第一中学2023-2024学年高一下学期3月月考地理试题原卷版docx、精品解析湖南省桃源县第一中学2023-2024学年高一下学期3月月考地理试题解析版docx等2份试卷配套教学资源,其中试卷共30页, 欢迎下载使用。
这是一份湖南省岳阳市岳阳县第一中学2023-2024学年高二下学期3月月考地理试卷(Word版附答案),共11页。试卷主要包含了图中abcd四地位于北京,图示事物主要作用,有关图中区域叙述,正确的是等内容,欢迎下载使用。