





福建省泉州市惠安县泉州惠南中学2023-2024学年高一下学期3月月考地理试题(原卷版+解析版)
展开
这是一份福建省泉州市惠安县泉州惠南中学2023-2024学年高一下学期3月月考地理试题(原卷版+解析版),文件包含福建省泉州市惠安县泉州惠南中学2023-2024学年高一下学期3月月考地理试题原卷版docx、福建省泉州市惠安县泉州惠南中学2023-2024学年高一下学期3月月考地理试题解析版docx等2份试卷配套教学资源,其中试卷共29页, 欢迎下载使用。
考试时间:75分钟(15:45-17:00)满分:100分
第I卷(选择题共60分)
一、选择题(共30小题,每小题2分,共60分)
读某国某地区人口密度与海拔的相关示意图”,完成下面小题。
1. 该图所示最有可能反映的地区是( )
A. 四川盆地与青藏高原的过渡地带B. 恒河平原与喜马拉雅山的过渡地带
C. 中央平原与落基山脉的过渡地带D. 刚果盆地与东非高原的过渡地带
2. 该地区海拔500米以下地区人口密度低的原因是( )
A. 气候湿热,不适宜人类居住B. 地势低平,洪涝灾害频繁
C. 峡谷地带,交通不便D. 气候干燥,水源缺乏
甲图为我国某地区人口迁移率与自然增长率曲线图,图乙为人口增长曲线图。(人口迁移率是指迁移人口占总人口的比重,迁入为正,迁出为负。)据图文材料完成下列各题。
3. 图乙所示的①②③④四幅人口增长曲线,符合图甲所示地区人口增长特征的是
A. ①B. ②C. ③D. ④
4. 图甲所示地区人口数量最多时间大约出现在
A. 1910年B. 1970年C. 2005年D. 2010年
欧洲统计局的最新数据显示,2019年,欧盟27国65岁以上老龄人口达9050万,占总人口的20.3%,已整体步入“超高龄社会”。到2050年,65岁以上人口将达到1.298亿,占总人口的29.4%。面对这样的困境,欧盟正积极探索相应举措中。如图示意2015年欧盟境内欧盟籍和非欧盟籍的人口结构。据此完成下面小题。
5. 与欧盟籍相比,2015年非欧盟籍( )
A. 男性人口数量较多B. 25~50岁女性比例较小
C. 劳动人口比例较大D. 50岁以上人口比例较大
6. 近些年来,非欧盟籍人口占欧盟总人口比例持续加大,使欧盟( )
A. 人均消费剧增B. 老龄化进程趋缓
C. 人均收入剧降D. 劳动力供给过剩
7. 面对欧洲人口“少子老龄化”问题,欧洲应该( )
①提前法定退休年龄,节约人力资本②完善和健全社保体系③采用鼓励生育政策提高出生率④普及机械化、自动化,促进青年就业
A. ①②B. ②③C. ②④D. ③④
2023年春运2月15日结束,以春节为界,节前15天,节后25天,共40天,全社会人员流动量约47.33亿人次。其中,营业性客运量约15.95亿人次,比2022年同期增长50.5%,恢复至2019年同期的53.5%。节前,以探亲流、旅游流为主,北京、长三角、珠三角等地区出发客流相对集中;节后,以返程流、务工流、学生流为主,成渝、东北、湖南、湖北等地区出发客流相对集中。近年来,“反向春运”比例不断升高。“反向春运”指部分年轻人不回家乡过年,而是父母到子女工作的城市过年产生的“春运”现象。据此完成下面小题。
8. 节前出发客流主要集中在长三角、珠三角等南方地区的原因是( )
A. 气候温暖,来此避寒人数增加B. 环境优美,吸引大量老年人
C. 经济发展较快,外来人口较多D. 侨乡众多,海外游客迅猛增加
9. 春运结束前,北京出现流入人口小高峰,最可能是( )
A. 外来务工人员B. 外来经商人员
C. 错峰旅游的老年人D. 外来求学的学生
10. “反向春运”形成的原因主要有( )
①社会经济发展,观念改变②大部分老年人收入很高③部分年轻人在大城市居有定所④城乡基础设施日益完善
A. ①③④B. ①②③C. ②③④D. ①②④
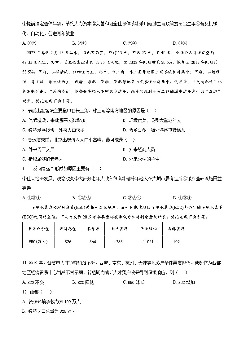
环境承载力相对剩余量(EBC)是指一定区域内,某一时期该地区环境承载力(ECC)与实际的环境承载量(ECQ)之间的差值。下表为成都2019年单要素环境承载力相对剩余量统计表。据此完成下面小题。
11. 2019年,各省市人才争夺硝烟不断,西安、南京、杭州、天津等地落户条件再度降低。成都作为西部地区经济贸易中心当然不甘示弱。若短期内成都人才落户政策得到积极响应,则( )
A. ECQ不变B. ECC降低C. EBC降低D. EBC增加
12. 成都( )
A. 资源环境承载力为109万人
B. 经济人口总量为826万人
C. 限制资源环境承载力的主要要素是产业结构
D. 提升森林资源利用率可提升资源环境承载力
城市规划是规范城市发展建设、进行城市合理布局、综合安排城市各项工程建设的综合部署,是一定时期内的城市发展蓝图。下图为我国某城市的城市规划(2017~2030年)示意图。据此完成下面小题。
13. 图示城市城南工业片区布局的合理性表现在( )
A. 地处河流的下游B. 位于最小风频的上风向
C. 远离城市住宅区D. 以绿化带与老城区相隔
14. 该城市商贸、住宅用地比重最大的功能区可能是( )
A. 城东高铁新区B. 城中综合片区C. 城西老城区D. 城北工业片区
15. 该城市规划南北向拓展,其主导因素是( )
A. 交通干道B. 河流流向C. 地域文化D. 政策引导
武汉市地处湖北省东部,是我国重要的综合交通枢纽,素有“九省通衢”之称,亦是中部典型工业城市之一。在新旧动能转换背景下,武汉市持续面临制造业升级转型、产业用地优化调整的问题。下图示意武汉市某研究区域内,与铁路和主干道不同距离工业用地转居住用地(“工转居”)、工业用地转商业用地(“工转商”)的廊道(即在铁路或主干道两侧的狭长地带,具有通道和阻隔的双重作用)面积。据此完成下面小题。
16. 距铁路、主干道200~400m的廊道内( )
A. 铁路廊道“工转居”面积增加
B. 铁路廊道“工转商”面积减少
C. 主干道廊道“工转居”面积增加
D. 主干道廊道“工转商”面积增加
17. 为支撑主干道附近商业空间发展活力,最应( )
A. 设置交通站点B. 扩展用地面积
C. 吸引工业集聚D. 修建大型学校
黄土高原丘陵沟壑区的聚落空间是人们长期以来对自然环境及发展需求适应的结果。专家在陕北某地调研时,将研究区内的聚落空间结构分为四种类型(如下图)。据此完成下面小题。
18. 该地向阳缓坡聚落的空间结构最可能为( )
A. 台地行列式B. 自由行列式
C. 密集斑块式D. 线形展开式
19. 与密集斑块式相比,聚落采取自由行列式分布的主要原因是( )
A. 降低人口密度B. 顺应自然地势
C. 增加公共空间D. 提高通风性能
伴随着城镇化发展和人口流动,重庆的城镇化(国家统计局规定:城镇化率=城镇常住人口数/常住人口数)和人口变化出现新的特点。表为重庆2017年-2022年常住人口数、城镇常住人口数和人口出生率。完成下面小题。
20. 重庆近三年出生率创新低,低出生率带来的影响有( )
①人口老龄化加剧②平均年龄降低
③劳动力资源紧张④人口红利逐渐消失
A ①②③B. ①②④
C. ②③④D. ①③④
21. 面对出生率降低的现状,下列可行的措施是( )
A. 大量接受国际外来人口B. 发展劳动力密集型的产业
C. 大量增加早期教育机构D. 完善生育福利和社会保障
22. 对比重庆近年来的常住人口数与城镇常住人口数,重庆的城镇化特点是( )
A. 2022年重庆城镇人口增加最多B. 重庆城镇化水平较高
C. 2022年重庆乡村人口增加最少D. 重庆城镇化水平较低
下左图为华北某城市“雨水街坊示范区”景观图,下下图为水循环过程模式图,①~⑤分别代表水循环的各个环节。完成下面小题。
23. 图中①、②、③、④依次表示的水循环环节是( )
A. 降水、蒸发、下渗、地下径流B. 蒸发、降水、地下径流、下渗
C. 降水、蒸发、地下径流、下渗D. 蒸发、降水、下渗、地下径流
24. “雨水街坊示范区”使水循环减弱的主要环节是( )
A. ②B. ③C. ④D. ⑤
25. 为了进一步减轻该城市内涝,以下做法可行的是( )
①优化城区雨污管网②人工减少降水量③加高城区防洪大堤
④疏浚城区河流水道⑤扩大城区湖泊面积⑥人为垫高低海拔区域
A. ①③⑤B. ①④⑤C. ②③⑥D. ②④⑥
城市和乡村是不可分割的有机融合体,“城市病”与“乡村病”互为叠加形成“城乡病”。小城镇是推动城乡融合的最佳切入点。位于辽宁西南部绥中县北部的西平坡满族乡属于经济欠发达地区。主要以传统种植业和养殖业为主,是典型的农贸型小城镇。近几年在“互跃同+农业”发展的新趋势下,当地农贸市场从单一的农副产品交易功能向复合多功能转变,读城乡分割带来的“城乡病”分析示意图,完成下面小题。
26. 小城镇是推动城乡融合的最佳切入点的原因在于( )
A. “城乡病”严重B. 具有城乡双重属性
C. 政策倾斜D. 公路交通发达
27. 从传统农业到“互联网+农业”,西平坡满族乡经历的变化是( )
A. 工业发展停滞B. 农业从业人员比重增加
C. 农贸市场转为街边经营D. 青壮年劳动力回流
28. 西平坡满族乡的发展对周边城市的影响体现在( )
A. 缓解交通拥堵B. 促进基础设施建设
C. 扩大城乡差距D. 增加就业难度
下图为使用地理信息技术获取和处理出租车轨迹数据,并制作成的我国某大城市①、②、③地段晚高峰乘客上、下车流量(单位:次)统计图。完成下面小题。
29. 该统计图制作过程中( )
A. 利用GIS获取车流数量信息B. 运用GPS进行叠加分析
C. 利用BDS采集乘客位置数据D. 运用RS显示统计图表
30. 该城市①、②、③地段的主要功能分别为( )
A. 居住生活购物娱乐商务办公B. 购物娱乐商务办公居住生活
C 购物娱乐居住生活商务办公D. 商务办公居住生活购物娱乐
第II卷(非选择题共40分)
二、综合题(3小题,共40分)
31. 读图和文字,回答问题。
20世纪80年代开始,我国出现了大规模的人口流动,既促进了城市社会经济发展,也加强了城乡联系,带动了农村经济发展。但同时也带来了一些不利的影响。
下图为我国外出农民工就业地域分布比例图。
(1)据图概括我国农民工的流向特点。
(2)列举长三角、珠三角吸引农民工的主要因素。
(3)简述大量青壮年农民工进城务工会给家乡带来的不利影响。
32. 阅读图文材料,回答下列问题。
城市是人类活动对地理环境影响最深刻的地方,优越的地理环境更有利于城市的发展。下图示意我国某城市规划。
(1)根据图示信息,比较A、B、C三地地租高低,并说明地租最低处的判断依据。
(2)请在A、B、C、D四地中,选择高级住宅区的最佳建造位置,并简析理由。
(3)随着城市经济迅速发展,汽车数量急剧增加,城市交通拥堵现象日益严重。请你为该市治理交通拥堵献计献策。
33. 阅读图文材料,完成下列要求。
坦桑尼亚是东非第三大经济体和人口增长最快的国家之一。在民族解放和独立后,坦桑尼亚城镇化发展较快,2020年城镇化水平整体达到35.2%。前首都达累斯萨拉姆是该国的经济和文化中心、全国第一大城市,人口达450万,年均新增城市人口超过20万。姆万扎地处坦桑尼亚西北部的中央高原,是非洲发展最快的城市之一,已经发展成为该国的第二大城市。下图示意坦桑尼亚区位。
(1)坦桑尼亚是东非人口增长最快的国家之一,对此做出合理解释。
(2)指出年均新增城市人口较多可能给达累斯萨拉姆带来的城市问题。
(3)简述姆万扎成为坦桑尼亚第二大城市的有利条件。
要素剩余量
经济总量
水资源
土地资源
产业结构
森林资源
EBC(万人)
826
364
283
1 021
109
年份
2017
2018
2019
2020
2021
2022
常住人口数(万人)
3144
3163
3188
3209
3212
3213
城镇常住人口数(万人)
2042
2104
2173
2229
2259
2280
人口出生率(%)
1.12
1.10
1.05
0.84
0.65
059
相关试卷
这是一份福建省莆田市涵江区莆田锦江中学2023-2024学年高一下学期3月月考地理试题(原卷版+解析版),文件包含福建省莆田市涵江区莆田锦江中学2023-2024学年高一下学期3月月考地理试题原卷版docx、福建省莆田市涵江区莆田锦江中学2023-2024学年高一下学期3月月考地理试题解析版docx等2份试卷配套教学资源,其中试卷共27页, 欢迎下载使用。
这是一份福建省南平市高级中学2023-2024学年高一下学期第一次月考地理试题(原卷版+解析版),文件包含精品解析福建省南平市高级中学2023-2024学年高一下学期第一次月考地理试题原卷版docx、精品解析福建省南平市高级中学2023-2024学年高一下学期第一次月考地理试题解析版docx等2份试卷配套教学资源,其中试卷共20页, 欢迎下载使用。
这是一份福建省泉州市永春第一中学2021-2022学年高二下学期4月月考地理试题(解析版),共15页。试卷主要包含了选择题,综合题等内容,欢迎下载使用。