


所属成套资源:中考化学一轮复习考点提分练习 (含答案)
中考化学一轮复习考点提分练习专题2.3 认识化学元素—元素及元素周期表(含答案)
展开
这是一份中考化学一轮复习考点提分练习专题2.3 认识化学元素—元素及元素周期表(含答案),共11页。试卷主要包含了18 D等内容,欢迎下载使用。
1.认识氢、碳、氧、氮等与人类关系密切的常见元素(B),记住并能正确书写一些常见元素的名称和符号(A),知道元素的简单分类(B)。
2.能根据元素的原子序数在元素周期表中找到指定的元素(A),形成 “化学变化过程中元素不变”的观念(体验C)。
一、元素符号的书写及分类,如第1题考查了锰、钛、氩、金、铅、铂、氦、汞等元素符号的书写;第2(A)题考查了元素的分类。
1.下列各组元素中,元素符号的第一个字母不相同的一组是
A.锰、钛 B.氩、金 C.铅、铂 D.氦、汞
[2018年]
2. 分类和归纳是行之有效、简单易行的科学方法。下列说法错误的是
A.锂、汞都属于金属元素 B.锌、碘都属于人体必需微量元素
C.尿素、硝酸钾都属于复合肥料 D.塑料、合成纤维都属于合成材料
[2020年]
二、考查含量最高的几种元素。如第3、4(2)、8(2)题均考查地壳中含量最多的金属铝元素;第6(1)题考查了地壳中含量最多的氧元素;第5(1)题考查了发现元素周期律并编制出元素周期表的化学家门捷列夫,第5(2)、8(3)题考查了形成化合物种类最多的碳元素,第5(3)地壳中含量最多的前两位元素等知识点;第7(2)考查了人体中含量最高的氧元素。
3.地壳中含量最多的金属元素是 。
[2013年]
4.空气中体积分数约为21%的气体是 ;地壳中含量最多的金属元素所形成氧化物的化学式为 。
[2017年]
5.2019年被联合国大会确定为“国际化学元素周期表年”。发现了元素周期律并编制出元素周期表的化学家是 ,形成化合物种类最多的元素是 ;地壳中含量居前两位的元素所形成化合物的化学式为 。
[2019年]
6. 地壳中含量最多的元素是 ;空气中体积分数约为 78%的气体是 。
[2020年]
7. 空气中含量多且常用作保护气的是 ;人体中含量最高的元素是______。
[2021年]
8. 在空气中含量高且化学性质不活泼的气体是______;地壳中含量最高的金属元素是______;形成化合物种类最多的元素是______。
[2022年]
三、利用元素周期表查询元素的信息,如第9题让查询元素符号和相对原子质量;第10题让查询元素名称、核外电子数和相对原子质量;第11、13题让查询相对原子质量、元素周期表的位置,并画出原子结构示意图;第12题让查询质子数、相对原子质量,知道元素的分类。
9.元素周期表是学习化学的重要工具,下图是表中的一格
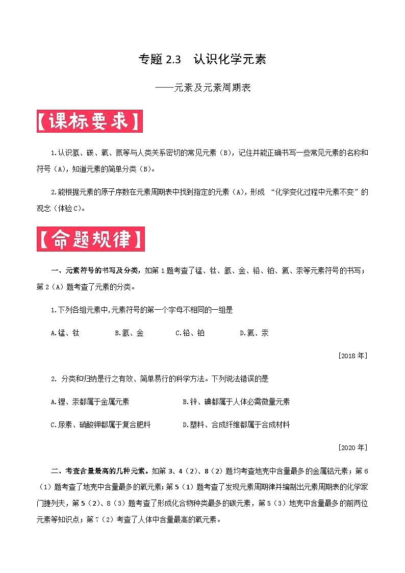
其中A表示_______;B表示_________。
[2014年]
10.右表是元素周期表的一部分。原子序数为10的元素名称为 ;氟原子的核外电子数为 ;等质量的氧气和氟气中,所含原子数较少的是 。 [2015年]
11.下图是元素周期表中的一格。
氖的相对原子质量为 ;其原子结构示意图为 ;该元素位于元素周期表中第二周期的 (填“最左边”、“中间”或“最右边”)。
[2016年]
12.稀土元素镝(Dy)常用于制造硬盘驱动器。下列有关说法中不正确的是
A.镝属于非金属元素 B.镝原子的质子数为66
C.镝的相对原子质量为162.5 D.稀士资源需合理利用和保护
[2019年]
13.如图是元素周期表中的一格。硅的相对原子质量为_____;硅原子核外电子有三层,最外层有4个电子,其原子结构示意图为_____;硅元素在元素周期表中位于第____周期。
[2022年]
14. 元素周期表是学习化学的工具。发现元素周期律并编制元素周期表的化学家是
A. 拉瓦锡B. 道尔顿C. 门捷列夫D. 阿伏加德罗
[2022年]
1.掌握原子核外电子的排布规律,最好会画简单的原子结构示意图。
2.了解元素周期表中的相对原子质量和平时计算给出的近似相对原子质量的区别,让学生正确认识元素周期表中各个数字的含义(如原子序数、质子数、核电荷数、相对原子质量、以及中子数的计算等),清楚知道元素周期表中的各种元素(金属元素、非金属元素、稀有气体元素)位置、特点及周期表中的周期、族等知识。
1.氖(Ne)在放电管内放射出美丽的红光。下列有关说法中错误的是
A.氖属于金属元素 B.氖的原子序数是10
C.氖的相对原子质量是20.18 D. 氖原子中的质子数是10
2.碘被公认为人类的“智慧元素”。下列关于碘的说法错误的是
A.相对原子质量为126.9g B. 碘元素是非金属元素
C.质子数为53 D. 原子序数为53
3.下图为钠在元素周期表中的信息和原子结构示意图,由此不能得到的信息是 ( )
A.钠元素是人体中重要的常量元素 B.钠原子的质子数、核外电子数均为11
C.钠元素的相对原子质量为22.99
D.在化学变化中每个钠原子可失去1个电子变成Na+
4.下图为元素周期表中的一格,下列说法不正确的是
A.碳元素属于非金属元素 B.碳原子核内质子数为6
C.碳元素的原子结构示意图为
D.碳的相对原子质量为12.01
5.酸和碱的组成中都含有氢元素,下图是氢在元素周期表中的一些信息,下列说法中错误的是
A.氢元素属于非金属元素 B.氢原子核内质子数为1
C.氢原子的质量为1.008 D.氢原子的结构示意图为
6. (2020·无锡市)5G时代已经来临,高纯度单质硅(Si)是制作芯片的材料,如图是硅元素在元素周期表中的信息,下列叙述错误的是
A. 硅属于金属元素 B. 硅原子中的质子数是14
C. 硅的相对原子质量是28.09 D. 硅原子中的核外电子数是14
7.(2020·广安市)形状记忆合金是具有形状记忆效应的合金,人造卫星和宇宙卫星上的天线是由钛镍形状记忆合金制造的。如图所示是钛元素在元素周期表中的信息。下列关于钛的说法错误的是
A. 元素符号是Ti B. 钛原子核外有22个电子
C. 钛的核电荷数为22 D. 钛的相对原子质量为47.87g
8.(2020·攀枝花市)氮化镓是新一代半导体材料。氮、镓的原子结构示意图和它们在元素周期表中的信息如下图所示,下列说法正确的是
A. 氮化镓的化学式为GaN B. 镓元素的相对原子质量是31
C. 氮元素和镓元素位于同一周期 D. 1个N2分子中含有7个电子
9.(2021•黑龙江)根据图中提供的信息判断,下列说法不正确的是
A.镉属于金属元素 B.镉的相对原子质量是112.4g
C.镉元素位于元素周期表中第五周期D.镉原子核内有48个质子
10.(2022·江苏宿迁)如图是氯元素在元素周期表中的一个“方格”和其粒子结构示意图信息,下列说法中 不正确的是
A.n=a+b+8B.“?”处元素符号为 Cl
C.氯原子的相对原子质量为 35.45D.该粒子化学性质稳定
11.(2022·江苏苏州)北京冬奥会上采用了碲化镉发电玻璃,碲元素在元素周期表中的信息如下图所示。下列有关碲的说法正确的是
A.碲原子的最外层电子数为52B.碲的元素符号为Te
C.碲的相对原子质量为127.6gD.碲属于金属元素
12.(2020·长春市)锌相对原子质量的国际新标准由张青莲教授主持测定。根据下图,回答下列问题:
(1)锌元素的相对原子质量为 。
(2)锌元素属于 (选填“金属”或“非金属”)元素;
(3)锌原子在化学反应中容易 (选填“得到”或“失去”)电子。
13.(2020·宁夏)元素周期表是学习和研究化学的一种重要工具。如图是元素周期表的一部分。请回答下列问题:
(1)图中的元素都属于_____(填“金属”或“非金属”)元素。
(2)在周期表中查找硫元素,知道硫元素的原子序数是16,你还可以获得它的信息有_____________(写一条)。在化学反应中硫原子容易得到电子,形成_______(用符号表示)。
(3)硒元素是人体必需的微量元素中的一种,摄入量过低可能引发_________。
14.(2021•南宁)如图是元素周期表部分元素的信息,根据所给信息按要求填空。
(1)磷原子的相对原子质量是 ,它属于 (填“金属”或“非金属”)元素。
(2)写出8号元素的离子符号 。
(3)写出由五个原子构成且含有10个质子的分子的物质是 (写名称)。
(4)由原子序数为8、11、16三种元素组成的盐是 (写化学式)。
15.(2021•湘潭)1869年,门捷列夫发现了元素周期律,使化学学习和研究变得有规律可循。图一是1至18号元素、图二是38号元素锶(元素符号为Sr)的原子结构示意图:
(1)图一中,X= 。
(2)锶原子在化学反应中容易 (填“得到”或“失去”)电子,形成的离子符号为 。
(3)你还能发现的规律是:同一周期(横行)从左往右 依次递增(写一种即可)。
16.科学家研制出以锶原子为钟摆的“晶格钟”成为世界上最精准的钟,锶元素在元素周期表中的信息与锶原子结构示意图如图所示。
图中m的值为 ,x的值为 ,已知Sr为+2价,则氯化锶的化学式为 。
17.下图中的①、②分别是氟元素、钙元素在元素周期表中的信息。
氟原子的核内质子数为 ,钙元素的相对原子质量为 。
18.根据下图回答:
硫元素的相对原子质量为 ,硫原子的最外层电子数是 ,该元素的原子易 (填“得”或“失”)电子。
1.A 2.C 3.铝(或A1) 4.氧气(或O2) Al2O3 5.门捷列夫;C;SiO2 6.氧 (或O ) 氮气(或 N2) 7.氮气(或 N2) 氧 (或O ) 8 .元素符号 相对原子质量 9.氖 9 氟气
10. 20.18 SKIPIF 1 < 0 最右边 11.A 12.A 13. 28.09 三 14.C
1.A 2.A 3.A 4.C 5.C 6.A 7.D 8.A 9.B 10.A 11.B 12.(1)65.38 (2)金属 (3)失去
13.(1)非金属 (2)相对原子质量为32.06(合理即可)
(3) S2- (4)表皮角质化或癌症
14.(1)30.97;非金属 (2) O2﹣ (3)甲烷 (4)Na2SO4
15.(1)17;(2)失去;Sr2+;(3)原子序数(或原子核内质子数,原子核外最外层电子数等,合理即可)。 16. 38 2 SrCl2 17. 9 40.08 18.32.07 6 得
8 O
氧
16.00
9 F
氟
19.00
10 Ne
____
20.18
相关试卷
这是一份中考化学一轮复习考点提分练习专题4.3 化学物质与健康(含答案),共11页。试卷主要包含了了解某些元素,知道某些物质, 河南小麦熟,国家粮食足, 中原大地物产丰富等内容,欢迎下载使用。
这是一份中考化学一轮复习考点提分练习专题4.1 化学与能源和资源的利用(含答案),共15页。试卷主要包含了1 化学与能源和资源的利用,认识燃料完全燃烧的重要性,知道化石燃料,了解我国能源与资源短缺的国情,知道水对生命活动的重大意义,了解氢气的制法、可燃性和用途,下列做法不科学的是等内容,欢迎下载使用。
这是一份中考化学一轮复习考点提分练习专题3.2 认识几种化学反应—四种基本反应类型(含答案),共9页。试卷主要包含了掌握四种基本反应的区别等内容,欢迎下载使用。