中考地理一轮复习讲练测专题13 走进国家 -俄罗斯、美国 (讲义)(含解析)
展开
这是一份中考地理一轮复习讲练测专题13 走进国家 -俄罗斯、美国 (讲义)(含解析),共28页。
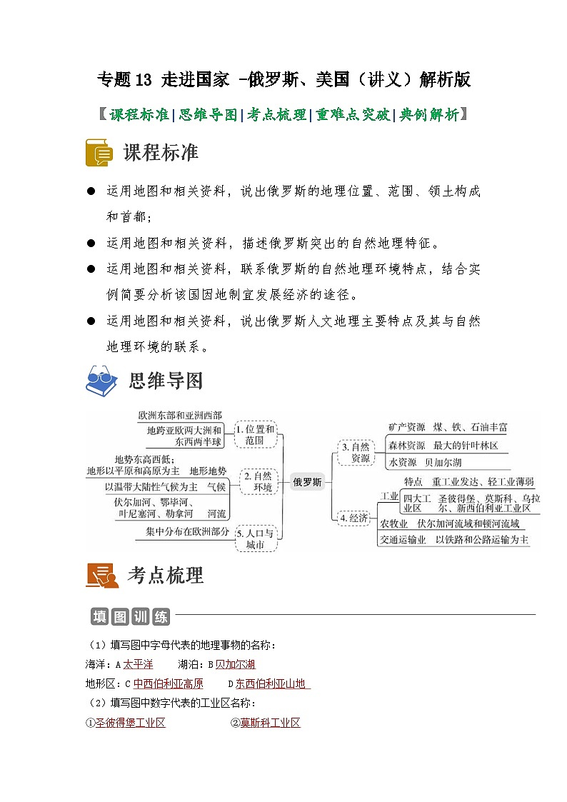
运用地图和相关资料,说出俄罗斯的地理位置、范围、领土构成和首都;
运用地图和相关资料,描述俄罗斯突出的自然地理特征。
运用地图和相关资料,联系俄罗斯的自然地理环境特点,结合实
例简要分析该国因地制宜发展经济的途径。
运用地图和相关资料,说出俄罗斯人文地理主要特点及其与自然地理环境的联系。
(1)填写图中字母代表的地理事物的名称:
海洋:A太平洋 湖泊:B贝加尔湖
地形区:C中西伯利亚高原 D东西伯利亚山地
(2)填写图中数字代表的工业区名称:
①圣彼得堡工业区 ②莫斯科工业区
③乌拉尔工业区 ④新西伯利亚工业区
俄罗斯地形示意图
俄罗斯地形简图
(1)工业
俄罗斯主要矿产资源和工业区分布图
(2)农业
农、牧业并重,主要农作物有谷物、马铃薯、亚麻、甜菜、向日葵等,畜牧业以饲养牛、猪、羊为主。东欧平原南部的伏尔加河流域和顿河流域,是全国主要的农业分布区。
(3)交通运输
重难点一:俄罗斯的自然环境特征及对人类活动的影响
重难点二:俄罗斯的工业分布及成因
影响工业布局的因素分析:
分析某国家工业布局的成因,一般从原料、交通、市场、劳动力、科技力量等角度着手。备考时,注意对比归纳不同国家之间工业布局特点和原因的异同。
【经典例题】
1.(2022·湖南湘潭·统考中考真题)俄罗斯横跨亚欧大陆北部,幅员辽阔。下列关于俄罗斯的叙述,正确的是( )
A.母亲河是叶尼塞河B.被称为“世界加油站”
C.最大城市是圣彼得堡D.人口集中分布在西伯利亚
【答案】B
【解析】俄罗斯“母亲河”是伏尔加河,A错误;俄罗斯石油资源丰富,被称为“世界加油站”,B正确;俄罗斯首都莫斯科位于东欧平原,是俄罗斯最大的城市,C错误;俄罗斯的人口和城市主要集中分布在东欧平原上,D错误。故选B。
(2022·黑龙江哈尔滨·统考中考真题)读图俄罗斯简图,完成下面小题。
2.俄罗斯纬度较高,主要气候特征是( )
A.夏季高温多雨,冬季寒冷干燥B.冬季寒冷而漫长,夏季温暖而短促
C.常年温和多雨D.常年高温少雨
3.下列有关俄罗斯的叙述,错误的是( )
A.温带大陆性气候为主B.首都是莫斯科
C.有西伯利亚大铁路D.自然资源贫乏
【答案】2.B 3.D
【解析】2.俄罗斯所处的纬度较高,主要属于温带大陆性气候,其气候特征是冬季寒冷而漫长,夏季温暖而短促,B符合题意。温带大陆性气候冬季寒冷,CD错误,不符合题意;温带季风气候特征是夏季高温多雨,冬季寒冷干燥,A不符合题意。故选B。
3.俄罗斯所处的纬度较高,主要属于温带大陆性气候; 首都是莫斯科;横贯俄罗斯东西的西伯利亚大铁路,是西伯利亚地区的经济命脉;自然资源丰富,有丰富的矿产资源、森林资源等;D错误,ABC正确。故选D。
(2022·四川宜宾·统考中考真题)西伯利亚大铁路分布在俄罗斯的南部,由莫斯科途经西伯利亚到符拉迪沃斯托克,全长9288千米,是世界上最长的铁路。下图为俄罗斯简图。据此完成下面小题。
4.西伯利亚大铁路西端位于( )
A.东欧平原B.西西伯利亚平原C.中西伯利亚高原D.东西伯利亚山地
5.该铁路沿线的新西伯利亚主要的工业部门是( )
A.服装工业B.电子工业C.食品工业D.钢铁工业
6.西伯利亚大铁路分布在俄罗斯南部,是因为南部( )
①纬度相对较低,气温相对较高②矿产资源丰富,利于资源开发
③人口城市集中,运输需求量大④冻土面积较大,修建难度较小
A.①②③B.②③④C.①②④D.①③④
【答案】4.A 5.D 6.A
【解析】4.西伯利亚大铁路西起莫斯科,东至符拉迪沃斯托克(海参崴),总长9288公里,是目前世界上最长的铁路。西伯利亚大铁路西端莫斯科位于东欧平原,A正确,BCD错误。故选A。
5.俄罗斯重工业发达(煤炭、钢铁),轻工业落后。新西伯利亚工业区发展的主要工业部门有:煤炭、石油、天然气、钢铁、电力等,D正确;服装工业 、电子工业 、食品工业均属于轻工业部门,ABC错误。故选D。
6.西伯利亚大铁路分布在俄罗斯南部,因为南部纬度相对较低,气温相对较高,冻土面积较小,修建难度较小,①正确,④错误;南部地区矿产资源丰富,利于资源开发,②正确;南部人口城市集中,运输需求量大,③正确。故选A。
(2022·湖南娄底·统考中考真题)俄罗斯油气资源储量非常丰富,是全球第一大天然气出口国和第三大原油出口国,欧盟国家高度依赖依罗斯能源,约40%的天然气和约30%的原油供应来自俄罗斯。俄乌冲突以来,欧洲能源价格飙升,造成欧洲历史上最大的“能源供应危机”。读“俄罗斯主要油气田分布图”完成下面小题。
7.俄罗斯主要油气田分布在( )
①东欧平原 ②西西伯利亚平原
③中西伯利亚高原 ④东西伯利业山地
A.①②B.②③C.③④D.①④
8.俄乌冲突背景下,美国出门欧洲液化天然气创纪录,但相较于俄罗斯天然气,美国天然气对欧洲供应存在“价格高”的先天劣势。与美国相比俄罗斯供应欧洲的天然气价格便宜,主要原因是俄罗斯( )
A.开采天然气的技术水平高
B.天然气田分布于欧洲部分、产量大
C.靠近消费市场,运输成本低
D.开采的油气杂质多、质量差
9.欧洲容易产生能源危机的根本原因足( )
①高耗能产业过多 ②经济发达,人口稠密,对油气资源需求量大
③大多数国家油气资源贫乏 ④油气资源开采严重滞后
A.①②B.②③C.③④D.①④
【答案】7.A 8.C 9.B
【解析】7.读图可知,俄罗斯的石油主要分布在①东欧平原和②西西伯利亚平原上。俄罗斯最大的油田秋明油田位于②西西伯利亚平原;第二巴库是俄罗斯主要的石油产地,位于①东欧平原上,①②正确,故选A。
8.俄乌冲突背景下,美国出口欧洲液化天然气创纪录,但相较于俄罗斯天然气,美国天然气对欧洲供应存在“价格高”的先天劣势。与美国相比俄罗斯供应欧洲的天然气价格便宜,主要原因是俄罗斯靠近消费市场,运输成本低,开采的油气杂质少,质量高,C正确,排除D;俄罗斯的天然气田分布在亚洲部分,产量大,排除B,与开采技术无直接关系,排除A;故选C。
9.欧洲的支柱产业是服务业,高耗能产业没有过多,排除①;容易产生能源危机的根本原因是②经济发达,人口稠密,对油气资源需求量大;③大多数国家油气资源贫乏; B正确;油气资源开采没有严重滞后,且开采不是危机产生的根本原因,排除④,故选B。
10.(2022·山东泰安·统考中考真题)日本和俄罗斯自然环境差异较大,经济发展优势各具特色。下列关于日本、俄罗斯的叙述正确的是( )
①两国气候温暖湿润,农业都很发达②俄罗斯工业基础雄厚,核工业和航空航天工业发达
③日本工业沿海分布,工业产品主要销往国外④俄罗斯自然资源丰富,日本矿产资源贫乏
A.①②③B.②③④C.①③④D.①②④
【答案】B
【解析】俄罗斯纬度高,气温低,气候寒冷,①错误。俄罗斯煤炭、石油和铁矿等矿产资源丰富,工业基础雄厚,核工业和航空航天工业发达,②正确。日本国内缺乏原料和燃料,国内市场狭小,需要进口原料和燃料,出口工业产品,工业对外依赖性强,故日本工业沿海分布,工业产品主要销往国外,③正确。俄罗斯煤炭、石油和铁矿等自然资源丰富,日本矿产资源贫乏,④正确。②③④正确、B正确,ACD错误,故选B。
(2022·湖南邵阳·统考中考真题)下图为欧洲部分国家分布示意图,读图完成下面小题。
11.下列关于俄罗斯和乌克兰的叙述,正确的是( )
A.乌克兰纬度低,全年高温多雨,雨热充足
B.两国农业发达,稻谷产量常居世界前列
C.两国都是欧洲国家,濒临黑海
D.俄罗斯是世界上耕地最多的国家
12.近十几年来,俄罗斯过度依赖石油、天然气等资源的出口,导致经济发展不够持续稳定,该国经济新的发展方向是发展( )
A.农业B.高新技术产业C.重工业D.交通运输业
【答案】11.C 12.B
【解析】11.从地图上看,乌克兰与德国纬度相当,处于中纬度地区,冬季寒冷干燥,不可能全年高温多雨,故A错误。俄罗斯纬度高、热量不足,农业不发达,与乌克兰一样都以种植小麦为主要粮食作物,故B错误。俄罗斯和乌克兰都属于东欧国家,都濒临了黑海,故C正确。俄罗斯国土面积广,但由于纬度高、气温低,多冻土、耕地不是最多的国家,耕地最多的国家是美国,故D错误。故选C。
12.近十几年来,俄罗斯过度依赖石油、天然气等资源的出口,导致经济发展不够持续稳定,其未来发展的方向是高新技术产业,减少对资源出口的依赖,农业的附加值少,重工业污染严重、产值低,交通运输业也要依赖工业的发展,故ACD错误、B正确,根据题意,故选B。
运用地图和相关资料,说出美国的地理位置、范围、领土构成和首都;
运用地图和相关资料,描述美国突出的自然地理特征。
运用地图和相关资料,说出俄美国人文地理主要特点及其与自然地理环境的联系。
运用地图和相关资料,联系美国的自然地理环境特点,结合实例简要分析该国因地制宜发展经济的途径。
(1)填写图中序号代表的地理事物的名称:
海洋:①太平洋 ②大西洋 ③ 墨西哥湾
国家:④加拿大 ⑤墨西哥
(2)填写图中字母代表的农业带名称:
A乳蓄带 B玉米带 C小麦区 D棉花带 E畜牧和灌溉农业区
(1)地形地势:
美国地形与河流分布图
(2)河流与气候
(1)农业
主要农业带及分布
美国本土主要农业带分布图
(2)工业
三大工业区
美国主要工业区分布图
(3)第三产业
①.服务业在美国经济中占有很大比重;
②.旅游业很发达,有黄石国家公园、科罗拉多大峡谷、夏威夷等著名旅游胜地;
.美国是国际贸易额最大的国家,主要贸易伙伴有加拿大、中国、墨西哥、日本及欧盟各国。
(1)人口、人种与民族
(2)主要城市
重难点一:美国的农业分布及发展条件
方法点拨:
1.农业发展条件分析:
2.联想法识记美国的玉米带和小麦区的分布:美国的玉米带和两个小麦区的轮廓形状像一条金鱼,玉米带像金鱼的身子,两个小麦区像金鱼的尾巴。北边的小麦区主要种植春小麦,南边的小麦区主要种植冬小麦,影响因素是热量。
【经典例题】
(2022·甘肃陇南·统考中考真题)下图为“美国本土地区”简图。读图完成下面小题。
1.密西西比河是美国最大的河流,该河流( )
A.由低纬流向高纬B.沿岸多热带雨林
C.干流主要流经中央大平原D.越往下游河流结冰期越长
2.美国东北部工业发达,其钢铁工业发展最主要的资源条件是( )
A.充足的水资源B.丰富的煤铁资源
C.丰富的海洋资源D.廉价的劳动力资源
【答案】1.C 2.B
【解析】1.密西西比河是美国最大的河流,也是世界第四长河,自北向南注入墨西哥湾。读图可知,密西西比河由高纬度流向低纬度,故A错误;沿途经过亚热带湿润气候和温带大陆性气候,植被为温带落叶阔叶林、温带草原和亚热带常绿阔叶林,故B错误;干流主要流经中央大平原,故C正确;越往下游纬度越低,气温越高,河流结冰期越短,故D错误。故选C。
2.美国东北部工业位于五大湖附近,水源充足,靠近海洋有丰富的海洋资源,但并不是钢铁工业发展最主要的资源条件,故AC错误;人口稠密,劳动力丰富但不廉价,故D错误;读图可知,此区域矿产资源丰富,能够为发展钢铁工业主要的原料和燃料,故B正确。故选B。
(2022·湖南怀化·统考中考真题)图1为北美洲简图,图2为美国农业分布图。读图,完成下面小题。
3.北美洲西部温带海洋性气候呈南北狭长分布,主要影响因素是( )
A.地形地势因素B.纬度因素C.海陆位置D.人类活动
4.美国农业因地制宜,图2反映出美国农业生产的____特点。( )
A.机械化B.商品化C.区域专门化D.技术化
【答案】3.A 4.C
【解析】3.由于北美洲西部山脉多为南北走向,来自太平洋的湿润空气仅能到达西部沿海地区,无法深入内陆,所以北美洲西海岸的气候类型呈南北狭长状分布,A正确;与纬度因素、海陆位置和人类活动关系小,BCD错误,根据题意,故选A。
4.如图所示,美国每个地区根据自然条件和经济条件,重点发展一种和几种农产品的专门化生产,在不同地区形成了不同的农业带,这充分体现了美国农业的区域生产专门化特点。没有体现出机械化、商品化和技术化特点,故ABD错误、C正确,根据题意,故选C。
(2022·湖南益阳·统考中考真题)读印度水稻、小麦分布和美国本土农业带分布图,完成下面小题。
5.美国和印度农业的共同特点是( )
①耕地面积广阔②灌溉水源较便利
③水稻在粮食作物种植中所占比重较大④注重农业技术的发展
A.①②③B.①②④C.②③④D.①③④
6.美国农业实现了地区生产专业化,下列分析正确的是( )
①甲地多为高原山地,适合发展畜牧和灌溉农业
②乙地地势平坦,土壤肥沃,春夏气温较高,为玉米带
③丙地热量充足,灌溉便利,为棉花带
④丁地纬度较低,为亚热带作物带
A.①②B.①④C.②③D.②④
【答案】5.B 6.B
【解析】5.美国是世界上最发达的国家,也是世界农业大国,种植业与畜牧业并重,农业生产区域专门化、机械化和商品化程度都相当高,玉米、小麦、大豆、棉花、肉类产量居世界前列,是世界最大的农产品出口国。本题主要考查分析问题的能力,要分析理解解答。美国和印度农业的共同特点是耕地面积广阔,灌溉水源较便利,注重农业技术的发展,美国水稻在粮食作物种植中所占比重不大。故选:B。
6.美国是世界上最发达的国家,也是世界农业大国,种植业与畜牧业并重,农业生产区域专门化、机械化和商品化程度都相当高,玉米、小麦、大豆、棉花、肉类产量居世界前列,是世界最大的农产品出口国。本题主要考查美国农业带的分布,根据所学读图分析解答。读图可知,甲地多为高原山地,降水较少,适合发展畜牧和灌溉农业,乙地为小麦带,丙不是棉花带,丁地纬度较低,为亚热带作物带。故选:B。
7.(2022·湖南衡阳·统考中考真题)美国是世界最大的农产品出口国,但咖啡、可可、天然橡胶等热带农产品需要大量进口,其主要原因是( )
A.美国的热带面积狭小,国内对热带农产品的需求量大
B.美国农业生产水源不足
C.美国种植热带农作物的技术落后
D.美国的平原面积狭小
【答案】A
【解析】美国大部分领土位于北温带,热带面积狭小,热带经济作物生产严重不足,居民对热带农产品的需求量又大,需进口大量的咖啡、可可、香蕉和天然橡胶等农产品。故选项A符合题意。美国农业生产的水源充足、种植技术也很先进,平原面积广大,故BCD不符合题意,故选A。
(2022·江苏连云港·统考中考真题)下图为“美国本土农业带分布图”。读图完成下面小题。
8.③为( )
A.水果和灌溉农业区B.亚热带作物带
C.小麦和林牧业区D.乳畜带
9.农业带③形成的主要优势条件是( )
A.水源丰富B.劳动力充足C.市场广阔D.地形平坦
【答案】8.D 9.C
【解析】8.读“美国本土农业带分布图”可知,图中③为美国的乳畜带,位于美国东北部五大湖附近,D正确,ABC错误,故选D。
9.图中③为美国的乳畜带,位于美国东北部五大湖附近,农业带③形成的主要优势条件是:从自然条件看,这里地形平坦,但由于位置偏北,纬度较高,气候冷湿,不适合粮食作物的生长,反而适宜牧草的生长;从社会经济条件看,这里是美国的制造业带,交通便利,且城市和人口分布密集,乳畜产品需求量大,C正确。乳畜带跟水源关系不大,对劳动力需求不多,地形影响不大,最重要的是市场需求量,ABD错误,故选C。
10.(2022·四川遂宁·统考中考真题)美国因地制宜发展农业,实现了农业区域化生产,形成了多个专业化的农业带(区)。图中阴影地区①:气候冷湿,人口众多,城市密集,主要发展为( )
A.棉花带B.小麦区C.乳畜带D.玉米带
【答案】C
【解析】读图可得,图中阴影地区是乳畜带,该农业带分布在美国的东北部地区及五大湖沿岸,C项正确;小麦区和玉米带分布在中部平原地区,棉花带分布在东南部,ABD错误。故选C。
(2022·湖南邵阳·统考中考真题)美国是发达的资本主义国家。1990年以来,对美国经济发展贡献最大的是信息技术产业,农业发达但每年仍需进口部分农产品。据此完成下面小题。
11.美国信息技术产业对经济发展的促进作用主要表现在( )
①提高人口自然增长率②有力帮助中国高科技企业的自主创新③新增就业机会最大的产业部门④广泛应用于生产、生活各方面,形成许多新的产业部门
A.①②B.②③C.③④D.①④
12.美国从巴西进口农产品的原因可能是( )
A.美国没有热带国土B.巴西是黄金、金刚石产量最多的国家
C.美国农业有专业化和机械化特点D.巴西大量出口咖啡豆等热带农产品
【答案】11.C 12.D
【解析】11.美国是世界上信息技术产业最发达国家,信息技术产业对其经济发展的促进作用体现在:新增就业机会最大的产业部门和广泛应用于生产、生活各方面,形成许多新的产业部门,③④正确;不能提高人口自然增长率,对提高我国高科技企业的自主创新能力作用不大,①②错误。故选C。
12.美国是世界上最大的农产品出口国,但由于本土缺少热带,仍然需要从海外大量进口热带农产品,如从巴西主要进口咖啡,因巴西是世界上最大的咖啡生产国,故D正确。美国有热带,但范围小,故A错误。黄金、金刚石产量最多的国家是南非,故B错误。美国农业专业化和机械化不是向巴西进口农产品的原因,故C错误。故选D。
13.(2022·黑龙江牡丹江·统考中考真题)关于美国经济发展,叙述不正确的是( )
A.耕地狭小,制约农业发展B.东北部农业以乳畜业为主
C.农业生产实现了机械化和专业化D.信息技术产业对其经济发展贡献最大
【答案】A
【解析】结合所学知识可知,美国是一个工业大国;东北部人口稠密,农业以乳畜业为主;耕地面积广阔,美国的农业具有生产过程的全部机械化和地区生产的专业化两大特点;信息技术产业对其经济发展贡献最大,B、C、D叙述正确,A错误,依据题意,故选A。
14.(2022·黑龙江齐齐哈尔·统考中考真题)美国著名的高新技术区“硅谷”位于( )
A.华盛顿B.纽约C.洛杉矶D.旧金山
【答案】D
【解析】美国著名的高新技术区“硅谷”是位于美国西部沿海城市-旧金山,该城市是地中海气候,全年气候宜人,加上这里有众多著名的高等院校,科技实力雄厚,高新技术产业发达,故选D.
重难点:撒哈拉以南非洲的人地关系
【经典例题】
【经典例题】
易错点:南极地区资源分布
【误区】南极地区资源相对贫乏。
【正确】南极地区自然资源丰富,南极地区地下埋藏有丰富的矿产资源;地上储存着大量的固体淡水资源;海域及沿岸栖息着无数的海洋生物(企鹅、鲸等)。
重难点:极地地图上方向、地理事物的判读
【经典例题】
地理位置
纬度位置
大部分位于北温带,北极圈穿过其北部
经度位置
主要位于20°E~180°之间,是世界上跨经度最广的国家
海陆位置
地处亚欧大陆北部,东临太平洋,北濒北冰洋,西临波罗的海,东北隔白令海峡与北美洲相望
范围
由东欧平原和北亚地区组成,地跨亚、欧两大洲,是一个传统的欧洲国家
面积
面积为1 709.8万千米2,是世界上面积最大的国家
地形特征
特征
地形以平原和高原为主,东部多高原、山地,西部平原面积大,地势高西低,南高北低
主要地
形区
.自西向东依次是东欧平原、西西伯利亚平原、中西伯利亚高原、东西伯利亚山地;
②.地形区分界线分别是乌拉尔山脉、叶尼塞河、勒拿河
气候
类型
以温带大陆性候为主,北冰洋沿岸是寒带气候,太平洋沿岸为温带季风气候,东部及东南部为高山高原气候
特征
大部分地区冬季寒冷漫长,夏季凉爽短暂;气温自南向北逐渐降低,奥伊米亚康是北半球的“寒极”
河流
伏尔加河被誉为俄罗斯的“母亲河”,是欧洲最长的河流(世界最长的内流河),自北向南注入里海;
叶尼塞河、勒拿河、鄂毕河等,自南向北注入北冰洋,其中鄂毕河流经西西伯利亚平原;
湖泊
贝尔加湖位于西伯利亚南部,是世界上最深、淡水储量最大的湖泊
特征
自然资源丰富,种类繁多,蕴藏量大,自给程度高,是世界上最大的能源出口国之一,被称为“世界加油站”
分布
自然资源总量的80%分布在亚洲部分
矿产
资源
主要
矿产
石油、天然气、煤、铁、金、铜、铅、锌、镍、钴、钾盐等储量均居世界前列
主要矿产区
a.最大的铁矿是库尔斯克铁矿;
b.著名的油田有秋明油田、第二巴库油田;
c.最大煤矿是库兹巴斯煤矿
森林资源
森林面积约占全国总面积的1/2,拥有世界上面积最大的针叶林区
淡水资源
水资源充足,河川径流总量居世界第二位
特征
.工业基础雄厚,部门比较齐全;
.以重工业为主,消费品制造业发展相对滞后
分布
主要工业区大多分布在欧洲部分
部门
能源、冶金、机械、化工、航空航天、核工业
四
大
工
业
区
圣彼得堡工业区
石油化工、造船、电子、造纸和航空航天等工业十分发达,也是俄罗斯食品和纺织业最发达的地区
莫斯科工业区
主要有钢铁、汽车、飞机、火箭和电子工业部门,是俄罗斯工业最发达的地区
乌拉尔工业区
主要有石油、钢铁、机械等工业部门
新西伯利亚工业区
主要有煤炭、石油、天然气、电力、钢铁等工业部门
特点
交通部门齐全,铁路、公路、航空、内河与海洋航运、管道运输均很发达,但地区分布不平衡
类型
客运
以铁路和公路运输为主
货运
以铁路和管道运输为主
铁路
分布
欧洲部分
密集,以莫斯科为中心呈放射状分布
亚洲部分
稀疏,分布在南部,西伯利亚大铁路横跨亚欧大陆,被称为“ 亚欧大陆桥”
水运
欧洲部分
人口和城市分布较多,气候较温暖,水运较发达
亚洲部分
纬度高,气候寒冷,流域地形复杂,河流结冰期长,水运条件差
管道
主要运输石油和天然气
分布
全国将近4/5的人口和大多数城市分布在欧洲部分
主
要
城
市
莫斯科
首都,位于东欧平原中部,是全国最大的城市和政治、经济、文化、交通中心
圣彼得堡
位于俄罗斯西北部,俄罗斯第二大城市和著名海港
主
要
城
市
摩尔曼斯克
位于北极圈内,是濒临北冰洋的最大城市和世界上纬度最高的不冻
符拉迪沃斯托克
(海参崴)
太平洋沿岸最大的港口城市
新西伯利亚
西伯利亚地区的中心城市
国家
工业分布
原因
俄罗斯
靠近矿产地、沿铁路线分布
原料、燃料充足,交通便利
地理位置
半球位置
本土位于北半球,西半球
纬度位置
北极圈穿过阿拉斯加州,北回归线穿过夏威夷州,领土跨寒、温、热三个温度带,大部分位于北温带
海陆位置
本土位于北美洲中南部,东、西、南三面分别濒临大西洋、太平洋和墨西哥湾,北与 加拿大接壤,南与墨西哥毗邻
领土组成
本土
48个州,1个特区(华盛顿所在的哥伦比亚特区);
海外州(2个)
阿拉斯加州(北美洲西北部,隔白令海峡与俄罗斯相望);
夏威夷州(太平洋北回归线附近的热带岛屿,属大洋洲)
地形
特征
以平原为主,东部、中部、西部形成南北纵列分布的三大地形区
主要地
形区
东部
阿巴拉契亚山脉
中部
主要包括大平原和中央平原
西部
主要为科迪勒拉山系,是世界最大的山系
地势
东西高,中部低
主要河
流与
湖泊
河流
密西西比河(世界第四长河,自北向南注入墨西哥湾)
湖泊
五大湖是世界最大淡水湖群(被称为“北美地中海”);包括 苏必利尔湖(世界上面积最大的淡水湖)、休伦湖、密歇根湖(全部位于美国境内)、伊利湖、安大略湖,是世界最大的淡水湖泊群,密歇根湖全部位于美国境内。
气候
.气候类型多样,以 温带大陆性气候为主;
.年降水量自东南沿海向西北内陆递减,大部分地区水汽主要来自大西洋
地位
农业强国,许多农产品的生产量和出口量居世界前列
特点
生产规模大,农业生产各个环节实现了机械化和专业化,效率高、产量大、农产品质量优良
发展
条件
地形
平原面积约占全国总面积的一半以上,耕地总面积约占世界耕地总面积的10%。
气候
绝大部分位于北温带,气候温和,降水较为丰富。
水源
密西西比河和五大湖为灌溉、航运等提供了良好的条件。
科技
科技发达,机械化程度高。
主要
农业
带及
分布
农业带
分布地区
玉米带
大平原及中央平原中部
棉花带
密西西比河中下游地区
小麦区
玉米带的西北和西南两侧
畜牧和灌
溉农业区
西部山区
亚热带
作物带
墨西哥湾沿岸、佛罗里达半岛
特点
拥有完整的工业部门体系,生产规模大,劳动生产率高,技术先进,是世界上最发达的工业国家
工业部门
能源、钢铁、机械、化工等工业在世界上占有重要地位,其中军事工业和尖端技术领域处于世界领先地位
优势
自然资源丰富,交通运输发达,科技力量雄厚等
三大工业区
工业区
发展条件
工业部门
工业中心
东北部地区
煤、铁、水资源丰富,交通便利,地形平坦,有优良港口,劳动力丰富
钢铁、汽
车、化学
纽约:美国最大的工商业中心,最大的城市; 华盛顿:首都;
芝加哥:中部交通、工业中心;
底特律:美国最大的汽车工业中心
南部
地区
资源丰富,交通便利
石油、飞机、
宇航、电子
休斯敦:美国南部石油化工、宇航研究和发展中心
西部
地区
环境优美,科技力量雄厚
宇航、电子、
飞机制造
圣弗朗西斯科(旧金山):新兴电子工业中心(硅谷),西部最大港口;
洛杉矶:西部人口最多的城市和海港
高新技
术产业
特点
蓬勃发展,电子信息、航空航天、生物工程、新能源等技术领域居世界领先地位
分布
南部地区和西部太平洋沿岸地区
对经济
发展的
促进
作用
人口
世界第三人口大国,是发达国家中人口增长较快的国家。移民是美国人口增长较快的主要原因
人种
以白种人为主,其次是黑种人,原住居民是印第安人,属黄种人
民族
各国移民长期融合,形成了统一的美利坚民族
华人华侨
分布较广,旧金山、纽约和洛杉矶等城市有华人聚居的、富有中华文化特色的“唐人街”
华盛顿
美国首都,位于哥伦比亚特区,有华盛顿纪念碑、林肯纪念堂等纪念性建筑
纽约
美国人口最多的城市,最大的港口,联合国总部所在地,也是世界四大金融中心之一,位于该城市的自由女神像是美国的象征
洛杉矶
美国太平洋沿岸的最大港口城市和经济、文化中心,有“电影城”好莱坞和迪士尼乐园
圣弗朗西斯科
(旧金山)
美国太平洋沿岸重要的金融、贸易和文化中心,也是著名的天然良港。美国的“硅谷”位于该城市东南部
芝加哥
美国的交通中心
农业带
分布
发展条件
乳畜带
纬度较高的五大湖及东北部地区
①位置偏北,气候冷湿,适合牧草生长。
②制造业发达,城市和人口密集,乳畜产品需求量大。
玉米带
美国中部平原的中部
地处温带,地势平坦(有利于机械化生产),土壤肥沃,雨热同期,适合玉米生长(玉米还可作为饲料,就近供应乳畜带)
小麦区
美国中部平原的北部和中部
①地势平坦,土质好,雨热同期,适合小麦生长。
②有密西西比河流经,灌溉便利。
棉花带
35°N以南的密西西比河平原
①地势低平。
②纬度位置较低,热量充足,适合棉花生长。
③因土壤肥力下降,棉花种植业衰落,现已成为以畜牧业为主的多种作物区。
亚热带作物带
南部墨西哥湾沿岸平原和佛罗里达半岛地带
属于亚热带湿润气候,高温多雨,地势低平,适合亚热带作物生长
畜牧和灌溉农业区
美国西部山间高原、盆地
多高原、高山,降水少,适宜畜牧业和灌溉农业的发展
小麦和林牧业区
太平洋沿岸北段
地势崎岖,多山地,气候温和湿润,山区森林密布,适合种植小麦及发展林牧业
水果和灌溉农业区
太平洋沿岸南段
地势低平,夏季炎热干燥,冬季温和多雨,适合亚热带水果及谷物生长成熟
相关试卷
这是一份中考地理一轮复习讲练测专题12 走进国家 -法国、埃及 (复习讲义) 含解析,共16页。
这是一份中考地理一轮复习讲练测专题11 走进国家 -日本、印度 (讲义)(含解析),共26页。
这是一份中考地理一轮复习讲练测专题06 认识大洲-亚洲、欧洲(讲义)(含解析),共27页。

