


2024年中考第一次模拟考试题:生物(湖北卷)(教师用)
展开
这是一份2024年中考第一次模拟考试题:生物(湖北卷)(教师用),共10页。
注意事项:
1.答卷前,考生务必将自己的姓名、准考证号填写在答题卡上。
2.回答第Ⅰ卷时,选出每小题答案后,用2B铅笔把答题卡上对应题目的答案标号涂黑。如需改动,用橡皮擦干净后,再选涂其他答案标号。写在本试卷上无效。
3.回答第Ⅱ卷时,将答案写在答题卡上。写在本试卷上无效。
4.考试结束后,将本试卷和答题卡一并交回。
第Ⅰ卷(选择题 共20分)
本题共10小题,每小题2分,共20分。在每小题的四个选项中,选出最符合题目要求的一项。
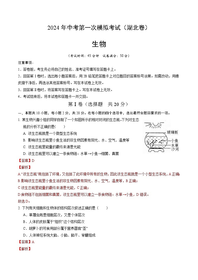
1. 某生物兴趣小组的同学自制了一个如图所示的相对封闭的生态瓶。下列对生态瓶的分析不正确的是( )
A. 该生态瓶就是一个微型生态系统
B. 影响该生态瓶里小鱼生活的非生物因素有阳光、水、空气、温度等
C. 该生态瓶里能量的最终来源是光能
D. 该生态瓶里可以建立一条食物链:水草→小鱼→细菌、真菌
【答案】D
【解析】
A.“该生态瓶”既包括了环境,又包括了此环境中所有的生物,因此该生态瓶就是一个小型生态系统,A正确;
B.影响该生态瓶里小鱼生活的非生物因素有阳光、水、空气、温度等,B正确;
C.该生态瓶里能量的最终来源是光能,C正确;
D.食物链不包括细菌和真菌,该生态瓶里可以建立一条食物链:水草→小鱼,D错误。
故选D。
2. 下列有关细胞和生物体的结构层次叙述正确的是( )
A.草履虫既是细胞层次,又是个体层次
B.人体的皮肤属于“组织”这个结构层次
C.胡萝卜的可食用部分属于营养器官“茎”
D.人体神经系统大脑、小脑、脑干、脊髓组成
【答案】A
【解析】
A.草履虫是单细胞生物,既是细胞又是个体,A正确;
B.人体的皮肤由上皮组织、神经组织、结缔组织组成,属于“器官”这个结构层次,B错误;
C.胡萝卜的可食用部分属于营养器官“根”,C错误;
D.人体神经系统大脑、小脑、脑干、脊髓、脑神经、脊神经组成,D错误。
3. 图甲是菜豆种子萌发过程示意图,图乙是菜豆种子萌发过程中的质量变化示意图,其中X为鲜重变化曲线,Y为有机物质量变化曲线。下列叙述正确的是( )
A. 图甲中,种子吸水萌发,其中H是由子叶发育而来的
B. 图乙中,X曲线的ab段,质量增加的主要原因是种子萌发大量吸水
C. 图甲中,种子萌发时,胚乳中的营养物质逐渐转运给胚根、胚芽、胚轴
D. 图乙中,Y曲线的ae段,质量减少的主要原因是进行蒸腾作用水分大量散失
【答案】B
【解析】
A、图甲中H是幼叶,是由胚芽发育而来的,A错误;
B、图乙中,X曲线的ab段,质量增加的主要原因是种子萌发大量吸水,B正确;
C、菜豆属于双子叶植物,营养物质储存在子叶中,所以图甲中,种子萌发时,子叶中的营养物质逐渐转运给胚根、胚芽、胚轴,C错误;
D、图乙中,Y曲线的ae段,质量减少的主要原因是进行呼吸作用消耗了有机物,D错误。
4. 柑橘是宜昌市的重要经济作物.下列相关判断不正确的是( )
A. 柑橘植株的叶脉为网状脉,属于双子叶植物
B. 种植柑橘要施加肥料,后者可以为柑橘生长提供无机盐
C. 导致“淮南为橘,淮北为枳”的主要影响因素是温度
D. 柑橘的可食用部分是由雌蕊的胚珠发育而来
【答案】D
【解析】
A.双子叶植物的叶脉为网状叶脉,正确;
B.肥料为植物提供的主要是无机盐,正确;
C.导致“淮南为橘,淮北为枳”的主要影响因素是温度,正确;
D.柑橘的可食用部分是由雌蕊的子房壁发育而来,错误。
5. 雾化吸入治疗肺炎是指通过雾化装置把药物变成微小雾滴,经患者口鼻吸入到达肺部发挥作用。下列相关叙述错误的是( )
A. 肺炎影响肺部气体交换B. 药物会经过人体的喉部
C. 吸入药物时,膈肌舒张D. 比口服用药到达肺部速度快
【答案】C
【解析】
A.肺炎是一种由细菌、病毒等感染引起的严重疾病,常表现为发烧、胸部疼痛、呼吸急促等,患者的肺泡结构受损,肺泡是进行气体交换的主要部位,肺泡受损会导致肺内气体交换能力下降,A正确。
B.雾化治疗的药物经过口、鼻吸入通过呼吸道到达肺部发挥作用,所以药物会经过人体的喉部,B正确。
C.吸入药物时,为吸气状态,膈肌收缩,膈顶部下降,使胸廓的上下径增大,同时肋间肌收缩,肋骨做向上向外运动,使胸廓前后左右径增大,从而胸腔容积增大,肺扩张,肺内的气体压力相应降低,于是外界气体就被吸入肺,C错误。
D.雾化药物是通过呼吸道直接进入肺泡的,而口服药物需要经过消化和吸收进入血液循环,再随血液循环到达肺部,所以雾化药物到达肺部更快,D正确。
6. 如图表示几种生物的生殖发育过程,下列选项中说法正确的是( )
甲 乙 丙 丁 戊
A.甲和乙的发育都经历四个时期,甲乙均为完全变态发育
B.丙和戊的生殖方式为无性生殖,丙图中②为砧木
C.甲、乙、丁均为有性生殖,生殖发育的起点是卵细胞
D.丁的生殖发育过程为:体内受精、水中发育、变态发育
【答案】B
【解析】
A.图甲昆虫发育经过卵、若虫和成虫三个时期,属于不完全变态发育;图乙昆虫的发育经过卵、幼虫、蛹、成虫四个时期,属于完全变态发育,A错误。
B.丙和戊的生殖方式都没有经过两性生殖细胞结合,为无性生殖,丙图中②为砧木,B正确;
C.甲、乙、丁的生殖都经过两性生殖细胞的结合,均为有性生殖,生殖发育的起点是受精卵,C错误;
D.丁是青蛙,属于两栖动物,它的生殖发育过程:体外受精、水中发育、变态发育,D错误。
7. 小鼠的性别决定方式与人类相同,体细胞中具有 QUOTE 20对染色体。科学家在 QUOTE Y染色体上发现了决定雄性睾丸发育的基因SRY,将 QUOTE ??? SRY基因转入含有 QUOTE XX染色体的小鼠受精卵细胞核中(如图甲),小鼠发育出了睾丸。下列叙述不正确的是( )
A.通常情况下,正常小鼠生育的后代,雌雄比例接近 QUOTE 1:1
B.据上述信息可知,图乙的个体不会发育出睾丸
C.图甲个体产生的生殖细胞中,染色体组成是 19 对+XX
D.该研究结果表明,小鼠的性别与SRY基因有关
【答案】C
【解析】
A.小鼠的性别决定方式与人类相同,人类生育男女比例约为 QUOTE 1:1,A正确;
B.乙缺少决定雄性睾丸发育的基因SRY,不会发育出睾丸,B正确;
C.体细胞中具有 QUOTE 20对染色体,生殖细胞应该有20 QUOTE 条染色体,即19 +X,C错误;
D.将 QUOTE Y染色体上的决定雄性睾丸发育的基因 QUOTE ??? SRY,转入含有 QUOTE XX染色体的小鼠受精卵细胞核中,小鼠发育出了睾丸,说明小鼠的性别与 QUOTE ??? SRY基因有关,D正确。
8. 农民施用农药Ⅰ来防治害虫,害虫数量锐减,然后又逐渐增加。一段时间后,农民又施用农药Ⅱ,害虫数量发生了同样的变化(如图)。运用自然选择学说进行分析,错误的是( )
A. ab段下降的原因是农药对害虫进行了定向选择
B. b点不为零的原因是少数抗药性强的个体存活下来
C. bc段迅速上升体现了害虫有过度繁殖的倾向
D. de段上升是因为农药Ⅱ使害虫产生了更强的抗药性变异
【答案】D
【解析】
A.杀虫剂Ⅰ、Ⅱ都对害虫起到了定向选择作用,ab段下降的原因是农药对害虫进行了定向选择,正确。
B.曲线下降不会达到零值,是因为害虫有抗药性强的个体,正确。
C.曲线回升是通过抗药性强的害虫不断繁殖实现的,正确。
D.害虫的抗药性存在着个体差异,杀虫剂l、Ⅱ不能使害虫发生抗药性强弱的变异,错误。
9. 为了自己和他人的健康生活,中学生需掌握一些医学常识,关于健康生活方式的叙述,选择均正确的一组是( )
①过敏反应是免疫功能过弱的表现,锻炼身体,增强体质可减少过敏的发生
②完成新冠疫苗接种后,可以放心的外出活动,不担心会被感染
③野外考察或外出旅行时,有必要随身携带一个家庭小药箱
④碰到有人溺水,应大声呼救,观察并借助周围救援物品施救,切勿盲目下水
⑤进入公共用餐场所,用适宜浓度酒精擦手,这一预防传染病的措施属于切断传播途径
A. ①③⑤B. ①②③④C. ③④⑤D. ①③④⑤
【答案】C
【解析】
①过敏反应是免疫功能过强的表现,锻炼身体,增强体质可减少过敏的发生,错误;
②完成新冠疫苗接种后,要注意休息,短时间内不能洗澡,错误;
③野外考察或外出旅行时,有必要随身携带一个家庭小药箱,正确;
④碰到有人溺水,应大声呼救,观察并借助周围救援物品施救,切勿盲目下水,正确;
⑤进入公共用餐场所,用适宜浓度酒精擦手,这一预防传染病的措施属于切断传播途径,正确。
10. 骨骼肌是运动系统的重要组成部分,运动强度会影响骨骼肌的结构和功能。为探究不同运动强度对机体骨骼肌的影响,研究人员选用大鼠进行实验,并绘制了统计图(如图);另有研究表明,中等运动强度骨骼肌细胞中线粒体数量最多。有关叙述错误的是( )
A. 运动的产生是骨骼肌受到神经传来的刺激而收缩,牵动它所附着的骨绕关节活动
B. 关节是运动的支点,它由关节囊关节软骨和关节腔组成
C. 与自然状态组相比,不同运动强度下每立方毫米骨骼肌中毛细血管开放数量均增加
D. 中等运动强度骨骼肌细胞的呼吸作用强,可释放更多的能量
【答案】B
【解析】
A.运动是骨骼肌受到神经传来的刺激收缩,牵动骨绕关节活动而产生的,正确。
B.关节是运动的支点,它由关节囊、关节腔、关节面组成,关节面包括关节头和关节窝,错误。
C.与自然状态组相比,不同运动强度下每立方毫米骨骼肌中毛细血管开放数量均增加,有利于骨骼肌细胞获得更多的营养物质和氧气,正确。
D.线粒体是进行呼吸作用的场所,中等运动强度组骨骼肌细胞中线粒体数量最多,原因是中等运动强度时骨骼肌呼吸作用强,释放更多的能量,满足身体的需求,正确。
第 = 2 \* ROMAN II卷(非选择题 共30分)
本题共4小题,共30分。
11.(8分)“爱媛38号”杂柑是由“南香柑”与“西子香”杂交培育而成,因其皮薄、无籽、水分足,口感像果冻,被称为果冻橙。如图是爱媛38号的培育过程,请回答:
(1)为了获得杂交的果实a,在花期需要进行的操作为去掉南香柑的雄蕊,授以西子香的 ______。①、②这两种生殖方式的区别是_________________________________________。
(2)在过程③中,胚根发育成图中的______。完成过程④,细胞经历______才能实现。
(3)在过程②中,成活的关键操作环节是砧木与接穗的______紧密结合。
(4)若西子香的果实是橙色,南香柑的果实是黄色,其杂交后的果实a是______色(2分)。
(5)研究人员以椪柑和温州蜜柑作砧木嫁接爱媛38号,研究不同砧木对爱媛38号果实品质的影响,结果如下:
注:可食率是指果肉与果实的质量比;可溶性固形物主要是指可溶性糖类。
为了获得营养价值高的果实,应给果农提出的建议是选用______做砧木。
【答案】(1)花粉 有无两性生殖细胞结合形成受精卵
(2)b 多次分裂、分化
(3)形成层
(4)黄
(5)椪柑
【解析】(1)为了获得杂交的果实a,在花期需要进行的操作为去掉南香柑的雄蕊,授以西子香的花粉。①是有性生殖、②是无性生殖, 其区别是:有无两性生殖细胞结合形成受精卵
(2)种子萌发后,胚根发育,突破种皮,形成b根。胚轴伸长,胚芽发育成c茎和叶。植株由小变大,完成过程④,细胞经历多次分裂、分化才能实现。
(3)②嫁接属于无性繁殖,没有精子和卵细胞结合成受精卵的过程,因而后代一般不会出现变异,能保持嫁接上去的接穗优良性状的稳定,使果树提早结果,增强抵抗力,而砧木一般不会对接穗的遗传性产生影响。
(4)植物的果实是由子房发育来的,种子是由子房内的胚珠发育来的,种子内的胚是由受精卵发育来的,只有胚珠的卵细胞和极核接受了精子的遗传物质,因此基因发生改变的是植物产生的种子,而由子房壁发育成的果皮其基因组成并没有改变。因此将橙色西子香的花粉授到黄色南香柑的柱头上,其杂交后的果实a是黄色。
(5)从表格中可以看出以椪柑为砧木的爱媛38号果实品质维生素C、可溶性固形物相对率较高,但单果重量、可食率相对以温州蜜柑为砧木的爱媛38号果实较低,因此建议果农以椪柑为砧木培育爱媛38号。
12.(8分)肥胖容易诱发糖尿病等多种疾病,合理膳食和体育运动能有效预防肥胖。如图一表示人体内淀粉的利用情况,图二、图三是人体的部分结构示意图。回答下列问题。
(1)健康人一次摄入淀粉等糖类物质过多,血液中的葡萄糖经 QUOTE c c、 QUOTE d d、 QUOTE e e过程后,浓度仍然过高,尿液中就会出现葡萄糖。从尿的形成过程分析,其原因是__________作用有一定限度。
(2)近年来,我市推行"阳光体育运动 QUOTE 1 1小时"活动。同学们在校期间都能够在操场上进行各项体育锻炼。
①运动时,同学们听到体育老师口令的神经冲动传导过程是__________(用图二中的数字和箭头表示)。
②运动时,血液循环加快。当心房和心室均舒张时,图三中的 QUOTE D D和 QUOTE F F分别处于_________________(2分,填"打开"或"关闭")状态。与心脏相连的血管中流动脉血的是____(填字母)。
③运动时,下肢骨骼肌细胞产生的二氧化碳先后通过图三中的____血管后(填字母),到达肺部毛细血管。
(3)某物质M本身不能降低血糖浓度,但它可通过增强胰岛素的生理作用使血糖浓度下降。研究者设计了如下实验方案,请补充完善有关内容。(实验说明:胰岛素、物质 QUOTE M M的剂量适宜,不考虑手术创伤的因素。)
①将健康的、生理状况相同的30只小白鼠切除胰腺后,均分为甲、乙、丙三组,用血糖测定仪测定各组小白鼠的血糖浓度,求每组的平均值;②甲组小白鼠用一定剂量的胰岛素处理,乙组小白鼠用____处理,丙组小白鼠用____处理;③将各组小白鼠在适宜且相同的条件下饲养2小时,每间隔 QUOTE 30 30分钟测定各组小白鼠的血糖浓度,求每组的平均值。
【答案】
(1)肾小管的重吸收
(2)⑤ QUOTE → →④ QUOTE → QUOTE → →①
关闭、打开 A、C
G、B
(3)一定剂量的物质 QUOTE M M 一定剂量的胰岛素和物质 QUOTE M M
【解析】
图一:a消化;b吸收;c氧化分解; QUOTE d d转变; QUOTE e e合成;
图二:①大脑;②脑干;③小脑;④听神经;⑤耳蜗;⑥咽鼓管;⑦听小骨;⑧鼓膜;⑨耳廓;
图三: QUOTE A A主动脉; QUOTE B B肺动脉; QUOTE C C肺静脉; QUOTE D D动脉瓣;E上腔静脉; QUOTE F F房室瓣;G下腔静脉。
(1)淀粉的消化是从口腔开始的,在口腔中淀粉被唾液中的唾液淀粉酶初步分解为麦芽糖,胃内不消化淀粉,再经胃到小肠中在肠液和胰液的作用下,被彻底分解为葡萄糖,血液中的葡萄糖经 QUOTE c c分解、 QUOTE d d转变、 QUOTE e e合成过程后,浓度仍然过高,尿液中就会出现葡萄糖。从尿的形成过程分析,其原因是肾小管不能把全部的葡萄糖重新吸收回血液,说明肾小管的重吸收作用有一定限度。
(2)①运动时,同学们听到体育老师口令的神经冲动传导过程是:⑤耳蜗内听觉感受器→ QUOTE → ④听神经 QUOTE → →①大脑皮层听觉中枢。
②运动时,血液循环加快。当心房和心室均舒张时,因为心室舒张图三中的 QUOTE D D动脉瓣是关闭的,防止血液倒流回心室,而心房也是舒张的图三中的 QUOTE F F房室瓣是打开的,这样有利于心脏回收全身流回的血液。与心脏相连的血管中流动脉血的是 QUOTE A A主动脉和 QUOTE C C肺静脉,其余相连的血管流静脉血。
③运动时,下肢骨骼肌细胞产生的二氧化碳先后通过图三中的G下腔静脉 QUOTE → →右心房 QUOTE → →右心室 QUOTE →B,到达肺部毛细血管。
(3)①将健康的、生理状况相同的 QUOTE 30 30只小白鼠切除胰腺后,均分为甲、乙、丙三组,用血糖测定仪测定各组小白鼠的血糖浓度,求每组的平均值;
②对照实验又叫单一变量实验,只有一个量不同。其他量皆相同的实验。只有一个变量,这就是实验中所有探究的问题,是可以改变的量,根据控制变量设置对照组的原理,甲组小白鼠用一定剂量的胰岛素处理,乙组小白鼠用一定剂量的物质 QUOTE M M处理,丙组小白鼠用一定剂量的胰岛素和物质 QUOTE M M处理;
③将各组小白鼠在适宜且相同的条件下饲养 QUOTE 2 2小时,每间隔 QUOTE 30 30分钟测定各组小白鼠的血糖浓度,求每组的平均值。
13.(7分)动物的生动姿态和神情不仅给人类美的享受,更是画家笔下的"常客”。犹如徐悲鸿“马”的奔放,齐白石“虾”的话泼,《他日相呼〉中鸡和蚯蚓的灵动,请欣赏以下三副国画,回答下列问题:
(1)上述国画涉及到的马、虾、鸡、蚯蚓四种动物按照体温是否恒定可分为两类,其中_____________属于恒温动物;按照身体是否分节可分为两类,其中身体分节的有_________。
(2)蚯蚓没有专门的运动器官,靠_____________辅助运动。从行为获得途径来看,老马识途属于___________行为。
(3)马的生殖、发育方式是___________,使后代的成活率得到提高;马的牙齿与免的牙齿一样,只有的___________分化,这与其食性相适应。
(4)鸡和青蛙都是卵生,但鸡后代成活率更高,这是因为__________________________。
【答案】
(1)马、鸡/鸡、马 虾、蚯蚓
(2)刚毛 学习
(3)胎生、哺乳 门齿、臼齿
(4)鸟卵表面有卵壳保护,内部有足够的营养和水分或有亲鸟的筑巢、孵化、育雏行为
【详解】(1)国画中马、鸡体温都不随环境温度的变化而变化,属于恒温动物;虾属于节肢动物,身体和附肢都分节、蚯蚓属于环节动物,身体由许多彼此相似的体节组成。
(2)蚯蚓没有专门的呼吸器官,靠湿润的体表与外界进行气体交换,蚯蚓也没有运动器官,靠肌肉的收缩和刚毛的协助进行运动。“老 马识途”是在遗传因素的基础上,通过环境因素的作用,由生活经验和学习而获得的行为,属于学习行为。
(3)马属于哺乳动物,生殖、发育方式为胎生哺乳,能大大提高后代的成活率;马和兔都是草食性动物,与其食性相适应,牙齿分为门齿和臼齿,无犬齿,有特别发达的盲肠,消化食物的面积很大,适于消化植物纤维。
(4)鸟和两栖动物都是卵生,但两栖动物在水中完成受精,幼体的发育也离不开水,而鸟卵自身储存有水分可供胚胎发育,且鸟有孵卵、育雏行为,所以鸟类后代成活率更高。
14. (7分)幽门螺旋菌是一种具有螺旋结构及鞭毛的细菌.资料显示, QUOTE 的胃溃疡和 QUOTE 95% 95%的十二指肠溃疡是由幽门螺旋菌引起的.目前,我国约有 QUOTE 7 7亿左右的人群感染了幽门螺旋菌.幽门螺旋菌可通过饮食等途径传染.请分析回答:
(1)幽门螺旋菌主要"定居"在人胃粘膜表面,可引起慢性胃炎,甚至胃溃疡.由此推测,幽门螺旋菌的生活方式为____________。在细胞结构上,幽门螺旋菌与胃粘膜上皮细胞的主要区别是____________________________。
(2)幽门螺旋菌可以通过口-口、粪-口等方式传播,引起消化道传染病.从传染病的角度看,幽门螺旋菌称为________________。
(3)预防幽门螺旋菌感染的关键是把好"病从口入"关.使用"公筷"和分餐制能有效减少幽门螺旋菌传染,这在传染病预防措施上属于__________。
(4)为研究乳酸菌对幽门螺旋菌感染的影响,研究者将若干只健康的实验小鼠平均分为三组,按下表进行处理.几个月后检测三组小鼠胃粘膜炎症因子的量(炎症反应的一个检测指标),结果如图2所示.
注:" QUOTE + +"表示进行," QUOTE − −"表示未进行.
________(填组号)组结果对比,说明幽门螺旋菌会引起小鼠产生炎症反应.
QUOTE 2 2组和 QUOTE 3 3组结果对比,说明乳酸菌对幽门螺旋菌感染起到________作用.
就上述实验,有研究者质疑,乳酸菌是否会引起胃粘膜炎症因子产生呢?应增加一组实验,请你写出第4组实验的操作方法:__________________________________________________。
【答案】
(1)寄生 幽门螺旋菌没有成形的细胞核、有细胞壁,胃粘膜上皮细胞有成形的细胞核、无细胞壁
(2)病原体
(3)切断传播途径
(4)① QUOTE 1 1组和 QUOTE 2 2组 ②抑制
③对若干只健康的实验小鼠只灌胃乳酸菌,三周后不灌胃幽门螺旋菌,几个月后检测该组小鼠胃粘膜炎症因子
【解析】
(1)在细胞结构上,幽门螺旋菌与胃粘膜上皮细胞的主要区别:幽门螺旋菌没有成形的细胞核、有细胞壁,胃粘膜上皮细胞有成形的细胞核、无细胞壁.幽门螺旋菌主要"定居"在人胃粘膜表面,可引起慢性胃炎,甚至胃溃疡.由此推测,幽门螺旋菌的营养方式为异养,是异养中的寄生生活.
(2)从传染病的角度看,幽门螺旋菌称为病原体.
(3)预防传染病的措施包括控制传染源、切断传播途径、保护易感人群等.幽门螺旋菌可以通过口-口、粪-口等方式传播,引起消化道传染病.使用"公筷"和分餐制能有效减少幽门螺旋菌传染,这在传染病预防措施上属于切断传播途径.
(5)①通过 QUOTE 1 1组和 QUOTE 2 2组结果对比,说明幽门螺旋菌会引起小鼠产生炎症反应.
②通过 QUOTE 2 2组和 QUOTE 3 3组结果对比,说明乳酸菌对幽门螺旋菌感染起到抑制作用.
③要探究"乳酸菌是否会引起胃粘膜炎症因子产生"可以这样设置实验:对若干只健康的实验小鼠只灌胃乳酸菌,三周后不灌胃幽门螺旋菌,几个月后检测该组小鼠胃粘膜炎症因子.砧木
单果重量/g
可食率/%
100mL维生素C/mg
可溶性固形物/%
椪柑
201.62
86.90
28.13
14.97
温州蜜柑
209.09
87.59
22.12
11.10
相关试卷
这是一份2024年中考第一次模拟考试题:生物(武汉卷)(教师用),共12页。
这是一份2024年中考第一次模拟考试题:生物(河北卷)(教师用),共15页。
这是一份2024年中考第一次模拟考试题:生物(贵阳卷)(教师用),共13页。