





云南省昭通市水富市第一中学2023-2024学年高二下学期3月月考生物试题(原卷版+解析版)
展开
这是一份云南省昭通市水富市第一中学2023-2024学年高二下学期3月月考生物试题(原卷版+解析版),文件包含云南省昭通市水富市第一中学2023-2024学年高二下学期3月月考生物试题原卷版docx、云南省昭通市水富市第一中学2023-2024学年高二下学期3月月考生物试题解析版docx等2份试卷配套教学资源,其中试卷共28页, 欢迎下载使用。
考生注意:
1.本试卷分选择题和非选择题两部分。满分100分,考试时间75分钟。
2.答题前,考生务必用直径0.5毫米黑色墨水签字笔将密封线内项目填写清楚。
3.考生作答时,请将答案答在答题卡上。选择题每小题选出答案后,用2B铅笔把答题卡上对应题目的答案标号涂黑;非选择题请用直径0.5毫米黑色墨水签字笔在答题卡上各题的答题区域内作答,超出答题区域书写的答案无效,在试题卷、草稿纸上作答无效。
4.本卷命题范围:人教版必修1、2+选择性必修1、2+选择性必修3第1章。
一、选择题:本题共20小题,每小题2.5分,共50分。每小题只有一个选项符合题目要求。
1. 从1665年英国科学家罗伯特·胡克发现细胞到1839年细胞学说的建立,经过了170多年。在这期间,科学家对动、植物细胞进行了广泛的研究。下列关于细胞学说和细胞结构的叙述,错误的是( )
A. 胡克利用显微镜发现并命名了细胞,但观察到的是死细胞
B. 一切生物都是由细胞发育而来,并在结构和组成上基本相似
C. 蓝细菌与酵母菌细胞最主要的区别是酵母菌细胞有核膜包被的细胞核
D. 利用显微镜观察细胞时,若视野较暗以通过调节反光镜使视野变亮
【答案】B
【解析】
【分析】细胞学说的建立过程:
(1)显微镜下的重大发现:细胞的发现,涉及到英国的罗伯特•虎克(1665年发现死亡的植物细胞)和荷兰的范•列文胡克(1674年发现金鱼的红细胞和精子,活细胞的发现)。
(2)理论思维和科学实验的结合:在众多前人观察和思维的启发下,德国植物学家施莱登和动物学家施旺提出了细胞学说。
(3)细胞学说在修正中前进:涉及德国的魏尔肖。
【详解】A、英国科学家罗伯特•胡克用显微镜观察植物的木栓组织,发现这些木栓组织由许多规则的小室组成,他把“小室”称为cell——细胞,观察到的是死细胞,A正确;
B、病毒是非细胞结构的生物,不是由细胞发育而来,B错误;
C、蓝细菌是原核生物,酵母菌是真核生物,故蓝细菌与酵母菌细胞最主要的区别是酵母菌细胞有核膜包被的细胞核,C正确;
D、利用显微镜观察细胞时,若视野较暗可以通过调节反光镜使视野变亮,D正确。
故选B。
2. 丹东大孤山寺庙中的一棵银杏树树龄达1300多年,树高35米,其白果每年都达数百千克。某生物兴趣小组把银杏树白果带回实验室并制成研磨液来鉴定其中是否含有还原糖、脂肪和蛋白质。下列相关叙述正确的是( )
A. 加入双缩脲试剂,研磨液呈现蓝色说明银杏树白果中含有蛋白质
B. 鉴定还原糖时,常温下向研磨液中先加入斐林试剂甲液后加入乙液
C. 若用苏丹Ⅲ染液进行鉴定,白果研磨液中会呈现橘黄色
D. 可以将斐林试剂的甲液稀释后作为双缩脲试剂的A液进行使用
【答案】C
【解析】
【分析】生物组织中化合物的鉴定:
(1)斐林试剂可用于鉴定还原糖,在水浴加热的条件下,溶液的颜色变化为砖红色(沉淀)。斐林试剂只能检验生物组织中还原糖(如葡萄糖、麦芽糖、果糖)存在与否,而不能鉴定非还原性糖(如淀粉)。
(2)蛋白质可与双缩脲试剂产生紫色反应。
(3)脂肪可用苏丹Ⅲ染液鉴定,呈橘黄色。
(4)淀粉遇碘液变蓝。
【详解】A、加入双缩脲试剂,若研磨液呈现紫色说明银杏树白果中含有蛋白质,A错误;
B、用斐林试剂鉴定还原糖时,要将甲液和乙液等量混匀后再使用,且需要水浴加热才能出现砖红色沉淀,B错误;
C、由于白果中含有脂肪,因此,若用苏丹Ⅲ染液进行鉴定,白果研磨液中会呈现橘黄色,C正确;
D、斐林试剂的甲液为质量浓度为0.1g/mL的NaOH溶液,乙液为质量浓度为0.05g/mL的CuSO4溶液;双缩脲试剂的A液为质量浓度为0.1g/mL的NaOH溶液,B液为质量浓度为0.01g/mL的CuSO4溶液,故可以将斐林试剂的乙液稀释后作为双缩脲试剂的B液使用,D错误。
故选C。
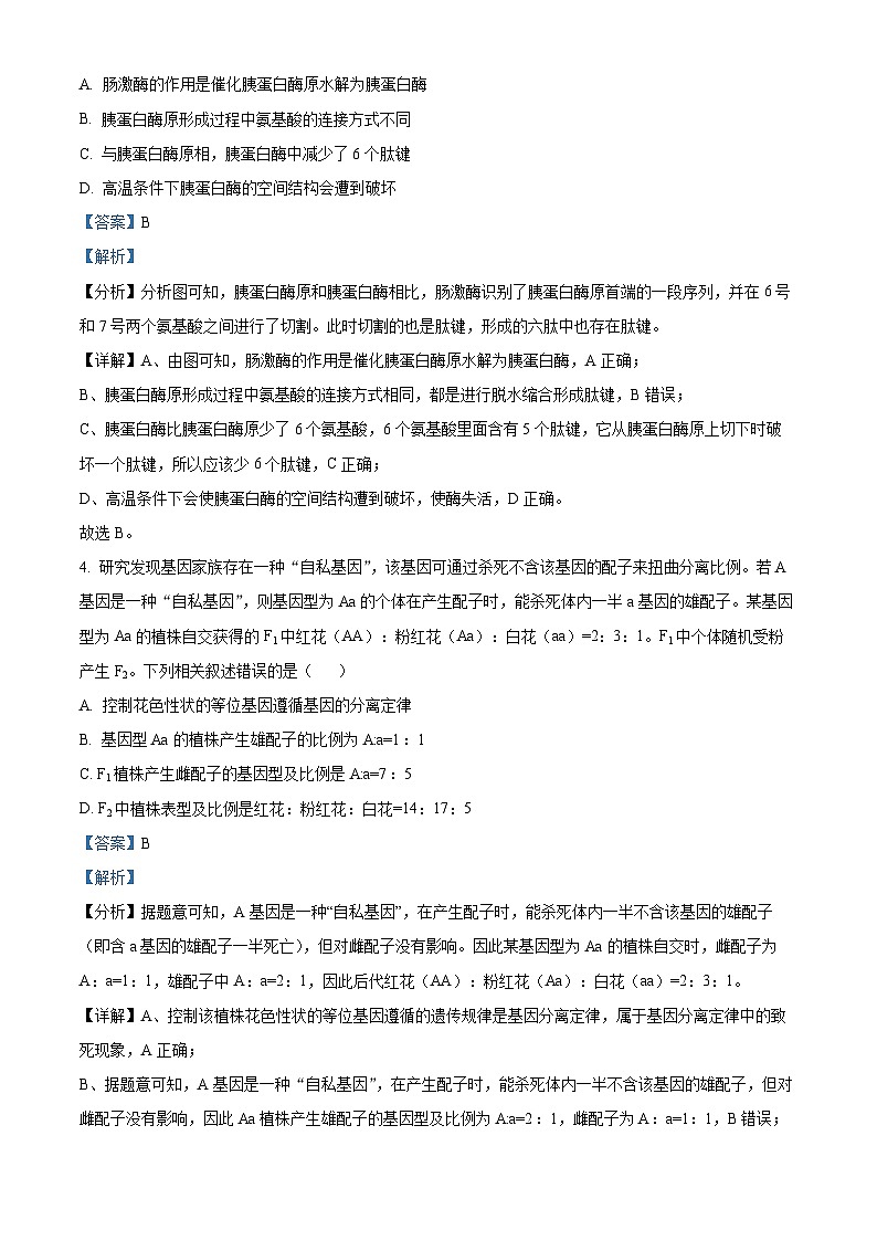
3. 胰腺合成的胰蛋白酶原进入小肠后,在肠激酶作用下形成有活性的胰蛋白酶,该激活过程如图所示,图中数据表示氨基酸位置。下列相关叙述错误的是( )
A. 肠激酶的作用是催化胰蛋白酶原水解为胰蛋白酶
B. 胰蛋白酶原形成过程中氨基酸的连接方式不同
C. 与胰蛋白酶原相,胰蛋白酶中减少了6个肽键
D. 高温条件下胰蛋白酶的空间结构会遭到破坏
【答案】B
【解析】
【分析】分析图可知,胰蛋白酶原和胰蛋白酶相比,肠激酶识别了胰蛋白酶原首端的一段序列,并在6号和7号两个氨基酸之间进行了切割。此时切割的也是肽键,形成的六肽中也存在肽键。
【详解】A、由图可知,肠激酶的作用是催化胰蛋白酶原水解为胰蛋白酶,A正确;
B、胰蛋白酶原形成过程中氨基酸的连接方式相同,都是进行脱水缩合形成肽键,B错误;
C、胰蛋白酶比胰蛋白酶原少了6个氨基酸,6个氨基酸里面含有5个肽键,它从胰蛋白酶原上切下时破坏一个肽键,所以应该少6个肽键,C正确;
D、高温条件下会使胰蛋白酶的空间结构遭到破坏,使酶失活,D正确。
故选B。
4. 研究发现基因家族存在一种“自私基因”,该基因可通过杀死不含该基因的配子来扭曲分离比例。若A基因是一种“自私基因”,则基因型为Aa的个体在产生配子时,能杀死体内一半a基因的雄配子。某基因型为Aa的植株自交获得的F1中红花(AA):粉红花(Aa):白花(aa)=2:3:1。F1中个体随机受粉产生F2。下列相关叙述错误的是( )
A. 控制花色性状的等位基因遵循基因的分离定律
B. 基因型Aa的植株产生雄配子的比例为A:a=1:1
C. F1植株产生雌配子的基因型及比例是A:a=7:5
D. F2中植株表型及比例是红花:粉红花:白花=14:17:5
【答案】B
【解析】
【分析】据题意可知,A基因是一种“自私基因”,在产生配子时,能杀死体内一半不含该基因的雄配子(即含a基因的雄配子一半死亡),但对雌配子没有影响。因此某基因型为Aa的植株自交时,雌配子为A:a=1:1,雄配子中A:a=2:1,因此后代红花(AA):粉红花(Aa):白花(aa)=2:3:1。
【详解】A、控制该植株花色性状的等位基因遵循的遗传规律是基因分离定律,属于基因分离定律中的致死现象,A正确;
B、据题意可知,A基因是一种“自私基因”,在产生配子时,能杀死体内一半不含该基因的雄配子,但对雌配子没有影响,因此Aa植株产生雄配子的基因型及比例为A:a=2:1,雌配子为A:a=1:1,B错误;
C、F1植株中红花(AA):粉红花(Aa):白花(aa)=2:3:1,因为雌配子不受“自私基因”的影响,因此产生的A=2/6+(3/6)×(1/2)=7/12,a=1-7/12=5/12,即A:a=7:5,C正确;
D、因为红花AA只能产生A配子,即产生A配子概率为2/6.粉花中“自私基因”A能杀死体内一半不含该基因的雄配子,因此产生3/6×2/3=2/6的A配子和3/6×1/3=1/6的a配子,白花能产生2/12a配子,即存活的雄配子为A:a=2:1,雌配子A:a=7:5,因此F2中红花AA=(2/3)×(7/12)=14/36,Aa=(1/3)×(7/12)+(2/3)×(5/12)=17/36,aa=(1/3)×(5/12)=5/36,即红花:粉红花:白花是14:17:5,D正确。
故选B。
5. 下列有关减数分裂和受精作用的叙述,正确的是( )
①减数分裂I末期发生染色体数目减半,减数分裂Ⅱ后期发生染色体数目加倍
②除孤雌(雄)生殖外,一个原始生殖细胞经过减数分裂都能产生4个子细胞
③受精过程中卵细胞和精子随机结合属于基因重组
④减数分裂和受精作用保证了每种生物亲子代染色体数目的恒定,维持了生物遗传的稳定性
A. ①③B. ③④C. ①②④D. ②③④
【答案】C
【解析】
【分析】1、减数分裂使成熟生殖细胞中的染色体数目比原始生殖细胞减少一半,而受精作用使染色体数目又恢复到体细胞的数目。因此对于进行有性生殖的生物体来说,减数分裂和受精作用对于维持每种生物前后代体细胞中染色体数目的恒定,对于遗传和变异都很重要。
2、受精作用是精子和卵细胞相互识别、融合成为受精卵的过程。精子的头部进入卵细胞,尾部留在外面,不久精子的细胞核就和卵细胞的细胞核融合,使受精卵中染色体的数目又恢复到体细胞的数目,其中有一半来自精子有一半来自卵细胞。
【详解】①、减数分裂I末期同源染色体分离后形成两个子细胞,发生染色体数目减半,减数分裂II后期着丝粒分裂,姐妹染色单体分离,染色体数目加倍,①正确;
②、除孤雌(雄)生殖外,一个精原细胞经过减数分裂能产生4个精细胞,一个卵原细胞经过减数分裂能产生4个子细胞(1个卵细胞+3个极体),②正确;
③、基因重组发生在减数分裂产生配子的过程中,受精作用过程中不发生基因重组,③错误;
④、减数分裂和受精作用保证了每种生物亲子代染色体数目的恒定,维持了生物遗传的稳定性,④正确,C正确,ABD错误。
故选C。
6. 如图所示为制作DNA双螺旋结构模型时的两个脱氧核苷酸的结构模式图。下列相关叙述正确的是( )
A. 长方形代表的是A、T、C、U四种含氮碱基
B. 圆和五边形交替连接,排列在内侧,构成DNA双链的基本骨架
C. DNA单链上两个相邻的长方形之间通过“磷酸—脱氧核糖—磷酸”连接
D. 两个脱氧核苷酸之间既可以通过氢键连接也可以通过磷酸二酯键连接
【答案】D
【解析】
【分析】DNA分子结构的主要特点:DNA是由两条反向平行的脱氧核苷酸长链盘旋而成的双螺旋结构;DNA的外侧由脱氧核糖和磷酸交替连接构成的基本骨架,内侧是碱基通过氢键连接形成的碱基对,碱基之间的配对遵循碱基互补配对原则(A-T、C-G)。
【详解】A、制作DNA双螺旋结构模型时,长方形代表的含氮碱基包含A、T、C、G,没有碱基U,A错误;
B、圆形代表磷酸,五边形代表脱氧核糖,磷酸和脱氧核糖交替连接,排列在外侧,构成DNA双链的基本骨架,B错误;
C、DNA单链上两个相邻的含氮碱基之间通过“脱氧核糖—磷酸—脱氧核糖”连接,C错误;
D、两个脱氧核苷酸之间可以通过氢键连接成双链,也可以通过磷酸二酯键连接成单链,D正确。
故选D。
7. 物种间存在生殖隔离,但在自然条件下不同种的生物种群之间偶尔也会有基因交流的现象。下列相关叙述错误的是( )
A. 种群间基因频率有较大差异时,就不可能存在基因交流
B. 不同物种间的基因交流可以丰富自然界生物多样性的程度
C. 种群间基因交流发生的时间和发生的强度会影响新物种形成的概率
D. 种群间基因交流被地理隔离后产生生殖隔离是新物种形成的一种途径
【答案】A
【解析】
【分析】现代生物进化理论的内容:种群是生物进化的基本单位,生物进化的实质是种群基因频率的改变,突变和基因重组、自然选择及隔离是物种形成过程的三个基本环节,通过它们的综合作用,种群产生分化,最终导致新物种形成,隔离是新物种形成的必要条件。
【详解】A、在自然条件下不同种的生物种群之间偶尔也会有基因交流的现象,说明种群间基因频率有较大差异时,仍存在基因交流,A错误;
B、不同物种间的基因交流可以丰富自然界生物多样化的程度,B正确;
C、种群间基因交流发生的时间和发生的强度会影响物种形成的概率,C正确;
D、种群间的基因交流被地理隔离后产生生殖隔离是形成新物种的一种途径,D正确。
故选A。
8. 某同学学习完内环境的知识后,总结了尿素在人体内的来源和去路。下列相关叙述正确的是( )
A. 尿素、抗体、血红蛋白和激素均属于内环境的成分
B. 人体内的氨基酸都来源于食物中蛋白质的水解
C. 人体内的尿素来源于氨基酸的代谢,此过程发生在细胞内
D. 尿素经尿道排出,说明内环境是细胞与外界环境进行物质交换的媒介
【答案】C
【解析】
【分析】体液由细胞内液和细胞外液组成,细胞外液又叫内环境,由血浆、组织液、淋巴液组成,凡是只存在于细胞内的物质不属于内环境的成分,凡是可以存在于血浆,组织液或淋巴液中的物质都可以看做是内环境的成分;正常情况下,人体内环境通过各器官、系统的协调活动,能保持相对稳定的状态,内环境稳态是机体进行正常生命活动的必要条件。
【详解】A、血红蛋白储存于红细胞内,不属于内环境的成分,A错误;
B、人体内的氨基酸部分来自食物中蛋白质的分解,部分由人体内自身合成,B错误;
C、氨基酸的代谢发生在细胞内,C正确;
D、尿道中液体不属于内环境,此过程无法体现内环境是细胞与外界环境进行物质交换的媒介,D错误。
故选C。
9. 霍奇金循环是指神经纤维膜上某处受到刺激后发生膜电位的变化后加强Na+的内流,最终产生动作电位,如图所示。下列相关叙述正确的是( )
A. 图中发生的电位变化是指由外正内负变为外负内正
B. 该循环是一个正反馈的过程,会使突触后膜持续性兴奋
C. 神经元受到刺激后发生Na+内流涉及通道蛋白构象的改变
D. 若突触前神经元有Na+内流,可能会引起突触后神经元Cl-内流
【答案】D
【解析】
【分析】1、神经纤维未受到刺激时,K+外流,细胞膜内外的电荷分布情况是外正内负,当某一部位受刺激时,Na+内流,其膜电位变为外负内正。
2、由于神经递质只存在于突触小体的突触小泡中,只能由突触前膜释放作用于突触后膜,使下一个神经元产生兴奋或抑制,因此兴奋在神经元之间的传递只能是单向的。
【详解】A、图中发生的电位变化是指由于Na+内流引起的膜内外电位差的变化,不一定指膜电位的翻转,A错误;
B、图中所指的是神经元上某位点发生电位变化的过程,不是指突触间兴奋的传递,B错误;
C、Na+内流需要借助的是Na+通道,是通道蛋白,不会发生通道蛋白构象的改变,C错误;
D、突触前神经元有Na+内流,可能会释放神经递质,但是释放的神经递质可能是抑制性神经递质,引起突触后神经元C1-内流,D正确。
故选D。
10. 运动时肾上腺素分泌增多,肾上腺髓质能分泌肾上腺素,某些神经元也能分泌肾上腺素,且突触前膜与突触后膜均有肾上腺素受体,肾上腺素发挥作用后多数又被突触前膜回收。下列相关叙述正确的是( )
A. 肾上腺素是调节生命活动的信息分子和高能化合物
B. 运动时肾上腺素分泌增多,可降低机体的反应能力
C. 肾上腺素可通过突触前膜的回收,实现多次重复利用
D. 肾上腺素作用的靶器官较多,是因为其空间结构复杂
【答案】C
【解析】
【分析】根据题意,神经元分泌的肾上腺素能引发突触后神经元兴奋,即肾上腺素是兴奋性递质。肾上腺髓质也能分泌肾上腺素,所以肾上腺素既能发挥激素的作用也能发挥神经递质的作用,既能参与神经调节也能参与体液调节。
【详解】A、肾上腺素作为信息分子,只具有调节功能,不能提供能量,不属于高能化合物,A错误;
B、肾上腺素是一种应急激素,运动时肾上腺素分泌增多,使人心率加速、警觉性提高,B错误;
C、据题干信息“突触前膜与突触后膜均有肾上腺素受体,肾上腺素发挥作用后多数又被突触前膜回收”可知,肾上腺素可通过突触前膜回收,实现多次重复利用,C正确;
D、肾上腺素作用的靶器官较多,是因为多种细胞膜上有其受体,D错误。
故选C。
11. 免疫调节在内环境稳态的调节中发挥着非常重要的作用,免疫调节主要由免疫系统来完成。下列关于免疫系统的功能的叙述,错误的是( )
A. 泪液和唾液中的溶菌酶及吞噬细胞都参与非特异性免疫
B. B细胞、树突状细胞和巨噬细胞都能摄取和加工处理抗原
C. 识别并清除突变的肿瘤细胞属于免疫系统的免疫监视功能
D. 淋巴细胞活化的必需条件是蛋白质类抗原与膜上受体结合
【答案】D
【解析】
【分析】免疫的类型:(1)非特异性免疫(先天免疫)①来源:人类在长期进化的过程中逐渐建立起来的一种天然防御功能。②特点:是先天遗传的,不针对哪一种病原体,对多种病原体都有防御作用。(非专一性)。(2)特异性免疫(获得性免疫)①来源:是人在出生以后才产生的。②特点:只能对某一特定的病原体或异物起防御作用,对其它的病原体无效。(专一性)。
【详解】A、人体的第一道和第二道防线属于非特异性免疫,第一道防线是由皮肤和黏膜构成的,他们不仅能够阻挡病原体侵入人体,而且它们的分泌物(如乳酸、脂肪酸、胃酸和酶等)还有杀菌的作用。第二道防线是体液中的杀菌物质--溶菌酶和吞噬细胞,A正确;
B、B细胞、树突状细胞和巨噬细胞都属于抗原呈递细胞,都能摄取和加工处理抗原,B正确;
C、免疫监视功能是指机体识别并清除突变的细胞,从而防止肿瘤发生的功能,故识别并清除突变的肿瘤细胞属于免疫系统的免疫监视功能,C正确;
D、淋巴细胞活化条件是抗原刺激,但抗原不一定是蛋白质,D错误。
故选D。
12. 当两个物种利用同一资源和空间时会出现激烈的种间竞争现象。而且两个物种越相似,生态位重叠的就越多,种间竞争就越激烈,这种理论被称为高斯假说。下列相关叙述正确的是( )
A. 生态位指的是某物种在环境中的空间位置
B. 两个物种利用同一资源,说明生态位完全相同
C. 种间竞争的结果可能会导致生态位发生分化
D. 生态位的分化会导致该地区物种丰富度减少
【答案】C
【解析】
【分析】物种组成是区分不同群落的重要特征,群落中不同物种占据不同空间的现象叫群落的空间结构,群落的空间结构包括群落的垂直结构和水平结构,群落的空间结构提高了群落对阳光等自然资源的利用。群落的种间关系:竞争、捕食、寄生和互利共生。
【详解】AB、生态位是指一个物种在群落中的地位或者作用,包括所处的空间位置,占用资源的情况,以及与其他物种的关系等,不仅仅包括环境中的空间位置,AB错误;.
C、种间竞争使不同物种对资源的利用出现差异,所以会使不同物种的生态位分化,C正确;
D、生态位的分化会导致生物利用不同资源,减少竞争,使物种丰富度增加,D错误。
故选C。
13. 如图表示某地区的部分食物网。下列相关叙述正确的是( )
A. 该食物网中草属于生产者,所有动物都只占据一个营养级
B. 在生态系统的组成成分中,图中缺少的是非生物的物质和能量
C. 若该地区麻雀的数量减少,则短时间内蝗虫数量会增多,鹰的数量会减少
D. 狐狸与鹰之间只存在竞争关系,狐狸与田鼠之间只有捕食关系
【答案】D
【解析】
【分析】根据题意和图示分析可知:食物链从生产者开始,到最高营养级结束,图中共有5条食物链:草→兔→鹰;草→兔→狐;草→鼠→狐,草→鼠→鹰,草→蝗虫→麻雀→鹰。
【详解】A、该食物网中草属于生产者,鹰占据第三和第四两个营养级,A错误;
B、图中还缺少分解者,B错误;
C、若该地区麻雀的数量减少,则短时间内,蝗虫数量会增多,鹰可以捕食其他动物,其数量基本不变,C错误;
D、狐狸与鹰之间只存在竞争关系,狐狸与田鼠之间只有捕食关系,D正确;
故选D。
14. 火烧常被认为是草原生态系统维持稳定性与生态健康的重要干扰因子,并日益受到重视,是与草原同生同灭的环境要素。草地的不同利用管理方式中,以火烧的影响最为显著。下列相关叙述错误的是( )
A. 火烧可以通过改变土壤养分状况和土壤温度来直接或间接地影响碳素循环
B. 火烧会使土壤表面碳化增加,加速火烧迹地的干燥,有利于阳性植物的生长
C. 火烧会使草原生态系统的物质和能量在生物群落和非生物环境之间反复利用
D. 火烧后的草原生态系统能够在短时间内恢复原有状态,体现了生态系统的恢复力稳定性
【答案】C
【解析】
【分析】生态系统的主要功能是物质循环和能量流动。
【详解】A、碳循环是指的碳元素在生物群落和无机环境之间循环利用的过程,火烧可以通过改变土壤养分状况和土壤温度来直接或间接地影响碳素循环,A正确;
B、火烧会使土壤表面碳化增加,黑色物质吸收的光能增加,加速火烧迹地的干燥,有利于阳性植物的生长,B正确;
C、能量在生物群落中单向传递、逐级递减,不能实现反复利用,C错误;
D、火烧后的草地生态系统能够在短时间内恢复原有状态,这属于生态系统的恢复力稳定性,D正确。
故选C。
15. 桑基鱼塘是我国珠三角地区为充分利用土地而创造的一种挖深鱼塘,垫高基田,塘基植桑,塘内养鱼的高效人工生态系统。下列关于桑基鱼塘所应用的生态工程的基本原理的叙述,正确的是( )
A. 池塘养鱼要考虑不同鱼种的关系和鱼的数量,主要遵循循环原理
B. 蚕粪、桑叶进入鱼塘,经分解者作用后被植物利用,主要遵循整体原理
C. 桑基鱼塘在设计时要考虑栽种作物与养殖动物的比例,主要遵循协调原理
D. 桑基鱼塘建设中利用种群的互利共存关系,构建复杂群落,体现了自生原理
【答案】D
【解析】
【分析】生态农业是一个农业生态经济复合系统,将农业生态系统同农业经济系统综合统一起来,以取得最大的生态经济整体效益,它也是农、林、牧、副、渔各业综合起来的大农业,又是农业生产、加工、销售综合起来,适应市场经济发展的现代农业;生态工程的基本原理有物质循环再生原理、物种多样性原理、协调与平衡原理、整体性原理和系统学和工程学原理;建立该人工生态系统的目的是实现对能量的多级利用,提高能量的利用率,减少环境污染。
【详解】A、池塘养鱼要考虑不同鱼种的关系和鱼的数量,主要遵循协调原理,A错误;
B、蚕粪、桑叶进入鱼塘,经分解者作用后被植物利用,主要遵循循环原理,B错误;
C、桑基鱼塘在设计时要考虑栽种作物与养殖动物的比例,主要遵循整体原理,C错误;
D、桑基鱼塘中的生物组分通过合理布设,互利共存,实现了系统结构与功能的协调,主要遵循自生原理,D正确。
故选D。
16. 氨基酸是酱油中最重要的营养成分,酱油中含有人体8种必需氨基酸。如图为工业上制作酱油的流程图,下列叙述错误的是( )
A. 由图可判断出黑曲霉属于异养好氧型生物
B. 黑曲霉发酵过程的主要目的是使黑曲霉大量分泌制作酱油过程所需的酶类
C. 发酵过程中大豆中的蛋白质、小麦中的淀粉均可为黑曲霉的生长提供氮源
D. 发酵过程中,酵母菌、乳酸菌的发酵产物以及食盐均能起到抑制杂菌的作用
【答案】C
【解析】
【分析】制作酱油的原理是利用米曲霉产生蛋白酶和脂肪酶,将蛋白质和脂肪分别水解成小分子的肽和氨基酸、甘油和脂肪酸。
【详解】A、黑曲霉发酵时需要添加大豆、小麦和麦麸等各种有机质,同时需要通入空气并不断搅拌,由此可推断出黑曲霉属于异养好氧型生物,A正确;
B、黑曲霉发酵过程的主要目的是使黑曲霉充分生长繁殖,大量分泌制作酱油过程所需的酶类,B正确;
C、蛋白质的主要组成元素是C、H、O、N,淀粉的组成元素是C、H、O,故黑曲霉发酵过程中大豆中的蛋白质可为黑曲霉的生长提供氮源,小麦中的淀粉可为黑曲霉的生长提供碳源,C错误;
D、发酵过程中,酵母菌、乳酸菌的发酵产物的酸性物质以及食盐抑制了杂菌的生长繁殖,D正确。
故选C。
17. 发酵食品是中国传统食品中一个重要的类别,承载了中华民族悠久的历史和丰富的文化内涵。早在《齐民要术》中就有泡菜制作技术的相关记载:“作盐水,令极咸,于盐水中洗菜,即内雍中。”下列关于泡菜制作的叙述,错误的是( )
A. 发酵初期,水槽内有气泡产生是因为微生物有氧呼吸产生了CO2
B. 盐水注入泡菜坛前,煮沸所用盐水的目的是杀灭细菌和除去部分溶解氧
C. 发酵过程中的无氧环境、发酵液的pH上升可抑制其他杂菌生长
D. 若罐口密闭不严会导致需氧腐生菌生长繁殖,使泡菜腐烂变质
【答案】C
【解析】
【分析】制作泡菜的原理:利用乳酸菌在无氧环境下大量繁殖将葡萄糖分解成乳酸制作泡菜
泡菜制作影响因素:①泡菜坛的选择:应选用火候好、无裂痕、无砂眼、坛沿深、盖子吻合好的泡菜坛。②控制腌制时间、温度和食盐的用量。③防止杂菌污染,严格密封。
【详解】A、泡菜发酵初期活动强烈的是酵母菌和大肠杆菌,进行有氧呼吸,利用氧产生CO2,所以水槽中有气泡产生,A正确;
B、盐水注入泡菜坛前,煮沸所用盐水的目的主要是杀灭细菌,其次又可除去部分溶解氧,B正确;
C、泡菜发酵过程中的无氧环境、发酵液的pH下降可抑制其他杂菌生长,C错误;
D、罐口密闭不严,氧气进入,就会抑制乳酸菌的生长繁殖,促进需氧腐生菌的生长繁殖,导致泡菜腐烂,影响泡菜的质量,D正确。
故选C。
18. 无菌技术应围绕着如何避免杂菌的污染展开,主要包括消毒和灭菌。下列关于无菌操作的叙述,错误的是( )
A. 无菌技术可以有效避免操作者自身被微生物感染
B. 用紫外线照射接种室前适量喷洒石炭酸可以加强消毒效果
C. 配制好选择培养基后将其分装到培养皿中,再进行湿热灭菌
D. 用巴氏消毒法处理食品后仍会有部分较耐热的细菌或细菌芽孢存在
【答案】C
【解析】
【分析】无菌技术:
(1)关键:防止外来杂菌入侵。
(2)具体操作:
①对实验操作的空间、操作者的衣着和手进行清洁和消毒。
②将用于微生物培养的器皿、接种用具和培养基等进行灭菌。
③为避免周围环境中微生物的污染,实验操作应在酒精灯火焰附近进行。
④实验操作时应避免已经灭菌处理的材料用具与周围的物品接触。
【详解】A、无菌操作技术既可以用来防止实验室的培养物被其他外来微生物污染,又可以有效避免操作者自身被微生物感染,A正确;
B、在用紫外线对接种室进行消毒时,照射前适量喷洒石炭酸可以加强消毒效果,B正确;
C、为了防止杂菌污染,应将配制好的选择培养基先进行湿热灭菌,再在无菌环境中将其分装到培养皿中,C错误;
D、巴氏消毒法处理的食品因微生物未被彻底杀死,仍会有部分较耐热的细菌或细菌芽孢存在,不能长期保存,D正确。
故选C
19. 抗生素可以通过干扰细菌的代谢过程而影响其结构和生理功能,从而达到抑制和杀灭细菌的目的。测试某细菌对不同抗生素敏感性的实验方法如下:在涂有该细菌的琼脂平板培养基上按照一定要求贴浸有不同种类抗生素的纸片,抗生素向周围扩散,如果抑制生长,则在滤纸片周围出现抑菌圈,结果如图所示。下列叙述错误的是( )
A. 该实验的自变量是抗生素的种类
B. 该细菌对抗生素IV的敏感程度大于抗生素I、II和III
C. 抗生素II形成的抑菌圈较小的原因可能与该抗生素扩散速度太慢有关
D. 在本实验条件下,该细菌产生耐药性的变异对该细菌而言是有害变异
【答案】D
【解析】
【分析】由题图信息分析可知,不同的抑菌药物的抑菌圈直径不同,是因为受药物在琼脂中扩散速度的影响,抑菌圈的大小可以反映测试菌对药物的敏感程度。抑菌圈越大,说明该菌对此药敏感性越大,反之越小,若无抑菌圈,则说明该菌对此药具有耐药性。透明圈直径大小与药物浓度、细菌浓度有直接关系。
【详解】A、在涂有该细菌的琼脂平板培养基上按照一定要求贴浸有不同种类抗生素的纸片,则该实验的自变量是抗生素的种类,A正确;
B、抑菌圈的大小可以反映测试菌对药物的敏感程度,由此推测形成的抑菌圈越小,说明细菌对该种抗生素抗性越强,对抗生素越不敏感,该细菌对抗生素IV的敏感程度大于抗生素I、II和III,B正确;
C、纸片所含的药物吸取平板中的水分溶解后便不断向纸片周围区域扩散,扩散快的抗生素形成的透明圈更大,所以不同抗生素在平板上的扩散速度不同会对实验结果造成影响,C正确;
D、在本实验中,能够耐药的细菌生存下来,不能耐药的细菌不能生长繁殖,因此在抗生素的选择下,细菌产生耐药性的变异对细菌而言是有利变异,D错误。
故选D。
20. 由于发酵工程原料来源丰富、价格低廉等,在医药工业、农牧业等许多领域得到了广泛的应用。下列有关发酵工程及其应用的叙述,错误的是( )
A. 从培养的微生物细胞中分离出的单细胞蛋白可制成微生物饲料
B. 将乙型肝炎病毒的抗原基因转入酵母菌,再通过发酵可生产乙型肝炎疫苗
C. 通过发酵工程生产的苏云金杆菌可制成微生物农药,用来防治多种农林虫害
D. 培养基或发酵设备灭菌不彻底,会造成发酵产品的产量和质量下降
【答案】A
【解析】
【分析】发酵工程是指利用微生物的特定功能,通过现代工程技术,规模化生产对人类有用的产品,主要包括微生物的代谢物、酶及菌体本身。发酵工程一般包括菌种的选育,扩大培养,培养基的配制、灭菌,接种,发酵、产品的分离、提纯等方面。发酵过程一般来说都是在常温常压下进行,条件温和、反应安全,原料简单、污染小,反应专一性强,因而可以得到较为专一的产物。发酵工程在医药、食品、农业、冶金、环境保护等许多领域都得到广泛应用。
【详解】A、单细胞蛋白是以淀粉或纤维素的水解液、制糖工业的废液等为原料,通过发酵获得的大量的微生物菌体,不是从微生物细胞中分离的物质,A错误;
B、一种生产乙型肝炎疫苗的方法就是将乙型肝炎病毒的抗原基因转入酵母菌,再通过发酵生产,可以大大提高生成效率,B正确;
C、发酵工程是指利用微生物的特定功能,通过现代工程技术,规模化生产对人类有用的产品,通过发酵工程生产的苏云金杆菌可制成微生物农药,用来防治多种农林虫害,C正确;
D、发酵过程应避免杂菌污染,若培养基或发酵设备灭菌不彻底,则可能被杂菌污染,造成发酵产品被分解,产量降低,D正确。
故选A。
二、非选择题:本题共4小题,共50分。
21. 科研人员将生理状态良好的M植株(C植物)在27℃及其他条件均适宜的情况下暗处理1h,然后在27℃,2.8klx光照强度(白光)及其他条件均适宜的情况下再处理1h。按照上述处理思路,又做了28℃、29℃、30℃的情况。分别测量三组实验暗处理后有机物减少量和光照后与暗处理前的有机物增加量,结果如图所示。回答下列问题:
(1)高等植物光合作用中捕获光能的色素分布在叶绿体的_______________上,主要吸收_____________光(填颜色)。在提取光合色素时,加入碳酸钙的目的是__________________________,光合色素的提取和分离实验的原理是___________________________。
(2)M植株在27℃,M植株的净光合速率为_____________ mg/h,在28℃时的总光合速率为_____________mg/h,30℃时M植株有机物变化减少的主要原因是__________________________。
(3)分析柱状图可知,在进行温室种植M植株时,为提高其产量(植物生长量)的操作是__________________________。
【答案】(1) ①. 类囊体薄膜 ②. 红光和蓝紫 ③. 防止研磨时色素(叶绿素)被破坏 ④. 光合色素能够溶解在有机溶剂(无水乙醇)中,并且不同色素在层析液中的溶解度不同
(2) ①. 4 ②. 7 ③. 温度升高使(呼吸作用和)光合作用有关的酶活性降低
(3)夜间温度控制在27℃,减少呼吸消耗,日间温度控制在29℃
【解析】
【分析】光合作用包括光反应和暗反应两个阶段。光反应发生场所在叶绿体的类囊体薄膜上,色素吸收、传递和转换光能,并将一部分光能用于水的光解生成NADPH和氧气,另一部分光能用于合成ATP,暗反应发生场所是叶绿体基质中,首先发生二氧化碳的固定,即二氧化碳和五碳化合物结合形成两分子的三碳化合物,三碳化合物利用光反应产生的NADPH和ATP被还原。
【小问1详解】
高等植物光合作用中捕获光能的色素分布在叶绿体的类囊体薄膜上,包括叶绿素和类胡萝卜素,其中叶绿素主要吸收红光和蓝紫光,而类胡萝卜素主要吸收蓝紫光;在提取光合色素时,加入碳酸钙的目的是防止研磨时色素(叶绿素)被破坏;光合色素能够溶解在有机溶剂(无水乙醇)中,并且不同色素在层析液中的溶解度不同,故可用无水乙醇提取色素,用层析液分离色素。
【小问2详解】
27℃时,M植株的呼吸速率(暗处理后有机物减少量)为1mg/h,总光合速率为3+1+1=5(mg/h),净光合速率为5-1=4(mg/h);在28℃时M植株的呼吸速率为2mg/h,总光合速率为3+2+2=7mg/h;酶活性大的发挥需要适宜温度,30℃时温度升高使(呼吸作用和)光合作用有关的酶活性降低,光合速率降低(速率大于呼吸速率降低速率),故30℃时M植株有机物变化减少。
【小问3详解】
为提高植物产量(植物生长量),要保证其有机物积累量最大,结合图示数据可知,在进行温室种植M植株时,为提高其产量(植物生长量)的操作是夜间温度控制在27℃,减少呼吸消耗,日间温度控制在29℃。
22. 为探究植物激素对植物生长的影响,某实验小组进行以下实验:
实验一:对菊花幼苗施用不同浓度的生长素,10天后,对主根长度和侧根数目分别进行计数,结果如表:
实验二:已知ERF蛋白(一种胞内蛋白)能影响拟南芥种子的萌发,实验小组用不同浓度的脱落酸(ABA)分别处理野生型、ERF缺失突变体和ERF过表达突变体三组拟南芥的种子,统计种子萌发率,如图1所示,并进一步检测ERF缺失突变体种子中ABA2结果如图2。
回答下列问题:
(1)植物激素和动物激素发挥作用时的共同点有________________________(答两点)。
(2)生长素在胚芽鞘单方向运输的方式称为_________,植物呼吸作用减弱,该运输方式同样会受影响,原因是____________________________________________。
(3)分析表中数据,生长素浓度为30×10-6ml/L时,_________(填“促进”或“抑制”)主根伸长,_________(填“促进”或“抑制”)侧根生长。由表中数据可知,生长素对侧根生长影响的特点是______________________。
(4)分析图1可知ERF________(填“提高”或“降低”)了拟南芥种子对外源ABA的敏感性,结合图2说明图1中ERF缺失突变体种子萌发率变化的原因是_________________。
【答案】(1)由自身产生、从产生部位运到作用部位、起调节作用、微量高效
(2) ①. 极性运输 ②. 极性运输是主动运输,需要能量,当呼吸作用减弱,产生的ATP不足会影响到极性运输
(3) ①. 促进 ②. 抑制 ③. 在一定范围内,低浓度促进侧根生长,高浓度抑制生长
(4) ①. 提高 ②. ERF缺失突变体种子中缺少ERF,脱落酸合成酶的量减少,种子中脱落酸含量减少,种子的萌发率增大
【解析】
【分析】根据表中的数据可知,对于主根而言,生长素浓度为0时,主根长度为1,在0~40×10-6ml/L范围内,生主根长度先增加后减少,说明此浓度范围内的生长素对主根生长先促进后起抑制作用;对于侧根而言,生长素浓度为0时,生根数为6.1根,在0~40×10-6ml/L范围内,随着生长素浓度的增加,生根数先增加后减小,并且在30×10-6ml/L~40×10-6ml/L时,生根数为5.8,小于生长素浓度为0时的生根数,说明此浓度的生长素对侧根起抑制作用,而0~20×10-6ml/L范围内的生长素对侧根起促进作用。
【小问1详解】
植物激素和动物激素发挥作用时的共同点是都具有:由自身产生、从产生部位运到作用部位、起调节作用、微量高效等。
【小问2详解】
生长素在胚芽鞘单方向运输的方式称为极性运输,由形态学上端运往形态学下端,极性运输是一种主动运输,需要能量,当植物呼吸作用减弱,产生的ATP不足会影响到极性运输。
【小问3详解】
生长素浓度为30×10-6ml/L时,主根长度为1.2大于生长素浓度为0时主根长度,故生长素浓度为30×10-6ml/L时促进主根伸长,此浓度下侧根数为5.8个,小于生长素浓度为0时侧根数,故生长素浓度为30×10-6ml/L时抑制侧根生长;由表中数据可知,生长素对侧根生长影响的特点是在一定范围内,低浓度促进侧根生长,高浓度抑制生长。
【小问4详解】
分析图1可知,ERF过度表达突变体较ERF缺失突变体在外源ABA处理中萌发率受影响最大,故ERF提高了拟南芥种子对外源ABA的敏感性;结合图2分析,说明图1中ERF缺失突变体种子萌发率变化的原因是ERF缺失突变体种子中缺少ERF,脱落酸合成酶的量减少,种子中脱落酸含量减少,种子的萌发率增大。
23. 如图是某生态学家对一块玉米田进行的能量流动研究,回答下列问题:
(1)生态系统的能量流动是指__________,其渠道是______________________,图中体现出的能量转化形式包括______________________,玉米种群固定的太阳能占太阳摄入总能量的___________%(保留1位小数)。
(2)已知该研究者是先计算出葡萄糖的含量,再折合成能量,说明能量流动和物质循环的关系是___________________。种植玉米的过程需要不断地除草,目的是_______________________。
(3)玉米螟的初孵幼虫先取食玉米嫩叶的叶肉,二龄幼虫集中在心叶内为害,3~4龄幼虫咬食其他坚硬组织,玉米螟与玉米之间的种间关系是___________。若在该玉米田中同时种植甘薯,与单一种植玉米相比,其优点是_________________________(答两点)。
【答案】(1) ①. 生态系统能量的吸收、传递、转化和散失的过程 ②. 食物链和食物网 ③. 太阳能转化成有机物中稳定的化学能、化学能转化为热能 ④. 5.0
(2) ①. 物质是能量的载体,能量流动是物质循环的动力 ②. 调整能量流动的关系,使能量流向对人类最有利的部分
(3) ①. 捕食 ②. 提高光能利用率;增加作物产量;减少病虫害发生等(合理即可,答两点,2分)
【解析】
【分析】1、能量的输入:能量流动的起点是从生产者经光合作用所固定太阳能开始的。生产者所固定的太阳能的总量=流经这个生态系统的总能量,而流入到各级消费者的总能量是指各级消费者所同化的能量,排出的粪便中的能量不计入排便生物所同化的能量中。
2、能量的传递:(1)传递的渠道:食物链和食物网。(2)传递的形式:以有机物的形式传递。可以认为,一个营养级所同化的能量=呼吸散失的能量+被下一营养级同化的能量十分解者释放的能量。但对于最高营养级的情况有所不同,它所同化的能量=呼吸散失的能量+分解者分解释放的能量。
3、能量的转化:光能→生物体有机物中的化学能→热能。
4、能量散失:热能是能量流动的最终归宿(热能不能重复利用,所以能量流动是单向的,不循环的)。
【小问1详解】
生态系统的能量流动是指生态系统能量的吸收、传递、转化和散失的过程。能量流动的渠道是食物网和食物链,生产者可将太阳能转化成有机物中稳定的化学能,所有生物都可以将化学能转化为热能。玉米种群固定的太阳能占太阳摄入总能量的(8.955×107+3.272×108+7.638×106)÷8.5×109×100%=5.0%(保留1位小数)。
【小问2详解】
物质是能量的载体,能量流动是物质循环的动力,所以可以先计算出葡萄糖的含量,再折合成能量。除草可以调整能量流动的关系,使能量流向对人类最有利的部分。
【小问3详解】
玉米螟的初孵幼虫先取食玉米嫩叶的叶肉,说明玉米螟与玉米之间的种间关系是捕食。玉米田中同时种植甘薯,与单一种植玉米相比可提高光能利用率;增加作物产量;减少病虫害发生等。
24. 研究者从温泉中筛选出高效产生耐高温淀粉酶的嗜热菌,其筛选过程如图1所示。回答下列问题:
(1)该培养基中必须以______作为唯一碳源。
(2)Ⅰ号、Ⅱ号培养基都属于固体培养基,配置时____________(填“先调pH后灭菌”或“先灭菌后调pH”)。Ⅱ号培养基上的接种方法为____________,从其上挑取单个菌落进行液体培养后,可借助特定的______或______采用______进行直接计数,该方法是一种常用的、快速直观的测定微生物数量的方法。
(3)挑选出能产生耐高温淀粉酶的嗜热菌菌落的鉴别方法是:将得到的菌悬液转接于同时含有葡萄糖和淀粉为碳源的固体培养基上培养,得到若干菌落后用____________作显色处理,得到如图2所示结果,可判断图中____________的菌落含有所需菌种。
【答案】(1)淀粉 (2) ①. 先调pH后灭菌 ②. 平板划线法 ③. 细菌计数板 ④. 血细胞计数板 ⑤. 显微镜
(3) ①. 碘液 ②. 周围不显蓝色
【解析】
【分析】1、选择培养基是指一类根据特定微生物的特殊营养要求或其对某理化因素抗性的原理而设计的培养基。具有只允许特定的微生物生长,而同时抑制或阻止其他微生物生长的功能。
2、实验室中微生物的筛选应用的原理:人为提供有利于目的菌株生长的条件(包括营养、温度、pH等),同时抑制或阻止其他微生物生长。
【小问1详解】
分析题意 ,本实验目的是筛选高效产生耐高温淀粉酶的嗜热菌,则应以淀粉为唯一碳源,在该培养基上只有能分解淀粉的微生物能生长。
【小问2详解】
为 避免杂菌污染,配置时应先调pH后灭菌;据图可知,II号培养基中是划线分布,故接种方法是平板划线法;微生物的直接计数方法是细菌计数板(适用于细胞小的)或血细胞计数板(适用于细胞大的);常用的、快速直观的测定微生物数量的方法是显微镜直接计数。
【小问3详解】
淀粉与碘液反应呈蓝色,但如果淀粉分解菌中的淀粉酶将淀粉水解后就不能呈蓝色,则会出现无色的透明圈,故图乙所示情况中周围不显蓝色的菌落含有所需菌种。测定项目
施用生长素浓度(10-6ml/L)
0
10
20
30
40
未知浓度(a)
主根长度(相对值)
1
1.1
1.4
1.2
0.6
未测定
侧根数目(个)
6.1
8.2
10.3
5.8
5.5
8.5
相关试卷
这是一份云南省昆明市禄劝彝族苗族自治县第一中学2023-2024学年高一下学期3月月考生物试题(原卷版+解析版),文件包含精品解析云南省昆明市禄劝彝族苗族自治县第一中学2023-2024学年高一下学期3月月考生物试题原卷版docx、精品解析云南省昆明市禄劝彝族苗族自治县第一中学2023-2024学年高一下学期3月月考生物试题解析版docx等2份试卷配套教学资源,其中试卷共43页, 欢迎下载使用。
这是一份重庆市2023-2024学年高二下学期3月月考生物试题(原卷版+解析版),文件包含精品解析重庆市2023-2024学年高二下学期3月月考生物试题原卷版docx、精品解析重庆市2023-2024学年高二下学期3月月考生物试题解析版docx等2份试卷配套教学资源,其中试卷共27页, 欢迎下载使用。
这是一份四川省南充市嘉陵第一中学2023-2024学年高二下学期3月月考生物试题(原卷版+解析版),文件包含精品解析四川省南充市嘉陵第一中学2023-2024学年高二下学期3月月考生物试题原卷版docx、精品解析四川省南充市嘉陵第一中学2023-2024学年高二下学期3月月考生物试题解析版docx等2份试卷配套教学资源,其中试卷共32页, 欢迎下载使用。