福建省泉州市德化县第二中学2023-2024学年高一下学期3月月考生物试题(原卷版+解析版)
展开(考试时间:75分钟试卷满分:100分)
一、单项选择题:本题共20个小题,1-15每小题2分,15-20每小题4分共50分。在每小题给出的四个选项中,只有一项是符合题目要求的。
1. 下列有关基因和染色体的叙述,正确的是( )
A. 染色体是DNA的主要载体,一条染色体上有多个等位基因
B. 摩尔根的果蝇伴性遗传实验证明了基因全都位于染色体上
C. 含X染色体的配子是雌配子,含Y染色体的配子是雄配子
D. 等位基因或同源染色体在形成新的体细胞过程中不发生分离
【答案】D
【解析】
【分析】基因是有遗传效应的DNA片段。染色体是基因的主要载体,一条染色体含有多个基因,基因在染色体上呈线性排列。
【详解】A、真核生物中染色体是DNA的主要载体,一条染色体上有多个基因,等位基因位于同源染色体相同的位置上,控制着相对性状的基因,A错误;
B、萨顿使用类比推理的方法提出基因在染色体上的假说,摩尔根等人以果蝇为实验材料,采用“假说—演绎法”证明基因在染色体上,但没有正面基因全部位于染色体上,B错误;
C、含X染色体的配子可以是雌配子,也可是雄配子,而含Y染色体的配子一定是雄配子,C错误;
D、新的体细胞的形成是通过有丝分裂产生的,而等位基因或同源染色体的分离发生在减数分裂过程中,因此,等位基因或同源染色体在形成新的体细胞过程中不发生分离,D正确。
故选D。
2. 下图表示某雄果蝇(2n=8)进行减数分裂时,处于四个不同阶段(I~V)细胞中遗传物质及其载体(①~③)的数量。下列叙述与图中信息相符的是( )
A. 在I、Ⅳ阶段的细胞内,都不含有同源染色体
B. 在Ⅱ阶段的细胞内,有4个四分体,可发生交叉互换
C. 在Ⅱ、Ⅲ阶段的细胞内,都可能含有两个Y染色体
D. 能发生Ⅱ→I变化的只有在有丝分裂的过程中
【答案】D
【解析】
【分析】根据题意和题图可知,该分裂为减数分裂,因此可以判断①是染色体,②是染色单体,③是DNA;图中Ⅰ可以表示减数第一次分裂前的间期或减数第二次分裂后期,Ⅱ可以表示减数第一次分裂前期、中期和后期,Ⅲ可表示减数第二次分裂的前期和中期,Ⅳ表示减数分裂结束产生的生殖细胞。
【详解】A、根据题意可知,②有的时期有,有的时期没,表示染色单体,③可以是①的2倍,因此③是核DNA,①是染色体,根据每个时期染色体、染色单体和核DNA数量关系可知,Ⅰ可以表示减数第一次分裂前的间期或减数第二次分裂后期,Ⅳ表示减数分裂结束产生的生殖细胞,Ⅰ如果表示减数第一次分裂前的间期,存在同源染色体,A错误;
B、Ⅱ可以表示减数第一次分裂前期、中期和后期,在减数第一次分裂后期,不存在四分体,B错误;
C、Ⅱ可以表示减数第一次分裂前期、中期和后期,细胞中只含有一条Y染色体,但该条染色体含有2条染色单体,Ⅲ可表示减数第二次分裂的前期和中期,可能含有Y染色体,也可能不含,如果含有Y染色体,只含有一条,但该条染色体含有2条染色单体,C错误;
D、Ⅱ→I过程核DNA数目减半,染色体数目不变。且减半后和体细胞中数目相同,染色单体消失,说明发生着丝粒分裂,一个细胞变成两个子细胞,只能发生在有丝分裂形成子细胞的过程中,D正确。
故选D。
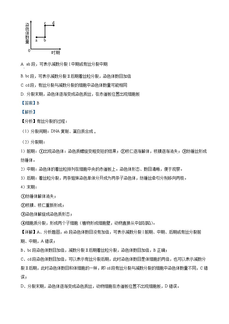
3. 某哺乳动物细胞分裂过程中染色体数量变化的局部图如图。下列叙述正确的是( )
A ab段,可表示减数分裂I中期或有丝分裂中期
B. bc段,可表示减数分裂Ⅱ后期着丝粒分裂,染色体数目加倍
C. cd段,有丝分裂与减数分裂的细胞中染色体数量可能相同
D. 分裂末期,染色体逐渐变成染色质丝,在赤道板位置出现细胞板
【答案】B
【解析】
【分析】有丝分裂的过程:
(1)分裂间期:DNA复制、蛋白质合成
(2)分裂期:
1)前期:①出现染色体:染色质螺旋变粗变短的结果;②核仁逐渐解体,核膜逐渐消失;③纺锤丝形成纺锤体。
2)中期:染色体的着丝粒排列在细胞中央的赤道板上。染色体形态、数目清晰,便于观察。
3)后期:着丝粒分裂,两条姐妹染色单体分开成为两条子染色体,纺锤丝牵引分别移向两极。
4)末期:
①纺锤体解体消失;
②核膜、核仁重新形成;
③染色体解旋成染色质形态;
④细胞质分裂,形成两个子细胞(植物形成细胞壁,动物直接从中部凹陷)。
【详解】A、分析题图,ab段染色体数目没有加倍,可表示减数分裂I前期、中期、后期或有丝分裂前期、中期,A错误;
B、bc段染色体数目加倍,减数分裂Ⅱ后期着丝粒分裂,染色体数目加倍,B正确;
C、cd段染色体数目加倍,可以表示有丝分裂后期,此时染色体数目是体细胞的两倍,也可以表示减数分裂Ⅱ后期,此时染色体数目和体细胞的一样,即cd段有丝分裂与减数分裂的细胞中染色体数量不同,C错误;
D、分裂末期,染色体逐渐变成染色质丝,动物细胞在赤道板位置不出现细胞板,D错误。
故选B。
4. 图1中甲是果蝇体细胞示意图,乙、丙是果蝇细胞中部分染色体在细胞分裂中的行为。图2是果蝇细胞内染色体数目的变化曲线,其中①~⑦表示不同细胞分裂时期或生理过程。下列说法正确的是( )
A. 图1乙细胞中所示的A、a基因属于等位基因,位于同源染色体上
B. 图2中b时期发生染色体加倍的原因是受精作用
C. 由图1甲细胞可知果蝇在减数分裂过程中可形成5个4分体
D. 图1丙细胞对应图2中的⑥时期
【答案】B
【解析】
【分析】分析曲线图:图2中a表示减数分裂过程中染色体数目变化曲线,b表示受精作用过程中染色体数目变化,c表示有丝分裂过程中染色体数目变化曲线。
【详解】A、图1乙细胞为有丝分裂后期,图中所示的A、a基因属于等位基因,位于姐妹染色单体分离后的两条染色体上,A错误;
B、图2中a表示减数分裂过程中染色体数目变化曲线,b表示受精作用过程中染色体数目变化,图2中b时期发生染色体加倍的原因是受精作用,B正确;
C、由图1甲细胞可知果蝇在减数分裂过程中可形成4个4分体,C错误;
D、图1丙细胞处于减数第一次分裂后期,对应图2中的①时期,⑥是有丝分裂后期,D错误。
故选B。
5. “假说—演绎法”包括“提出问题、作出假设、验证假设、得出结论”四个基本环节,利用假说—演绎法,孟德尔发现了两个遗传规律,为遗传学的研究做出了杰出的贡献。下列有关孟德尔一对相对性状杂交实验的说法中,错误的是( )
A. 提出问题是建立在纯合亲本杂交和F1自交两组豌豆遗传实验基础上的
B. 孟德尔假设的核心内容是“产生配子时,成对的遗传因子彼此分离,配子只含每对遗传因子中的一个”
C. F2出现“3:1”分离比,原因是生物体产生配子时,成对遗传因子彼此分离
D. “若F1产生配子时成对的遗传因子分离,则测交后代的两种性状比例接近1:1”属于“演绎推理”的过程
【答案】C
【解析】
【分析】孟德尔发现遗传定律用了假说演绎法,其基本步骤:
①提出问题:在纯合亲本杂交和F1自交两组豌豆遗传实验基础上,观察现象,提出问题。
②做出假设:生物的性状是由细胞中的遗传因子决定的;体细胞中的遗传因子成对存在;配子中的遗传因子成单存在;受精时雌雄配子随机结合。
③演绎推理:以假说为依据,预期测交实验结果的过程。如果这个假说是正确的,那么F1会产生两种数量相等的配子,这样测交就会产生两种数量相等的后代。
④实验验证:比较测交实验的实际结果与演绎推理的预期结果,如果一致,就证明假说是正确的,否则假说是错误的。
⑤得出结论。
【详解】A、孟德尔通过观察纯合豌豆亲本杂交和F1自交子代的表现,提出了有关问题,A正确;
B、孟德尔所做假设的核心内容是“生物体在产生配子时,成对的遗传因子彼此分离,分别进入不同的配子中”,B正确;
C、孟德尔根据F2出现3:1的分离比,推测生物体产生配子时,遗传因子彼此分离,配子只含每对遗传因子中的一个;雌雄配子随机结合,导致F2出现3:1的分离比,C错误;
D、若F1产生配子时成对遗传因子分离,则测交后代的两种性状比接近1:1,属于“演绎推理”的过程,D正确。
故选C。
6. 金鱼草的花色有红色、粉色、白色,由一对等位基因(A/a)控制。现选用粉花植株分别与红花、白花、粉花植株杂交,结果如下。
粉色×红色→398粉色,395红色; 粉色×白色→200粉色,205白色;
粉色×粉色→98红色,190粉色,94白色。下列相关叙述,错误的是( )
A. 白花个体的基因型是aa,红花个体的基因型是AA
B. 白花植株与白花植株杂交,后代均为白花植株
C. 红花个体和白花个体杂交,后代全部是粉花个体
D. 可用粉花植株与白花植株杂交验证基因的分离定律
【答案】A
【解析】
【分析】分离定律的实质是杂合体内等位基因在减数分裂生成配子时随同源染色体的分开而分离,进入两个不同的配子,独立的随配子遗传给后代。
【详解】A、根据题意,金鱼草花有红色、粉色和白色,由一对等位基因控制;粉色×粉色→98红色,190粉色,94白色,即后代中红色:粉色:白色=1:2:1,可知粉色为杂合子,红色和白色均为纯合子,但不能确定红色和白色谁是显性纯合子或谁是隐性纯合子,A错误;
B、白花植株是纯合子,故白花植株与白花植株杂交,后代均为白花植株,B正确;
C、红花个体和白花个体都是纯合子,故红花个体和白花个体杂交,后代全部是粉花个体,C正确;
D、粉花植株与白花植株杂交,后代粉色:白色=1:1,,可验证基因的分离定律,D正确。
故选A。
7. 老鼠的皮毛黄色(A)对灰色(a) 为显性,是由常染色体上的一对等位基因控制的。有一位遗传学家在实验中发现含显性基因(A) 的精子和含显性基因(A)的卵细胞不能结合。如果黄鼠与黄鼠(第一代)交配得到第二代,第二代老鼠自由交配一次得到第三代,那么在第三代中黄鼠的比例是( )
A. 1/2B. 4/9C. 5/9D. 1
【答案】A
【解析】
【分析】基因的分离定律的实质是:在杂合体的细胞中,位于一对同源染色体上的等位基因,具有一定的独立性,在减数分裂形成配子的过程中,等位基因会随同源染色体的分开而分离,分别进入两个配子中,独立地随配子遗传给后代。由题意“含显性基因(A)的精子和含显性基因(A)的卵细胞不能结合”可知,黄色老鼠的基因型不能是AA,只能是Aa。
【详解】显性基因(A)的精子和含显性基因(A)的卵细胞不能结合,故不存在AA个体,因此黄色鼠基因型只能为Aa。黄色鼠与黄色鼠(第一代)交配得第二代基因型为Aa占2/3,aa占1/3,故第二代产生配子中A=1/3,a=2/3,第三代中黄鼠(Aa)的比例为1/3×2/3×2=4/9,灰鼠(aa)为2/3×2/3=4/9,所以在第三代中黄鼠:灰鼠=1:1,黄鼠的比例是1/2,A正确,BCD错误。
故选A。
8. 血型检测是亲子鉴定的依据之一。人类ABO血型与对应的基因型如表所示。下列叙述正确的是( )
A. IA、IB、i基因的遗传符合分离定律
B. A型和B型婚配,后代不会出现O血型
C. 从AB型可以看出,IA对IB是不完全性显性
D. IAi和IBi婚配后代出现四种血型是自由组合的结果
【答案】A
【解析】
【分析】人类的ABO血型是受IA,IB和i三个复等位基因所控制的。IA和IB对i基因均为显性,IA和IB为共显性关系,即两者同时存在时,能表现各自作用。A型血型有两种基因型IAIA和IAi,B型血型有两种基因型IBIB和IBi,AB型为IAIB,O型为ii。
【详解】A、IA、IB、i基因属于等位基因,遗传符合分离定律,A正确;
BD、遗传因子组成为IAi和IBi的个体孕育的子代可能出现四种血型,分别是A型(IAi)、B型(IBi)、AB型(IAIB)、O型(ii),是基因分离的结果,BD错误;
C、从AB型可以看出,IA和IB是共显性关系,C错误。
故选A。
9. 水稻正常叶(A)对卷曲叶(a)为不完全显性,半卷曲叶水稻的基因型为Aa,某半卷曲叶水稻种子(Aa)经射线照射后出现半卷曲叶(Aaa)突变体的三种可能情况如下图所示。下列叙述正确的是( )
A. 三种突变体都是由于辐射诱发基因突变所致
B. 三种突变体都是由于辐射诱发染色体结构变异所致
C. 三种突变体自交,都能产生正常叶和卷曲叶后代
D. 三种突变体自交,都不能产生正常叶和卷曲叶后代
【答案】C
【解析】
【分析】基因分离定律的实质:在杂合的细胞中,位于一对同源染色体上的等位基因,具有一定的独立性;减数分裂形成配子的过程中,等位基因会随同源染色体的分开而分离,分别进入两个配子中,独立地随配子遗传给子代。基因自由组合定律的实质是:位于非同源染色体上的非等位基因的分离或自由组合是互不干扰的;在减数分裂过程中,同源染色体上的等位基因彼此分离的同时,非同源染色体上的非等位基因自由组合。
【详解】AB、三种突变体都是由于辐射诱发染色体变异所致,突变体①③为染色体结构变异,突变体②为染色体数目变异,A、B错误;
CD、三种突变体都能产生含A和a的配子,自交后都能产生正常叶和卷曲叶的后代,C正确,D错误。
故选C。
10. 在孟德尔两对相对性状杂交实验中,F1黄色圆粒豌豆(YyRr)自交产生F2。下列表述不正确的是( )
A. F1能产生四种比例相同的雄配子
B. F2中圆粒和皱粒之比接近3:1,符合分离定律
C. F1产生遗传因子组成YR的卵细胞和YR的精子数量之比为1:1
D. F2出现9种基因型,4种表型的个体,表型比例约为9:3:3:1
【答案】C
【解析】
【分析】两对相对性状的黄色圆粒豌豆实验,遵循基因的自由组合定律:F1黄色圆粒豌豆YyRr,在减数分裂过程中,同源染色体分离,非同源染色体上的非等位基因自由组合,能产生4种配子YR∶Yr∶yR∶yr=1∶1∶1∶1。
【详解】A、F1能产生四种比例相同的雄配子,即YR∶Yr∶yR∶yr=1∶1∶1∶1,A正确;
B、F2中圆粒和皱粒之比接近3∶1,符合分离定律,说明圆粒和皱粒受一对等位基因控制,B正确;
C、F1产生基因型YR的卵细胞数量比基因型YR的精子数量少,即雄配子多于雌配子,二者之间不成比例,C错误;
D、 F2出现9种基因型,4种表型的个体,黄色圆粒Y_R_∶黄色皱粒Y_rr∶绿色圆粒yyR_∶绿色皱粒yyrr=9∶3∶3∶1,D正确。
故选C。
11. 某二倍体植物的性别表达受3对等位基因的控制,不同的基因型对应的表型分别为:A_G_ _ _雌雄异花同株,A_ggY_雌全同株(雌花和两性花同株),A_ggyy全雌株,aaG_ _ _雄全同株(雄花和两性花同株),aagg_ _ _两性花株。现有该植物的3个不同纯合品系甲、乙、丙,它们的基因型分别为AAggYY、AAGGyy、aaGGYY,不考虑突变和互换,根据表中杂交结果,下列推断正确的是( )
A. 可判定G/g和Y/y之间是独立遗传,A/a和Y/y之间是非独立遗传
B. 雌全同株作母本与雄全同株作父本杂交时,需要对父本去雄
C. 组合一的F2雌雄异花同株中,有3种基因型的自交后代不发生性状分离
D. 若甲与丙杂交所得F1自交,则F2中雌雄异花同株占比为9/16
【答案】C
【解析】
【分析】基因的自由组合定律的实质是:位于非同源染色体上的非等位基因的分离或组合是互不干扰的。在减数分裂的过程中,同源染色体上的等位基因彼此分离的同时,非同源染色体上的非等位基因自由组合。
【详解】A、甲(AAggYY)×乙(AAGGyy)杂交,F1基因型为AAGgYy,雌花花序由B控制,F2表型及比例为雌雄异花同株∶雌全同株∶全雌株=12∶3∶1,该比例为9∶3∶3∶1的变式,雌雄同株基因型为G_Y_,可判定G/g和Y/y之间是独立遗传,乙×丙杂交得到的子一代的基因型为AaGGYy,其自交产生的性状分离比为雌雄异花同株∶雄全同株=3∶1,该比例的产生在A/a和Y/y无论位于一对同源染色体上还是位于两对同源染色体上,均会产生该比例,A错误;
B、雌全同株作母本与雄全同株作父本杂交时,需要对母本去雄,不需要对父本去雄,B错误;
C、组合一的F2雌雄异花同株的基因型为2AAGGYy、4AAGgYy、2AAGgYY、1AAGGYY、1AAGGyy、2AAGgyy,其中有3种基因型(AAGGYy、AAGGYY、AAGGyy)的自交后代不发生性状分离,C正确;
D、根据A项分析可知G/g和Y/y之间是独立遗传,而A/a和Y/y之间的位置关系无法确定,因此,A/a与G/g之间的位置关系也无法确定,因而不能确定甲与丙杂交所得F1(AaGgYY)自交,F2中雌雄异花同株占比为9/16,D错误。
故选C。
12. 某繁殖力超强鼠的自然种群中,体色有黄色、黑色、灰色三种,体色色素的转化关系如图所示。已知控制色素合成的两对基因位于两对常染色体上,基因B能完全抑制基因b的表达,不含基因A的个体会由于黄色素在体内过多积累而导致50%的个体死亡。下列叙述不正确的是( )
A. 两只黑色鼠交配,子代只有黄色和黑色,且比例接近1:6,则双亲中一定有一只基因型是AaBB
B. 若让一只黄色雌鼠与一只灰色雄鼠交配,F1全为黑色鼠,则双亲的基因型为aaBB和AAbb
C. 若让一只黄色雌鼠与一只黄色雄鼠交配,F1全为黄色鼠,F2个体有四种基因型
D. 基因型为AaBb的雌雄鼠自由交配,子代个体表型及其比例为黄:黑:灰=2:9:3
【答案】C
【解析】
【分析】分析题图和题意可知,aaB_、aabb表现为黄色,A_B_表现为黑色,A_bb表现为灰色。
【详解】A、两只黑色鼠(A_B_)交配,子代只有黄色(aa_ _)和黑色(A_B_),说明亲本的第一对基因均为Aa,黄色∶黑色比例接近1∶6,没有灰色(A_bb),说明亲本的第二对基因B、b没有发生性状分离,推断双亲中一定有一只基因型是AaBB,A正确;
B、若让一只黄色雌鼠(aa_ _)与一只灰色雄鼠(A_bb)交配,F1全为黑色鼠(A_B_),则双亲的基因型为aaBB和AAbb,B正确;
C、若让一只黄色雌鼠(aa_ _)与一只黄色雄鼠(aa_ _)交配,F1全为黄色鼠(aa_ _),F2个体最多有三种基因型,分别是aaBB、aaBb、aabb,C错误;
D、基因型为AaBb的雌、雄鼠自由交配,子代中黑色鼠(A_B_)占3/4×3/4=9/16,灰色鼠(A_bb)占3/4×1/4=3/16,aa_ _表现为黄色占1/4,但由于黄色素在体内过多积累而导致50%的个体死亡,故黄色个体占1/4×50%=1/8,故子代个体表型及其比例为黄∶黑∶灰=2∶9∶3,D正确。
故选C。
13. 某雌雄同株植物的花色有两种表型,受2对等位基因A/a、B/b控制,某红花植株自交,F1出现了红花和白花。下列说法错误的是( )
A. 若F1红花:白花=3:1,则不能确定A/a、B/b的位置关系
B. 若F1红花的基因型有8种,则A/a、B/b位于2对同源染色体上
C. 若F1红花:白花=15:1,则A/a、B/b位于2对同源染色体上
D. A和a基因的根本区别是碱基对的排列顺序不同
【答案】A
【解析】
【分析】1、控制不同性状的遗传因子的分离和组合是互不干扰的,在形成配子时,决定同一性状的成对的遗传因子彼此分离,决定不同性状的遗传因子自由组合。
2、在生物体的体细胞中,控制同一种性状的遗传因子成对存在,不相融合,在形成配子时,成对的遗传因子发生分离,分离后的遗传因子分别进入不同的配子中,随配子遗传给后代。
【详解】A、若F1红花:白花=3:1,则能确定A/a、B/b位于同源染色体上,A错误;
B、若F1红花的基因型有8种,白色基因型为aabb,共有9种基因型,说明则A/a、B/b符合自由组合定律,位于2对同源染色体上,B正确;
C、若F1红花:白花=15:1,是9:3:3:1的变形,符合基因的自由组合定律,则A/a、B/b位于2对同源染色体上,C正确;
D、A和a基因不同的根本原因是碱基对的排列顺序不同,D正确。
故选A。
14. 如图是高中生物探究性实验设计的示意图,下列叙述正确的是( )
A. 图中①处应为“演绎推理”,比如“探究植物细胞的吸水和失水”实验,将质壁分离的洋葱细胞浸润在清水中就属于此过程
B. 图中②处应为“因变量”,比如“探究pH对酶活性的影响”实验,有无砖红色沉淀产生就是此变量
C. 图中③处应为“无关变量”,比如“探究光照强度对光合作用的影响”实验,有机物产生量就是此变量
D. 图中④处应为“干扰因素”,比如血红蛋白不适用于根据颜色反应的蛋白质成分检测
【答案】D
【解析】
【分析】自变量是指实验者操纵的假定的原因变量,也称刺激量或输入变量;因变量是指一种假定的结果变量,也称反应变量或输出变量,它是实验自变量作用于实验对象之后所出现的效果变量;无关变量是指那些不是某实验所需研究的,自变量与因变量之外的一切变量的统称,会影响实验结果。
【详解】A、假说-演绎法的基本步骤是提出问题→作出假说→演绎推理→实验验证→得出结论,故图中①处应为“作出假说”,在“探究植物细胞的吸水和失水”实验,将质壁分离的洋葱细胞浸润在清水中属于实验验证,A错误;
B、自变量是指实验者操纵的假定的原因变量,因变量是指一种假定的结果变量,②处应为“因变量”,但“探究pH对酶活性的影响”实验中,底物不能选淀粉,因此检测的因变量不能是砖红色沉淀的有无,该实验一般选过氧化氢,因变量常检测氧气的产生速率,B错误;
C、图中③处应为“无关变量”,比如“探究光照强度对光合作用的影响”实验中,二氧化碳浓度、温度等就是此变量,但有机物产生量是因变量,C错误;
D、图中④处应为“干扰因素”,比如血红蛋白不适用于根据颜色反应的蛋白质成分鉴定,以防颜色的干扰,D正确。
故选D。
15. 如图是果蝇的一个初级精母细胞中的甲、乙两条染色体,染色体上的黑点代表了部分基因(一个黑点就代表一个基因),其中有两对基因用(A/a)、(B/b)表示,这部分基因的位置是通过现代生物学技术标记显示出来的,下列相关说法正确的是( )
A. 该细胞中还含有另外三对形态、大小相同的同源染色体
B. 该图说明一条染色体上有多个基因,基因染色体上呈线性排列
C. 图中所示的每对等位基因彼此分离时,非等位基因可以自由组合
D. 该个体一定不可能产生基因型为AB和ab的精子
【答案】B
【解析】
【分析】甲和乙为同源染色体,同源染色体的分离发生在减数第一次分裂后期,甲和乙均含有两条姐妹染色单体,姐妹染色单体的分离发生在有丝分裂后期或减数第二次分裂后期。
【详解】A、根据题干信息初级精母细胞可知该果蝇为雄果蝇,雄果蝇中一对性染色体形态大小不同,A错误;
B、由图可知,每条染色体上含有多个荧光点,说明每条染色体上含有多个基因,故此图说明基因在染色体上呈线性排列,B正确;
C、图中的非等位基因位于同源染色体上,非等位基因不能自由组合,C错误;
D、甲乙这对同源染色体在减数第一次分裂前期若发生了非姐妹染色单体的互换,则可形成AB、ab的精子,D错误。
故选B。
16. 果蝇的正常眼和星眼基因位于常染色体上,现有一群正常眼雄果蝇和一群星眼雌果蝇进行自由交配,繁殖一代后统计F1的表现型和比例,结果为正常眼:星眼=2:1。下列相关说法错误的是( )
A. 正常眼为显性性状,星眼为隐性性状
B. 含有正常眼基因的个体显性纯合致死
C. F1雌果蝇中纯合子的概率为1/3
D. F1正常眼个体相互交配,子代中星眼个体的比例为1/4
【答案】B
【解析】
【分析】根据题意,正常眼雄果蝇和星眼雌果蝇进行自由交配,繁殖一代后统计F1的表现型和比例,结果为正常眼:星眼=2:1,说明正常眼为显性性状,星眼为隐性性状。
【详解】A、根据题意,正常眼雄果蝇和星眼雌果蝇进行自由交配,繁殖一代后统计F1的表现型和比例,结果为正常眼:星眼=2:1,说明正常眼为显性性状,星眼为隐性性状,A正确;
B、设果蝇的正常眼和星眼基因A、a控制的,假设显性纯合AA致死,则亲本基因型Aa和aa,F1的表现型和比例,结果为正常眼:星眼=1:1,和题干不符合,B错误;
C、分析题干亲本星眼雌果蝇aa,F1正常眼Aa:星眼aa=2:1,F1纯合子的概率为1/3,因为正常眼和星眼基因位于常染色体上,F1雌果蝇中纯合子的概率也为1/3,C正确;
D、F1正常眼Aa个体相互交配,子代中星眼aa个体的比例为1/4,D正确。
故选B。
17. 果蝇的有眼与无眼、正常翅与裂翅分别由基因D/d、F/f控制,已知这两对基因中只有一对位于X染色体上,且某一种基因型的个体存在胚胎致死现象。现用一对有眼裂翅雌雄果蝇杂交,F1表型及数量如下表所示,不考虑基因突变和染色体互换。下列说法错误的是( )
A. 决定有眼与无眼、正常翅与裂翅的基因分别位于常染色体和X染色体上
B. 亲本的基因型为DdXFXf、DdXFY,基因型为ddXfY的个体胚胎致死
C. F1中有眼个体随机交配,后代成活个体中有眼正常翅雌蝇的占比为3/71
D. 用纯合无眼正常翅雌蝇和纯合无眼裂翅雄蝇杂交可验证胚胎致死的基因型
【答案】C
【解析】
【分析】自由组合定律的实质:进行有性生殖的生物在进行减数分裂产生配子的过程中,位于同源染色体上的等位基因随同源染色体分离而分离,分别进入不同的配子中,随配子独立遗传给后代,同时位于非同源染色体上的非等位基因进行自由组合。
【详解】AB、由题意知:对于眼形来说,亲本都为有眼,子代雌雄个体都出现无眼,说明有眼为显性性状,子代雌雄个体表现型比例不同,可能是因为某种配子致死,导致雄性无眼个体减少;对于翅形来说:亲本均为裂翅,而正常翅只在雄性中出现,说明控制翅形的基因位于X染色体上,裂翅为显性性状,由于两对等位基因只有一对基因位于X染色体上,则控制有眼与无眼的基因位于常染色体,由此推知,亲本的基因型为DdXFXf、DdXFY,F1中没有无眼、正常翅雄性个体,说明无眼、正常翅雄性个体可能胚胎致死,其基因型为ddXfY,AB正确;
C、若将F1有眼个体随机交配,则F1中DD占1/3,Dd占2/3,d的基因频率为1/3,D的基因频率为2/3。雌性中XFXF占1/2,XFXf占1/2,则Xf的基因频率为1/4,XF的基因频率为3/4,雄性中XFY占1/2,XfY占1/2,则Xf的基因频率为1/4,XF的基因频率为1/4,Y的基因频率为1/2,让F1有眼个体随机交配,则后代成活个体中,有眼正常翅雌性个体的概率为(1-1/3×1/3)×(1/4×1/4)÷(1-1/3×1/3×1/4×1/2)=4/71,C错误;
D、验证上述胚胎致死个体的基因型是否成立,可选择无眼正常翅雌性昆虫和无眼裂翅雄性昆虫杂交,观察并统计后代的表现型及比例,若杂交后代只有雌性昆虫(或只有无眼裂翅雌性昆虫),则上述观点成立,D正确。
故选C。
18. 现有一非综合型耳聋患者家庭系谱图,经基因检测分析发现,该病为单基因遗传病,Ⅲ1不携带致病基因,不考虑突变。下列叙述错误的是( )
A. 调查遗传病的遗传方式时应做到随机取样
B. 推测该病的遗传方式是常染色体显性遗传
C. Ⅳ5与正常男性结婚子代患者必为杂合子
D. 图中所有患者个体的基因型都相同
【答案】A
【解析】
【分析】分析题图,Ⅲ1不携带致病基因,该遗传病不是隐性遗传病,假设该病为伴X显性遗传病,不能生出患病儿子,所以该病为常染色体显性遗传病。
【详解】A、调查遗传病的遗传方式时应在发病患者家族取样,绘制遗传系谱图,A错误;
B、Ⅲ1不携带致病基因,该遗传病不是隐性遗传病,假设该病为伴X显性遗传病,不能生出患病儿子,所以该病为常染色体显性遗传病,B正确;
C、Ⅳ5基因型为杂合子,Ⅳ6为隐性纯合子,子代患者必为杂合子,C正确;
D、图中所有患者基因型都为杂合子,D正确。
故选A。
19. 白麦瓶草花色有红花(A)和黄花(a)、果实有大瓶(B)和小瓶(b),两对基因均为核基因。其性别决定方式为XY型,X和Y染色体上与育性相关的基因位置如图所示,其中雌性抑制基因可抑制雌性育性基因的表达。下列叙述错误的是( )
A. 雌性抑制基因和雌性育性基因是位于一对同源染色体上的等位基因
B. 性染色体为XY的植株产生了功能正常的两性花,其原因可能是Y染色体含雌性抑制基因的片段缺失
C. 红花植株和黄花植株正反交结果不一致,可证明花色基因位于性染色体上
D. 纯合小瓶雌株与纯合大瓶雄株杂交后代中雌性均为大瓶、雄性均为小瓶,可证明B/b基因只位于X染色体上
【答案】A
【解析】
【分析】XY染色体是一对同源染色体,其上有XY的同源区段、X的非同源区段和Y的非同源区段;根据题意分析,由于Y染色体上的雌性抑制基因会抑制雌性特异性基因的表达,因此只要存在Y染色体,植株性别就表现为雄株。
【详解】A、分析题图可知,雌性抑制基因和雌性育性基因分别位于Y的非同源区段和X的非同源区段,故不是一对同源染色体上的等位基因,A错误;
B、由于Y染色体上的雌性抑制基因会抑制雌性特异性基因的表达,如果Y染色体含雌性抑制基因的片段存在则会抑制X染色体上相关基因的表达,植株性别就表现为雄株,因此性染色体为XY的植株产生了功能正常的两性花,可能是Y染色体含雌性抑制基因的片段缺失,B正确;
C、红花植株和黄花植株正反交结果不一致,说明性状与性别相关联,即可证明控制花色基因在性染色体上,即图示染色体,C正确;
D、正常纯合小瓶雌株XbXb与正常纯合大瓶雄株XBY杂交,后代中雌性均为大瓶XBXb、雄性均为小瓶XbY,可证明B/b基因只位于X染色体上,D正确。
故选A。
20. 下图为某单基因遗传病的系谱图,图中Ⅱ-1和Ⅱ-2 进行婚前遗传咨询。不考虑突变,下列叙述错误的是( )
A. 若Ⅰ-4生育前家系中无遗传病史,Ⅲ-1患病的概率为 1/4
B. 若Ⅰ-4生育前家系中无遗传病史,则建议生女儿
C. 若Ⅰ-4母亲患该遗传病,生男孩和女孩的发病率相同
D. 若Ⅰ-4的母亲患该遗传病,Ⅲ-1不患病时携带致病基因的概率为1/2
【答案】D
【解析】
【分析】根据系谱图可知,I-3和I-4正常,生出Ⅱ-3号患病,符合“无中生有为隐性”,说明该遗传病为隐性遗传病,但无法判断是常染色体上还是X染色体上的致病基因。
【详解】A、根据亲代正常,子代有患病的个体,可知该病为隐性遗传病。若I-4生育前家系中无遗传病史,则I-4不携带该致病基因,由此可知应该是伴X隐性遗传病。假设致病基因为a,则Ⅱ-2基因型为XAY,Ⅱ-1的基因型为XAXa。Ⅲ-1患病的基因型为XaY ,概率=1/2×1/2=1/4,A正确;
B、根据亲代正常,子代有患病的个体,可知该病为隐性遗传病。若I-4生育前家系中无遗传病史,则I-4不携带该致病基因,由此可知应该是伴X隐性遗传病。假设致病基因为a,则Ⅱ-2基因型为XAY,Ⅱ-1的基因型为XAXa。致病基因型有:XaXa和XaY。由此可知生儿子有一半的概率会致病,生女儿一定不致病,所以建议生女儿,B正确;
C、根据亲代正常,子代有患病的个体,可知该病为隐性遗传病。若I-4的母亲患该遗传病,但I-4正常,说明该病为常染色体隐性遗传病,而且I-4是致病基因的携带者。假设致病基因为a,则I-3和I-4基因型均为Aa,生男孩和生女孩的发病率相同,C正确;
D、根据亲代正常,子代有患病的个体,可知该病为隐性遗传病。若I-4的母亲患该遗传病,但I-4正常,说明该病为常染色体隐性遗传病,而且I-4是致病基因的携带者。假设致病基因为a,I-3、I-4和Ⅱ-1基因型均为Aa,Ⅱ-2的基因型2/3Aa和1/3AA,则Ⅲ-1的基因型概率有:AA=2/3×1/4+1/3×1/2=2/6,Aa=2/3×1/2+1/3×1/2=3/6,aa=2/3×1/4=1/6,所以Ⅲ-1不患病时携带致病基因的概率为3/5,D错误。
故选D。
二、综合题:共4题,共50分。
21. 某生物学兴趣小组以小鼠为实验材料,进行相关实验探究,图甲、乙是某雌性小鼠体内细胞的分裂示意图(仅显示部分染色体),图丙表示该动物细胞分裂时期染色体数量变化曲线。图丁中细胞类型是依据不同时期细胞中染色体数和核DNA分子数的数量关系而划分的。请据图回答:
(1)甲细胞所处时期是___,它发生在图丙中的___(填序号)阶段。
(2)乙细胞的名称为___,含有___个四分体。
(3)图丙A和B两个生理过程的名称分别是___,它们对于维持小鼠前后代体细胞中染色体数目的恒定,以及遗传和变异都十分重要。
(4)图丙中,曲线在①②阶段下降的原因是___;曲线在②③阶段上升的原因是___。
(5)在图丁的5种细胞类型中,一定具有同源染色体的细胞类型有___。
【答案】21. ①. 有丝分裂后期 ②. ⑥
22. ①. 初级卵母细胞 ②. 2
23. 减数分裂、受精作用(顺序不能交换)
24. ①. 一个细胞分裂为两个子细胞 ②. 着丝粒分裂,染色体加倍
25. a、b
【解析】
【分析】减数分裂是有性生殖的生物产生生殖细胞时,从原始生殖细胞发展到成熟生殖细胞的过程。这个过程中DNA复制一次,细胞分裂两次,产生的生殖细胞中染色体数目是本物种体细胞中染色体数目的一半。
【小问1详解】
甲图着丝粒分裂,有同源染色体,故处于有丝分裂的后期,对应乙图的⑥时期。
【小问2详解】
图示为雌性动物的细胞分裂示意图,乙处于减数第一次分裂的前期,表示初级卵母细胞;四分体是同源染色体联会后配对形成的,据图可知,该细胞中含有2个四分体。
【小问3详解】
图丙中A过程染色体先减半,再加倍,代表减数分裂,B过程中染色体数目恢复到正常,代表受精作用;
【小问4详解】
丙图中①表示减数分裂Ⅰ,②表示减数分裂Ⅱ,染色体数目减半发生在减数第一次分裂,同源染色体分离是子细胞中染色体数目减半的最关键原因。①②阶段形成的原因是细胞一分为二;③表示减数第二次分裂的后期,②③阶段形成的原因是着丝粒分裂姐妹染色单体分离。
【小问5详解】
在图丁的5种细胞类型中,a处于有丝分裂后期,b处于有丝分裂的前期或中期,或减数第一次分裂,一定含有同源染色体。
22. 某植物种群中,有开红花、粉花、白花三种花色的植株。为了验证孟德尔遗传方式的正确性,某实验小组进行如下实验:
实验1:红花植株×红花植株→F1全部为红花植株
实验2:白花植株×白花植株→F1全部为白花植株
实验3:红花植株×白花植株→F1全部为粉花植株
实验4:实验3的F1自由传粉→F2中有红花植株、粉花植株和白花植株
(1)四个实验中,发生性状分离现象的是__________。
(2)依据孟德尔遗传方式,完成下列对上述实验结果进行的解释:该植物的花色受一对遗传因子A、a控制,其中AA植株开红花,__________植株分别开白花和粉花。粉花植株形成配子时,______________;受精时雌雄配子随机结合,产生AA、Aa、aa三种类型的受精卵,分别发育成相应花色的植株。
(3)按照题(2)中的解释,实验4的F2应该为红花植株:粉花植株:白花植株≈__________,多次杂交实验的实际统计结果均为红花植株∶粉花植株∶白花植株≈2∶3∶1。从配子成活率的角度推测,出现这一结果的原因可能是______________________。
【答案】22. 实验4
23. ①. aa和Aa ②. A与a分离
24. ①. 1∶2∶1 ②. 在产生配子时,含a的雄配子(或雌配子)的成活率只有含A的雄配子(或雌配子)的一半
【解析】
【分析】孟德尔遗传方式是他认为遗传因子就像一个个独立的颗粒,既不会相互融合,也不会在传递中消失。遗传因子的存在是相对独立的,它们通过配子遗传给后代,所以杂交后代自交或测交,会出现性状分离且有一定的分离比。受精时,雌雄配子的结合是随机的。
【小问1详解】
支持孟德尔遗传规律还是融合遗传,需要看杂交后代的自交或测交是否会出现性状分离,上述实验1、2、3均没有性状分离,不能支持孟德尔遗传方式,实验4出现了性状分离,否定融合遗传方式,支持孟德尔遗传方式。
【小问2详解】
依据孟德尔遗传方式,遗传因子的存在是相对独立的,AA植株开红花,说明A基因是显性,控制红花的形成,则a为隐形,控制白花的形成,aa植株开白花,粉色植株出现,说明A对a是不完全显性,粉花植株基因型为Aa。粉花植株形成配子时,成对的遗传因子彼此分离,即A与a(随同源染色体的分离而)分离。
【小问3详解】
按照题(2)中的解释,实验3为红花植株AA×白花植株aa→F1全部为粉花植株Aa,实验4是实验3的F1自由传粉,即Aa自交,后代中AA:Aa:aa=1:2:1,即红花植株:粉花植株:白花植株≈1:2:1(可看做2:4:2),多次杂交实验的实际统计结果均为红花植株∶粉花植株∶白花植株≈2∶3∶1,说明白花植株和粉花植株减少,有致死现象,而红花没有影响,从配子成活率的角度推测,出现这一结果的原因可能是一个亲本正常产生配子,A:a=1:1,另一个亲本中a有一半致死,A:a=2:1,子代中AA:Aa:aa=1/2×2/3:1/2×1/3+1/2×2/3:1/2×1/3=2∶3∶1,即产生配子时,可能含a的雄配子(或雌配子)的成活率只有含A的雄配子(或雌配子)的一半。
23. 某种雌雄同株植物花的颜色由两对基因(A和a,B和b)控制,A基因控制红色素合成(基因型AA和Aa的效应相同),无红色素的花为白色,B基因淡化颜色的深度(基因型BB和Bb的效应不同,BB使红色完全消失而变为白色,Bb使红色淡化为粉红色),b基因无淡化作用,请回答下列问题:
(1)红花植株的基因型为________________,粉红花植株的基因型为________________。
(2)现有一基因型为AaBb的植株,为了探究该植株两对等位基因(A和a,B和b)是位于一对同源染色体上,还是分别位于两对同源染色体上,某课题小组选用相关实验材料进行杂交实验。
①实验假设:这两对基因在染色体上的位置有三种可能的类型,请在下面的方框内画出另外两种可能的类型,并标注出对应基因(用竖线表示染色体,黑点表示基因在染色体上的位点)____________。
②实验步骤:第一步:_______________________。
第二步:统计子代的表现型种类及其比例。
③实验可能的结果及相应的结论(不考虑交叉互换):
a.若子代植株____________________,则符合第一种类型。
b.若子代植株___________________,则符合第二种类型。
c.若子代植株__________________,则符合第三种类型。
【答案】(1) ①. AAbb或Aabb ②. AABb或AaBb
(2) ①. ②. 让该植株自交(或与基因型为aabb的植株测交)得F1 ③. 粉红色:红色:白色=6:3:7(粉红色:红色:白色=1:1:2) ④. 粉红色:白色=1:1(粉红色:白色=1:1) ⑤. 粉红色:红色:白色=2:1:1(红色:白色=1:1)
【解析】
【分析】1、根据题意A基因控制红色素合成(基因型AA和Aa的效应相同),无红色素的花为白色,B基因淡化颜色的深度,基因型BB和Bb的效应不同,BB使红色完全消失而变为白色,Bb使红色淡化为粉红色分析可知:红色为A_bb、粉色为A_Bb、白色为A_BB或aa__。
2、两对基因的存在情况可能有三种:①两对基因分别位于两对同源染色体上;②两对基因位于一对同源染色体上,并且A和B连锁;③两对基因位于一对同源染色体上,并且A和b连锁。
【小问1详解】
A基因控制红色素合成(基因型AA和Aa的效应相同),无红色素的花为白色,B基因淡化颜色的深度(基因型BB和Bb的效应不同,BB使红色完全消失而变为白色,Bb使红色淡化为粉红色),分析可知红花植株的基因型为AAbb或Aabb,粉红花植株的基因型为AABb或AaBb。
【小问2详解】
①两对等位基因(A和a,B和b)可能位于一对同源染色体上,也可能分别位于两对同源染色体上,该植株基因型为AaBb。若两对等位基因位于两对同源染色体上,则为,若两对等位基因位于一对同源染色体上,则A和B连锁位于一条染色体上,a和b连锁位于另一条同源染色体上或者A和b连锁位于一条染色体上,a和B连锁位于另一条同源染色体上,据题图分析,则第二种类型为。
②为了推断两对基因在染色体上的位置,可以让该植株自交(或与基因型为aabb的植株测交)得F1,根据子代的表现型种类及其比例进行判定。
a.若两对基因在两对同源染色体上,则这两对基因的遗传遵循基因的自由组合定律,所以其能形成四种比例相等的配子(AB、Ab、aB、ab),后代植株花将具有三种花色,粉色(A_Bb):红色(A_bb):白色(A_BB 或aa__)=3/4×1/2:3/4×1/4:(1−3/4×1/2−3/4×1/4)=6:3:7。该个体测交(即和aabb杂交),aabb只能产生ab一种配子,雌雄配子随机结合后,子代粉红色:红色:白色=1:1:2。
b.若两对基因在一对同源染色体上,且AB连锁,ab连锁在一块,符合第二种类型,则亲本将形成两种比例相等的配子(AB、ab),这两种配子随机组合产生三种基因型后代分别是1AABB (白色):2AaBb(粉色):1aabb(白色)= 1:1。该个体测交(即和aabb杂交),aabb只能产生ab一种配子,雌雄配子随机结合后,子代粉红色:白色=1:1。
c.若两对基因在一对同源染色体上,且Ab连锁,aB连锁在一块,符合第三种类型,亲本将形成两种比例相等的配子Ab、aB,这两种配子随机组合产生三种基因型后代分别是AaBb (粉色):AAbb(红色):aaBB(白色)=2:1:1。所以若子代植株花色和比例为:粉色∶红色∶白色=2∶1∶1。该个体测交(即和aabb杂交),aabb只能产生ab一种配子,雌雄配子随机结合后,子代红色:白色=1:1。
24. 某种蝴蝶(2n=50))的性别决定方式为ZW型,蝴蝶的长口器(R)对短口器(r)为显性,且R、r仅位于Z染色体上,野生型蝴蝶有长口器和短口器两种类型。研究人员通过基因工程培育出一种特殊长口器蝴蝶雄性品系(Z/Z),其中一条Z染色体上携带隐性致死基因t,已知当t基因纯合(Z'Z',Z'W)时导致胚胎死亡。回答下列问题:(以下均不考虑互换与基因突变等特殊情况)
(1)正常情况下,该种蝴蝶减数分裂产生的次级卵母细胞中W染色体的数目最多是________条,产生的卵细胞的染色体组成为________。
(2)为确定长口器蝴蝶雄性品系(2RZr)中致死基因t位于哪条Z染色体上,研究人员让该蝴蝶品系与短口器雌性个体交配,发现子代蝴蝶表型为雄性长口器:雄性短口器:雌性长口器=1:1:1。由此可以判断致死基因t位于________(填“ZR”或“Zr”)染色体上,该杂交产生的子代群体中r基因的频率是________。
(3)利用上一小题得到的子代雄性短口器蝴蝶与另一野生型雌性长口器蝴蝶杂交,后代中的长口器蝴蝶占________;若后代还出现一只成活的性染色体为ZZW的长口器蝴蝶,从减数分裂形成配子的过程分析,原因是________________。
(4)蝴蝶的紫翅(M)对黄翅(m)为显性,位于常染色体上,用两种纯合的野生型蝴蝶进行杂交得到F1,F1雌雄交配得到F2,F2出现4种表型,且比例为紫翅长口器:紫翅短口器:黄翅长口器:黄翅短口器=5:3:3:1,科研人员寻找原因,发现是有一种雌配子不育,则该不育雌配子的基因型是________,亲本纯合野生型蝴蝶的基因型是________。
【答案】24. ①. 2 ②. 24+Z或24+W
25. ①. Zr ②. 60%
26. ①. 2/3 ②. 长口器雌性蝴蝶在减数分裂Ⅰ时,Z染色体和W染色体移向了同一极,形成了ZRW类型的雌配子
27. ①. MZR ②. MMZrW和mmZRZR
【解析】
【分析】基因分离定律和自由组合定律的实质:进行有性生殖的生物在进行减数分裂产生配子的过程中,位于同源染色体上的等位基因随同源染色体分离而分离的同时,位于非同源染色体上的非等位基因进行自由组合。
【小问1详解】
雌性蝴蝶减数分裂产生的次级卵母细胞中W染色体的数目可能为0、1或2,所以最多为2条;雌性蝴蝶2n=50,为24对常染色体+ZW性染色体,则减数分裂产生的卵细胞的染色体组成为24+Z或24+W。
【小问2详解】
若致死基因在ZR上,长口器蝴蝶雄性品系为ZRtZr,与短口器雌性个体ZrW交配,子代ZRtZr(雄性长口器):ZRtW(致死):ZrZr(雄性短口器):ZrW(雌性短口器)=1:0:1:1,与题干子代蝴蝶表型为雄性长口器:雄性短口器︰雌性长口器=1:1:1不一致;若致死基因在Zr上,长口器蝴蝶雄性品系为ZRZrt,与短口器雌性个体ZrW交配,子代ZRZr(雄性长口器):ZRW(雌性长口器):ZrtZr(雄性短口器):ZrtW(致死)=1:1:1:0,与题干子代蝴蝶表型为雄性长口器:雄性短口器︰雌性长口器=1:1:1一致,故致死基因t位于Zr染色体上。该杂交产生的子代群体中r基因频率=(1+2)/(2+1+2)=60%。
【小问3详解】
子代ZrtZr(雄性短口器)与ZRW(雌性长口器)杂交,后代为ZRZrt(雄性长口器):ZrtW(致死):ZRZr(雄性长口器):ZrW(雌性短口器)=1:0:1:1,雄性长口器蝴蝶占2/3。性染色体为ZZW的长口器蝴蝶的基因型是ZRZ-W,从亲本形成配子过程分析,ZR和W应同时来自母本,故原因是亲本雌性蝴蝶在减数分裂Ⅰ时ZR和W染色体未分离,进入同一生殖细胞中,形成了ZRW的雌配子,并和隐性雄配子受精后发育而成。
【小问4详解】
蝴蝶的紫翅(M)对黄翅(m)为显性,位于常染色体上,蝴蝶的长口器(R)对短口器(r)为显性,且R、r仅位于Z染色体上,控制两对性状的基因均位于两对不同的染色体上且独立遗传,遵循基因的自由组合定律。两种纯合的野生型蝴蝶进行杂交得F1,F1相互交配得F2,F2出现4种表型,故F1基因型为MmZRZr×MmZRW,其正常后代紫翅长口器:紫翅短口器:黄翅长口器:黄翅短口器=9:3:3:1,现为5:3:3:1,当雌配子为MZR配子不育时,比例符合,因此可推断该结果出现的原因是母本的含MZR基因的雌配子不育,由此确定亲本的基因型是MMZrW和mmZRZR。血型
A型
B型
AB型
O型
基因型
IAIA、IAi
IBIB、IBi
IAIB
ii
组合
亲本
F1表型
F2表型及比例
一
甲×乙
雌雄异花同株
雌雄异花同株∶雌全同株∶全雌株=12∶3∶1
二
乙×丙
雌雄异花同株
雌雄异花同株∶雄全同株=3∶1
有眼裂翅
有眼正常翅
无眼裂翅
无眼正常翅
雌蝇(只)
181
0
62
0
雄蝇(只)
89
92
31
0
四川省成都市树德中学2023-2024学年高一下学期3月月考生物试题(原卷版+解析版): 这是一份四川省成都市树德中学2023-2024学年高一下学期3月月考生物试题(原卷版+解析版),文件包含精品解析四川省成都市树德中学2023-2024学年高一下学期3月月考生物试题原卷版docx、精品解析四川省成都市树德中学2023-2024学年高一下学期3月月考生物试题解析版docx等2份试卷配套教学资源,其中试卷共31页, 欢迎下载使用。
安徽省亳州市第五完全中学2023-2024学年高一下学期3月月考生物试题(原卷版+解析版): 这是一份安徽省亳州市第五完全中学2023-2024学年高一下学期3月月考生物试题(原卷版+解析版),文件包含精品解析安徽省亳州市第五完全中学2023-2024学年高一下学期3月月考生物试题原卷版docx、精品解析安徽省亳州市第五完全中学2023-2024学年高一下学期3月月考生物试题解析版docx等2份试卷配套教学资源,其中试卷共24页, 欢迎下载使用。
山东省大联考2023-2024学年高一下学期3月月考生物试题(原卷版+解析版): 这是一份山东省大联考2023-2024学年高一下学期3月月考生物试题(原卷版+解析版),文件包含精品解析山东省大联考2023-2024学年高一下学期3月月考生物试题原卷版docx、精品解析山东省大联考2023-2024学年高一下学期3月月考生物试题解析版docx等2份试卷配套教学资源,其中试卷共27页, 欢迎下载使用。

