第1_3单元阶段练习题-2023-2024学年六年级数学下册苏教版
展开
这是一份第1_3单元阶段练习题-2023-2024学年六年级数学下册苏教版,共16页。试卷主要包含了选择题,填空题,判断题,计算题,解答题等内容,欢迎下载使用。
学校:__________姓名:___________班级:___________考号:___________
一、选择题
1.要了解滁州盼盼食品厂2020年5月~2021年4月期间各个月的食品生产量变化情况,用( )统计图比较合适。
A.条形B.折线C.扇形
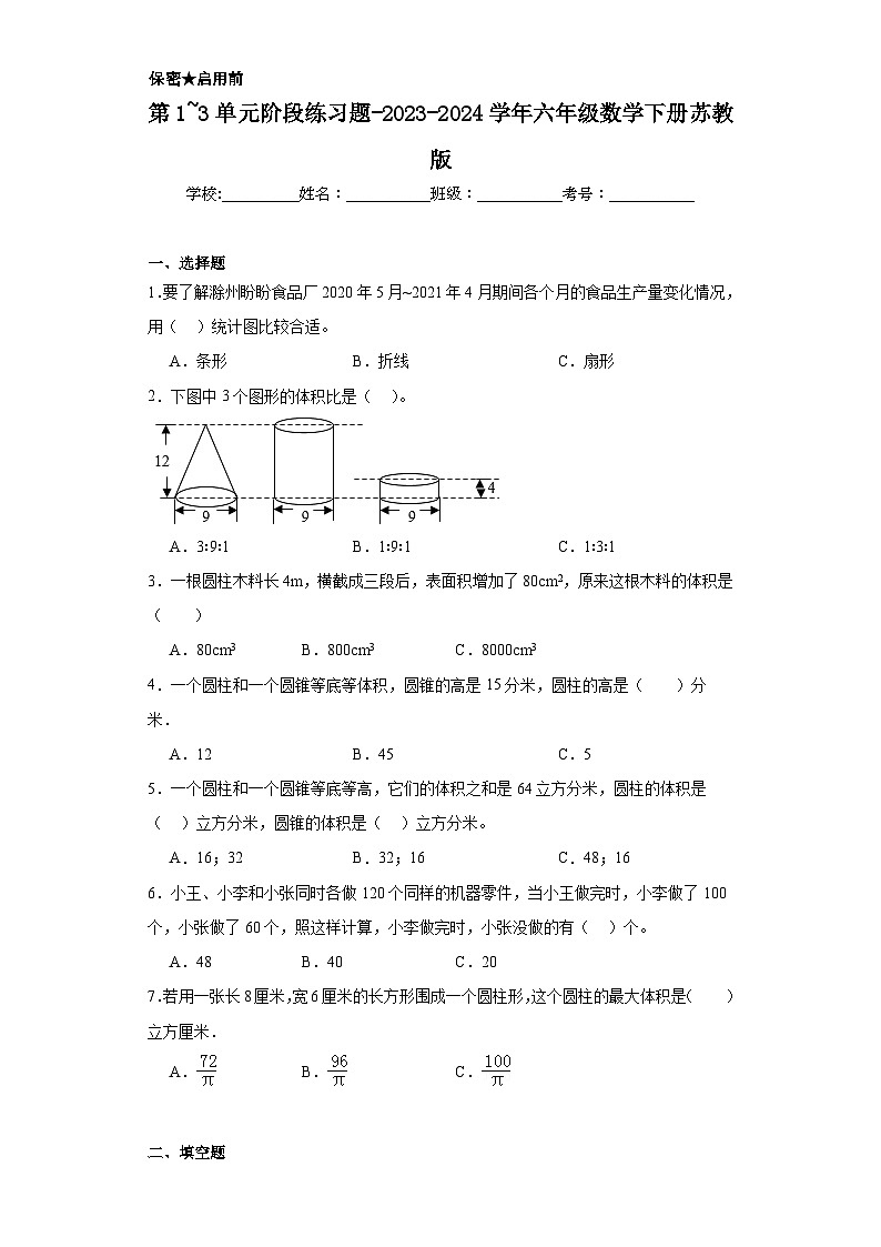
2.下图中3个图形的体积比是( )。
A.3∶9∶1B.1∶9∶1C.1∶3∶1
3.一根圆柱木料长4m,横截成三段后,表面积增加了80cm2,原来这根木料的体积是( )
A.80cm3B.800cm3C.8000cm3
4.一个圆柱和一个圆锥等底等体积,圆锥的高是15分米,圆柱的高是( )分米.
A.12B.45C.5
5.一个圆柱和一个圆锥等底等高,它们的体积之和是64立方分米,圆柱的体积是( )立方分米,圆锥的体积是( )立方分米。
A.16;32B.32;16C.48;16
6.小王、小李和小张同时各做120个同样的机器零件,当小王做完时,小李做了100个,小张做了60个,照这样计算,小李做完时,小张没做的有( )个。
A.48B.40C.20
7.若用一张长8厘米,宽6厘米的长方形围成一个圆柱形,这个圆柱的最大体积是( )立方厘米.
A.B.C.
二、填空题
8.一个圆锥和一个圆柱的体积相等,底面半径也相等,圆锥高是15cm,圆柱的高是( )cm.
9.把一个棱长为6厘米的正方体木块削成一个最大的圆锥,削成的圆锥体积是( )立方厘米,利用率为( )%。(百分号前保留一位小数)
10.一个直角三角形三边的长度分别是6cm,8cm,10cm,分别以两条直角边为轴,旋转一周,得到两个形状不同的立体图形,这两个立体图形的体积分别是( )立方厘米和( )立方厘米(结果保留)。
11.一种圆柱形通风管,长15米,横截面口半径是10厘米,生产一个这种通风管需铁皮( )平方米.
12.一个圆柱的底面半径和高都是4厘米,它的表面积是( )平方厘米,体积是( )立方厘米。
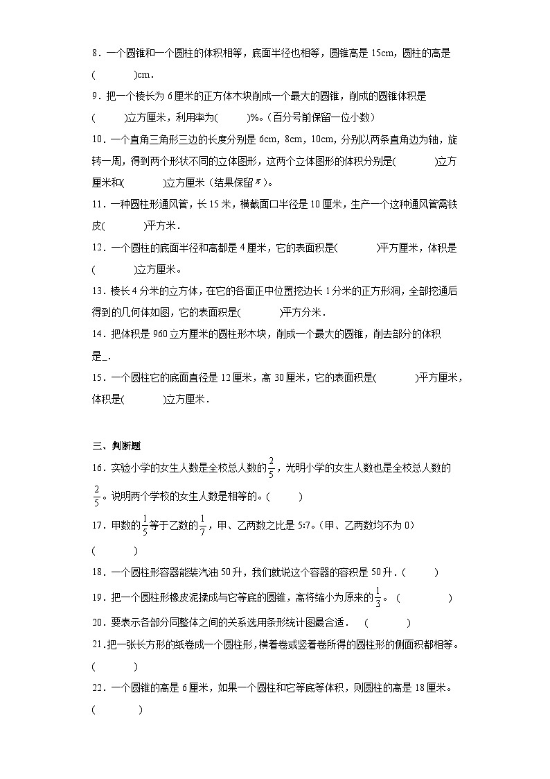
13.棱长4分米的立方体,在它的各面正中位置挖边长1分米的正方形洞,全部挖通后得到的几何体如图,它的表面积是( )平方分米.
14.把体积是960立方厘米的圆柱形木块,削成一个最大的圆锥,削去部分的体积是 .
15.一个圆柱它的底面直径是12厘米,高30厘米,它的表面积是( )平方厘米,体积是( )立方厘米.
三、判断题
16.实验小学的女生人数是全校总人数的,光明小学的女生人数也是全校总人数的。说明两个学校的女生人数是相等的。( )
17.甲数的等于乙数的,甲、乙两数之比是5∶7。(甲、乙两数均不为0)( )
18.一个圆柱形容器能装汽油50升,我们就说这个容器的容积是50升.( )
19.把一个圆柱形橡皮泥揉成与它等底的圆锥,高将缩小为原来的。 ( )
20.要表示各部分同整体之间的关系选用条形统计图最合适. ( )
21.把一张长方形的纸卷成一个圆柱形,横着卷或竖着卷所得的圆柱形的侧面积都相等。( )
22.一个圆锥的高是6厘米,如果一个圆柱和它等底等体积,则圆柱的高是18厘米。( )
四、计算题
23.直接写出得数。
24.怎样算简便就怎样算.
+÷- ×+÷8 ×[÷(-)]
(+)×15×11 ×58+×41+ (21×+×21)×
五、解答题
25.木匠师傅把一个横截面为正方形的长方体木料,削成一个最大的圆柱体,这个圆柱体的底面周长为25.12厘米,高40厘米,原来长方体木料的体积是多少?
26.一个装满玉米的圆柱形粮囤,底面周长6.28米,高2米。如果将这些玉米堆成一个高1米的圆锥形的玉米堆,圆锥底面积是多少平方米?
27.学校水冲厕所水笼头的内直径为16毫米,水龙头打开后,水速每秒大约是2米.一只水龙头一节课(40分钟)大约流出多少水?
28.等底等高的圆柱体与圆锥体,如果圆锥体高增加12厘米,则圆锥体与圆柱体体积相等,已知圆锥的底面半径是5厘米,原来圆锥的体积是多少立方厘米?
29.一个圆柱形容器内放有一个小圆柱体铁块。现在打开水龙头往容器中灌水,3分钟时水面恰好没过铁块的顶面,再过18分钟水灌满容器。已知容器的高为50厘米,铁块的高为20厘米。铁块的底面积是容器底面积的百分之几?
30.一个圆锥形沙堆,底面周长18.84米,高2.5米,这堆沙子的体积是多少立方米?
31.一个圆柱的底面直径是2分米,侧面展开图是正方形,这个圆柱的侧面积是多少?
32.利用图中的纸板可以做一个最大的圆柱体,这个圆柱的侧面积是多少平方分米?
参考答案:
1.B
【分析】条形统计图:能够清楚表示出数量的多少;折线统计图:不仅能够表示出数量的多少,而且能够反映出数量的增减变化情况;扇形统计图:可以清楚的表示出各部分的数量与总数量之间的关系。据此判断即可。
【详解】由分析可知:要了解滁州盼盼食品厂2020年5月到2021年4月期间各个月的食品生产量变化情况,用折线统计图比较合适。
故答案为:B
【点睛】本题主要考查各个统计图的特点,熟练掌握它们的特点并灵活运用。
2.C
【分析】由图意知:3个图形是等底不同高,利用圆锥与圆柱的体积公式求得各自的体积就再进行对比,既可得解。据此解答。
【详解】∶∶
=4:12:4
=1∶3∶1
故答案为:C
【点睛】此题考查了圆柱与圆锥的体积公式灵活运用及比的化简。
3.C
【详解】试题分析:根据圆柱的切割特点可知,切割成三段后,表面积是增加了4个圆柱的底面的面积,由此利用增加的表面积即可求出这根木料的底面积,再利用圆柱的体积公式即可解答问题.
解:4米=400厘米,
80÷4×400=8000(立方厘米),
答:这根木料的体积是8000立方厘米.
故选C.
点评:抓住圆柱的切割特点,先求出圆柱的底面积是解决本题的关键.
4.C
【详解】试题分析:根据圆柱的体积=底面积×高,圆锥的体积=×底面积×高,可得:当圆柱与圆锥的体积和底面积分别相等时,圆锥的高是圆柱的高的3倍,由此即可解决此类问题.
解:根据圆柱与圆锥的体积公式可得:当它们的体积与底面积分别相等时,圆锥的高是圆柱的高的3倍,
所以当圆锥的高是15分米,圆柱的高是:15÷3=5(分米),
答:圆柱的高是5分米.
故选C.
点评:解答此题要明确:体积与底面积分别相等时,圆锥的高是圆柱的高的3倍,由此结论即可解决此类问题.
5.C
【解析】略
6.A
【分析】因为在同一时间内,小李做了100个,小张只做了60个,所以两人的“工效”之比是5∶3;因此小李再做20个时,小张只能做20×=12(个),所以小张还有120-60-12=48个没有做完。
【详解】两人的“工效”之比是100∶60=5∶3
120-60-(120-100)×
=120-60-12
=48(个)
答:小李做完时,小张还差48个没做。
故答案为:A
【点睛】此题主要考查了工程问题的应用,关键是求出小李和小张两人的“工效”之比。
7.B
【详解】试题分析:以8厘米为底面周长;以6厘米为底面周长两种情况,先得到底面半径,再根据圆柱的体积公式计算即可求解.
解:(1)π×(8÷π÷2)2×6,
=π××6,
=(立方厘米);
(2)π×(6÷π÷2)2×8,
=π××8,
=(立方厘米);
因为立方厘米>立方厘米;
所以这个圆柱的最大体积是.
故选B.
点评:考查了圆的周长和圆柱的体积,圆柱的体积公式:V=πr2h,本题求圆柱的体积要分:①以8厘米为底面周长;②以6厘米为底面周长两种情况讨论求解,方能得到正确答案.
8.5厘米
【详解】试题分析:圆锥的体积=×底面积×高,圆柱的体积=底面积×高,设圆柱的底面半径为r,圆柱的高为h,分别表示出各自的体积,即可求出圆柱的高.
解:设圆柱的底面半径为r,圆柱的高为h,
圆锥的体积:×πr2×15=5πr2;
圆柱的体积:πr2h,
又因5πr2=πr2h,
则h=5;
答:圆柱的高是5厘米.
点评:此题主要考查圆锥和圆柱的体积的计算方法的灵活应用.
9. 56.52 26.2
【分析】根据题意,削成一个最大的圆锥体的底面直径为6厘米,高为6厘米,可根据圆锥的体积公式进行计算即可;再用削成的圆锥体积除以正方体木块的体积即可。
【详解】圆柱的底面半径为:6÷2=3(厘米)
圆柱的体积为:×3.14×32×6
=×3.14×9×6
=×28.26×6
=9.42×6
=56.52(立方厘米)
削成的圆锥体积是56.52立方厘米;
6×6×6
=36×6
=216(立方厘米)
56.52÷216×100%
≈0.262×100%
=26.2%
【点睛】解答此题的关键是确定削成的最大的圆锥体的底面直径和高,然后再根据圆锥体积的体积公式V=×底面积×高进行计算即可。
10. 128 96
【分析】一个直角三角形三边的长度分别是6cm,8cm,10cm,因为斜边的长度大于直角边,所以直角边为:6cm,8cm,沿直角三角形的一条直角边旋转一周即可得到一个圆锥,沿哪条边旋转,那么那条直角边就是圆锥的高,另外一条直角边即为圆锥的底面半径;当圆锥的高为6cm是,圆锥的底面半径为8cm,当圆锥的高为8cm时,圆锥的底面半径为6cm,再根据,即可求出圆锥的体积。
【详解】由分析可知:
=××82×6
=××64×6
=128(立方厘米)
=××62×8
=××36×8
=96(立方厘米)
所以这两个立体图形的体积分别是128立方厘米和96立方厘米。
【点睛】本题考查圆锥体积公式的灵活运用,注意:不要忘记乘。
11.9.42.
【详解】试题分析:首先要明确通风管是没有底面的只有侧面,根据圆柱的侧面积公式,圆柱的侧面积=底面周长×高,由此列式解答.
解:10厘米=0.1米,
2×3.14×0.1×15,
=3.14×3,
=9.42(平方米);
答:生产一个这种通风管需铁皮9.42平方米.
故答案为9.42.
点评:此题属于圆柱的侧面积的实际应用,解答时要搞清所求物体的形状,明确通风管是没有底面的只有侧面,根据圆柱的侧面积的计算方法解决问题.
12. 200.96 200.96
【分析】(1)因为圆柱的表面积等于侧面积加2个底面的面积,圆柱的侧面积等于底面周长乘高,即S=Ch=πdh,代入数据,由此根据侧面积和底面积的计算方法,列式解答即可;
(2)圆柱的体积=底面积×高,据此即可解答。
【详解】(1)圆柱的侧面积:
3.14×4×2×4
=12.56×2×4
=25.12×4
=100.48(平方厘米)
表面积是:
100.48+3.14×42×2
=100.48+3.14×16×2
=100.48+50.24×2
=100.48+100.48
=200.96(平方厘米)
(3)3.14×42×4
=3.14×16×4
=50.24×4
=200.96(立方厘米)
它的表面积是200.96平方厘米,体积是200.96立方厘米。
【点睛】此题主要考查了圆柱的表面积、体积的计算方法,即表面积等于侧面积加2个底面的面积;体积等于底面积乘高。
13.132
【详解】试题分析:根据题意可知:在它的各面正中位置挖边长1分米的正方形洞,原来正方体的外表面积减少了6个边长是1分米的正方形的面积,而又增加了3个底面边长是1分米,高是4分米的长方体的4个侧面的面积,由于3个洞在中心重合,所以再减去一个棱长是1分米的正方体的表面积.据此解答.
解:4×4×6﹣1×1×6+1×4×4×3﹣1×1×6,
=96﹣6+16×3﹣6,
=96﹣6+48﹣6,
=132(平方分米);
答:题的表面积是132平方分米.
故答案为132.
点评:此题主要考查正方体、长方体的表面积的计算,关键是明白:3个洞在中心重合部分是1个棱长1分米的正方体.
14.640立方厘米
【详解】试题分析:“把体积是960立方厘米的圆柱形木块,削成一个最大的圆锥,”则这个圆柱和圆锥是等底等高的,所以圆锥的体积是圆柱的体积的,所以削去部分的体积就是这个圆柱的体积的,由此即可计算选择.
解:960×=640(立方厘米),
答:削去部分的体积是640立方厘米.
故答案为640立方厘米.
点评:此题考查了等底等高的圆柱与圆锥的体积倍数关系的灵活应用.
15.1356.48、3391.2
【详解】试题分析:圆柱的表面积=侧面积+2个底面积,而侧面积=底面周长×高,圆柱的体积=底面积×高,圆柱的底面直径和高已知,代入公式即可求解.
解:圆柱的表面积:
3.14×12×30+3.14××2,
=37.68×30+3.14×36×2,
=1130.4+113.04×2,
=1130.4+226.08,
=1356.48(平方厘米);
圆柱的体积:3.14××30,
=3.14×36×30,
=113.04×30,
=3391.2(立方厘米);
答:圆柱的表面积是1356.48平方厘米;体积是3391.2立方厘米.
故答案为1356.48、3391.2.
点评:此题主要考查圆柱的表面积和体积的计算方法.
16.×
【解析】略
17.√
【分析】写成算式形式是:甲×=乙×,根据比例的基本性质写出比例化简即可。
【详解】甲×=乙×,甲∶乙=∶=5∶7,所以原题说法正确。
【点睛】本题考查了比例的基本性质,比例的两内项积=两外项积。
18.√
【详解】思路分析:本题考查的是容积的定义.
名师解析:容积是指容器所能容纳物体的体积.所以一个圆柱形容器能装汽油50升,我们就说这个容器的容积是50升,是正确的.
易错提示:容积的概念掌握不清.
19.×
【分析】根据题意可知,在揉橡皮泥的过程中,它的总体积不变,即圆柱形橡皮泥揉成与它等底的圆锥,它俩的体积不变,底面积相同,再根据圆柱的体积和圆锥的体积公式即可得到答案。
【详解】设圆柱的高为H,圆锥的高为h,它俩的底面积为S
S×H=S×h×
H=h
h=3H
由此即可知道:圆锥的高应扩大为原来的3倍
故正确答案为:×
【点睛】本题主要考查圆柱和圆锥的体积关系,熟练掌握圆柱和圆锥的体积公式并灵活运用。
20.错误
【详解】根据统计图的特点可知:要表示各部分同整体之间的关系选用扇形统计图最合适.扇形统计图是用整个圆的面积表示总数,用扇形面积表示各部分占总数的百分数.
21.√
【分析】根据圆柱的侧面展开图与长方形的关系进行解答。
【详解】圆柱的侧面沿高展开后的到一个长方形,无论底面周长为长,还是高为长,它的侧面积都等于长方形的面积,长方形的长与宽不变(乘积一定),所以把一张长方形的纸卷成一个圆柱形,横着卷或竖着卷所得的圆柱形的侧面积都相等。
故答案为:√
【点睛】本题主要考查圆柱的侧面展开图,解题的关键是抓住长方形的长、宽不变。
22.×
【分析】根据圆锥的体积公式V=sh,圆柱的体积公式V=sh,得出圆锥的高与圆柱的高的关系,由此得出答案。
【详解】圆锥的体积是:V=sh1
圆柱的体积是:V=sh2
圆柱的高:h2=sh1÷s=h1
=×6
=2(厘米)
题干说法错误。
故答案为:×。
【点睛】本题关键是合理利用圆柱与圆锥的体积公式,找出圆柱的高与圆锥的高的关系。
23.6;2.5;;
;2;2;
98%;1%;50;10
【解析】略
24.;;;
67;;
【详解】+÷-
=+(-)
=+
=
×+÷8
=×+×
=×(+)
=×2
=
×[÷(-)]
=×[÷]
=×
=
(+)×15×11
=×15×11+×15×11
=22+45
=67
×58+×41+
=(58+41+1)×
=100×
=
(21×+×21)×
=(9+12)×
=21×
=
25.2560立方厘米
【详解】试题分析:由题意可知,把一个横截面为正方形的长方体木料,削成一个最大的圆柱体,这个圆柱体的底面直径等于长方体的底面边长,圆柱的高等于长方体的高,根据长方体大体积公式:
v=abh,把数据代入公式解答即可.
解:圆柱的底面直径(长方体的底面边长):
25.12÷3.14=8(厘米),
8×8×40=2560(立方厘米),
答:原来长方体的体积是2560立方厘米.
点评:此题主要考查长方体的体积公式的灵活运用,解答关键是明确:削成的圆柱的底面直径等于长方体担担面边长,圆柱的高等于长方体的高.
26.18.84平方米
【详解】圆柱的体积:
3.14×(6.28÷2÷3.14)2×2
=3.14×1×2
=6.28(立方米)
圆锥的底面积:
6.28×3÷1
=18.84÷1
=18.84(平方米)
答:圆锥的底面积是18.84平方米。
27.0.964608立方米
【详解】16毫米=0.016米
40分=2400秒
0.016÷2=0.008(米)
3.14×0.008×0.008×2×2400=0.964608(立方米)
28.157立方厘米
【详解】试题分析:根据圆柱和圆锥的体积公式可知:体积相等,底面积相等的圆锥的高是圆柱的高的3倍,所以原来圆锥的高是12÷2=6厘米,再利用圆锥的体积公式进行计算即可.
解:12÷2=6(厘米),
×3.14×52×6,
=×3.14×25×6,
=157(立方厘米);
答:原来的圆锥的体积157立方厘米.
点评:此题考查了等底等高的圆柱与圆锥的体积倍数关系以及圆锥的体积公式的灵活应用.
29.75%
【分析】根据题意,可把这个容器分成上下两部分,下面的部分与铁块等高(20厘米),上面部分的高为(50-20)厘米;根据灌水时间关系可以发现,上面部分的高是30厘米,用18分钟;下面部分的高是20厘米,只用了3分钟,原因是下面含铁块的体积;据此解答。
【详解】容器上面部分的高是:50-20=30(厘米)
容器下面部分的高与上面部分高的比是:20:30=2∶3
容器下面部分的高是上面部分高的;上面部分高30厘米用18分钟,所以下面部分高10厘米应该用:18×=12分钟;但是只用了3分钟,其余(12-3)分钟的灌水的体积被铁块占了;所以铁块的底面面积和容器底面面积的比是9:12=3∶4;所以铁块的底面积是容器底面积的:3÷4=75%
答:铁块的底面积是容器底面积的75%。
【点睛】此题数量关系比较复杂,解题的关键是根据灌水时间关系来进行分析解答,这样就化难为简。
30.23.55立方米
【分析】圆的周长=2πr,据此求出圆锥的底面半径,再根据圆锥的体积公式:V=πr2h,把数据代入公式解答。
【详解】3.14×(18.84÷3.14÷2)2×2.5
=3.14×9×2.5
=23.55(立方米)
答:这堆沙子的体积是23.55立方米。
【点睛】本题考查圆锥体积的应用。掌握圆的周长、圆锥的体积公式并灵活运用是解题的关键。
31.(3.14×2)×(3.14×2)
=6.28×6.28
=39.4384(平方分米)
答:这个圆柱的侧面积是39.4384平方分米.
【详解】由题意知,圆柱的侧面展开图正好是一个正方形,也就是说,它的底面周长和高是相等的,要求这个圆柱的侧面积是多少,根据“圆柱的侧面积=底面周长×高”解答即可.
32.3.14×(8÷2),
=3.14×4,
=12.56(分米);
12.56×8=100.48(平方分米);
答:这个圆柱的侧面积是100.48平方分米.
【详解】因为圆柱的侧面积=底面周长×高,于是先计算出底面周长,再乘高即可得解.
相关试卷
这是一份(期中易错提升卷)2023-2024学年六年级数学下册第1_3单元检测卷(苏教版),共19页。试卷主要包含了24 平方分米,表面积是 75,36;等内容,欢迎下载使用。
这是一份(期中提分卷)2023-2024学年六年级数学下册第1_3单元检测卷(苏教版),共22页。试卷主要包含了8米,高是1,2厘米,卡爪长6,2和1,84m,高是2,04平方厘米等内容,欢迎下载使用。
这是一份(期中提分卷)2023-2024学年六年级数学下册第1_3单元检测卷(人教版),共17页。试卷主要包含了1%的手续费,84,7;0,12立方厘米等内容,欢迎下载使用。

