九省联考【河南省】2024届高三理综试题+答案
展开注意事项:
1.答卷前,考生务必将自己的考生号、姓名、考点学校、考场号及座位号填写在答题卡上。
2.回答选择题时,选出每小题答案后,用铅笔把答题卡上对应题目的答案标号涂黑。如需要改动,用橡皮擦干净后,再选涂其他答案标号。回答非选择题时,将答案写在答题卡上。写在本试卷上无效。
3.考试结束后,将本试卷和答题卡一并交回。
可能用到的相对原子质量:H 1 C 12 N 14 O 16 Na 23 S 32 Ca 40
一、选择题:本题共13小题,每小题6分,共78分。在每小题给出的四个选项中,只有一项是符合题目要求的。
1. 人类生活品质的提升离不开科技的进步。下列说法正确的是
A. 作为纳米苂光材料的碳量子点属于胶体
B. 食品脱氧剂使用后,其中的铁粉转化成
C. 人工转化二氧化碳合成的己糖属于高分子化合物
D. 环型碳、环型碳和金刚石均是碳元素的同素异形体
【答案】D
【解析】
【详解】A.纳米苂光材料的碳量子点颗粒大小在胶体的范围内,但是没有分散剂,不能叫胶体,故A错误;
B.食品脱氧剂使用后,其中的铁粉与空气中的氧气反应转化成,故B错误;
C.己糖的相对分子质量不大,不属于高分子化合物,故C错误;
D.环型碳、环型碳和金刚石都是碳元素的单质,是碳元素的同素异形体,故D正确。
答案选D。
2. 一种在航空航天、国防军工等领域具有应用前景的液晶聚芳酯可由如下反应制备。下列说法错误的是
A. ,化合物为乙酸B. 化合物最多有24个原子共平面
C 反应说明化合物可发生缩聚反应D. 聚芳酯与稀和溶液均可反应
【答案】B
【解析】
【详解】A.由上述方程式可以判断,X为羟基和CH3CO结合成的乙酸分子,p等于2m-1,故A正确;
B.F中,左侧甲基上的3个氢有1个可能与右边的分子整体共平面,故最多有25个原子可能共平面,故B错误;
C.由方程式可知,E分子中含有酯基和羧基,E也可以发生缩聚反应,故C正确;
D.聚芳酯中含有酯基,稀和溶液均可发生水解反应,故D正确。
答案选B。
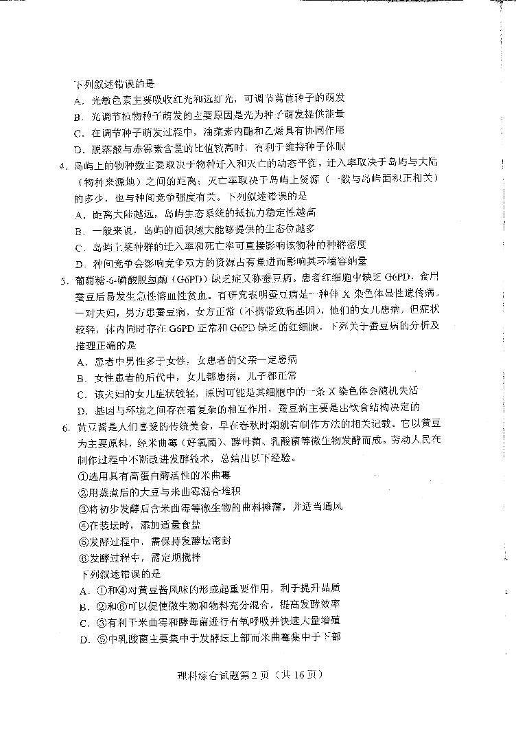
3. 可用于印染、畜牧等领域,其晶体的部分结构如下图所示。下列说法正确的是
A. 电负性:
B. 基态的价层电子排布式为
C. 晶体中和原子的轨道杂化类型均为
D. 晶体中微粒间的相互作用只有离子键、共价键和配位键
【答案】C
【解析】
【详解】A.一般非金属的电负性强于金属,故H的非金属性强于铁,电负性由强到弱的顺序为:,故A错误;
B.基态的价层电子排布式为,失去最外层2个电子变成,故基态的价层电子排布式为,故B错误;
C.晶体中N原子和S原子都连有4个共价键,故都采用杂化,故C正确;
D.晶体中微粒间的相互作用有离子键、共价键和配位键,还有分子间作用力,氢键,故D错误。
答案选C。
4. 一种基于固体电解质的可充电熔融钠电池,具有安全、电流密度高、使用条件宽泛等优点,其工作示意图如下所示,已知电池放电时不断有生成。下列说法错误的是
A. 放电时电极为负极B. 固体电解质含钠离子
C. 充电时阳极反应式:D. 转移时,区和区的质量差改变
【答案】D
【解析】
【分析】电池放电时不断有生成,可知放电时a为负极,电极反应为:,固体电解质只允许阳离子通过,固体电解质含钠离子,通过转移保持两侧电荷守恒,放电时b为正极,电极反应为:;充电时a为阴极,b为阳极,b极反应为:,据此分析;
【详解】A.根据分析,放电时电极为负极,A正确;
B.根据分析,固体电解质含钠离子,通过转移保持两侧电荷守恒,B正确;
C.充电时b为阳极,b极反应为:,C正确;
D.放电转移时,从区移出,区移入,两区质量差改变,D错误;
故选D。
5. 下列实验能达到目的的是
A. AB. BC. CD. D
【答案】A
【解析】
【详解】A.丝绸属于蛋白质,灼烧时有烧焦羽毛气味且燃烧结束形成黑色灰烬,A符合题意;
B.由于浓硫酸具有强氧化性,所以锌粒浓硫酸反应会生成二氧化硫气体;应用不同浓度的稀硫酸探究浓度对反应速率的影响,B不符合题意;
C.滴定终点错误,用标准溶液滴定至溶液呈浅红色,且半分钟不恢复原色,即达到滴定终点,C不符合题意;
D.向装有固体的装置中滴加稀盐酸,有硫化氢气体产生,可证明酸性,不能得到非金属性,D不符合题意;
故选A。
6. 甲酸甲酯作为潜在的储氢材料受到关注,科学家发现使用配合物催化剂可以使甲酸甲酯温和释氢,其可能的反应过程如下图所示。下列说法错误的是
A. 为极性分子,为非极性分子
B. 每消耗生成
C. 总反应为
D. 反应涉及键断裂和键形成
【答案】B
【解析】
【详解】A.H2O分子中中心O原子价层电子对数为2+=4,O原子上含有2对孤电子对,分子是V形分子,由于分子中正负电荷重心不重合,因此H2O是极性分子;为直线形分子,分子中正负电荷重心重合,为非极性分子,A正确;
B.由流程可知,分子中-OCH3转化为HCOO-,反应为++2H2,故每消耗生成,B错误;
C.由图可知,总反应为甲酸甲酯和水催化生成氢气和二氧化碳:,C正确;
D.结合C分析可知,甲酸甲酯转化为二氧化碳,则涉及键断裂,反应中生成氢气,涉及键形成,D正确;
故选B。
7. 向一定浓度的溶液中通入,存在化学平衡、和。平衡时分布系数与的关系如下图所示(其中代表或比如的分布系数,c(总)。下列说法错误的是
A. 曲线I代表,曲线代表
B. 反应的平衡常数的值为
C. 时,
D. 时,
【答案】D
【解析】
【分析】根据信息可知,Ⅰ表示、Ⅱ表示、Ⅲ、Ⅳ表示、Ⅴ表示,以此解题。
【详解】A.由分析可知,曲线I代表,曲线代表,A正确;
B.结合图中信息可知,的,的,的,B正确;
C.由图可知,当横坐标为-2时,,C正确;
D.根据电荷守恒可知,,由图可知,时,,则此时,D错误;
故选D。
三、非选择题:共174分。
8. 某实验小组对一种染料废水进行处理,获得Na2SO4并测定废水的总有机碳(总有机碳是指单位体积水样中溶解或悬浮的有机物碳元素质量总和,是水体评价的综合指标之一)。
实验步骤为:
①取100mL废水(假定有机成分只有萘磺酸钠),在35℃下加入等体积甲醇,充分混合后,冷却、过滤,得到固体A和滤液B。
②经检测,固体A主要成分为Na2SO4,并含有少量Na2SO3和萘磺酸钠;滤液B含2.3g萘磺酸钠。
③一定温度下,从滤液B中回收甲醇;再蒸发浓缩析出萘磺酸钠,过滤,得滤液C,向滤液C中加入适量的NaClO溶液去除少量的和NH3。
④按下图实验装置(部分装置略)对固体A进行处理,完全反应后Pt坩埚中固体为Na2SO4。
简化的操作过程:先检查装置气密性,再打开或关闭活塞1和活塞2,通入N2一段时间。再次打开或关闭活塞1和活塞2,改为通入O2,点燃煤气灯,一定时间后,停止加热,继续通O2一段时间。
回答下列问题:
(1)实验步骤①中加入甲醇的目的为_______。
(2)实验步骤③中回收甲醇的操作名称是_______,去除NH3生成N2反应的离子方程式为_______。
(3)通入N2的目的是_______。
(4)酸性KMnO4溶液的作用是_______,试剂是_______。
(5)改为通入O2前,需_______(填标号)。
A. 打开活塞1B. 打开活塞2C. 关闭活塞1D. 关闭活塞2
(6)反应后U形管(含试剂)增重0.44g,该废水总有机碳=_______(用科学计数法表示)。
【答案】(1)减小Na2SO4等无机物在水中的溶解度,便于析出
(2) ①. 蒸馏 ②. 2NH3+3ClO-=3Cl-+N2+3H2O
(3)排除装置中的空气,防止其影响废水中总有机碳含量的测量
(4) ①. 除去CO2中的SO2 ②. 浓硫酸 (5)BC
(6)1.32×104
【解析】
【分析】本题为实验探究题,向染料废水中加入等体积的甲醇,以使有机物充分溶解和减小Na2SO4等无机物在水中的溶解度,便于析出,冷却过滤后得到滤液B和滤渣A,用蒸馏的方法从滤液B中分离出甲醇后,再蒸发浓缩析出萘磺酸钠,过滤,得滤液C,向滤液C中加入适量的NaClO溶液去除少量的和NH3,步骤④为对固体A进行处理,完全反应后Pt坩埚中固体为Na2SO4,先关闭活塞2,打开活塞1,通入一段时间的N2,以排除装置中的空气防止其影响废水中总有机碳含量的测量,然后再关闭活塞1,打开活塞2,通入O2,点燃煤气灯,一定时间后,停止加热继续通O2至固体A冷却,固体A中Na2SO3转化为Na2SO4,有机物燃烧,未完全燃烧产生的CO被CuO继续氧化,酸性高锰酸钾溶液为除去CO2中的SO2,品红溶液为检验SO2是否除干净,试剂a为浓硫酸,可以干燥CO2和防止空气中的CO2和水蒸气进入U形管,影响实验结果,
【小问1详解】
由分析可知,实验步骤①中加入甲醇的目的为减小Na2SO4等无机物在水中的溶解度,便于析出,故答案为:减小Na2SO4等无机物在水中的溶解度,便于析出;
【小问2详解】
由分析可知,由于CH3OH易挥发,实验步骤③中回收甲醇的操作名称是蒸馏,去除NH3生成N2反应即NH3和NaClO反应生成N2、NaCl和H2O,根据氧化还原反应配平可得,该反应的离子方程式为2NH3+3ClO-=3Cl-+N2+3H2O,故答案为:蒸馏;2NH3+3ClO-=3Cl-+N2+3H2O;
小问3详解】
由分析可知,通入N2的目的是排除装置中的空气防止其影响废水中总有机碳含量的测量,故答案为:排除装置中的空气,防止其影响废水中总有机碳含量的测量;
小问4详解】
由分析可知,酸性KMnO4溶液的作用是除去CO2中的SO2,试剂是浓硫酸,故答案为:除去CO2中的SO2;浓硫酸;
【小问5详解】
由分析可知,改为通入O2前,需关闭活塞1,打开活塞2,故答案为:BC;
【小问6详解】
反应后U形管(含试剂)增重0.44g,即固体A与O2反应放出的CO2的质量为0.44g,即固体A中含有的C的质量为:=0.12g,由题干信息可知,滤液B含2.3g萘磺酸钠,该有机物中含有C的质量为:=1.2g,故该废水总有机碳==1.32×104,故答案为:1.32×104。
9. 钢渣是钢铁行业的固体废弃物,含有和等物质。一种以钢渣粉为原料固定并制备的工艺流程如图所示。
已知钢渣中元素质量分数为在稀盐酸和混合溶液中不易被浸出。该工艺条件下,有关金属离子开始沉淀和沉淀完全如下表所示:
回答下列问题:
(1)浸出1过程生成的“包裹”在钢渣表面形成固体膜,阻碍反应物向钢渣扩散。提高浸出率的措施有_______(除粉碎外,举1例)。该浸出过程不使用稀硫酸代替稀盐酸的原因是_______。
(2)为避免引入杂质离子,氧化剂应为_______(举1例)。
(3)滤液的溶质可循环利用,试剂应为_______。
(4)若的浸出率为,理论上1吨钢渣在“固碳”中可固定_______。
(5)富钒渣焙烧可生成钒钙盐,不同钒钙盐的溶解率随变化如图所示。已知浸出2的pH约为2.5,则应控制焙烧条件使该钒钙盐为_______。该培烧反应的化学方程式是_______。
(6)微细碳酸钙广泛应用于医药、食品等领域,某种碳酸钙晶胞如图所示。已知,该晶体密度为_______(列出计算式,阿伏加德罗常数的值为)。
【答案】(1) ①. 适当增大盐酸的浓度、适当升高温度、搅拌 ②. 稀硫酸与2CaO∙SiO2反应形成微溶于水的CaSO4覆盖在钢渣表面,阻碍反应物向钢渣扩散
(2)H2O2或氯水 (3)氨水
(4)297 (5) ①. Ca2V2O7 ②. V2O3+2CaCO3+O2Ca2V2O7+2CO2
(6)×1023
【解析】
【分析】钢渣中含有2CaO∙SiO2、Fe2O3、FeO、Al2O3和V2O3等,钢渣中加入稀盐酸、NH4Cl进行“浸出1”,经过滤得到富钒渣,滤液中含Fe3+、Fe2+、Al3+、Ca2+,滤液中加入氧化剂A将Fe2+氧化成Fe3+,加入试剂B将Fe3+、Al3+转化成铁铝渣而除去,然后加入试剂B调pH,再吸收CO2“固碳”得到微细CaCO3和滤液C;富钒渣与CaCO3在空气中焙烧得焙烧产物,焙烧产物中加入稀硫酸进行“浸出2”经过滤得滤渣和滤液,滤液经系列操作得V2O5,用还原剂将V2O5还原为V2O3。
【小问1详解】
浸出1过程生成的SiO2 “包裹”在钢渣表面形成固体膜,阻碍反应物向钢渣扩散。提高浸出率的措施有:适当增大盐酸的浓度、适当升高温度、搅拌等。该浸出过程不使用稀硫酸代替稀盐酸的原因是:稀硫酸与2CaO∙SiO2反应形成微溶于水的CaSO4覆盖在钢渣表面,阻碍反应物向钢渣扩散。
【小问2详解】
加入氧化剂A的目的是将Fe2+氧化成Fe3+,为避免引入杂质离子,氧化剂A应为H2O2或氯水。
【小问3详解】
加入试剂B的目的使Fe3+、Al3+转化成Fe(OH)3、Al(OH)3沉淀而除去,继续加入试剂B调pH,便于“固碳”时形成CaCO3,滤液C的溶质可循环利用,试剂B应为氨水。
【小问4详解】
钢渣中Ca元素的质量分数为30%,若Ca的浸出率为90%,理论上1吨钢渣在“固碳”中可固定CO2的质量为=297kg。
【小问5详解】
由图可知浸出2的pH约为2.5时,Ca2V2O7的溶解率最大,故应控制焙烧条件使钒钙盐为Ca2V2O7;该焙烧过程中V元素的化合价由+3价升至+5价,O2为氧化剂,根据得失电子守恒和原子守恒,该焙烧反应的化学方程式为V2O3+2CaCO3+O2Ca2V2O7+2CO2。
【小问6详解】
该晶胞中含Ca2+的个数为4×+4×+2×+2×+4=6,含的个数4×+4×+4=6,1个晶胞的质量为g,晶胞的体积为=×(4.99×10-7cm)2×(17.3×10-7cm)= ×4.992×17.3×10-21cm3,该晶体密度为g÷(×4.992×17.3×10-21cm3)= ×1023g/cm3。
10. 二氧化碳一甲烷重整反应制备合成气(H2+CO)是一种生产高附加值化学品的低碳过程。该过程存在如下化学反应:
①
②
③
④
回答下列问题:
(1) _______,反应①_______正向自发进行(填标号)。
A.低温下能 B.高温下能 C.任何温度下都能 D.任何温度下都不能
(2)反应体系总压强分别为和时,平衡转化率随反应温度变化如图所示,则代表反应体系总压强为的曲线是_______(填“Ⅰ”“Ⅱ”或“Ⅲ”),判断依据是_______。
(3)当反应体系总压强为时,平衡时部分组分的物质的量随反应温度变化如图所示。随反应温度的升高,的物质的量先增加后减少,主要原因是_______。
(4)恒温恒压条件下,向容器中通入和,达到平衡时的转化率为的转化率为,碳单质的物质的量为的物质的量为_______,反应①用摩尔分数表示的平衡常数_______(结果保留两位小数)。
上述平衡时,向体系通入气,重新达到平衡时,,则a_______b(填“>”“<”或“=”)。(已知反应的,物质的摩尔分数)
【答案】(1) ①. ②. B
(2) ①. III ②. 恒温减压时平衡①、③右移,甲烷平衡转化率增大
(3)温度在500摄氏度以前,温度对②反应影响更大,所以n(CO2)增大,温度高于500摄氏度,温度对①、③反应影响更大,所以n(CO2)减小
(4) ①. 0.5ml ②. 0.39 ③. >
【解析】
【小问1详解】
由盖斯定律可得:①=②+③-2④,所以==,所以;,>0、>0,所以高温反应①正向自发进行;
【小问2详解】
图像显示恒温变压(III、II、I的是顺序变化)甲烷平衡转化率增大,而反应①、③恒温减压平衡均右移,甲烷平衡转化率增大,即同温时压强越大甲烷平衡转化率越小,所以III曲线代表5.00MPa;判断依据是恒温减压时平衡①、③右移,甲烷平衡转化率增大;
【小问3详解】
升温②反应左移,使n(CO2)有增大的趋势,①、③反应右移,使n(CO2)有减小的趋势,温度在500摄氏度以前,温度对②反应影响更大,所以n(CO2)增大,温度高于500摄氏度,温度对①、③反应影响更大,所以n(CO2)减小;
【小问4详解】
三段式表示如下:平衡时甲烷转化了0.8ml,CO2转化了0.5 ml,C生成了0.8ml,所以x+m=0.8ml、x+y=0.5ml、y+m+n=0.8 ml 、解得n(CO)=2x-n=0.5ml;由氧原子守恒得n(H2O)=,由氢原子守恒得n(H2)=,容器气体总物质的量=,==0.39;恒温恒压条件下向体系通入气,相当于减压,①反应右移,氢气相对甲烷增加,所以b>a。
11. 多丁纳德(化合物K)是一种治疗痛风的药物,以下为其合成路线之一(部分反应条件已简化)。
已知:
回答下列问题:
(1)B化学名称是_______。
(2)D中官能团的名称为_______、_______。
(3)由F和H反应生成I的化学方程式为_______,反应类型为_______。
(4)由I转变为J可选用的试剂是_______(填标号)。
A. B. C. 稀D. 溶液
(5)设计反应1和反应2的目的是_______。
(6)在D的同分异构体中,同时满足下列条件的共有_______种;
①含有苯环;②遇溶液显紫色;③与溶液反应放出。
其中,核磁共振氢谱显示为五组峰,且峰面积比为的同分异构体的结构简式为_______。
【答案】(1)对乙基苯酚(或4-乙基苯酚)
(2) ①. 羧基 ②. 醚键
(3) ①. ++HCl ②. 取代反应 (4)B
(5)保护酚羟基,防止其被氧化
(6) ①. 13 ②.
【解析】
【分析】D在氯化铁为催化剂的作用下与氯气发生取代反应生成E,则D为,D由C经酸性高锰酸钾氧化得来,且C中碳原子数目为9,则C为,根据B到C的反应条件,则B为,由此可知A为,根据已知,可得F为;据此分析。
【小问1详解】
B为,则B的名称为对乙基苯酚(或4-乙基苯酚);
【小问2详解】
D为,其官能团名称为醚键、羧基;
【小问3详解】
F和H发生取代反应生成I,同时生成HCl,化学方程式为:++HCl;
【小问4详解】
I转变为J发生氧化反应,则可选用B;
【小问5详解】
由于酚羟基极易被氧化,因此在有机合成中将其转化后又恢复,则设计反应1和反应2的目的是保护酚羟基,防止其被氧化;
【小问6详解】
D为,其同分异构体中,
①含有苯环;
②遇溶液显紫色,说明含有酚羟基;
③与溶液反应放出,说明含有-COOH;
去除上述结构,还剩余一个碳原子,则有以下两种情况:
①有两个取代基连在苯环上,两个取代基为-OH、-CH2COOH,有邻间对3种结构;
②有三个取代基连在苯环上,三个取代基为-CH3、-COOH、-OH,有10种结构,则满足上述条件D的同分异构体有13种;
其中核磁共振氢谱显示为五组峰,且峰面积比为的同分异构体的结构简式为。选项
目的
实验
A
鉴别某材料是丝绸还是化纤
取样灼烧,闻灼烧时的气味并观察灼烧后灰烬的状态
B
探究浓度对反应速率的影响
一定温度下,用相同质量的同种锌粒分别与稀硫酸和浓硫酸反应,观察气体产生的快慢
C
测定某稀盐酸的物质的量浓度
移取稀盐酸于锥形瓶中,滴加2滴酚唒溶液,用标准溶液滴定至溶液呈红色,依据消耗标准溶液的体积计算
D
证明非金属性:
向装有固体的装置中滴加稀盐酸,有气体产生
金属离子
开始沉淀的
1.9
7.2
3.5
12.4
沉淀完全的
2.9
8.2
5.1
13.8
河南省2024届高三3月金太阳百万联考理综试题及答案: 这是一份河南省2024届高三3月金太阳百万联考理综试题及答案,文件包含河南省部分省示范高中2023-2024学年高三下期3月理科综合联考答案图片版+含答案pdf、河南省部分省示范高中2023-2024学年高三下期3月理科综合联考答题卡图片版含答案pdf、河南省部分省示范高中2023-2024学年高三下期3月理科综合联考试卷图片版含答案pdf等3份试卷配套教学资源,其中试卷共21页, 欢迎下载使用。
九省联考【河南省】2024届高三理综试题+答案: 这是一份九省联考【河南省】2024届高三理综试题+答案,文件包含2024年1月河南普通高等学校招生考试适应性测试化学试题原卷版docx、2024年1月河南普通高等学校招生考试适应性测试化学试题原卷版pdf、2024年1月河南省普通高等学校招生考试适应性测试物理试题原卷版docx、2024年1月河南省普通高等学校招生考试适应性测试物理试题原卷版pdf、2024年1月河南普通高等学校招生考试适应性测试化学试题解析版docx、2024年1月河南普通高等学校招生考试适应性测试化学试题解析版pdf、2024年1月河南省普通高等学校招生考试适应性测试物理试题解析版docx、2024年1月河南省普通高等学校招生考试适应性测试物理试题解析版pdf、九省联考河南省2024届高三01月理科综合试卷0120pdf、河南省2024年普通高考适应性考试理综试题pdf等10份试卷配套教学资源,其中试卷共134页, 欢迎下载使用。
2023河南省高三青铜鸣2月联考理综试题PDF版本含答案: 这是一份2023河南省高三青铜鸣2月联考理综试题PDF版本含答案,共16页。

