浙江省9+1高中联盟2023-2024学年高三下学期3月联考生物试题含答
展开
这是一份浙江省9+1高中联盟2023-2024学年高三下学期3月联考生物试题含答,文件包含浙江省9+1联盟2024届高三下学期3月联考生物试题原卷版docx、浙江省9+1联盟2024届高三下学期3月联考生物试题解析版docx等2份试卷配套教学资源,其中试卷共37页, 欢迎下载使用。
1.本卷满分100分,考试时间90分钟;
2.答题前,请务必将自己的姓名、准考证号用黑色字迹的签字笔或钢笔分别填写在试卷和答题纸规定的位置上;
3.答题时,请按照答题纸上“注意事项”的要求,在答题纸相应的位置上规范作答,在本试卷上的作答一律无效;
4.选择题一律使用2B铅笔填涂答案,非选择题一律用0.5毫米黑色字迹中性笔写在答题纸上相应区域内;
选择题部分
一、选择题(本大题共19小题,每小题2分,共38分。每小题列出的四个备选项中只有一个是符合题目要求的,不选、多选、错选均不得分)
1. 随着工业发展,某大型针叶林被分割成许多片断化的小生境。为保护生物多样性,有学者建议在不同小生境间建立生态廊道,使雪兔等种群能在不同小生境间相互迁移。下列叙述正确的是( )
A. 针叶林生境片断化使不同小生境的雪兔种群之间产生生殖隔离
B. 生境越大的雪兔种群个体发生近亲交配的概率越高
C. 生境越小的雪兔种群遗传漂变引起基因频率的变化越明显
D. 通过建立生态廊道,有利于减少雪兔种群的变异量,提高遗传多样性
【答案】C
【解析】
【分析】隔离包括地理隔离和生殖隔离。生殖隔离是指不同物种之间一般是不能相互交配的,即使交配成功,也不能产生可育的后代;地理隔离是指同种生物由于地理障碍而分成不同的种群,使得种群间不能发生基因交流的现象。遗传漂变是指在种群中,由于不同基因型个体生育的子代个体数偶然有所变动而导致基因频率的随机波动。群体越小,漂变速度越快。
【详解】A、针叶林生境片断化,使生境大的雪兔种群由于地理障碍而分成不同的小生境的种群,使不同小生境的雪兔种群之间产生地理隔离,但不一定会出现生殖隔离,A错误;
B、生境越大,雪兔种群的个体数量通常就越多,从而降低个体发生近亲交配的概率,B错误;
C、生境越小的雪兔种群,其遗传漂变的速度就越快,引起基因频率的变化越明显,C正确;
D、通过建立生态廊道,消除地理隔离,使雪兔种群能在不同小生境间相互迁移,有利于增加雪兔种群的变异量,提高遗传多样性,D错误。
故选C。
2. 下列遗传病与克兰费尔特综合征(47,XXY)的变异类型最接近的是( )
A. 白化病B. 唐氏综合征C. 猫叫综合征D. 少年型糖尿病
【答案】B
【解析】
【分析】人类遗传病分为单基因遗传病、多基因遗传病和染色体异常遗传病:(1)单基因遗传病包括常染色体显性遗传病(如并指)、常染色体隐性遗传病 (如白化病)、伴X染色体隐性遗传病 (如血友病、色盲) 、伴X染色体显性遗传病(如抗维生素D佝偻病);(2)多基因遗传病是由多对等位基因异常引起的如青少年型糖尿病;(3)染色体异常遗传病包括染色体结构异常遗传病(如猫叫综合征) 和染色体数目异常遗传病(如21三体综合征)。
【详解】人体的染色体组成是44+XX或44+XY,共46条染色体,由题意可知克兰弗尔特综合征患者含有47条染色体,性染色体组成为XXY,比正常人多一条X染色体,因此变异类型为染色体数目异常遗传病,与先天愚型(21-三体综合征)最接近,白化病属于常染色体隐性遗传病,少年型糖尿病为多基因遗传病,猫叫综合征属于染色体结构异常遗传病,B正确,ACD错误。
故选B。
3. “探究血浆对pH变化的调节作用”的实验材料包括动物血浆、清水和pH7的磷酸缓冲液等,其中磷酸缓冲液的作用是( )
A. 调节血浆pHB. 作为实验组
C. 维持pH不变D. 作为阳性对照
【答案】D
【解析】
【分析】血浆中含有许多对酸碱度起缓冲作用的物质,也叫缓冲对,每一对缓冲物质都是由一种弱酸和相应的一种强碱盐组成的;缓冲对的作用是使血液的酸碱度不会发生很大的变化,从而维持在相对稳定的状态。
【详解】缓冲液具有调节pH的作用,本实验探究的是血浆是否具有维持pH稳定的功能,所以血浆组为实验组,清水组和缓冲液组(阳性对照)为对照组,ABC错误,D正确。
故选D。
4. 黑藻是一种叶片薄且叶绿体较大的水生植物,是常用的生物实验材料。下列叙述正确的是( )
A. 可以用叶片为材料观察细胞质流动,对叶片适当光照或升温或切伤处理可使现象更明显
B. 可以用叶片为材料观察质壁分离,需要对叶片进行染色处理可使现象更明显
C. 可以用叶片为材料提取和分离光合色素,常用纸层析法提取光合色素
D. 可以用根尖为材料观察有丝分裂,需胰蛋白酶解离等操作便能获得单层细胞
【答案】A
【解析】
【分析】叶绿体色素的提取和分离实验:①提取色素原理:色素能溶解在酒精或丙酮等有机溶剂中,所以可用无水酒精等提取色素。②分离色素原理:各色素随层析液在滤纸上扩散速度不同,从而分离色素。溶解度大,扩散速度快;溶解度小,扩散速度慢。
【详解】A.光照或适当升温促进细胞代谢,加速细胞质流动,故黑藻叶片用于观察细胞质流动时,可通过光照或适当升温等措施使现象更明显,A正确;
B.黑藻叶片薄,便于制片观察,且为水生植物,含水量高,因而可作为观察质壁分离的材料,由于叶片中含有叶绿体,因而不需要进行染色处理即可观察,B错误;
C.黑藻叶片中含有叶绿体,叶绿体中含有光合色素,因而可用于光合色素的提取和分离,但纸层析法是分离色素的方法,C错误;
D.黑藻根尖用于观察根尖有丝分裂时,需要通过解离液使细胞相互分裂、按压使细胞分散,都有利于获得单层细胞,D错误。
故答案为A。
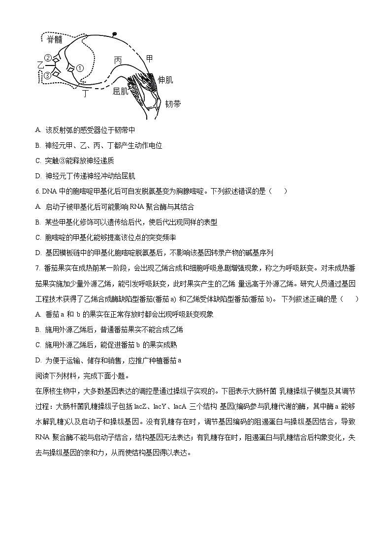
5. 反射是神经调节的基础活动,图示为人膝跳反射示意图,甲-丁表示神经元,①②③是其中的突触。下列关于敲击韧带完成膝跳反射的叙述,正确的是( )
A. 该反射弧的感受器位于韧带中
B. 神经元甲、乙、丙、丁都产生动作电位
C. 突触③能释放神经递质
D. 神经元丁传递神经冲动给屈肌
【答案】C
【解析】
【分析】突触由突触前膜、突触间隙和突触后膜构成,神经递质只能由前膜释放作用于突触后膜,兴奋在神经元之间的传递是单向的。
【详解】A、膝跳反射的感受器是能感受机械牵拉刺激的肌梭 ,A错误;
B、敲击韧带完成膝跳反射,伸肌收缩而屈肌舒张,甲、乙、丙均兴奋,产生动作电位,而丁则表现为抑制,B错误;
C、敲击韧带完成膝跳反射,伸肌收缩而屈肌舒张,丁则表现为抑制,突触③中的神经递质为乙突触前膜所释放的抑制性神经递质,C正确;
D、突触③中的神经递质为乙突触前膜所释放的抑制性神经递质,故丁不会产生神经冲动,D错误。
故选C。
6. DNA中的胞嘧啶甲基化后可自发脱氨基变为胸腺嘧啶。下列叙述错误的是( )
A. 启动子被甲基化后可能影响RNA聚合酶与其结合
B. 某些甲基化修饰可以遗传给后代,使后代出现同样的表型
C. 胞嘧啶的甲基化能够提高该位点的突变频率
D. 基因模板链中的甲基化胞嘧啶脱氨基后,不影响该基因转录产物的碱基序列
【答案】D
【解析】
【分析】DNA甲基化是指在DNA甲基化转移酶的作用下,将甲基基团转移到DNA某些区域的碱基上,使碱基不能与DNA聚合酶结合,从而影响转录过程。
【详解】A、启动子被甲基化后,可能影响RNA聚合酶与其结合,从而影响转录过程,A正确;
B、甲基化使基因的碱基序列没有变化,但部分碱基发生了甲基化修饰,抑制了基因的表达,进而对表型产生影响,这种DNA甲基化修饰可以遗传给后代,使后代出现同样的表型,B正确;
C、胞嘧啶的甲基化后可自发脱氨基变为胸腺嘧啶,能够提高该位点的突变频率,C正确;
D、基因模板链中的甲基化胞嘧啶脱氨基后变为胸腺嘧啶,对应的转录产物中鸟嘌呤会变为腺嘌呤,所以会影响该基因转录产物的碱基序列,D错误。
故选D。
7. 番茄果实在成热前某一阶段,会出现乙烯合成和细胞呼吸急剧增强现象,称之为呼吸跃变。对未成热番茄果实施加少量外源乙烯,能引发呼吸跃变,此时果实产生的乙烯 量远高于外源乙烯。研究人员通过基因工程技术获得了乙烯合成酶缺陷型番茄(番茄a) 和乙烯受体缺陷型番茄(番茄b)。 下列叙述正确的是( )
A. 番茄a 和 b 的果实在正常存放时都会出现呼吸跃变现象
B. 施用外源乙烯后,普通番茄果实不能合成乙烯
C. 施用外源乙烯后,能促进番茄b 的果实成熟
D. 为便于运输、储存和销售,应推广种植番茄a
【答案】D
【解析】
【分析】乙烯的作用是促进果实成熟;脱落酸的作用是促进果实、叶片等器官的衰老和脱落。
【详解】A、乙烯属于激素,需要与受体结合后才能起作用,分析题意可知,乙烯合成酶缺陷型番茄(番茄a) 和乙烯受体缺陷型番茄(番茄b)的乙烯缺乏或无法起作用,不会出现呼吸跃变现象,A错误;
B、分析题意可知,对未成热番茄果实施加少量外源乙烯,此时果实产生的乙烯 量远高于外源乙烯,说明施用外源乙烯后,普通番茄果实能合成乙烯,B错误;
C、番茄b 是乙烯受体缺陷型番茄,由于缺乏受体,即使施用外源乙烯后,也不能发挥作用,C错误;
D、由于乙烯合成急剧增强会导致呼吸 跃变,而番茄a是乙烯合成酶缺陷型番茄,体内乙烯含量低,故为便于运输、储存和销售,应推广种植番茄a,D正确。
故选D。
阅读下列材料,完成下面小题。
在原核生物中,大多数基因表达的调控是通过操纵子实现的。下图表示大肠杆菌 乳糖操纵子模型及其调节过程:大肠杆菌乳糖操纵子包括lacZ、lacY、lacA 三个结构 基因(编码参与乳糖代谢的酶,其中酶a 能够水解乳糖)以及启动子和操纵基因。没有乳糖存在时,调节基因编码的阻遏蛋白与操纵基因结合,导致 RNA 聚合酶不能与启动子结合,结构基因无法表达;有乳糖存在时,阻遏蛋白与乳糖结合后构象变化,失去与操纵基因的亲和力,从而使结构基因得以表达。
8. 关于乳糖操纵子的叙述,错误的是( )
A. 乳糖操纵子包含多个基因
B. 调节基因表达产生阻遏蛋白
C. 没有乳糖时结构基因无法复制
D. RNA聚合酶在操纵子上的移动是有方向的
9. 结构基因的表达及调控受环境中乳糖的影响,下列叙述正确的是( )
A. 结构基因转录时,α链和β链均可作为模板
B. 酶 a 催化乳糖水解,可使结构基因的表达受抑制
C. 阻遏蛋白与操纵基因的结合是一个不可逆的过程
D. 当乳糖为唯一碳源时,结构基因不表达
【答案】8. C 9. B
【解析】
【分析】分析题干:“大肠杆菌乳糖操纵子包括lacZ、lacY、lacA 三个结构 基因以及启动子和操纵基因”可知,乳糖操纵子包含多个基因;转录时RNA聚合酶在DNA上沿5,→3,方向移动;转录时,双链DNA分子中只有一条链作为转录模板,指导转录生成RNA,此链称为模板链。
【8题详解】
A、结合题干“大肠杆菌乳糖操纵子包括lacZ、lacY、lacA 三个结构 基因以及启动子和操纵基因”可知,乳糖操纵子包含多个基因,A正确;
B、结合题干“调节基因编码阻遏蛋白与操纵基因结合”可知调节基因表达产生阻遏蛋白,B正确;
C、结合题干“没 有乳糖存在时,结构基因无法表达”而非不能复制,C错误;
D、转录时RNA聚合酶在DNA上沿5,→3,方向移动,即RNA聚合酶在操纵子上的移动是有方向的,D正确。
故选C。
【9题详解】
A、转录时,双链DNA分子中只有一条链作为转录模板,指导转录生成RNA,此链称为模板链,A错误;
B、结合题干“其中酶a 能够水解乳糖”以及“没 有乳糖存在时,结构基因无法表达”可知,酶 a 催化乳糖水解,可使结构基因的表达受抑制,B正确;
C、结合题干“没 有乳糖存在时,调节基因编码的阻遏蛋白与操纵基因结合,导致 RNA 聚合酶不能与 启动子结合,结构基因无法表达;有乳糖存在时,阻遇蛋白与乳糖结合后构象变化,失去与操纵基因的亲和力,从而使结构基因得以表达”可知阻遏蛋白与操纵基因的结合是一个可逆的过程,C错误;
D、从题干“有乳糖存在时,结构基因得以表达”可知当乳糖为唯一碳源时,结构基因可以正常表达,D错误。
故选B。
10. 1958年科学家通过开创性的实验揭示了DNA的复制机理。该实验用含有15NH4Cl的培养液培养大肠杆菌若干代,然后再转移至含有14NH4Cl的培养液中继续培养,结果如图所示,F0-F3表示离心管编号,条带表示大肠杆菌DNA离心后在离心管中分布的位置。下列说法错误的是( )
A. F0结果显示大肠杆菌是在含15NH4Cl的培养液中培养,其条带表示全为重带
B. 离心结果显示F2只有轻带和中带,并对得到结论起到了关键作用
C. F3为F2的子代,相同条件下继续培养n代,密度带的位置和数量发生变化,轻带变宽
D. 实验结果可以说明DNA的复制方式为半保留复制
【答案】C
【解析】
【分析】15N和14N是氮元素的两种稳定同位素,这两种同位素的相对原子质量不同,含15N的DNA比含14N的DNA密度大,因此,利用离心技术可以在试管中分离开含有不同氮元素的DNA。先用含有15NH4Cl的培养液培养大肠杆菌,让大肠杆菌繁殖若干代,这时,大肠杆菌的DNA几乎都是15N标记的。然后,将大肠杆菌转移到含有14NH4Cl的普通的培养液中。在不同时刻收集大肠杆菌并提取DNA,再将提取的DNA进行离心,记录离心后试管中DNA的位置。科学家完成上述实验的结果是:亲代大肠杆菌的DNA经离心处理后,试管中只出现了一条DNA带,位置靠近试管的底部,说明其密度最大,是15N标记的亲代双链DNA(15N/15N-DNA);将转移培养后第一代细菌的DNA离心后,试管中也只有一条带,但位置居中,说明其密度居中,是只有一条单链被15N标记的子代双链DNA(15N/14N-DNA);将第二代细菌的DNA离心后,试管中出现两条带,一条带位置居中,为15N/14N-DNA,另一条带的位置更靠上,说明其密度最小,是两条单链都没有被15N标记的子代双链DNA(14N/14N-DNA)。实验结果证明:DNA的复制是以半保留的方式进行的。
【详解】A、由图可知,F0结果全为重带,故大肠杆菌是在含15NH4Cl的培养液中培养得到的,A正确;
B、根据题图分析可知,F0为亲代,F1-F3依次为其子代,其中F1全为中带,F2只有轻带和中带,对得到结论起到了关键作用,通过对比说明了DNA以半保留方式进行复制,B正确;
C、F3为F2子代,相同条件下继续培养n代,密度带的位置和数量不发生变化,只有轻带和中带,轻带比例增加,逐渐变宽,C错误;
D、实验结果可以说明DNA的复制方式只有是半保留复制,才会出现图中结果,D正确。
故选C。
11. 下图表示人体局部细胞及其周围的生存环境(图中箭头表示液体流动方向),下列叙述错误的是( )
A. ②中有淋巴细胞
B. ⑤为组织液,其理化性质相对稳定
C. 若图示为肝组织,则饥饿状态下④处的血糖浓度可能低于③处
D. 若图中①为胰腺细胞,则其分泌的胰蛋白酶释放在③、④、⑤中
【答案】D
【解析】
【分析】分析题图可知,①是组织细胞,②是淋巴,③④是血浆,⑤是组织液。内环境又叫细胞外液,由血浆、组织液和淋巴组成。内环境稳态是指正常机体通过调节作用,使各个器官,系统协调活动,共同维持内环境的相对稳定状态。
【详解】A、②是淋巴,内有淋巴细胞,A正确;
B、⑤为组织液,其理化性质相对稳定,B正确;
C、饥饿状态下,肝细胞可分解肝糖原,使流经肝脏的血糖浓度升高,④处的血糖浓度可能低于③处,C正确;
D、若图中①为胰腺细胞,其分泌的胰蛋白酶将由导管输送到十二指肠处,不能出现在③、④、⑤中,D错误。
故选D。
12. 人类乳头状瘤病毒(HPV)是一类病毒的总称,属双链闭环的小DNA病毒,是宫颈癌的致癌因素之一。接种九价HPV疫苗(含有九种HPV亚型的抗原)对大多数HPV引起的宫颈癌有预防作用,完成3针接种可增强预防效果。下列相关叙述错误的是( )
A. HPV比HIV更不易发生变异
B. HPV可能通过影响宿主细胞的DNA而致癌
C. 已感染过一次HPV并痊愈的人不需接种九价疫苗
D. 疫苗接种者感染HPV时机体内的记忆细胞会迅速增殖分化
【答案】C
【解析】
【分析】病毒是一类没有细胞结构的生物,根据它们所含有的核酸种类不同,分为DNA病毒和RNA病毒,其遗传信息就储存在核酸中。病毒只能寄生在特定的细胞,依靠注入的核酸中遗传信息,借助宿主细胞内的原料、场所、能量和酶等各种条件完成自身核酸的复制和蛋白质的合成。不同病毒的外壳常常含有特定的抗原,可以引起人体免疫系统发生特异性免疫反应。
【详解】A、HPV是一类DNA病毒,HIV是RNA病毒,RNA更易变异,A正确;
B、HPV是宫颈癌的致癌因素之一,可能通过影响宿主细胞的DNA而致癌,B正确;
C、根据题干信息“人乳头瘤病毒(HPV)是引发宫颈癌的主要病原体之一”可知,HPV有很多亚型,即使曾经感染过某种HPV并痊愈的人,也可能会感染其他亚型的HPV,因此仍需酌情接种HPV疫苗,以预防其他亚型的HPV感染发生,C错误;
D、接种HPV疫苗后体内产生的记忆细胞能在机体被HPV感染后迅速增殖分化出浆细胞和记忆细胞,浆细胞分泌抗体,D正确。
故选C。
13. 科研人员将培养到第4天的一定量酵母菌培养液稀释100倍后,与台盼蓝染液等体积混合均匀,一段时间后用血细胞计数板进行计数(血细胞计数板上面标注为1/400mm2,0.1mm,XB-K-25)结果如下:计数室中ae五个区域的细胞总数为54,着色细胞比率为20%,则10mL酵母菌培养液中活菌数约为( )
A. 2.16×109个B. 2.16×108个C. 4.32×109个D. 4.32×108个
【答案】C
【解析】
【分析】酵母菌种群密度调查方法:(1)显微镜计数时,对于压在小方格边线上的酵母菌,应只计固定的相邻两个边及其顶角的酵母菌。(2)从试管中吸出培养液进行计数前,需将试管轻轻振荡几次,目的是使培养液中的酵母菌均匀分布,减少误差。(3)结果记录最好用记录表。(4)每天计数酵母菌量的时间要固定。(5)培养和记录过程要尊重事实,不能主观臆造。
【详解】据图可知,计数室中a-e五个区域都是16个小方格,细胞总数为54,说明一个小方格酵母菌数目为54÷5÷16=0.675,一个大方格体积为0.1mm3,一个大方格含有400个小方格,那么0.1mm3培养液中含有400×0.675=270,由于酵母菌培养液与台盼蓝染液等体积混合均匀,据此可知,10mL酵母菌培养液中酵母菌数目为2×270×105×102=5.4×109,死细胞失去选择透过性,台盼蓝染液能将死细胞染色,着色细胞比率为20%,说明活菌数比率为80%,因此10mL酵母菌培养液中活菌数约为5.4×109×80%=4.32×109个,C正确,ABD错误。
故选C。
14. 某二倍体植物(2n=6)的A、a基因位于3号染色体上,该植株的正常个体和三种突变体甲、乙和丙的染色体组成如下图所示。假设各种突变体均能正常进行减数分裂(同源染色体为3条时,其中2条正常联会,余下的1条随机分配),产生的各种配子可育且活性相同。下列有关叙述正确的是( )
A. 三种突变体均为染色体变异,其中乙和丙均有3个染色体组
B. 利用显微镜可以观察到突变体甲的染色体数目及其上分布的基因
C. 正常个体与突变体乙杂交,所得子代中基因型为Aaa个体的比例为1/3
D. 正常个体用秋水仙素处理得到四倍体植株再与正常个体杂交,得到突变体丙的比例为5/12
【答案】D
【解析】
【分析】染色体变异类型分为染色体数目变异和染色体结构变异;染色体变异可以在显微镜下观察到,基因突变与基因重组观察不到。
【详解】A、三种突变体均为染色体变异,只有其中丙有3个染色体组,A错误;
B、利用显微镜可以观察到突变体甲的染色体数目,观察不到基因,B错误;
C、将基因型为Aa的植株与基因型为Aaa的植株杂交,由于Aaa产生的配子及比例为A:a:Aa:aa=1:2:2:1,所以理论上后代的基因型及其比例为AA:Aa:aa:AAa:Aaa:aaa=1:3:2∶2∶3:1,所得子代中基因型为Aaa个体的比例为1/4,C错误;
D、将基因型为AAaa的植株与基因型为Aa的植株杂交,由于AAaa产生的配子及比例为AA:Aa:aa=1:4:1,所以理论上后代的基因型及其比例为AAA:AAa:Aaa:aaa=1∶5∶5∶1,得到突变体丙的比例为5/12,D正确。
故选D。
15. 高等动物细胞合成的分泌蛋白有两种分泌方式:一种是不受细胞外界调节因素的作用,可持续不断地分泌到胞外的组成型分泌;另一种是分泌蛋白先储存于囊泡中,在细胞受到胞外信号作用时才分泌到胞外的调节型分泌。根据以上信息,下列推测正确的是( )
A. 组成型分泌中分泌蛋白可不经过囊泡直接分泌到胞外
B. 调节型分泌是细胞膜成分更新及细胞生长的主要因素
C. 动物激素的分泌属于调节型分泌,神经递质的释放属于组成型分泌
D. 无论是组成型还是调节型的分泌,都与多种细胞器之间的分工协作有关
【答案】D
【解析】
【分析】分泌蛋白的合成及分泌需要核糖体、内质网、高尔基体、线粒体的参与。
【详解】A、组成型分泌中分泌蛋白也需要通过囊泡分泌到细胞外,A错误;
B、调节型分泌,囊泡与细胞膜融合,可更新细胞膜成分,但细胞生长与该过程无关,B错误;
C、动物激素的分泌和神经递质的释放都是在细胞受到胞外信号作用时才分泌到胞外,都属于调节型分泌,C错误;
D、无论是组成型还是调节型的分泌,都与核糖体、内质网、高尔基体、线粒体多种细胞器参与,需要各种细胞器之间的分工协作,D正确。
故选D。
16. 某杂种植株的获取过程如下图所示,下列叙述正确的是( )
A. 叶片消毒后需用流水冲洗,以避免消毒剂作用时间过长产生毒害
B. 过程①中,应将叶片置于含有纤维素酶和果胶酶的低渗溶液中
C. 过程③中,可以使用聚乙二醇或灭活的病毒诱导原生质体融合
D. 过程④脱分化和再分化的培养基中生长素和细胞分裂素比例不同
【答案】D
【解析】
【分析】1、植物体细胞杂交技术:就是将不同种的植物体细胞原生质体在一定条件下融合成杂种细胞,并把杂种细胞培育成完整植物体的技术。
2、过程:(1)诱导融合的方法:物理法包括离心、振动、电刺激等。化学法一般是用聚乙二醇(PEG)作为诱导剂。(2)细胞融合完成的标志是新的细胞壁的生成。(3)植物体细胞杂交的终点是培育成杂种植株,而不是形成杂种细胞就结束。(4)杂种植株的特征:具备两种植物的遗传特征,原因是杂种植株中含有两种植物的遗传物质。
【详解】A、叶片经消毒后需用无菌水冲洗,A错误;
B、应将叶片去除下表皮一面朝下,置于等渗溶液中,高渗液会使原生质体失水,低渗液会使原生质体吸水,B错误;
C、通常用聚乙二醇诱导原生质体融合,灭活的病毒只能用于诱导动物细胞融合,C错误;
D、植物激素中生长素和细胞分裂素的用量比例会影响细胞的发育方向,生长素与细胞分裂素用量比值适中时,促进愈伤组织;生长素与细胞分裂素用量比值低时,有利于芽的分化,故脱分化和再分化的培养基中生长素和细胞分裂素比例不同,D正确。
故选D
17. 某森林生态系统的相关指标随群落演替时间的变化如图所示。下列说法正确的是( )
A. 生态系统内有机物总量随Pg与R的差值减少而减少
B. 40年到100年之间,Pg下降的原因与林下植物被遮挡有关
C. 演替到100年时群落中的植物比演替到40年时生长得快
D. 当该森林群落达到相对稳定的状态时,最终结果为R>Pg
【答案】B
【解析】
【分析】群落演替的影响因素:
(1)群落内部因素(根本原因):群落内部环境的变化动力;种内和种间关系动态变化-催化剂。
(2)外界环境因素(重要条件):自然因素:火灾、洪水、严寒等;人类活动:人类的活动往往会使群落的演替按照不同于自然演替的速度和方向进行。
【详解】A、在群落演替过程中,生态系统内有机物总量上升,到达顶极群落时处于相对稳定的阶段,Pg表示生产者固定的太阳能总量,R表示生物的呼吸作用消耗总量,Pg与R的差值表示生态系统有机物的积累量,随Pg与R的差值减少仍在增加,A错误;
B、40年到100年之间,林下植物被遮挡等原因导致生产者固定的太阳能总量Pg下降,B正确;
C、植物生长速度与雨水、温度、光照等条件有莫大关系,不能只靠演替程度判断,因此无法确定演替到100年时群落中的植物比演替到40年时生长得快,C错误;
D、当该森林群落达到相对稳定的状态时,最终结果为R与Pg相接近,不是R>Pg,D错误。
故选B。
18. 线粒体内膜上的ATP合成酶合成ATP的机制:线粒体内膜两侧存在H+浓度差,H+顺浓度梯度的流动促进了ATP的合成。棕色脂肪细胞会大量表达UCP1蛋白,该蛋白能降低线粒体内膜两侧的H+浓度差。下列叙述不合理的是( )
A. 真核生物进行有氧呼吸主要在线粒体中进行,内膜折叠形成嵴为酶提供了大量附着位点
B. 棕色脂肪细胞中会大量表达UCP1蛋白可能与表观遗传的调控有关
C. UCP1蛋白能降低线粒体内膜两侧的H+浓度差可能与UCP1对H+的转运有关
D. 1ml葡萄糖在棕色脂肪细胞内彻底氧化分解后储存在ATP中的能量比其他细胞多
【答案】D
【解析】
【分析】H+通过ATP合酶进入线粒体基质是顺浓度梯度运输的,运输方式是协助扩散,当H+顺浓度梯度转运进入线粒体基质中时,可利用H+的势能使ADP与磷酸结合生成ATP。
【详解】A、线粒体是真核生物进行有氧呼吸的主要场所,内膜向内折叠形成嵴为酶提供了大量附着位点,A正确;
B、棕色脂肪组织对于维持动物的体温和能量平衡起重要作用,该组织细胞中含有大量的线粒体,线粒体内膜上有丰富的UCP1蛋白,该蛋白可抑制H+与线粒体内膜上的有关酶结合,减少 ATP的生成,使能量更多地以热能形式释放,UCP1蛋白的产生与表观遗传的调控有关,B正确;
C、棕色脂肪细胞会大量表达UCP1蛋白,该蛋白能降低线粒体内膜两侧的H+浓度差,说明UCPl蛋白是H+的转运蛋白,C正确;
D、棕色脂肪细胞会表达大量的UCP1蛋白,该蛋白能降低线粒体内膜两侧的H+浓度差,从而抑制ATP的合成,因此1ml葡萄糖在棕色脂肪细胞内彻底氧化分解后储存在ATP中的能量少于其他细胞,D错误。
故选D。
19. 蜘蛛丝(丝蛋白)被称为“生物钢”,有着超强的抗张强度,下图为蛛丝蛋白基因对应的DNA片段结构示意图,其中1-4表示DNA上引物可能结合的位置,目前利用现代生物技术生产蜘蛛丝已取得成功。下列有关叙述错误的是( )
A. 若从该DNA片段中直接获取蛛丝蛋白基因,会破坏4个磷酸二酯键
B. 若用PCR技术获取目的基因,则图中的1、4分别是2种引物结合的位置
C. 若受体细胞为大肠杆菌,则需先用Ca2+处理,更利于实现转化
D. 在PCR仪中根据选定的引物至少需经过6次循环才可获得32个符合要求的目的基因
【答案】B
【解析】
【分析】由图可知,由于DNA聚合酶只能从5′→3′延伸子链,图中的磷酸基团为5'端,羟基为3′端,由于引物要延伸子链,子链和模板链反向平行,因此根据引物的延伸方向可知图中与引物结合的部位是2、3。
【详解】A、若从该DNA片段中直接获取蛛丝蛋白基因,DNA每条链上会破坏2个磷酸二酯键,共会破坏4个磷酸二酯键,A正确;
B、由于DNA聚合酶只能从5′→3′延伸子链,图中的磷酸基团为5'端,羟基为3′端,由引物3′端延伸子链,子链和模板链反向平行,因此根据引物的延伸方向可知图中与引物结合的部位是2、3,B错误;
C、自然条件下,细菌的转化效率很低,通过化学和物理方法的处理可以增强细菌捕获外源 DNA 的能力,成为感受态细胞。因钙离子能促进细菌摄取外源的 DNA,科学家常使用 CaCl2溶液制备感受态细胞,进而转入外源DNA。若受体细胞为大肠杆菌,大肠杆菌常用的转化方法是:先用 Ca2+ 处理细胞,再将载体DNA分子溶于缓冲液中与此种细胞混合,在一定的温度下促进感受态细胞吸收DNA分子,C正确;
D、 如图所示,设X基因为目的基因。经过第一轮复制以亲代DNA的两条链做模板,可以得到①和②两种DNA;经过第二轮复制可以得到①和③、②和④;经过第三轮复制可以得到①和③、③和⑤、②和④、④和⑤;第四轮复制得到16个DNA分子,即①和③、2个③和2个⑤、②和④、2个④和2个⑤、第三轮的2个⑤得到4个⑤(统计为①、②、3个③、3个④、8个⑤);第五轮复制得到32个DNA分子,即①和③、②和④、3个③和3个⑤、3个④和3个⑤、第四轮的8个⑤得16个⑤(统计为①、②、4个③、4个④、22个⑤;⑤为目的基因即还未获得32个目的基因),第六轮复制得64个DNA分子,即①和③、②和④、4个③和4个⑤、4个④和4个⑤、第五轮的22个⑤得44个⑤(统计为①、②、5个③、5个④、52个⑤;⑤为目的基因,即此时获得32以上符合条件的目的基因),综上所述,需要至少6次循环可获得32个符合要求的目的基因,D正确。
故选B。
非选择题部分
二、非选择题(本大题共5小题,共62分)
20. 绿色植物光合作用的电子传递由两个光反应系统即光系统I(PSI)和光系统Ⅱ(PSI)相互配合来完成。如图所示,两个光系统之间由细胞色素b6(Cyt·b6)-f(Cyt-f)和铁硫蛋白(Fe-Sg)组成的复合体连接。据图回答下列问题:
(1)PSI和PSⅡ位于____________上,其中P700是一个吸收远红光的特殊____________分子,最大吸收峰在700纳米处。
(2)LHCⅡ等受光激发后将接受的光能传到PSI反应中心P680,并在该处发生光化学反应,同时激发出e-,接受e-的最初受体是____________,再传给靠近基质一侧的结合态质体醌(QA),从而推动PSⅡ的最初电子传递。P680失去e-后,变成强氧化剂,它与位于膜内侧的电子传递体M争夺电子而引起水的分解,直接产物为____________。
(3)P700受光激发后,把e-传给A0,经A1、X等,再把e-交给位于膜外侧的Fd与FNR,最后由FNR使NADP+被还原,该过程还要消耗基质中的H,并形成____________留在基质中,用于暗反应中____________过程。
(4)PSI辅助复合物中含叶绿体中基因编码的D1蛋白,其能促进光反应。为增强小麦应对高温胁迫的能力,科研人员将控制合成D1蛋白的基因转入小麦染色体DNA上得到M品系,科研人员检测了野生型和M品系小麦在不同温度条件下D1蛋白的含量,结果如下图所示。
据图可知,常温下M品系小麦细胞中D1蛋白含量__________(填“高于”“低于”或“等于”)野生型,结合图示推测,高温胁迫下M品系小麦产量明显高于野生型的原因是__________。
(5)现有分离到的含PSI或PSI的类囊体,写出鉴定类囊体中含有的反应中心是PSI还是PSI的实验思路并预期结果___________。
【答案】(1) ①. (叶绿体)类囊体薄膜 ②. 叶绿素(a)
(2) ①. Phe ②. 氧气(O2)和H+(或O2、H+、e-)
(3) ①. NADPH ②. 三碳酸的还原
(4) ①. 高于 ②. 野生型小麦高温下D1蛋白含量下降,影响光反应,进而影响光合作用的进行,而M品系D1蛋白含量受高温影响较小
(5)思路一:测定两种类囊体的吸收光谱,能吸收680nm波长光的含PSⅡ,能吸收700nm波长光的含PSI
思路二:适宜条件下测定两种类囊体是否能释放O2,能释放O2的含PSⅡ,不能释放O2的含PSI
【解析】
【分析】分析题图可知:PSI和PSⅡ参与光合作用的光反应,说明PSI和PSⅡ分布在叶绿体的类囊体薄膜上,绿叶中的光合色素包括叶绿素和胡萝卜素,可用于吸收、传递、转化光能。光合作用包括光反应和暗反应,光反应中H2O分解为O2和H+,同时光反应还产生了NADPH和ATP,用于暗反应C3的还原过程。
【小问1详解】
PSI和PSⅡ参与绿色植物光合作用的光反应,因此PSI和PSⅡ位于叶绿体的类囊体薄膜上。据图分析,P700是一个吸收远红光的特殊叶绿素(a)分子,最大吸收峰在700纳米处。
【小问2详解】
据图分析,LHCⅡ等受光激发后将接受的光能传到PSⅡ反应中心P680,在该处发生光化学反应,同时激发出e-,接受e-的最初受体是Phe。P680失去e-后变成强氧化剂,与电子传递体M争夺电子引起水的分解,直接产物为氧气(O2)和H+。
【小问3详解】
NADP+被还原时,消耗基质中的H+,形成NADPH,后者可用于暗反应中C3的还原过程。
【小问4详解】
由图可知:常温下M品系小麦细胞中D1蛋白含量高于野生型。已知D1蛋白能促进光反应。野生型小麦高温下D1蛋白含量下降,影响光反应,进而影响光合作用的进行,而M品系D1蛋白含量受高温影响较小,因此高温胁迫下M品系小麦产量明显高于野生型。
【小问5详解】
题图显示:PSI能吸收700nm波长光,不能将水分解产生氧气;PSⅡ能吸收680nm波长光,能将水分解产生氧气。可见,欲鉴定分离到的类囊体中含有的反应中心是PSI还是PSⅡ,其实验思路有二:一是测定两种类囊体的吸收光谱,能吸收680nm波长光的含PSⅡ,能吸收700nm波长光的含PSI;二是适宜条件下测定两种类囊体是否能释放O2,能释放O2的含PSⅡ,不能释放O2的含PSI。
21. 科学家从豇豆的果实内发现了一种cpti基因,该基因表达出的蛋白质——胰蛋白酶抑制剂(CpTI),具有抗虫谱广、昆虫不易对其产生耐受性且对人畜无副作用等特点,使得cpti基因成为抗虫植物基因工程一个重要的候选基因。某研究团队欲将cpti基因导入到大麦体内,获得转基因植株。回答下列问题:
(1)大麦是严格自交的二倍体农作物,自然条件下大麦大多是纯合子,主要原因有:①自花传粉,可____;②连续自交,____。
(2)将酶切后的cpti基因和质粒拼接构建的基因表达载体转入大麦细胞后,进一步培养筛选共获得9株待测个体。现对筛选出的个体进行DNA水平的检测。请填写表格,完成实验:
(3)进一步做抗虫的效果鉴定,该团队获得了三个抗虫大麦品系甲、乙、丙。将三个抗虫品系分别与普通品系大麦杂交,F1均表现为抗虫,且F1自交所得F2的表型及比例为抗虫∶不抗虫=3∶1。又将上述过程获得的甲、乙、丙三个品系相互杂交,得到的结果如下:
甲×乙→F1抗虫→F2抗虫:不抗虫=15∶1
乙×丙→F1抗虫→F2抗虫:不抗虫=15∶1
丙×甲→F1抗虫→F2抗虫:不抗虫=99∶1
①若依次用A/a、B/b、D/d表示甲、乙、丙三个品系染色体上与抗虫性状相关的基因,由杂交实验结果推断出甲、乙、丙三个品系中抗虫性状相关基因在染色体上的位置关系是____。
②甲与丙杂交,F2出现不抗虫植株,这最有可能与F1减数分裂中____有关。甲、乙杂交的F1与乙、丙杂交的F1杂交,所得F2的表型及比例为____。
【答案】21. ①. 避免外来花粉的干扰 ②. 杂合子比例逐渐减小(或后代纯合率逐渐升高)
22. ①. cpti基因(或基因表达载体) ②. 引物 ③. 无条带
23. ①. A/a与D/d在同一对同源染色体上,且A与d在一条染色体上,B/b在另外一对同源染色体上 ②. 抗虫基因所在的同源染色体发生互换 ③. 抗虫∶不抗虫=15∶1
【解析】
【分析】基因自由组合定律:位于非同源染色体上的非等位基因的分离或组合是互不干扰的;在减数分裂过程中,同源染色体上的等位基因彼此分离的同时,非同源染色体上的非等位基因自由组合。
【21题详解】
大麦是严格自交的二倍体农作物,自然条件下大麦大多是纯合子,其原因有:①自花传粉,可避免外来花粉的干扰;②连续自交,纯合子的比例会逐渐升高,杂合子所占的比例越来越小。
【22题详解】
实验目的是检测1~9号植株是否含有cpti基因,且电泳结果中对照组1有条带,所以对照组1的模板是cpti基因。表中的实验设计的自变量是模板的不同,也就是分别是植株1~9号的DNA(待测DNA)、对照组1的基因表达载体或目的基因(已知的cpti基因)、对照组2普通大麦DNA。加入模板DNA后,分别进行PCR扩增。扩增的条件是在反应体系中加入缓冲液(含Mg2+)、4种脱氧核苷酸、耐高温的DNA聚合酶、两种引物;多次循环后,进行电泳检测。待测DNA中有条带说明该植株是成功导入目的基因的植株,无条带说明待测植株是未成功导入目的基因的植株。对照组2的模板是普通大麦DNA,因此检测结果应该表现为无条带。
【23题详解】
①将三个抗虫品系与普通品系大麦杂交,F1均表现为抗虫,且F1自交所得F2的表型及比例为抗虫∶不抗虫=3∶1,说明三个品系中的cpti基因的遗传都遵循分离定律。甲×乙、乙×丙的F1均表现为抗虫,F2的表型及比例均为抗虫∶不抗虫=15∶1,即(9+3+3)∶1,满足自由组合定律,说明甲和乙、乙和丙的抗虫基因各自位于两对同源染色体上;再结合丙×甲的F1均为抗虫,F2几乎全表现为抗虫,说明甲和丙的cpti基因位于同一对同源染色体上(也就是连锁)。若依次用A/a、B/b、D/d表示染色体上的抗虫基因,则根据杂交结果可看出,甲、乙杂交后为双杂合子,乙、丙杂交后出现与甲、乙杂交结果不同的双杂合子;甲、丙杂交结果也为双杂合子,但抗虫基因出现连锁,所以甲、乙、丙三个品系的基因型分别可用AAbbdd、aaBBdd、aabbDD表示。甲、乙、丙三个品系中抗虫性状相关基因在染色体上的位置关系是A/a与D/d在同一对同源染色体上,且A与d在一条染色体上,B/b在另外一对同源染色体上。
②甲与丙杂交,F2出现不抗虫植株,可能是F1在减数分裂过程中,抗虫基因所在的同源染色体发生了互换,产生了abd类型的配子。根据上述分析,甲、乙杂交的F1的基因型为AaBbdd,乙、丙杂交的F1的基因型为aaBbDd,又由于A/a与D/d在同一条染色体上,B/b在另一条非同源染色体上,所以若不发生互换的情况下,根据自由组合定律的实质,可分别产生ABd、Abd、aBd、abd和aBD、aBd、abD、abd四种类型的配子,所得F2的表型及比例为抗虫∶不抗虫=15∶1。
22. 调节抗利尿激素合成和释放的最有效刺激是血浆晶体渗透压、循环血量以及动脉血压的改变,此外,应激、疼痛刺激和情绪紧张也可影响其合成和释放,部分过程如图所示。
(1)抗利尿激素是由________分泌的,血浆晶体渗透压升高促进抗利尿激素合成和释放是________(填“神经”“体液”或“神经一体液”)调节。
(2)循环血量是人体循环血液的总量,循环血量下降会使血压降低,循环血量增加会使血压升高。人体动脉血压降低会抑制压力感受器兴奋,其调节血压恢复的过程是_____。
(3)当你看到蛇时导致情绪激动,使抗利尿激素的分泌________(填“增加”或“减少”),此时_________神经兴奋,使心跳加快,当转入安静状态时,另一神经兴奋,使心跳减慢。这两类神经的作用通常是相反的,这种调节方式的意义是________。
(4)下丘脑一神经垂体部位的病变,会引起尿量增多(即尿崩症),糖尿病也会引起尿量增多,二者引起尿量增多的区别是________。
【答案】(1) ①. 下丘脑 ②. 神经
(2)压力感受器兴奋受到抑制,使抗利尿激素合成和释放量增加,水的重吸收增加,使循环血量增加,血压恢复
(3) ①. 增加 ②. 交感 ③. 使机体对外界刺激作出更精确的反应,使机体更好地适应环境的变化
(4)尿崩症是抗利尿激素合成和释放减少,肾小管和集合管对水的重吸收减少导致尿量增多;糖尿病是原尿中糖含量高、渗透压高,肾小管和集合管重吸收水分减少导致尿量增多
【解析】
【分析】当人体失水过多、饮水不足或吃的食物过咸时→细胞外液渗透压升高→下丘脑渗透压感受器受到刺激→垂体释放抗利尿激素增多→肾小管、集合管对水分的重吸收增加→尿量减少。同时大脑皮层产生渴觉(主动饮水)。
【小问1详解】
抗利尿激素是由下丘脑合成并分泌,并由垂体释放。据图可知,血浆晶体渗透压升高被渗透压感受器感受后,通过传入神经传到下丘脑,促进抗利尿激素合成和释放,该过程属于神经调节。
【小问2详解】
据题图可知,人体动脉血压降低会抑制压力感受器兴奋,通过下丘脑作用到垂体,使抗利尿激素合成和释放量增加,肾小管和集合管对水的重吸收增加,使循环血量增加,血压恢复。
【小问3详解】
据图可知,应激、疼痛刺激和情绪紧张也会导致抗利尿激素增加,因此当你看到蛇时导致情绪激动,使抗利尿激素的分泌增加,此时交感神经兴奋,使心跳加快,当转入安静状态时,副交感神经兴奋,使心跳减慢,交感神经和副交感神经作用通常是相反的,这种调节方式的意义是使机体对外界刺激作出更精确的反应,使机体更好地适应环境的变化。
【小问4详解】
尿崩症是抗利尿激素合成和释放减少,肾小管和集合管对水的重吸收减少导致尿量增多;糖尿病是原尿中糖含量高、渗透压高,肾小管和集合管重吸收水分减少导致尿量增多,二者引起尿量增多原因并不相同。
23. 赖氨酸是人类和哺乳动物的必需氨基酸之一,机体不能自身合成,必须从食物中补充。
(1)全世界每年对赖氨酸有巨大的需求,主要通过谷氨酸棒状杆菌等微生物生产。这种通过微生物生产赖氨酸的技术属于。____________(A发酵工程B.细胞工程C.基因工程D.蛋白质工程。)除了优化菌种外,控制适应的条件也能有效提高赖氨酸产量。下列选项属于需要控制的条件的是_____________。(多(A搅拌速度B.温度和pHC.营养物浓度D.溶解氧)
(2)在谷类食物如高粱中赖氨酸含量很低。天冬氨酸激酶(AK)和二氢吡啶羧酸合酶(DHPS)是赖氨酸合成途径中两种重要的酶,并协同控制植物中游离赖氨酸的合成速率。图1为野生高粱细胞内赖氨酸合成与分解的部分过程,其中LKR和SDH是赖氨酸分解代谢的关键酶。图2示天冬氨酸结构式。由天冬氨酸转变为赖氨酸,是改变了天冬氨酸结构式中的____________。(编号选填)据图1分析可知,野生高粱中赖氨酸含量较低的原因是____________。
A.赖氨酸在LKR催化下被分解
B.过多的赖氨酸抑制AK活性
C.赖氨酸在SDH催化下被分解
D.过多的赖氨酸抑制DHPS活性
细菌基因编码的AK和DHPS对赖氨酸浓度不敏感。科学家把来源于细菌的外源AK基因和DHPS基因与胚乳特异性启动子导入高粱,获得游离赖氨酸含量显著增加的转基因高粱植株。
(3)为了获得大量目的基因,一般可采用PCR。PCR的基本程序是_____________。(用编号和箭头表示)
①延伸 ②退火 ③切割 ④变性
(4)将含目的基因的表达载体导入高粱细胞,常采用的方法是____________。筛选获得转基因高粱细胞后,还需要依次经历_____________,才能获得转基因高粱植株。
(5)从转基因高粱植株中提取mRNA,逆转录得到cDNA,再进行PCR扩增并对扩增产物进行凝胶电泳,结果如图3所示。转基因植株____________中外源AK和DHPS基因均成功转录。
(6)请结合图1和题干等相关知识,从基因工程或者从蛋白质工程方面考虑,再提出一种提高高粱赖氨酸含量的思路。___________________
【答案】(1) ①. A ②. ABCD
(2) ①. ④ ②. ABD
(3)④→②→① (4) ①. 农杆菌转化法 ②. 脱分化、再分化
(5)4、5、7 (6)改造或敲除高粱细胞内控制LKR合成的相关基因,从而抑制赖氨酸的分解过程,进而提高赖氨酸的含量。(或者直接改造高粱细胞内AK和DHPS基因,使合成的AK和DHPS对赖氨酸浓度不敏感,从而解除因赖氨酸达到一定浓度而对AK和DHPS活性的抑制,进而提高赖氨酸的含量。)
【解析】
【分析】构建基因表达载体是基因工程的核心步骤,该过程需要限制酶切割含有目的基因的外源DNA分子和运载体,还需要DNA连接酶连接目的基因和运载体形成重组DNA分子;基因表达载体的组成包括复制原点、启动子、目的基因、标记基因和终止子。
【小问1详解】
发酵工程是采用现代工程技术手段,利用微生物的某些特定功能,为人类生产有用的产品,所以通过谷氨酸棒状杆菌等微生物生产赖氨酸的技术属于发酵工程。谷氨酸棒状杆菌是一种异养需氧型微生物,温度、PH和溶解氧都会影响其代谢,而搅拌的速度会影响谷氨酸棒状杆菌与溶解氧和营养物质的接触。
【小问2详解】
氨基酸之间的不同取决于R基团,据图2分析可知,④是天冬氨酸的R基,故选④。据图1分析可知,赖氨酸会在LKP催化下被分解为酵母氨酸,从而减少赖氨酸的含量。过多的赖氨酸会抑制AK和DHPS活性,从而减少赖氨酸的合成,赖氨酸的含量减少。SDH催化分解的底物是酵母氨酸而不是赖氨酸,故选ABD。
【小问3详解】
PCR的基本程序是先变性,即模板DNA双链在高温下氢键断裂解旋成DNA单链;再退火,就是降低温度后,让2个引物分别与各自互补的DNA单链结合;最后聚合,即分别以两条DNA单链为模板,4种脱氧核苷三磷酸为原料,在TaqDNA聚合酶的作用下,以引物与模板形成的小段DNA双链区为起点,催化合成一条新的DNA互补链,故PCR的基本程序是④→②→①。
【小问4详解】
将含目的基因的表达载体导入高粱细胞,常采用的方法是农杆菌法。筛选获得转基因高粱细胞是分化了的细胞,需要先进行脱分化获得愈伤组织,再通过再分化形成转基因高粱植株。
【小问5详解】
据图3分析,植株4、5、6、7成功转录外源AK基因,植株3、4、5、7成功转录外源DHP3基因,综合分析,植株4、5、7成功转录外源AK和DHPS基因。
【小问6详解】
请结合图1和题干等相关知识,改造或敲除高粱细胞内控制LKP合成的相关基因,从而抑制赖氨酸的分解过程,进而提高赖氨酸的含量,或者直接改造高粱细胞内AK和DHPS基因,使合成的AK和DHPS对赖氨酸浓度不敏感,从而解除因赖氨酸达到一定浓度而对AK和DHPS活性的抑制,进而提高赖氨酸的含量。
24. 为探究外来物种入侵的原因,研究者在加拿大一枝黄花(SC)入侵地以其入侵不同阶段的植物群落为研究对象,对本土植物物种常见优势种的生态位变化进行了定量分析,如下表所示,请回答下列问题。
表:不同入侵梯度样地中常见本土植物的生态位宽度
(1)区别不同群落的重要特征是_____________,可用丰富度反映其数量。要研究某物种在群落中的生态位,通常要研究其所处的空间位置、占用资源的情况以及____________等。
(2)由表中数据可得,随SC入侵密度逐渐增加,____________(填表中序号)的生态位宽度明显减少,这说明____________。
(3)研究者测量了上述几种植物体内氮元素的含量,发现SC体内氮元素含量远高于生态位宽度明显减少的植物,据此可初步推测SC能成功入侵的原因是____________。为进一步验证该推测,科研人员探究了氮元素(用铵态氮处理,单位:mml·L-1)对SC地下部分和地上部分生物量的影响,部分结果如下图(对照组用10mml·L-1铵态氮处理)所示。
实验结果表明,SC能成功入侵的机制是:_____________,从而提高自身的环境适应能力。
(4)相关部门接收到SC的举报信息后,一般采取的措施为在其种子成熟前连根拔出,分析其原因为_____________。
(5)下表为食物链“草→鼠→鹰”中各种群一年间的能量流动情况(单位:107kJ·a-1)。
据表分析,草用于生长、发育和繁殖的能量是_____________107kJ·a-1。能量从草到鼠的传递效率为______________%(小数点后保留一位),植物的“气味”提供可采食的信息属于______________信息,说明了信息传递在生态系统中的作用是_____________。
【答案】(1) ①. 物种组成 ②. 种间关系
(2) ①. ①⑥⑦ ②. 入侵种与①⑥⑦生态位重叠度大,种间竞争激烈
(3) ①. SC的根系发达,氮元素的积累能力强 ②. 在低氮环境中,促进地下部分生长扩大吸收氮的面积,在高氮环境中,促进地上部分生长来增加光合面积
(4)有效减少种子传播,避免其无性繁殖。
(5) ①. 71.5 ②. 13.5 ③. 化学 ④. 调节生物的种间关系,以维持生态系统的稳定或能影响群落演替
【解析】
【分析】1、群落是同一时间内聚集在一定区域中各种生物种群的集合,其研究内容包括群落的边界和范围、群落的物种组成、种间关系、群落演替、生态位、空间结构、群落演替等。
2、生态位是指物种在群落中的地位或作用,包括所处的空间位置,占用资源的情况,以及与其他物种的关系等,研究植物的生态位,需要研究的方面有它在研究区域内的出现频率、种群密度、植株高度以及它与其他物种的关系等;各种生物都占据着相对稳定的生态位,有利于不同生物充分利用环境资源。
【小问1详解】
物种组成是区分不同群落的重要特征,也是决定群落性质最重要的因素;生态位是指物种在群落中的地位或作用,包括所处的空间位置,占用资源的情况,以及种间关系等。
【小问2详解】
根据表格数据可知,随着SC入侵梯度增加,①⑥⑦数量逐渐减少,说明其生态位宽度明显减少,说明①⑥⑦与SC的生态位有较大重叠,SC与它们之间的种间竞争强烈。
【小问3详解】
植物体通过根系吸收氮素,根据题意SC体内氮元素含量远高于生态位宽度明显减少的植物,可能是SC(的根系发达)氮元素的积累能力强,使其在竞争中占有优势,使其数量增加,生态位扩大。据图可知,在低氮条件下,地下生物量大于对照组,说明可促进地下部分的生长来扩大其吸收氮的面积;在高氮条件下,地上生物量增加,推测其通过促进地上部分来增加光照面积,从而提高自身的环境适应能力。
【小问4详解】
加拿大一枝黄花(SC)根状茎发达,传播速度快,与周围植物争夺阳光和肥料,对生物多样性造成严重威胁。因此为清除该植物,可在种子成熟前,连根拔除,有效减少种子传播;通过根(无性繁殖器官)拔除后,可避免其无性繁殖。
【小问5详解】
据表分析,草用于生长、发育和繁殖的能量为( 7.0+19.0+45.5)×107=71.5×107kJa-1;能量从草到鼠的传递效率为:鼠同化的总能量÷草同化的总能量=(19.0×107)÷( 7.0+19.0+45.569.5)×107 ×100%=13.5%。“气味”提供可采食的信息属于化学信息,明了信息传递在生态系统中的作用是调节生物的种间关系,以维持生态系统的稳定或能影响群落演替。组别
植株编号1~9
对照组1
对照组2
模板
1~2
____
普通大麦DNA
PCR体系中其他物质
缓冲液(添加Mg2+)、水、____、4种脱氧核苷酸的等量混合液、耐高温的DNA聚合酶
电泳结果
编号1、2、4、5、9植株无条带,编号3、6、7、8植株有条带
有条带
____
本土植物物种
SC入侵梯度(株数/m2)
0
5~7
11~13
>18
①野老鹳草
0.6753
0.4864
0.3955
0.1991
②禺毛茛
0.2000
0.3827
03997
0.4894
③天胡荽
0.2982
0.3476
0.3816
0.4503
④蛇含委陵菜
0.3875
0.4727
0.4869
0.5878
⑤细柄草
0.6979
0.6864
0.7885
0.8715
⑥白茅
0.7695
0.5438
0.4660
0.3839
⑦雀稗
0.8876
0.4648
0.2810
0.1993
种群
同化的总能量
用于生长、发育和繁殖的能量
呼吸消耗
传递给分解者
传递给下一营养级
未被利用的能量
草
69.5
7.0
19.0
45.5
鼠
19.0
9.0
1.0
4.5
鹰
3.5
1.0
2.5
微量不计
无
相关试卷
这是一份浙江省9+1联盟2024届高三下学期3月联考生物试题,文件包含浙江省9+1联盟2024届高三下学期3月联考生物试题原卷版docx、浙江省9+1联盟2024届高三下学期3月联考生物试题解析版docx等2份试卷配套教学资源,其中试卷共37页, 欢迎下载使用。
这是一份浙江省五校联盟2023-2024学年下学期高三3月联考生物模拟试题,共11页。试卷主要包含了选择题,非选择题等内容,欢迎下载使用。
这是一份2023-2024学年浙江省慈溪中学9+1高中联盟高一上学期期中联考生物试题含答案,文件包含浙江省9+1高中联盟2023-2024学年高一上学期期中联考生物试题原卷版docx、浙江省9+1高中联盟2023-2024学年高一上学期期中联考生物试题Word版含解析docx等2份试卷配套教学资源,其中试卷共44页, 欢迎下载使用。

