





2024年安徽省蚌埠市怀远县中考一模化学试题(原卷版+解析版)
展开1.本试卷共两大题,17小题,满分40分。物理和化学考试时间共120分钟。
2.可能用到的相对原子质量:H-1 O-16 C1-35.5 K-39 Fe-56 Zn-65
一、单选题(本题包括12小题,每小题1分,共12分。每小题4个选项中只有1个符合题意)
1. 每年3月22日是“世界水日”,旨在倡议人们爱护水资源。爱护水资源一方面要节约水资源,另一方面要防治水体污染。下列关于爱护水资源的说法正确的是
A. 工业废水直接浇灌农田
B. 农业上禁止使用化肥和农药
C. 应逐步实现生活污水集中处理和排放
D. 园林浇灌采用大水漫灌的方式
2. 化学源于生活同时又服务于生活,下列化学与生活的关系合理的是
A. 火力发电厂采取加高烟肉的办法减少大气污染
B. 用钢刷擦洗铝制炊具
C. 在室内放一盆清水防止煤气中毒
D. 用食醋除去烧水壶内的水垢
3. 正确的实验操作是实验成功的重要保证。下列图示的实验操作不正确的是
A. 液体的倾倒B. 称量氢氧化钠
C. 检验氧气D. 浓硫酸稀释
4. 如图是钠元素和氯元素在元素周期表中的信息和有关的4种粒子结构示意图。下列说法正确的是
A. 钠、氯都属于金属元素B. 氯的相对原子质量是35.45g
C. 氯化钠是由a和d对应的粒子构成的D. c和d所含质子数不同
5. 《神农本草经》记载,柳树的根、皮、枝、叶等有清热解毒功效,其有效成分为水杨酸(C7H6O3)。下列说法正确的是
A 水杨酸属于氧化物B. 水杨酸由碳、氢、氧三种元素组成
C. 水杨酸分子由16个原子构成D. 水杨酸中氢、氧元素的质量比为2:1
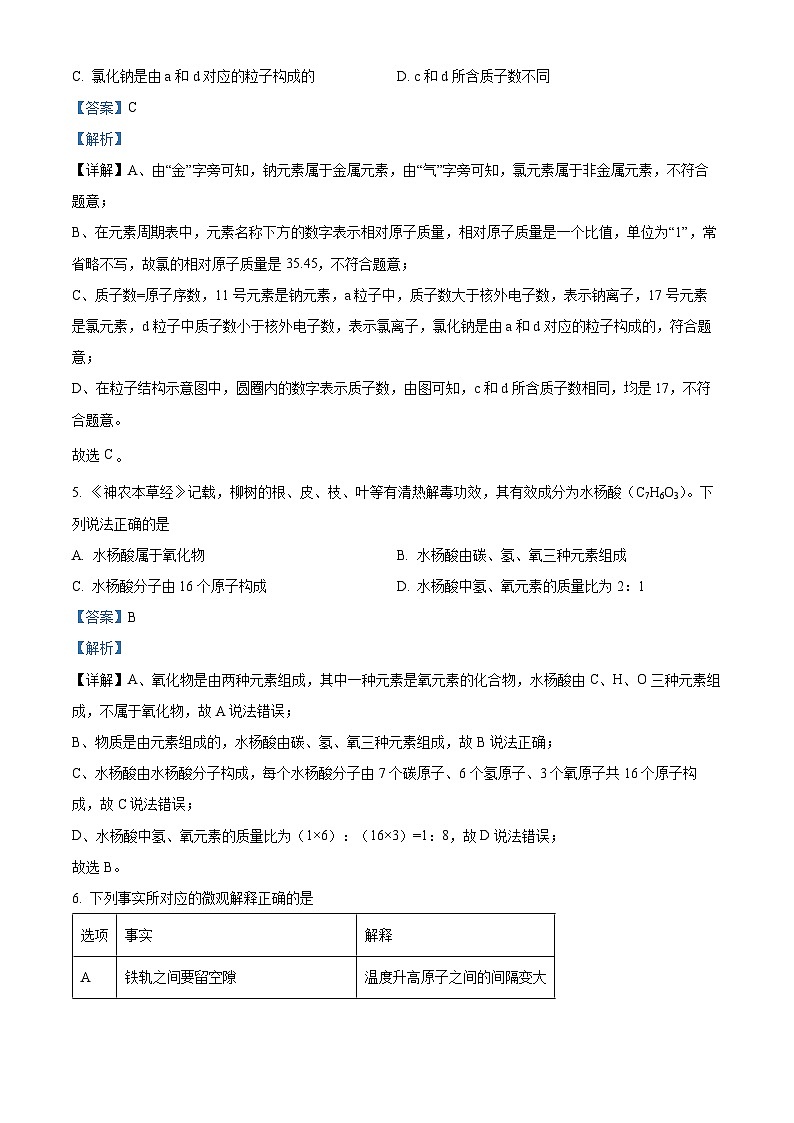
6. 下列事实所对应的微观解释正确的是
A. AB. BC. CD. D
7. 分析推理是化学学习中常用的思维方法。下列分析推理正确的是
A. 变化与守恒:镁条在空气中燃烧后,生成物质量比镁条质量大,说明该反应违背了质量守恒定律
B. 宏观与微观:碱有相似的性质,是因为不同的碱溶液中含有相同的氢氧根离子
C. 模型与推理:金刚石和石墨的物理性质不同,是因为碳原子的内部结构不同
D. 探究与创新:用注射器代替长颈漏斗,可以控制反应的发生与停止
8. 甲烷和水反应可以制水煤气(一种混合气体),其反应的微观示意图如下所示,以下结论正确的是
A. 反应前后各元素的化合价均改变
B. 反应前后分子、原子的种类和数目均不变
C. 水煤气的成分是一氧化碳和氧气
D. 参加反应的甲烷和水的分子个数比为1:1
9. 下列实验设计能达到实验目的是
A. 探究燃烧需要温度达到着火点
B. 探究Fe、Cu、Ag的金属活动性强弱
C. 探究铁锈蚀的条件
D. 配制100g溶质质量分数为10%的NH4Cl溶液
10. 某同学用CO(含有少量水蒸气)和氧化铁模拟炼铁实验并检验生成的气体和处理尾气,他设计的微型装置如图所示。下列说法正确的是
A. a处装置中的氢氧化钠固体可以换成生石灰
B. b处W型管内黑色粉末逐渐变为红棕色,且澄清石灰水变浑浊
C. d处集气瓶内装有氢氧化钠溶液,用于吸收CO
D. 实验结束后先停止通气再熄灭酒精灯
11. 下列图像分别与选项中操作相对应,其中合理的是
A. 用红磷测定空气中氧气含量
B. 用等质量、等浓度的过氧化氢溶液制氧气
C. 稀释一定溶质质量分数稀盐酸
D. 等质量的锌、铁与足量的稀硫酸反应
12. 如图是甲、乙、丙三种固体物质的溶解度曲线,下列说法正确的是
A. 甲的溶解度大于乙
B. P点表示的是,t1℃时甲、丙饱和溶液中溶质质量相等
C. 取等质量的三种物质,分别配成t2℃时的饱和溶液,所得三种溶液质量大小关系为丙>乙>甲
D. t2℃甲、乙的饱和溶液降温到t1℃,析出固体质量甲大于乙
二、非选择题(本大题包括5小题,共28分)
13. 阅读下列科技短文并回答问题。
目前汽车普通使用的燃料是汽油。汽油燃烧不仅产生大量的二氧化碳,还会释放一氧化碳等有害物质,既造成资源浪费,又污染环境。开发能够取代汽油的新能源,生产和使用环保型、零污染的绿色环保汽车是实现“碳中和”的有效措施之一。
发展绿色环保汽车,主要有以下途径:一是改进现有车型,采用铝合金、铁合金、塑料等轻量化材料,为汽车“减肥”,从而降低燃油消耗;二是开发新型燃料,主要包指天然气、乙醇、生物柴油、直气等,实现能源多元化;三是大力发展电动汽车,电动汽车具有效率高、在使用地点“零排放”的特点,尤其是氯燃料电池汽车,受到了人们的广泛关注。
(1)文中提到的铝合金、铁合金均属于______(选填“混合物”或“纯净物”)。
(2)CO2中碳元素的化合价______。
(3)写出乙醇在空气中燃烧的化学方程式:______。
(4)氢气作为新能源的优点是______(写出1点即可)。
14. 用如下图所示装置可以制备初中常见的气体,并进行相关性质的实验。
请回答下列问题:
(1)仪器①的名称______。
(2)在A装置中加入高锰酸钾可制取氧气,试管口加棉花的目的______。
(3)D、E、F的实验中,装置E中蜡烛熄灭,同时装置F中溶液变浑浊,则装置F中反应的化学方程式为______。
(4)实验结束后,要将F中的混合物变得澄清,可用的方法有______(填序号)。
a.将混合物过滤
b.向其中加肥皂水
c.向其中加入适量稀盐酸
(5)若用G装置收集氧气,气体应从导管______(选填“a”或“b”)口通入。
15. 21世纪是钛的世纪,如图是利用钛白粉(TiO2)生产海绵钛(Ti)的一种工艺流程:
(1)反应I的反应方程式为:,则物质X的化学式为______。
(2)反应Ⅱ的化学方程式为______,该反应的基本反应类型为______。
(3)该工艺流程可以循环使用的物质有______(填名称)。
16. 酸和碱是两类重要的物质。了解它们的性质是化学重要的学习内容。
【探究一】探究酸碱中和反应
图1表示稀盐酸和氢氧化钠溶液的反应过程中溶液的pH变化曲线。请从曲线图中获取信息,回答下列问题:
(1)根据图1曲线所示,实验操作是按照图2中的______(填“①”或“②”)图所示进行。
(2)图1中点A处所含溶质是______(填化学式)。
(3)图3表示该反应到B点时溶液中存在的离子的情况,请将该图补充完整。
(4)下列试剂不能验证反应到达B点是______(填字母序号)。
A. 锌粒B. 大理石
C. 无色酚酞试液D. 澄清石灰水
(5)小明通过查阅资料得知中和反应的过程伴随着热量释放,若用稀盐酸和氢氧化钠固体进行实验验证,却无法得出正确结论,原因是______。
【探究二】探究久置的氢氧化钠溶液变质程度。
(6)氢氧化钠溶液敞口久置于空气中会发生变质,该反应的化学方程式为______。
【查阅资料】
I、氯化钙溶液呈中性。
Ⅱ、氯化钙溶液能与碳酸钠溶液反应:,为探究久置氢氧化钠溶液的变质程度,进行了如下实验:
【实验报告】
(7)
【实验结论】
(8)氢氧化钠溶液______(填“部分”或“全部”)变质。
17. 同学们用加热氯酸钾和二氧化锰的方法制取氧气,实验过程中的有关数据如图所示。
(1)ab段固体质量不变的原因是_______。
(2)计算参加反应氯酸钾的质量。选项
事实
解释
A
铁轨之间要留空隙
温度升高原子之间的间隔变大
B
一氧化碳与二氧化碳常温下都是气体
物质中含有原子种类相同
C
浓盐酸试剂瓶敞口放置后浓度变小
水分子不断运动
D
酒精溶液不导电
溶液中不含自由移动的粒子
实验结论
实验现象
实验结论
①取少量该溶液于试管中,向溶液中滴加过量的氯化钙溶液,充分反应
有______生成
说明原溶液中一定有Na2CO3
②取步骤①试管中的少量上层清液,滴加无色酚酞试液
溶液变红色
说明原溶液中一定有______。
2017年安徽省蚌埠市固镇校级中考化学一模试卷(解析版): 这是一份2017年安徽省蚌埠市固镇校级中考化学一模试卷(解析版),共24页。试卷主要包含了选择题,解答题等内容,欢迎下载使用。
2023年安徽省蚌埠市蚌山区中考一模化学试题(含解析): 这是一份2023年安徽省蚌埠市蚌山区中考一模化学试题(含解析),共15页。试卷主要包含了单选题,科普阅读题,实验题,流程题,科学探究题,计算题等内容,欢迎下载使用。
精品解析:2021年安徽省黄山市休宁县中考二模化学试题(解析版 +原卷版): 这是一份精品解析:2021年安徽省黄山市休宁县中考二模化学试题(解析版 +原卷版),文件包含精品解析2021年安徽省黄山市休宁县中考二模化学试题原卷版doc、精品解析2021年安徽省黄山市休宁县中考二模化学试题解析版doc等2份试卷配套教学资源,其中试卷共21页, 欢迎下载使用。