所属成套资源:2024湖北省高中名校联盟高三下学期3月一模测评试题(新)及答案(九科)
2024湖北省高中名校联盟高三下学期3月一模测评生物试卷含解析
展开
这是一份2024湖北省高中名校联盟高三下学期3月一模测评生物试卷含解析,文件包含湖北省高中名校联盟2023-2024学年高三下学期3月一模测评生物试题docx、湖北省高中名校联盟2023-2024学年高三下学期3月一模测评生物答案pdf等2份试卷配套教学资源,其中试卷共18页, 欢迎下载使用。
命题单位:圆创教育教学研究中心
本试卷共8页,22题。满分100分。考试用时75分钟。 考试时间:2024年3月28日下午14:30—17:05
祝考试顺利
注意事项:
1.答题前,先将自己的姓名、准考证号填写在试卷和答题卡上,并将准考证号条形码贴在答题卡上的指定位置。
2.选择题的作答:每小题选出答案后,用2B铅笔把答题卡上对应题目的答案标号涂黑。写在试卷、草稿纸和答题卡上的非答题区域均无效。
3.非选择题的作答:用黑色签字笔直接答在答题卡上对应的答题区域内。写在试卷、草稿纸和答题卡上的非答题区域均无效。
4.考试结束后,请将本试卷和答题卡一并上交。
一、选择题:本题共18小题,在每小题给出的四个选项中,只有一项是符合题目要求的。每题2分,共36分。
1.人体血浆中蛋白质种类多,含量约占7%—9%。下列关于血浆蛋白功能的叙述,错误的是
A.运输氧气B.传递信息C.防御病菌D.调节渗透压
2.用缺硼营养液培养枳树幼苗,结果显示根系中线粒体膜的流动性降低且嵴减少。下列叙述正确的是
A.硼是组成线粒体膜的大量元素
B.丙酮酸和葡萄糖进入线粒体的过程受阻
C.还原型辅酶Ⅰ与氧结合形成水的过程受阻
D.有氧呼吸在线粒体基质和内膜处都能产生大量能量
3.下列有关高中生物实验中观测指标的叙述,正确的是
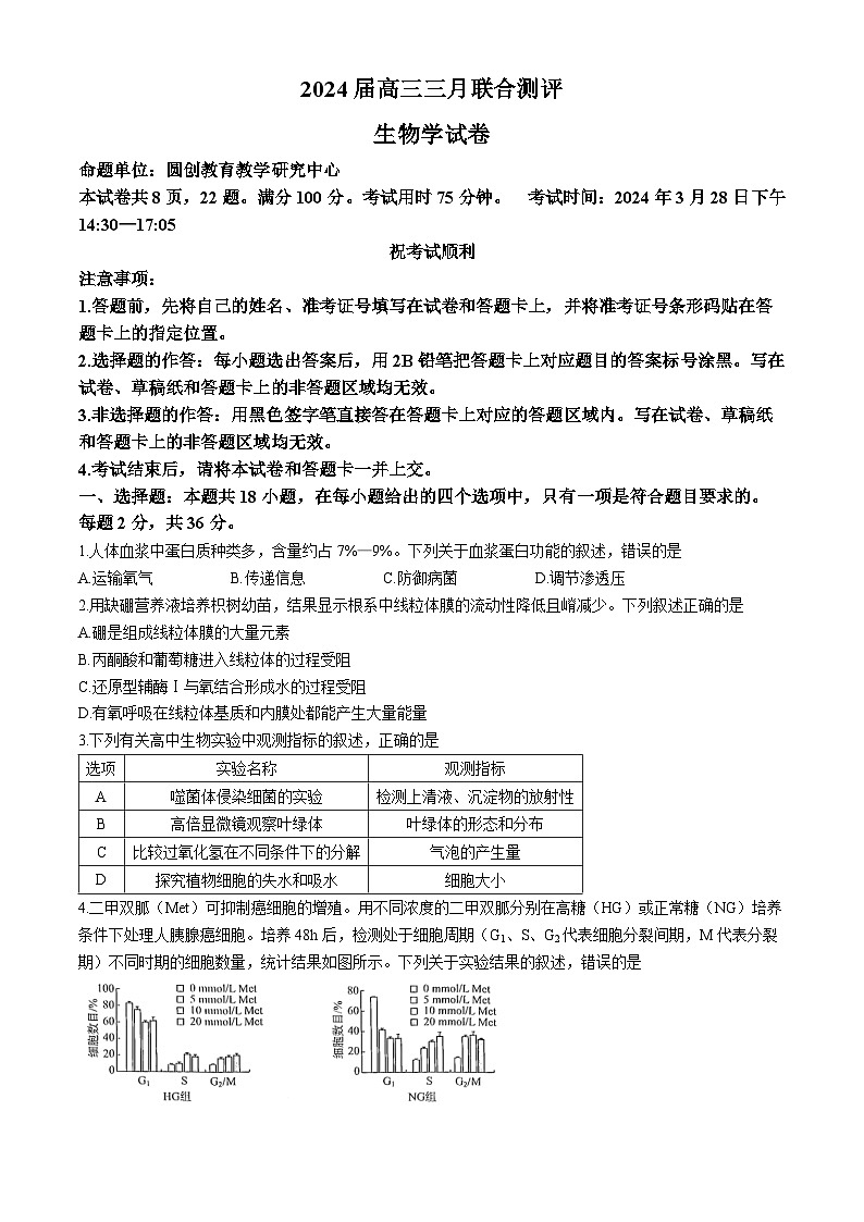
4.二甲双胍(Met)可抑制癌细胞的增殖。用不同浓度的二甲双胍分别在高糖(HG)或正常糖(NG)培养条件下处理人胰腺癌细胞。培养48h后,检测处于细胞周期(G1、S、G2代表细胞分裂间期,M代表分裂期)不同时期的细胞数量,统计结果如图所示。下列关于实验结果的叙述,错误的是
A.细胞周期的大部分时间处于G1期
B.二甲双胍在NG条件下对细胞周期阻滞作用较HG条件下更为显著
C.NG条件下二甲双胍将细胞阻滞在S期,HG条件下二甲双胍将细胞阻滞在G1期
D.与HG相比,NG培养条件下可能提高了肿瘤细胞对二甲双胍抗肿瘤作用的敏感性
5.水蛭是我国的传统中药材,主要药理成分水蛭素为水蛭蛋白中重要成分之一,具有良好的抗凝血作用。将提取的水蛭蛋白经甲、乙两种蛋白酶水解后,分析水解产物中的肽含量及其抗凝血活性,结果如图所示。下列关于实验结果的推测正确的是
A.两种酶作用于水蛭蛋白的部位相同
B.酶解产物的抗凝血活性的差异主要与肽的含量有关
C.两种酶处理的酶解产物中氨基酸的数目、排列顺序有所不同
D.根据酶解产物的抗凝血活性的差异可知,酶甲的活性比酶乙高
6.放射治疗后癌组织中特定基因发生DNA甲基化,导致基因的表达变化,使治疗效果不理想。已知有些甲基化转移酶DNMT可精准地给DNA添加甲基化修饰。现检测放射治疗前、中、后三个时期的癌组织中DNMT的相对表达量分别为0.1、0.6、0.18。下列叙述正确的是
A.甲基化转移酶DNMT会改变DNA的碱基序列
B.使用DNMT的抑制剂可能降低癌细胞的放射耐受性
C.甲基化会使RNA聚合酶结合起始密码子的过程受到干扰
D.通过对某基因添加甲基化修饰,可以提高该基因表达量
7.某研究所使用双标记法研究小鼠乳腺干细胞的分裂,将细胞的DNA分子用3H进行标记后再用BrdU进行标记(BrdU是胸腺嘧啶的类似物,能取代胸腺嘧啶进入DNA中,无放射性)。随着时间的推移,BrdU的信号逐渐进入周围的组织,而3H的信号强度保持不变。下列叙述错误的是
A.周围组织的细胞中,DNA链均具有放射性
B.该实验中BrdU不能使用放射性同位素进行追踪
C.被3H标记的DNA链被选择性地保留在干细胞的“子细胞”中
D.被BrdU标记的DNA链被分配到将要进行分化的“子细胞”中
8.特殊的小麦种质“山农”品系,其花药、叶鞘的性状均为紫色,紫色表型主要是由花青素引起,苯丙氨酸是花青素生物合成的直接前体。研究人员将“山农”与普通小麦(黄花药、白叶鞘)进行了杂交实验,F1全为黄花药紫叶鞘,F2中黄花药∶紫花药=3∶1,紫叶鞘∶白叶鞘=3∶1。下列叙述正确的是
A.紫色叶鞘性状为细胞核遗传,为隐性基因控制
B.杂交得到的F2中,黄花药紫叶鞘的个体所占比例是9/16
C.基因控制花青素的合成,体现了基因可直接控制生物的性状
D.若要判断F2中黄花药的基因型,可用紫花药植株与之杂交进行鉴定
9.某家族的遗传系谱图如图1所示,为弄清该病的发病机制,提取了该家系3名女性有关的基因进行PCR操作,对产物进行酶切和电泳后结果如图2所示。已知仅在胚胎发育时期女性个体每个细胞所含有的2条X染色体有一条保持固缩状态。下列说法错误的是
图1 图2
A.该遗传病为伴X染色体隐性遗传病
B.Ⅰ—2和Ⅱ—4个体基因型相同
C.细胞中的X染色体保持固缩,有利于基因的转录
D.Ⅱ—1与不含致病基因的女性结婚,所生女儿可能患病
10.科学家发现了果蝇的第一个周期基因“per”,提出了TTFL模型(转录—翻译反馈环路模型),per的转录产物会呈现近似24h的节律变化,夜间积累,白天降解。per基因突变后形成了多种等位基因。果蝇2号染色体上的tim基因,也会抑制per基因的转录活性,而3号染色体上的dbt基因,可编码形成DBT蛋白(一种蛋白激酶),延缓PER蛋白的积累。下列叙述正确的是
注:“+”表示促进,“-”表示抑制。
A.PER蛋白夜间积累,其原因只与tim基因的表达受限有关,此为负反馈调节
B.DBT蛋白使PER蛋白磷酸化,可能使其稳定性降低,从而易于和TIM蛋白结合
C.二聚体必须通过核膜进入细胞核,抑制per基因的表达,从而抑制PER蛋白的合成
D.突变产生的多种等位基因,根本区别是碱基种类、数目、排列顺序不同
11.研究发现某种溶酶体贮积症为常染色体隐性遗传病。该病患者的溶酶体酶因缺少M6P信号分子不能进入溶酶体,而被分泌到细胞外。进一步研究分离出该病患者体内的成纤维细胞,在含有M6P信号分子的溶酶体酶的培养基中培养,发现细胞中溶酶体酶的量几乎达到正常人的水平。下列叙述正确的是
A.患该病孩子的父母双方至少有一方患病
B.该病的发生很可能与高尔基体合成加工水解酶异常有关
C.细胞质膜含有M6P信号分子受体,培养液中溶酶体酶进入细胞体现了细胞间的信息交流
D.溶酶体中有关酸性水解酶缺失,可导致相应的生物大分子不能正常降解而在溶酶体中贮积
12.通过基因工程改造的T细胞,具有能直接识别肿瘤细胞特异性抗原的嵌合抗原受体—CAR而被称为CAR-T细胞。CAR-T细胞接收抗原信号后可直接活化发挥免疫作用,常用于血液中肿瘤细胞的治疗。下列相关叙述错误的是
A.CAR-T细胞接收抗原信号和辅助性T细胞传递的信号后,才能发挥抗肿瘤等免疫应答效应
B.CAR能特异性识别抗原,将CAR固定在T细胞膜上,具有锚定肿瘤细胞作用
C.CAR-T细胞不易进入块状肿瘤,所以CAR-T细胞治疗块状肿瘤效果较差
D.可利用逆转录病毒的侵染能力,将CAR基因整合到T细胞基因组
13.绿色开花植物主要存在自花传粉与异花传粉两种传粉方式,且大部分以异花传粉为主。从进化的角度,有人提出了与自花传粉相比,异花传粉是更有利变异的观点。下列相关叙述不支持该观点的是
A.自花传粉会增加隐性基因被表达出来的机会,连续自交后代生活力减弱
B.自花传粉植物在不利和适宜的环境条件下均存在,是自然选择的结果
C.异花传粉的花粉主要依靠风力或昆虫传播,可以更好的扩大物种分布范围
D.异花传粉的出现,可产生更多的基因重组类型,后代生活力、适应性更强
14.革兰氏阴性菌存在外膜孔蛋白OmpC与OmpF,是介导某些抗菌药物跨膜运输的重要通道。OmpC蛋白含量多OmpF蛋白含量少时,通道孔径会缩小而减少对抗菌药的通透。下图是两种膜孔蛋白应对渗透压变化的一种调节机制。下列相关叙述错误的是
A.连续使用抗菌药可能会导致OmpF低表达或不表达,不利于细菌生存
B.不同渗透压下OmpR蛋白空间构象不同,OmpF蛋白与OmpC蛋白的基因表达情况不同
C.高渗条件下OmpC基因转录增加,OmpF的合成受抑制,低渗条件下优先表达OmpF蛋白
D.膜孔蛋白表达情况会影响膜的通透性,降低细菌对抗菌药的敏感性,导致细菌表现出耐药性
15.植物的根尖组织是铝毒害的主要靶位点。为探究生长素在番茄铝胁迫过程中的作用机制,通过外源施加生长素合成抑制剂(yucasin)、生长素极性运输抑制剂(NPA),分析其对铝胁迫下番茄根生长的影响,结果如图。下列叙述正确的是
A.生长素在合成部位、分泌与运输方式等方面都与动物激素类似
B.铝胁迫下,番茄根生长受到抑制的现象可能与生长素的作用特点有关
C.铝胁迫下,20μml/L的yucasin不能有效缓解番茄根生长受抑制的现象
D.铝胁迫下,NPA可能使生长素极性运输的通道蛋白无法发生构象改变而加剧根生长抑制
16.胰高血糖素通过作用于其受体(GCGR)发挥作用。为了进一步了解GCGR在2型糖尿病发展中的作用,研究者利用转基因技术设计出了胰高血糖素受体基因敲除纯合小鼠()。下列叙述正确的是
A.胰高血糖素和肾上腺素、甲状腺激素的作用相抗衡
B.胰高血糖素由胰岛A细胞分泌产生,其分泌不受神经调节影响
C.针对GCGR的单克隆抗体等药物可有效降低糖尿病患者的空腹血糖
D.与正常小鼠相比,小鼠血浆中胰高血糖素含量升高,肝脏中脂质减少
17.西兰花富含多种营养物质,其废弃茎叶中纤维素含量较高,直接用于动物饲喂难以被消化,丢弃则易造成环境污染。研究者利用微生物发酵技术处理西兰花废弃茎叶,同时还能缓解我国微生物蛋白饲料资源短缺的现状。下列叙述合理的是
A.只有收集西兰花种植区域的土壤样品,才能筛选获得高效分解其废弃茎叶的目的菌株
B.土壤样品制成溶液静置后吸取上清液并进行梯度稀释,再用平板划线法进行接种
C.刚果红染料与纤维素水解产物结合生成红色复合物,可作为初步筛选的依据
D.初步筛选得到的菌株,还需要进一步测定纤维素酶活力和蛋白质含量
18.我国科学家成功实现了使用化学小分子将人成体细胞重编程为多潜能干细胞(hCiPS细胞),过程如下图。研究还证明了抑制过度的炎症反应对于该过程中人体细胞重新获得中间可塑态至关重要。下列叙述正确的是
A.来自于病人的hCiPS细胞,移植回病人体内后可避免免疫排斥反应
B.研究使用的化学小分子能够增强细胞增殖能力和上调所有基因表达水平
C.增强炎症信号通路可促进高度分化的细胞中去分化相关基因的激活,提升细胞可塑性
D.研究者通过hCiPS成功诱导出了造血干细胞和神经干细胞,这证明了hCiPS具有全能性
二、非选择题(本题共4小题,共64分)
19.(14分)他感作用通常指一种植物通过向体外分泌代谢过程中的化学物质(化感物质),对其他植物(同种或异种)产生直接或间接影响。东海原甲藻是引起赤潮的主要藻种之一。科研工作者利用凤眼莲浸出液完成了东海原甲藻的生长研究。
(1)他感作用体现了生态系统的______功能。
(2)投放凤眼莲活体浸出液或干体浸出液对东海原甲藻生长均有抑制作用,可能的原因是__________。
(3)目前已经提取分离鉴定出了多种化感物质,向水体投化感物质抑藻方法具有__________________(至少答2点)等优点,是一种有前景的治理赤潮的方法。
(4)有人认为水稻连作(同一土地同一植物连续种植)会造成减产,可能是因为化感物质导致的结果。请写出验证该观点的实验思路(结果、结论不做要求):________________________。
(5)生态学家认为他感作用对演替也起到了重要的作用,作用表现在______等方面。(答一点即可)
20.(16分)在水稻的群体中出现了一个转绿型新叶黄化自然突变体(ygr)。测定突变体相关生理特征并与水稻的野生型(WT)比较,结果如图1(Car、Chlb、Chla分别表示类胡萝卜素、叶绿素b、叶绿素a)和图2。回答下列问题:
图1 不同生长发育时期光合色素的含量图2 某一时期的净光合速率
(1)图1结果显示突变体性状表现为______。
(2)分析图2可知,当光照强度≤______时,限制两者净光合速率的因素均为光照强度,大于该光照强度时,与WT相比,限制突变体净光合速率的因素主要是____________。
(3)为研究温度是否影响该突变体的性状表现,研究人员将野生型和突变体种子分别种植在恒温20、25、30、35℃的培养箱中,调节培养箱中的湿度,生长2周(秧苗期)后对第1片叶进行光合色素含量的测定,结果如图3
图3
受温度调控的叶色性状的表达可分为“高温表达型”、“低温表达型”和“温钝型”3种。结合图3分析该突变体是上述哪种类型?______,理由是________________________。
(4)研究人员发现在杂交育种中可利用该突变体的性状进行选种,既能在苗期就选择出所需性状的植株又能保证种子产量不下降。请说明该选种过程利用了突变体的哪些特性?__________________。
21.(16分)过敏性鼻炎,以鼻痒、打喷嚏、鼻分泌亢进和鼻粘膜肿胀等症状为主,全球发病率达10%—25%,并呈逐年增长趋势。请回答下列问题:
(1)在过敏原的刺激下,______细胞活化、增殖后产生的抗体(IgE)吸附在肥大细胞等细胞的表面,当同种过敏原再次进入机体时,就会与吸附在细胞表面的IgE结合,使这些细胞释放出组织胺等物质,引发相关症状。
(2)发生过敏反应时,肥大细胞释放的前列腺素D2(PGD2)可通过与其受体DP1结合使之活化,然后激活蛋白激酶A(PKA),最终增强组织胺诱导的过敏反应,使患者鼻痒等症状加重。研究者以豚鼠为模型,研究了不同处理对组织胺诱导的过敏反应中鼻粘膜感觉神经元的影响,统计相同时间内引发的动作电位的数量,实验处理及结果如图。
注:动作电位大小与时间的比例尺
箭头表示灌注药剂的时间;药剂Asapiprant是一种强效的DP1拮抗剂,与受体结合后可阻断受体活化;药剂H89是PKA抑制剂。
图中①处添加的药剂为______(填字母,A.PGD2 B.组织胺);药剂BW245C最可能是一种______(填字母,A.DP1激动剂 B.PKA激动剂)。
(3)研究者用SP分别处理了两组肥大细胞,其中A组肥大细胞表面高表达IgE受体而几乎不表达SP受体,B组肥大细胞表面IgE受体和SP受体的表达量均高于A组。相关实验处理与结果如下表。
不同浓度SP分别作用两组肥大细胞后组织胺释放率%
与A组比较,1)表示存在显著性差异
依据表中数据推测SP对肥大细胞的作用途径至少有______条,依据是________________________。
(4)目前,针对过敏性鼻炎的药物多为组织胺受体拮抗剂一类,请提出一种可进一步提升疗效的用药思路________________________。
22.(18分)利用RNAi技术(RNA干扰)可以抑制细胞内特定基因表达。研究者选择MS26基因中的一段序列(rMS26),以PMI作为筛选标记,最终构建玉米植物重组表达载体MS26RNAi,转入到玉米幼胚中,通过植物组织培养后获得目的植株。
(注:PMI是酿酒酵母磷酸甘露糖异构酶基因,该酶能将6—磷酸甘露糖转化为6—磷酸果糖,从而使生物体能够利用甘露糖作为碳源)
请分析回答以下问题:
图1
(1)提取玉米MS26基因形成的RNA,使用______法合成cDNA,选择其中的一段序列rMS26用于构建RNAi载体。
(2)常用的标记基因主要是抗生素抗性基因和除草剂抗性基因,已经引起了社会的广泛争议。用PMI做标记基因的目的是为了______,可转入含______的选择培养基中实现,其优点是__________________。
(3)RNAi载体结构中有一段正向和反向的rMS26,其直接目的是:______,请据图1分析MS26基因沉默的原理:________________________。
(4)T-DNA插入玉米的位置是随机的,当其插入基因内部时导致______,这是获得植物突变体的一种重要方法。若进一步确定T-DNA是否插入MS26基因中,某同学尝试采用“三引物法”进行PCR扩增,即采用三种引物(LP、RP、BP),LP、RP为与目的基因片段互补的特异引物,BP为插入T-DNA的特异引物,如图2所示。(说明:两端的引物本身长度小于0.1kb,而T-DNA本身的长度约为17kb,插入基因后会阻抑两端引物的扩增产物的形成。)
请根据下表中三种样品的预期电泳结果判断哪个是纯合突变体______,理由是__________________。
图2
2024届高三三月联合测评
生物学参考答案与评分细则
一、选择题(36分)
二、非选择题(64分)
19.(14分)
(1)信息传递(2分)
(2)凤眼莲植物体中存在能够杀灭东海原甲藻的化学物质(2分)
(3)快速、易控制、避免生物入侵、生态危害小等(答两点,合理即可4分)
(4)培养同种水稻幼苗随机均分两组,分别用种植过该水稻的土壤浸出液与未种植过该水稻的土壤浸出液处理,其他条件相同且适宜,成熟后比较产量(4分)
(5)他感作用会影响群落优势种的出现、物种组成、演替方向与速度等(2分)
20.(16分)
(1)秧苗期叶片黄化,孕穗期叶片恢复绿色(2分)
(2)1200(2分) 光合色素的含量(2分)
(3)低温表达型(2分) 在低温20℃条件下突变体光合色素的含量显著低于野生型,叶片表现出黄化性状,随着温度升高色素含量增加,35℃时光合色素含量与野生型接近,叶片复绿。(4分)
(4)利用秧苗期叶片黄化为标记,在苗期去杂;秧苗期叶片黄化的纯合子在孕穗期复绿,光合速率增大,不会影响种子的产量。(4分)
21.(16分)
(1)B淋巴(2分)
(2)①B(3分) A(3分)
(3)2条(2分) 在较高浓度SP处理时,A组肥大细胞组织胺释放率明显增加(2分);同一浓度的SP处理下,B细胞组织胺释放率高于A组(2分)
(4)能够抑制过敏反应相关途径的其他药物如DP1受体拮抗剂(PGD2—DP1信号通路阻断剂)、PKA抑制剂、抑制SP释放的药物、抗IgE抗体等与组织胺受体拮抗剂联合使用。(合理均可,仅使用一种药物不得分,2分)
22.(18分)
(1)反转录(或逆转录)(2分)
(2)筛选出重组表达载体导入成功的植物细胞(2分) 甘露糖(2分) 获得的转基因植物不含抗生素抗性基因或除草剂抗性基因,因而对人体和环境安全(2分)
(3)使RNAi载体导入进行表达时能形成RNA双链(2分) RNA双链被D酶切割后形成SiRNA,SiRNA与MS26基因转录形成的mRNA发生部分配对,引起MS26基因转录形成的mRNA降解,从而使MS26基因无法表达(翻译)。(2分)
(4)基因突变(2分) 样品3(2分)
据表可知,若T-DNA插入植物体MS26基因中,则会有BP与RP扩增形成小片段,样品3仅有小片段,故样品3为纯合突变体(2分)。
生物参考答案与解析
一、选择题
1.【答案】A
【解析】考查血浆中的蛋白质的种类、蛋白质的功能。
【详解】A.血红蛋白有运输氧气的功能,血红蛋白在红细胞中,不属于血浆蛋白,A项错误。
B.血浆中有些激素是蛋白质,激素是信息分子,所以可以传递信息,B项正确。
C.血浆中有抗体,抗体的本质是球蛋白,抗体可以起到免疫作用,C项正确。
D.血浆渗透压的大小主要与蛋白质和无机盐的含量有关,D项正确。
2.【答案】C
【解析】考查元素、线粒体结构、有氧呼吸
【详解】A.硼是组成生物的微量元素,A项错误
B.线粒体膜流动性降低,丙酮酸进入线粒体的过程会有影响,葡萄糖并不进入线粒体。B项错误。
C.有氧呼吸的第三阶段即还原型辅酶Ⅰ与氧结合形成水的过程在内膜上进行,线粒体嵴减少,内膜的面积减少,所以对第三阶段的反应有影响。C项正确
D.有氧呼吸的第二和第三阶段分别在线粒体基质和内膜处进行,第二阶段产生少量能量,第三阶段产生大量能量。D项错误
3.【答案】B
【解析】考查课本实验
【详解】A.实验是要证明DNA是遗传物质,实验的观测指标不仅要检测上清液、沉淀物的放射性还要检测子代噬菌体的放射性,A项错误。
B.由于叶绿体分布在细胞质中,呈扁平的椭球形或球形,所以观测指标是叶绿体的形态和分布,B项正确
C.比较过氧化氢在不同条件下的分解,需要比较反应速率的快慢,观测指标是气泡产生的速率,C项错误
D.细胞失水会发生质壁分离,质壁分离的细胞吸水会发生质壁分离复原。质壁分离是原生质层与细胞壁分离,所以观测指标是原生质层的位置与细胞大小,D项错误。
4.【答案】C
【解析】考查细胞周期
【详解】A.从图中可以看出G1期的细胞占比最多,推测G1期在细胞周期中时间最长,A项正确。
B.二甲双胍可抑制癌细胞的增殖,图中随二甲双胍浓度的增加,G1期的细胞数目占比减少,S期和G2/M期的细胞数目占比增加,可知二甲双胍将癌细胞阻滞在S期和G2/M期,在NG条件下,处于S期和G2/M期比HG多,B项正确
C.从图中可以看出,无论是NG和HG条件下,二甲双胍浓度的增加,S期和G2/M期的细胞数目占比在增加,所以,不同糖浓度培养条件下,二甲双胍均将细胞阻滞在S期和G2/M期,C项错误
D.二甲双胍在NG条件下对细胞周期阻滞作用较HG条件下更为显著,推测NG培养条件下可能提高了肿瘤细胞对二甲双胍抗肿瘤作用的敏感性,D项正确
5.【答案】C
【解析】考查酶的特性,蛋白质或多肽的结构与功能
【详解】A.从图中可以看出,两种酶水解水蛭蛋白后,肽的含量的两条曲线比较接近,说明含量差别不大。抗凝血活性的差异较大,说明两种酶水解水蛭蛋白后肽种类不同,两种酶催化水蛭蛋白的部位不同,A项错误。
B.两种酶水解水蛭蛋白后,肽的含量的两条曲线比较接近,说明抗凝血酶的活性与肽的含量关联不大,B项错误
C.抗凝血酶活性的差异与肽的种类有关,不同肽的功能不同主要与氨基酸的数目、排列顺序有关,C项正确
D.两种酶均能水解水蛭蛋白,图中根据酶处理后抗凝血酶活性的差异并不能推测出两种酶活性的大小,D项错误。
6.【答案】B
【解析】考查表观遗传的概念,遗传信息转录的过程
【详解】A.甲基化的过程不改变生物体基因的碱基序列,A项错误。
B.由题干信息可知,放射治疗后癌组织中特定基因发生DNA甲基化,影响放射性治疗耐受性,又因为甲基化转移酶DNMT可精准地给DNA添加甲基化修饰,在放射性治疗中DNMT相对表达量最大,故使用DNMT抑制剂可以降低癌细胞的甲基化程度,从而降低癌细胞的放射耐受性。B项正确。
C.RNA聚合酶识别并结合启动子区域,C项错误。
D.基因被甲基化后,会抑制基因的表达,D项错误。
7.【答案】A
【解析】考查DNA的复制
【详解】A.DNA分子复制是半保留复制,新合成的子代DNA链不具有放射性,A项错误。
B.放射性同位素标记法通过检测放射性标记的物质出现位置来示踪物质的运行规律,BrdU无放射性,故不能用放射性同位素标记法进行追踪,B项正确。
C.由题干可知,3H的信号强度保持不变,并没有进入周围组织,可判断含3H的信号的细胞产生的子细胞不会分化为其他组织细胞,C项正确。
D.由题干可知,含BrdU的DNA逐渐进入周围的组织,可判断含BrdU标记的DNA链被分配至分化的细胞中,D项正确。
8.【答案】D
【解析】考查遗传规律,基因对性状的控制
【详解】A.F1全为紫叶鞘,F2出现白叶鞘,且紫叶鞘∶白叶鞘=3∶1,故紫色叶鞘性状为细胞核遗传,为显性基因控制。A项错误。
B.由题干信息无法判断花药基因与叶鞘基因是否独立遗传,故F2中黄花药紫叶鞘个体比例不一定是9/16。B项错误。
C.花青素化学本质不是蛋白质,不能由基因指导直接合成。C项错误。
D.F2中黄花药基因型存在两种情况,可以通过测交判断基因型,又因为紫花药为隐性性状,故可选用紫花药植株与之杂交鉴定基因型。D项正确。
9.【答案】C
【解析】考查遗传规律,遗传系谱图中遗传方式的判定与应用,遗传病的检测与预防
【详解】A.因一代无患病个体,二代出现患病个体可知,该遗传病为隐性遗传病,又由Ⅰ-2个体与Ⅱ-4有关基因电泳条带可知,Ⅰ-2个体与Ⅱ-4个体基因型相同,故不为常染色体隐性遗传病,结合题干信息“2条X染色体有一条保持固缩状态”可判断该遗传病为伴X染色体隐性遗传病,A项正确。
B.Ⅰ-2和Ⅱ-4电泳结果一致,故基因型相同。B项正确。
C.染色体固缩后难以解旋,基因转录更困难。C项错误。
D.Ⅱ-1与不含致病基因的女性结婚,所生女儿可能为杂合子,若含有显性基因的X染色体固缩,则女儿患病。D项正确。
10.【答案】B
【解析】考查基因突变,基因对性状的控制
【详解】A.PER蛋白夜间积累的原因不仅与tim基因的表达受限有关,还和dbt基因编码形成的DBT蛋白有关,此调节为负反馈调节。A项错误。
B.DBT蛋白使PER蛋白磷酸化,使其稳定性降低,从而易于和TIM蛋白结合形成二聚体,从而抑制per基因的表达。B项正确。
C.二聚体是DBT蛋白和PER蛋白形成的大分子物质,必须通过核孔进入细胞核。C项错误。
D.突变产生的多种等位基因,其根本区别是碱基的排列顺序不同,遗传信息不同。D项错误。
11.【答案】D
【解析】考查人类遗传病、溶酶体的功能、信息交流
【详解】A.患该病的孩子的父母可以都是杂合子而不患病。A项错误。
B.水解酶在核糖体合成。B项错误。
C.培养液中溶酶体酶进入细胞不能体现细胞间的信息交流。C项错误。
D.溶酶体中的酸性水解酶可水解相应的生物大分子。D项正确。
12.【答案】A
【解析】考查细胞免疫的过程、特点及应用、中心法则
【详解】A.CAR-T细胞具有直接识别肿瘤细胞特异性抗原的嵌合抗原受体,接收抗原后可直接活化发挥免疫作用,不需要接受辅助性T细胞传递的信号。A项错误。
B.将能识别肿瘤特异性抗原的嵌合抗原受体—CAR固定在T细胞上,T细胞就可以特异性识别肿瘤细胞,进而锚定肿瘤细胞。B项正确。
C.与血液疾病相比,块状肿瘤组织结构更加复杂,CAR-T细胞进入内部更加困难。C项正确。
D.CAR基因的RNA重组到逆转录病毒中,逆转录病毒侵染T细胞,将CAR基因整合到T细胞基因组。D项正确。
13.【答案】B
【解析】考查遗传与进化的关系、生态与进化的关系、群落的特点
【详解】A支持。杂合子自花传粉完成自交,发生性状分离,隐性纯合性状表达。易出现近亲衰退
B不支持。无论是自花传粉还是异花传粉都是适应环境的表现,自然选择的结果,适应具有相对性
C支持。风媒或虫媒有利于扩大分布范围,增加种群空间分布
D支持。异花传粉的出现,可产生更多的基因重组类型,后代生活力、适应性更强
14.【答案】A
【解析】考查基因表达的调控、基因与性状的关系、进化适应性
【详解】A.OmpF基因低表达或不表达,使通道孔径缩小而减少抗菌药的通透,有利于细菌表现耐药性,有利于生存。A项错误。
B.不同渗透压下OmpR蛋白空间构象不同,OmpF蛋白与OmpC蛋白的基因表达情况不同。B项正确。
C.高渗条件下OmpC基因转录增加,OmpF的合成受抑制,低渗条件下优先表达OmpF蛋白。C项正确。
D.高渗下OmpC蛋白含量多OmpF蛋白含量少,通道孔径会缩小而减少抗菌药的通透,降低细菌对抗菌药的敏感性,导致细菌表现出耐药性。D项正确。
15.【答案】B
【解析】考查生长素与动物激素的比较,运输方式、理解分析
【详解】A.植物体内没有分泌激素的腺体,而动物细胞具有,生长素与动物激素的化学本质不尽相同,其分泌方式也有所不同,生长素在胚芽鞘、芽、幼叶和幼根中存在极性运输,成熟组织中存在非极性运输,动物激素通过体液运输。A项错误。
B.由图可知,生长素合成抑制剂可以缓解铝胁迫导致的根生长受抑制,生长素极性运输抑制剂可加剧铝胁迫下的根尖生长抑制,因而推测铝胁迫下番茄根生长受到抑制的现象可能与该处生长素浓度过高抑制生长有关。B项正确。
C.由图可知,生长素合成抑制剂可以缓解铝胁迫导致的根生长受抑制,2.5μml/L,5μml/L和10μml/L处理下有明显缓解,20μml/L处理下根生长情况与对照组相类似,也得到了缓解。C项错误。
D.生长素极性运输抑制剂可加剧铝胁迫下的根尖生长抑制,因而可推测NPA可能使生长素极性运输的载体蛋白无法发生构象改变而加剧根生长抑制,通道蛋白不参与主动运输。D项错误。
16.【答案】C
【解析】考查血糖调节
【详解】A.胰高血糖素、甲状腺激素、肾上腺素在提高血糖浓度上具有协同作用。A项错误。
B.胰岛A细胞分泌胰高血糖素可由下丘脑通过交感神经控制。B项错误。
C.GCGR的单克隆抗体可与GCGR特异性结合,阻止其与胰高血糖素的结合,则肝糖原分解减少、非糖物质转化为糖类减少,可有效降低糖尿病患者的空腹血糖。C项正确。
D.与正常小鼠相比,小鼠血浆中胰高血糖素无法与受体结合发挥作用,其含量升高,肝脏中的脂质不能转化成糖类等物质,会出现脂质堆积。D项错误。
17.【答案】D
【解析】考查微生物的实验室培养,发酵工程的应用
【详解】A.可以在种植过富含纤维素植物的农田土壤中筛选目的菌株,但不排除其他土壤样品中也可能存在目的菌株。A项错误。
B.土壤样品制成溶液静置后吸取上清液并进行梯度稀释后应该采用涂布平板的方法接种,平板划线法是将聚集的菌种稀释分散。B项错误。
C.刚果红是一种染料,可以与纤维素结合形成红色复合物,并不与其水解后的产物发生反应。C项错误。
D.初步筛选得到的菌株,还需要进一步测定纤维素酶活力来比较其分解纤维素的能力,同时蛋白质含量的测定有利于筛选出合适的菌株作为微生物饲料。D项正确。
18.【答案】A
【解析】考查人工诱导干细胞,细胞的全能性
【详解】A.病人的hCiPS细胞移植回病人体内后可避免免疫排斥反应。A项正确。
B.化学小分子诱导产生多潜能干细胞(hCiPS细胞),则细胞发生去分化,细胞增殖能力增强,但并不是所有基因表达水平上调。B项错误。
C.由题干“抑制过度的炎症反应对于该过程中人体细胞重新获得中间可塑态至关重要”推知增强炎症信号通路则不利于细胞去分化。C项错误。
D.hCiPS具有全能性,但利用hCiPS仅仅诱导出造血干细胞和神经干细胞,没有证明其全能性。D项错误。
二、非选择题
19.(14分)
【答案】(1)信息传递(2分)
(2)凤眼莲植物体中存在能够杀灭东海原甲藻的化学物质(2分)
(3)快速、易控制、避免生物入侵、生态危害小等(答两点,合理即可4分)
(4)培养同种水稻幼苗随机均分两组,分别用种植过该水稻的土壤浸出液与未种植过该水稻的土壤浸出液处理,其他条件相同且适宜,成熟后比较产量(4分)
(5)他感作用会影响群落优势种的出现、物种组成、演替方向与速度等(2分)
【解析】考查生态系统的功能、影响种群数量变化的因素、群落的种间关系、演替的特点
【详解】(1)植物通过向体外分泌代谢过程中的化学物质(化感物质),对其他植物产生直接或间接影响。属于化学信息传递。
(2)题干信息是投放凤眼莲活体浸出液或干体浸出液对该藻生长均有抑制作用。浸出液中存在化学物质。
(3)投放化感物质具有快速、易控制、避免生物入侵、生态危害小等优点
(4)水稻连作(同一土地同一植物连续种植)会造成减产,如果是因为化感物质导致的结果,则化感物质的有无为实验自变量,可利用加法原理,通过施用是否连作的土壤浸出液控制,产量比较作为因变量,其他条件相同且适宜。
(5)演替的特点
20.(16分)
【答案】(1)秧苗期叶片黄化,孕穗期叶片恢复绿色(2分)
(2)1200(2分) 光合色素的含量(2分)
(3)低温表达型(2分) 在低温20℃条件下突变体光合色素的含量显著低于野生型,叶片表现出黄化性状,随着温度升高色素含量增加,35℃时光合色素含量与野生型接近,叶片复绿。(4分)
(4)利用秧苗期叶片黄化为标记,在苗期去杂;秧苗期叶片黄化的纯合子在孕穗期复绿,光合速率增大,不会影响种子的产量。(4分)
【解析】考查光合作用、环境、基因与性状的关系
【详解】(1)比较不同发育时期光合色素的含量可知,秧苗期突变体叶片叶绿素a和b的含量明显低于野生型,此时,突变体叶色明显黄化。随着生长发育至孕穗期,突变体叶片光合色素的含量逐渐增加至与野生型无明显差异,说明突变体叶片逐渐恢复绿色。
(2)看图2,光照强度在随着光照强度增加,野生型的净光合速率一直在增大,突变体的净光合速率在光照强度小于等于时,随着光照强度的增加,净光合速率在增大。所以对两者净光合速率均有限制的光照强度为小于等于。由于测定两者净光速率的外界因素均相同,当光照强度大于后,野生型的光合速率仍然在增大,说明外界温度、二氧化碳浓度均适宜,所以只能考虑突变体在该时期光合色素的含量低于野生型,导致净光合速率降低。
(3)从图中可知,温度为20℃时,突变体叶片光合色素的含量明显低于野生型,叶片表现出明显的黄化性状,随温度升高,光合色素的含量增加,至35℃时,突变体与野生型叶片的光合色素的含量接近,此时突变体的叶片性状表现为绿色,与野生型叶片颜色无差别。可见突变体叶片黄化的性状在低温时表达。
(4)根据题目要求“既能在苗期就选择出所需性状的植株又能保证种子产量不下降”,突变体在秧苗期叶片黄化,可以用该性状标记植株,在秧苗期就将其挑选出来。虽然所需性状的个体在秧苗期黄化,但在孕穗期复绿,所以种子的产量不会下降。
21.(16分)
【答案】(1)B淋巴(2分)
(2)①B(3分) A(3分)
(3)2条(2分) 在较高浓度SP处理时,A组肥大细胞组织胺释放率明显增加(2分);同一浓度的SP处理下,B细胞组织胺释放率高于A组(2分)
(4)能够抑制过敏反应相关途径的其他药物如DP1受体拮抗剂(PGD2—DP1信号通路阻断剂)、PKA抑制剂、抑制SP释放的药物、抗IgE抗体等与组织胺受体拮抗剂联合使用。(合理均可,2分)
【解析】考查免疫调节、神经调节
【详解】(1)B淋巴细胞活化、增殖为浆细胞,浆细胞产生抗体
(2)由题中“(PGD2)可通过与其受体DP1结合使之活化,然后激活蛋白激酶A(PKA),最终增强组织胺诱导的过敏反应,使患者鼻痒感觉加重。”可知PGD2并不是直接引发过敏症状加重,而是通过增强组织胺的效应来加重过敏症,且实验是为了研究不同处理对组织胺诱导的过敏反应中鼻粘膜感觉神经元的影响,故选B。
由A、B两组结果比较可知,BW245C可以明显加剧由组织胺引发的感觉神经纤维发生动作电位的频率,应该是过敏反应相关途径中的激动剂。由C、D两组结果发现DP1阻断剂和PKA抑制剂预处理都可以对BW245C的效应起到明显抑制,而且加入H89的一组更明显,则BW245C很可能是位于PKA上游的激动剂,故选B。
(3)分析表中数据,在较高浓度SP处理时,A组肥大细胞组织胺释放率明显增加了;同一浓度的SP处理下,B细胞组织胺释放率高于A组,所以推测存在2条路径,即SP可通过其特异性受体调控肥大细胞释放组胺,还可能通过与IgE受体关联的途径调控肥大细胞释放组织胺。
(4)能够抑制过敏反应相关途径的其他药物如DP1受体拮抗剂(PGD2—DP1信号通路阻断剂)、PKA抑制剂、抑制SP释放的药物、抗IgE抗体等与组织胺受体拮抗剂联合使用。
(合理均可,仅使用一种药物不得分)
22.(18分)
【答案】(1)反转录(或逆转录)(2分)
(2)筛选出重组表达载体导入成功的植物细胞(2分) 甘露糖(2分) 获得的转基因植物不含抗生素抗性基因或除草剂抗性基因,因而对人体和环境安全(2分)
(3)使RNAi载体导入进行表达时能形成RNA双链(2分) RNA双链被D酶切割后形成SiRNA,SiRNA与MS26基因转录形成的mRNA发生部分配对,引起MS26基因转录形成的mRNA降解,从而使MS26基因无法表达(翻译)。(2分)
(4)基因突变(2分) 样品3(2分)
据表可知,若T-DNA插入植物体MS26基因中,则会有BP与RP扩增形成小片段,样品3仅有小片段,故样品3为纯合突变体(2分)。
【解析】考查目的基因的检测与鉴定,培养基的类型及应用,PCR技术及其应用,利用分离定律思想解决问题。
【详解】(1)利用RNA通过逆转录合成DNA
(2)标记基因的功能:便于重组DNA分子的筛选
由题干可知,抗性基因的使用引起社会的广泛争议,导入PMI使植物细胞可以利用甘露糖,通过构建以甘露糖为唯一碳源的培养基,可以筛选导入重组表达载体的细胞。结合题干,抗性基因的使用引起社会的广泛争议,PMI基因的使用则不会带来这样的问题。获得的转基因植物不含抗生素抗性基因或除草剂抗性基因,因而对人体和环境安全
(3)体内基因的表达只会有一条链表达,故正向与反向的rMS26基因会表达出两条互补的RNA链。据图可知,正向和反向的rMS26基因表达产物会形成RNA双链,经修饰后,RNA双链被D酶切割后形成SiRNA,形成的小干扰RNA与MS26基因转录形成的mRNA部分配对,从而引起MS26基因转录形成的mRNA发生降解,MS26基因无法表达(翻译)。
(4)T—DNA插入玉米的基因,造成碱基的增添,属于基因突变
据表可知,若T-DNA插入植物体MS26基因中,则会有BP与RP扩增形成小片段,样品3仅有小片段,故样品3为纯合突变体。
选项
实验名称
观测指标
A
噬菌体侵染细菌的实验
检测上清液、沉淀物的放射性
B
高倍显微镜观察叶绿体
叶绿体的形态和分布
C
比较过氧化氢在不同条件下的分解
气泡的产生量
D
探究植物细胞的失水和吸水
细胞大小
SP浓度/()
组织胺释放率
A组
B组
0
19.37±2.02
20.08±1.50
0.01
19.50±1.50
32.76±2.991)
0.10
21.77±1.91
42.90±3.361)
1.00
32.00±2.50
50.21±1.291)
10.00
33.56±1.25
56.10±3.601)
引物种类
样品序号
LP+RP
BP+RP
样品1
有大片段
无
样品2
有大片段
有小片段
样品3
无
有小片段
题号
1
2
3
4
5
6
7
8
9
答案
A
C
B
C
C
B
A
D
C
题号
10
11
12
13
14
15
16
17
18
答案
B
D
A
B
A
B
C
D
A
相关试卷
这是一份湖北省高中名校联盟2023-2024学年高三下学期3月一模测评生物试题,共16页。试卷主要包含了选择题的作答,非选择题的作答等内容,欢迎下载使用。
这是一份湖北省高中名校联盟2023-2024学年高三下学期3月一模测评生物试卷(PDF版附解析),共15页。
这是一份湖北省高中名校联盟2023-2024学年高三下学期3月一模测评生物试题,共16页。试卷主要包含了选择题的作答,非选择题的作答等内容,欢迎下载使用。

