





所属成套资源:2024安徽省名校教研联盟高三下学期3月联考及答案(九科)
2024安徽省名校教研联盟高三下学期3月联考生物试题含解析
展开
这是一份2024安徽省名校教研联盟高三下学期3月联考生物试题含解析,文件包含安徽省名校教研联盟2024届高三下学期3月联考生物试卷含解析docx、安徽省名校教研联盟2024届高三下学期3月联考生物试卷无答案docx等2份试卷配套教学资源,其中试卷共32页, 欢迎下载使用。
1.答卷前,考生务必将自己的姓名、准考证号填写在答题卡上。
2.回答选择题时,选出每小题答案后,用铅笔把答题卡上对应题目的答案标号涂黑。如需改动,用橡皮擦干净后,再选涂其他答案标号。回答非选择题时,将答案写在答题卡上,写在本试卷上无效。
3.考试结束后,将本试卷和答题卡一并交回。
一、选择题:本题共15小题,每小题3分,共45分。在每小题给出的四个选项中,只有一项是符合题目要求的。
1. 在盐碱地种植的普通作物细胞会因盐碱胁迫产生过量的H2O2,H2O2积累会破坏细胞的结构和成分,最终导致作物死亡或减产。如图的PIP2s为某种水通道蛋白,研究发现敲除AT1蛋白基因可以使PIP2s蛋白发生磷酸化后获得向胞外运输H2O2的能力,提高作物在盐碱地的存活率和产量。下列叙述正确的是( )
A. 所有植物细胞都能通过光合作用以及H2O2酶催化H2O2分解产生O2
B. PIP2s蛋白合成起始于游离的核糖体,不需要内质网和高尔基体的加工
C. PIP2s蛋白磷酸化水平升高促进细胞向外运输H2O2,利于植物盐碱地中存活
D. 敲除AT1蛋白基因后,PIP2s蛋白发生磷酸化,可以运输H2O2,不能运输H2O
2. 研究人员在果蝇细胞内发现了一种微小的具膜结构。当磷酸盐充足时,该结构可以储存磷酸盐,此时细胞分裂加快;当缺乏磷酸盐时,该结构分解并将储存的磷酸盐释放到细胞中,同时细胞分裂速度减慢。下列推测错误的是( )
A. 果蝇吸收的磷酸盐不仅用于构成各种膜结构,还能参与构成核糖体
B. 细胞在分裂间期进行DNA复制需磷酸盐,而在分裂期则不需要
C. 该结构的膜由磷脂双分子层构成基本支架,膜上有蛋白质成分
D. 该结构的膜与其他细胞器膜融合过程体现了生物膜的流动性
3. 某些原生动物和昆虫在细胞分化过程中有部分染色体丢失的现象,称为基因剔除。某种马蛔虫个体发育到一定阶段时,将要分化为体细胞的细胞中染色体破裂为碎片,含有着丝粒的碎片在细胞分裂中保留,不具有着丝粒的碎片在分裂中丢失,而将来形成生殖细胞的那些细胞中不发生染色体的断裂和丢失现象。下列叙述错误的是( )
A. 只要保留有全部的着丝粒,该体细胞就具有全能性
B. 精原细胞和卵原细胞通常不发生染色体的断裂和丢失现象
C. 分化形成的某些体细胞中与受精卵相比可能发生染色体片段缺失
D. 由于基因剔除而在分裂中丢失的碎片通常不影响该细胞的功能
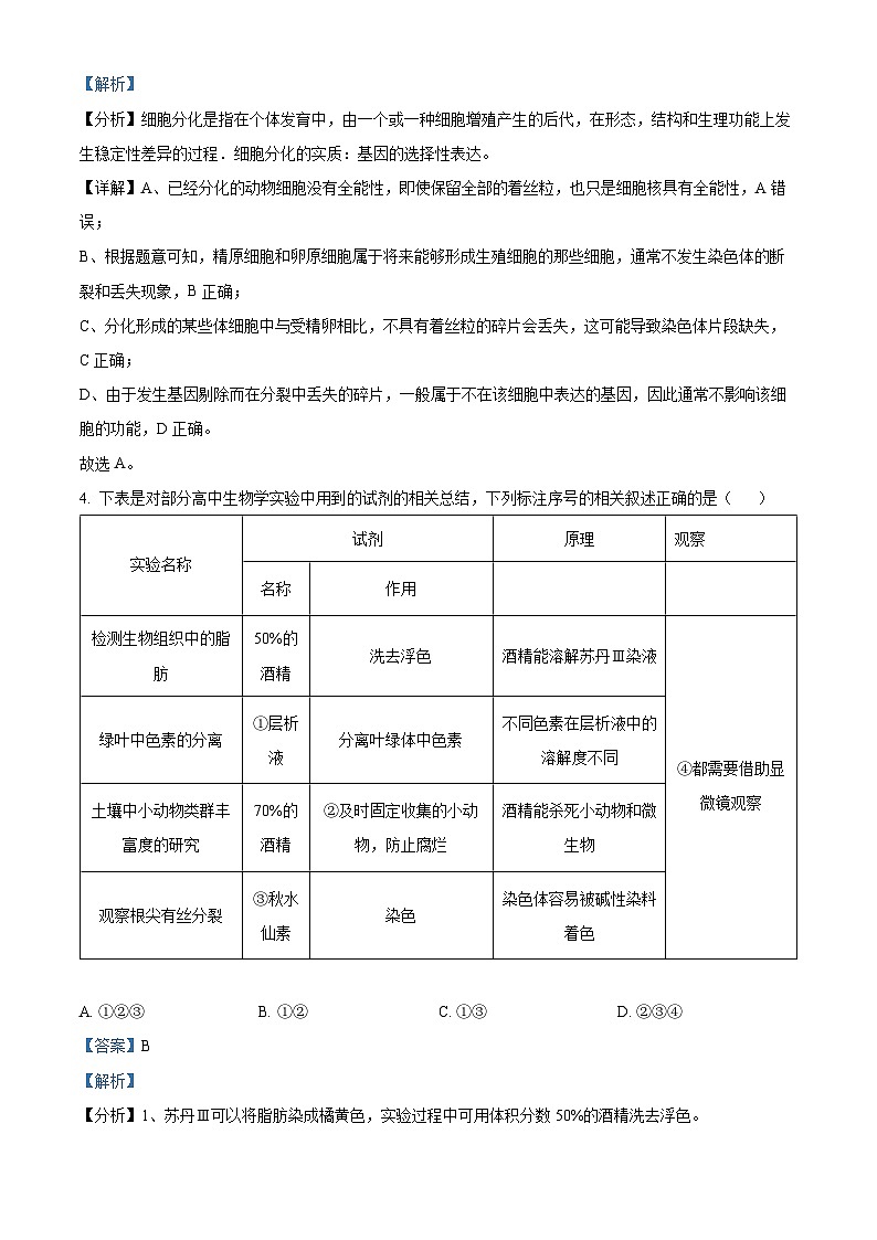
4. 下表是对部分高中生物学实验中用到的试剂的相关总结,下列标注序号的相关叙述正确的是( )
A. ①②③B. ①②C. ①③D. ②③④
5. 某哺乳动物精原细胞(2n=4)的核DNA双链全部被32P标记,将其放在不含32P的培养液中先进行一次有丝分裂后再减数分裂形成精细胞。分裂过程中某时期细胞中染色体的状态如图所示。不考虑其他变异,下列叙述错误的是( )
A. 图示的时期为减数分裂I的前期,发生了非姐妹染色单体间的互换
B. 该细胞为初级精母细胞,次级精母细胞中可能有2条染色体含有32P
C. 此细胞有2个四分体,可能有5条染色单体含有32P
D. 分裂后形成的4个子细胞不可能只有2个含有32P
6. 腺苷是一种信号分子,在睡眠调控过程中发挥着重要作用。研究发现,胞外的腺苷能够与觉醒神经元上的A1受体结合,显著地抑制该类神经元产生动作电位,同时腺苷还可以通过A2受体激活睡眠相关神经元来促进睡眠。咖啡因与腺苷结构类似,可阻断腺苷信号通路,起到提神醒脑的功能。如图为神经元活动引发腺苷释放的模式图。下列叙述错误的是( )
A. 突触前膜释放谷氨酸和突触后膜释放腺苷的方式相同
B. 腺苷既可以作为信息分子也可参与细胞内ATP的合成
C. 咖啡因可能通过与腺苷受体结合达到提神醒脑的效果
D 腺苷与A1受体结合可能导致觉醒神经元膜上Cl-内流
7. 类风湿关节炎与IL-1、IL-4、IL-6和IL-10四种细胞因子有关,细胞因子有促进免疫炎症反应型和抑制免疫炎症反应型。关节肿胀是类风湿关节炎的重要临床表现,与某些细胞因子引起的关节毛细血管通透性改变有关。科研人员对多名健康志愿者和类风湿关节炎患者的血清进行检测,测得各种细胞因子的平均含量如表所示。下列叙述错误的是( )
A. 细胞因子、抗体和溶菌酶都是由免疫细胞合成并分泌的免疫活性物质
B. IL-1和IL-6是促进免疫炎症反应型,IL-4和IL-10是抑制免疫炎症反应型
C. 细胞因子可以参与细胞免疫过程使细胞毒性T细胞分裂和分化
D. 血浆蛋白进入关节组织,导致该处组织液渗透压升高引起关节肿胀
8. 某生物兴趣小组的同学在进行“培养液中酵母菌种群数量的变化”实验时,将培养至第5天的酵母菌培养液稀释100倍后,与台盼蓝染液等体积混合均匀,规范操作置入血细胞计数板中进行计数,结果观察到视野中①至⑤五个区域的细胞总数为56,其中被台盼蓝着色的细胞占20%,则1mL酵母菌培养液中活菌数约为( )
A. 4.48×108B. 2.24×108C. 1.02×108D. 7×107
9. 普通的肿瘤治疗——单克隆抗体(单抗)只能结合单一的抗原,无法有效地聚集于肿瘤组织处。双特异性单克隆抗体(双抗)可以将抗肿瘤的药物直接导至靶细胞,通过靶向多个抗原发挥协同抗肿瘤作用。基因工程制备双抗的原理是对传统单抗进行基因工程方面的改造,从而形成双特异性抗体。利用杂交瘤细胞融合也可以制备双抗,先将每个杂交瘤细胞受抗原刺激产生单克隆抗体,然后将这两个杂交瘤细胞融合在一起,此融合的杂交瘤细胞能够重新随机组合“双亲”单抗肽段,从而产生双抗。下列叙述正确的是( )
A. 诱导两个杂交瘤细胞融合,一定会产生双抗
B. 基因工程改造传统单抗,操作对象是肽链
C. 制备杂交瘤过程中需要将能分泌特定抗体的浆细胞与骨髓瘤细胞融合
D. 相比于普通化疗,双抗治疗能减少药物的用量并降低正常组织的不良反应
10. 英国首批体内含有三人DNA信息的三亲婴儿已经诞生。三亲婴儿的培育技术过程如图所示。下列叙述错误的是( )
A. 给捐献者卵母细胞去除细胞核可以采用显微操作去核技术
B. 培育三亲婴儿是为了避免母亲的线粒体遗传病遗传给孩子
C. 父亲携带的白化病基因的遗传不受三亲婴儿培养技术的影响
D. 三亲婴儿的培育利用了核移植技术,属于无性生殖
11. 神经细胞受到刺激后不一定会引发动作电位,只有刺激强度引起的电位变化达到或者超过电位才能引发动作电位。阈电位是指细胞膜对钠离子通透性突然增大的临界膜电位值。神经细胞的电位变化到达阈电位才能触发动作电位引起兴奋。如图表示细胞外液的Ca2+浓度对阈电位的影响以及与维持静息电位和动作电位启动的关系图解。下列叙述正确的是( )
A. 正常Ca2+浓度条件下若刺激强度不够,则没有Na+通道打开
B. cd段Na+通道关闭,K+通道打开,神经细胞恢复静息电位
C. 过量补钙,引起细胞外液的Ca2+浓度升高可能导致肌肉抽搐
D. 机体缺钙,引起细胞外液的Ca2+浓度降低可能导致肌无力现象
12. GID1是赤霉素(GA)的受体,当两者结合后,会启动GID1与蛋白降解复合物(SCF)结合,引起对植物伸长具有阻遏作用的DELLA蛋白的降解,从而诱导茎的伸长,相关生理过程如图所示(→表示促进,表示抑制)。下列叙述错误的是( )
A. 赤霉素的合成部位是幼芽、幼根和未成熟的种子
B. 向GID1缺失突变体喷施GA植株不会出现疯长现象
C. 低浓度的GA促进生长,高浓度的GA抑制生长
D. DELLA蛋白结构异常而失去功能可能导致植物疯长
13. 出生率和死亡率变化会影响种群的大小,如图表示出生率和死亡率与种群数量之间的关系,K表示环境容纳量。下列叙述错误的是( )
A. 出生率、死亡率、迁入率和迁出率直接影响种群密度
B. 在K/2时种群单位时间内种群数量增加的最快
C. 在达到K值之前种群的年龄结构呈增长型
D. 该种群的增长率先升高后降低
14. 青霉素是世界上第一个应用于临床的抗生素。青霉素高产菌株的选育技术的发展实现了青霉素的产业化生产。研究人员发现青霉素生产菌的发酵过程是高耗氧的,并且发酵过程中总有头孢霉素产生。下列叙述错误的是( )
A. 青霉菌发酵过程中需要对温度、pH、溶解氧、通气量等指标进行监测和控制
B. 青霉素属于抗生素可以杀死细菌,在青霉素生产过程中不会发生杂菌污染
C. 可以用基因工程方法,将血红蛋白基因转入青霉菌来提高菌体对低氧环境的适应能力
D. 可以通过对基因进行改造或敲除某种酶的基因,实现使青霉素生产菌只生产头孢霉素
15. 某双子叶植物种子胚的颜色受两对等位基因A/a、B/b控制,表型有橙色、黄色、红色。取甲(橙色)与乙(黄色)植株杂交,F1均为红色,F1自交,F2中红色:橙色:黄色的比例为9:4:3。用A、a、B、b四种基因的特异性引物对甲、乙细胞的DNA进行PCR扩增,并用A基因特异性引物对F2中红色丙、用B基因特异性引物对F2中红色丁的DNA进行PCR扩增作为标准参照,PCR产物电泳结果如图所示。在不考虑变异的情况下,下列叙述正确的是( )
A. 条带1、2、3、4对应的基因分别是A、a、B、b
B. 甲的基因型为AABB、乙的基因型为aabb
C. 丙的基因型可能是AABB、AABb、AaBb、AAbb
D. F2的橙色个体随机传粉,子代的表型均为橙色
二、非选择题:本题共5小题,共55分。
16. 植物在光下可以进行多项生理过程,图表示黑麦草叶肉细胞中可以进行的相关生理过程。为研究高温胁迫对黑麦草生长的影响,研究人员做了以下实验:对照组昼夜温度分别设为25℃和20℃,高温处理组昼夜温度分别设为35℃和30℃,其余培养条件相同。在培养的第5天和第15天分别对对照组和高温处理组的各参数进行测定和统计,结果如表所示。
(1)图中序号①表示的过程发生的场所在_________,④表示的生理过程是_________。④过程中的[H]是一种十分简化的表示方式,产生[H]的过程实际上是指_________。
(2)Rubisc酶可催化CO2固定,发生在图中的_____________(填序号)。根据表中数据分析短时间的高温处理导致净光合速率下降的主要原因是___________。
(3)高温处理15天后,胞间CO2浓度__________(填“升高”或“降低”),可能的原因是___________。
17. 多囊卵巢综合征是育龄女性常见疾病,患者可能会出现雌激素降低、雄激素升高、组织细胞对胰岛素敏感性降低等内分泌失调症状。雌二醇是人体内含量最高、发挥作用最大的雌激素,如图表示雌二醇的分泌调节机制。
(1)雌二醇的化学本质属于_________,下丘脑、垂体和卵巢对雌二醇的这种分层调控称为___________,人和高等动物体内类似的调节轴还有________(答出两点即可)。
(2)当进食后,体内血糖高于正常值时,自主神经系统中的________神经支配器官A中的________细胞分泌的胰岛素,一方面会通过垂体促进卵巢分泌雌二醇,同时胰岛素在抑制血糖来源方面的作用是_________。
(3)胰岛素过多还可能刺激垂体和卵巢,导致卵巢增大,请以若干生理状况正常的小鼠为材料,设计实验进行验证,写出实验思路和预期结果:___________。
18. 图1表示某人工鱼塘内的几类生物构成的生态系统中的食物关系,字母表示对应的能量值;图2表示浮游动物中能量的来源与去向,序号表示能量值。
(1)图1中流经该生态系统的总能量是_________。甲种鱼和乙种鱼之间的能量传递效率为___________(用图中的字母表示)。甲种鱼和乙种鱼在能量去向上的不同是___________。
(2)图2中浮游动物用于生长发育繁殖的能量可以表示为____________(用图中序号表示)。图2中通过③流向分解者的能量存在于图1中的字母__________中。
(3)为了防止人工鱼塘出现水体富营养化,养护人员常常在浅水区种植芦苇等挺水植物,挺水植物发达的根系可以将氧气输送到水体中。挺水植物在改良水质方面的作用有_____________(答出两点即可)。某些地区在对湿地进行生态恢复时,有目的地利用水资源开发适量的人工鱼塘,以增加当地农民的经济收入,这体现了生态工程的_________原理。
19. 植物鲜艳的花朵能够吸引昆虫帮助传粉,但是不同植物决定花色的基因不同,基因间的相互作用机制也不尽相同。植物甲和植物乙的花色控制机制如图所示,当植株能够同时合成蓝色素和红色素时开紫色花。
(1)上述基因A和基因B对花色性状的控制,体现了基因对性状的控制途径是_________。紫花植株的基因型有__________种。
(2)以植物甲为研究对象,研究人员选择开红花植株与开蓝花植株杂交,F1代全部开紫花,则亲本的基因型为__________。令F1植株自交,子代表型及比例为紫花:红花:蓝花=2:1:1。据此推断,F1体细胞中两对基因在染色体上的相对位置关系。用表示在圆圈中,其中横线表示染色体,圆点表示基因在染色体上的位置,并标注各基因的字母。______
(3)以植物乙为研究对象,选择一株紫花植株进行自交,子代中紫花:红花:蓝花:白花的比例为9:3:3:1,则该亲本的基因型为_________。已有研究表明,对于植物乙,当基因b的数量多于基因B时,基因B不能表达,现有一株基因型为aaBbb的突变体,则该突变体的表型为__________。该突变体上的基因的分布存在I、Ⅱ、Ⅲ三种可能,根据测交结果判断该突变体的类型,假设各类突变体产生的配子育性正常。
①若测交子代的表型及比例为______________,则为突变体I。
②若测交子代的表型及比例为___________,则为突变体Ⅱ。
③若测交子代的表型及比例为_____________,则为突变体Ⅲ。
20. 许多植物病毒运动蛋白可以增加植物胞间连丝的通透性,介导病毒核酸的转移。黄瓜花叶病毒(CMV)是一种寄主范围非常广泛的植物病毒,已有研究表明黄瓜花叶病毒运动蛋白(CMP)介导了病毒核酸分子在植物细胞间的转移。GFP是在水母细胞中表达的一种绿色荧光蛋白。研究人员拟构建CMP-GFP融合基因,并将其转入工程菌中大量合成CMP-GFP融合蛋白,以追踪病毒运动蛋白对植物胞间连丝物质运输中的生理功能。图1表示利用PCR技术获取融合基因的过程。图2表示pUC质粒,Amp²是氨苄青霉素抗性基因;LacZ基因编码产生的β-半乳糖苷酶能分解β-半乳糖苷,产生蓝色物质,使菌落呈现蓝色,否则菌落为白色;SmaI、NcI、EcRI、Pst1是4种限制酶,它们切割产生的黏性末端均不相同。
(1)构建CMP-GFP融合基因设计引物时,需要把CMP基因的对应终止密码子的3个碱基去掉,原因是___________。质粒上终止子的作用是___________。
(2)若对图1过程中形成的CMP-GFP融合基因进行大量扩增,需要的酶是___________,可以使用的引物是图中的___________。若从以下四个引物中选择其中两个作为引物P2和引物P3的组成部分,应选择___________(填序号)。
①:5’-CGGGGATCCATACATATGAGTAAA-3’
②:5’-ACCTTGGAAAGCCATTTTGTATAGTTCATC-3’
③:5’-ACAGGATCCTATAGATATAG-3’
④:5’-GATGAACTATACAAAATGGCTTTCCAAGGT-3’实验名称
试剂
原理
观察
名称
作用
检测生物组织中的脂肪
50%的酒精
洗去浮色
酒精能溶解苏丹Ⅲ染液
④都需要借助显微镜观察
绿叶中色素分离
①层析液
分离叶绿体中色素
不同色素在层析液中的溶解度不同
土壤中小动物类群丰富度的研究
70%的酒精
②及时固定收集的小动物,防止腐烂
酒精能杀死小动物和微生物
观察根尖有丝分裂
③秋水仙素
染色
染色体容易被碱性染料着色
细胞因子的种类
IL-1
IL-4
IL-6
IL-10
健康志愿者血清中的含量(μml/L)
12
50
5
28
类风湿关节炎患者血清中的含量(μml/L)
35
36
72
18
取样时间/d
组别
净光合速率/μml·m-2·s-1
气孔开放程度/ml·m-2·s-1
胞间CO2浓度/μml·mL-1
Rubisc酶最大催化速率/μml·m-2·s-1
5
对照组
13.5
0.244
273
62.3
高温处理组
8.6
0.128
186
62
15
对照组
12.9
0.234
271
63.4
高温处理组
4.5
0.086
292
38.3
相关试卷
这是一份安徽省名校教研联盟2023-2024学年高三下学期3月联考生物试卷(Word版附解析),文件包含安徽省名校教研联盟2024届高三下学期3月联考生物试卷Word版含解析docx、安徽省名校教研联盟2024届高三下学期3月联考生物试卷Word版无答案docx等2份试卷配套教学资源,其中试卷共32页, 欢迎下载使用。
这是一份2024年名校教研联盟高三下学期联考生物试卷(安徽版),文件包含安徽卷名校教研联盟2024届高三3月联考生物试题pdf、安徽卷名校教研联盟2024届高三3月联考生物参考答案pdf等2份试卷配套教学资源,其中试卷共15页, 欢迎下载使用。
这是一份名校教研联盟2024届高三下学期3月联考(新高考卷)生物试题及答案,文件包含新高考卷名校教研联盟2024届高三3月联考生物pdf、新高考卷名校教研联盟2024届高三3月联考生物参考答案pdf、新高考卷名校教研联盟2024届高三3月联考生物答题卡pdf等3份试卷配套教学资源,其中试卷共18页, 欢迎下载使用。