





四川省江油市八校联考九年级2023-2024学年上学期12月月考化学试题
展开一、选择题(共30分)
1. 科学防控疫情,健康与我同行。疫情防护期间,下列日常活动中涉及化学变化的是
A 用体温计测量体温B. 用医用酒精对手消毒
C. 出示动态行程卡D. 佩戴防护口罩
【答案】B
【解析】
【详解】A、体温计测体温过程中没有新物质生成,属于物理变化,故A错;
B、用酒精消毒包含着酒精与病毒中的蛋白质发生化学反应,使其失去生理活性,有新物质生成,属于化学变化,故B正确;
C、出示动态行程卡过程中没有新物质生成,属于物理变化,故C错;
D、佩戴口罩过程中没有新物质生成,属于物理变化,故D错;
故选B。
2. 下列各组物质中,按纯净物、混合物的顺序排列的是
A. 空气、液氧B. 二氧化碳、海水
C. 冰水混合物、铁水D. 矿泉水、自来水
【答案】B
【解析】
【详解】A、空气是混合物,液氧是纯净物,不符合题意;
B、二氧化碳是纯净物,海水是混合物,符合题意;
C、冰水混合物是纯净物,铁水是纯净物,不符合题意;
D、矿泉水是混合物,自来水是混合物,不符合题意。
故选B。
3. 下列取用药品操作规范的是
A. 如果没有说明用量,液体取2~3毫升
B. 粉状药品用药匙从容器口倒入
C. 倾倒液体时试剂瓶口紧挨倾斜的容器口,使液体缓缓流入
D. 为了使酒精灯燃烧更旺,将灯内酒精添满,以增加可燃物
【答案】C
【解析】
【详解】A、如果没有说明用量,液体取1~2毫升,故A错误;
B、取用粉末状药品,先将容器横放,要用纸槽或药匙将药品送到容器底部,然后将容器竖起,故B错误;
C、倾倒液体时,试剂瓶口紧挨倾斜的容器口,使液体缓缓流入,故C正确;
D、酒精灯内酒精的量不能超过酒精灯容积的三分之二,以防溢出发生火灾,故D错误;
故选C。
4. 国家“十四五”规划中提出实现“碳达峰”“碳中和”,实现“低碳生活、高质量发展”。下列做法不符合这一主题的是
A. 教科书循环使用B. 大力开发新能源
C. 推广使用一次性木筷D. 积极植树造林
【答案】C
【解析】
【详解】A、教科书循环使用,减少了森林的砍伐,而树木可以通过光合作用吸收更多的二氧化碳,故选项做法符合“低碳生活”理念;
B、大力开发新能源,减少化石燃料的使用,可以减少二氧化碳的排放量,故选项做法符合“低碳生活”理念;
C、推广使用一次性木筷,需要砍伐大量树木,减少了二氧化碳的吸收,会增加空气中二氧化碳的含量,故选项做法不符合“低碳生活”理念;
D、积极植树造林,可以利用植物光合作用吸收二氧化碳,符合“低碳生活”的理念。
故选C。
5. 如图是一种简易便携式制氧器,结合实验室制取氧气的有关知识,请你分析,下列说法中错误的是
A. 该制氧器中的反应仓相当于实验室制取氧气的发生装置
B. 该装置不能判断氧气排出的快慢
C. 排出的氧气可用于给病人输氧,这利用了氧气可以供给呼吸的化学性质
D. 加湿过滤仓能使氧气湿润,说明氧气具有不易溶于水的物理性质
【答案】B
【解析】
【详解】A、该制氧器中的反应仓是产生氧气的地方,相当于实验室制取氧气的发生装置,故选项A说法正确;
B、该装置可根据加湿过滤仓中气泡多少来判断氧气排出的快慢,故选项B说法错误;
C、排出的氧气可用于给病人输氧,这利用了氧气可以供给呼吸的化学性质,故选项C说法正确;
D、加湿过滤仓能使氧气湿润,说明氧气具有不易溶于水的物理性质,故选项D说法正确;
故选:B。
6. 微粒观是重要的化学观念之一,下列说法正确的是
A. 分子在化学变化中不能再分
B. 原子核一定由质子、中子构成
C. 在原子中,质子数一定等于核外电子数
D. 元素的种类由质子数决定,则质子数相同的微粒一定属于同种元素
【答案】C
【解析】
【详解】A、分子在化学变化中分成原子,原子再重新组合成新的分子,故A错;
B、氢原子核中没有中子,故B错;
C、在原子中,质子数一定等于核外电子数,故C正确;
D、质子数相同的微粒不一定属于同种元素,例如水分子和氖原子质子数都是10,故D错。
故选C。
7. 下列客观事实对应的解释不正确的是
A. 电解水产生氢气和氧气—水是由氢气和氧气组成
B. 八月桂花飘香—分子总是在不断的运动
C. 一滴水中有1.67×1021个水分子—分子的体积很小
D. 温度升高,温度计内的水银柱上升—汞原子之间的间隔变大
【答案】A
【解析】
【详解】A、电解水生成氢气和氧气,氢气由氢元素组成,氧气由氧元素组成, 根据质量守恒定律,化学反应前后,元素的种类不变,可得水是由氢元素和氧元素组成,符合题意;
B、八月桂花飘香,是因为分子在不断运动,引起花香的分子四处扩散,不符合题意;
C、一滴水中有1.67×1021个水分子,说明分子的体积很小,不符合题意;
D、温度升高,温度计内水银柱上升,是因为温度升高,汞原子之间的间隔变大,不符合题意。
故选A。
8. 我国2022年“世界水日”和“中国水周”活动的宣传主题为“推进地下水超采综合治理,复苏河湖生态环境”。下列有关水的说法不正确的是
A. 冰水共存物属于纯净物B. 水是由氢元素和氧元素组成的化合物
C. 将硬水过滤可得到软水D. 电解水得到氢气和氧气的体积比为2:1
【答案】C
【解析】
【详解】A、冰和水都是由水分子构成的,是同种物质的不同状态,因此冰水共存物属于纯净物,此选项正确;
B、由水的化学式H2O可知,水是由氢元素和氧元素组成的化合物,此选项正确;
C、硬水中含有较多可溶性钙镁化合物,用过滤的方法不能将其除去变为软水,此选项错误;
D、在电解水实验中氢气和氧气的体积比为2:1,此选项正确。
故选C。
9. 大蒜中含有硫化丙烯(C3H6S),能杀菌,具有一定的抗病功能和食疗价值。下列关于硫化丙烯的说法中正确的是
A. 硫化丙烯中氢元素质量分数最大
B. 硫化丙烯中碳元素与硫元素的质量比为9:8
C. 硫化丙烯由3个碳原子、6个氢原子、1个硫原子构成
D. 硫化丙烯的相对分子质量为74g
【答案】B
【解析】
【详解】A、硫化丙烯中C、H、S元素的质量比为:(12×3):6:32=18:3:16,故碳元素的质量分数最大,不符合题意;
B、硫化丙烯中碳元素与硫元素的质量比为:(12×3):32=9:8,符合题意;
C、硫化丙烯由硫化丙烯分子构成,每个硫化丙烯分子由3个碳原子、6个氢原子、1个硫原子构成,不符合题意;
D、硫化丙烯的相对分子质量是:12×3+6+32=74,相对分子质量是一个比值,单位为“1”,常省略不写,不符合题意。
故选B。
10. 化学与生产、生活、环境密切相关,下列说法不正确的是
A. 加铁酱油中的“铁”是指铁元素
B. 工业产生的“三废”和汽车尾气应处理达标后再排放
C. 室内着火,应迅速打开所有门窗通风
D. 图书档案失火,可用二氧化碳灭火器灭火
【答案】C
【解析】
【详解】A、加铁酱油中的铁是铁元素,故A正确;
B、三废和汽车尾气对环境会造成很大的污染,则应处理达标后再排放,故B正确;
C、室内着火,打开门窗通风,由于室内外空气温差大,会加速气体的流动,导致火势加剧,故C错误;
D、图书档案只能用二氧化碳灭火器,不会破坏书籍,故D正确;
故选C。
11. 2022年4月16日,3名航天员在中国人自己的空间站圆满完成各项任务后返回地球。为了保障航天员在空间站的生命和健康,科学家们精心研制出最新的环境控制和生命保障系统,部分循环过程如图。下列说法不正确的是
A. 水电解系统发生的反应为2H2O2H2↑+O2↑
B. X的化学式为CO2
C. 图中所示的物质转化中可实现氧气的再生
D. 图中所示的物质转化中,电解的水与生成的水质量相等
【答案】D
【解析】
【分析】由流程图可知,水在水电解系统中分解生成氧气和氢气,氧气供给航天员呼吸,释放出二氧化碳,所以X是CO2,氢气和二氧化碳在萨巴蒂尔反应系统中反应生成水和甲烷。
【详解】A、水电解系统中水在通电的条件下反应生成氢气和氧气,化学方程式为:,选项正确;
B、根据分析X为二氧化碳,化学式为CO2,选项正确;
C、由流程图可知在萨巴蒂尔反应系统中又有水生成,水通电分解可产生氧气,所以实现了氧气的再生,选项正确;
D、水电解系统中水在通电的条件下反应生成氢气和氧气,萨巴蒂尔反应系统中氢气和二氧化碳反应生成水和甲烷,根据质量守恒定律:化学反应前后元素的质量不变,水电解系统中生成氢气的质量等于电解的水中氢元素的质量,萨巴蒂尔反应系统中生成的水和甲烷中的氢元素质量之和等于反应的氢气的质量,所以最后生成的水中氢元素的质量比电解的水中的氢元素质量少,故生成的水比电解的水质量少,选项错误。
故选D。
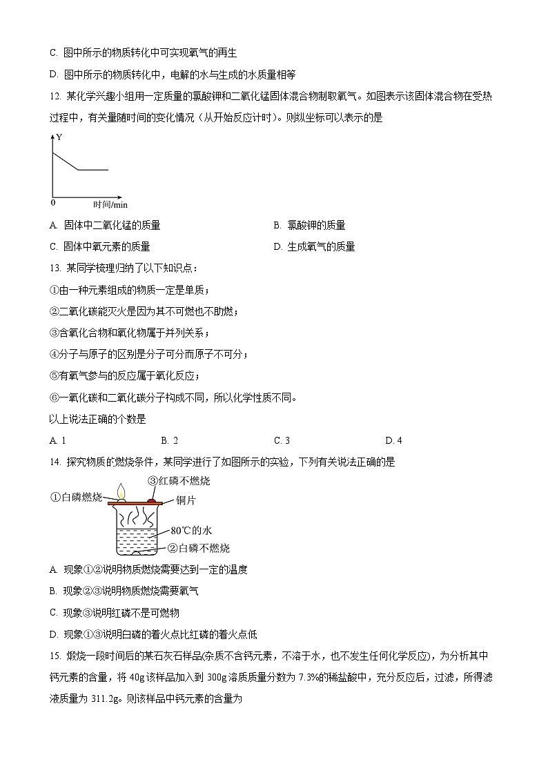
12. 某化学兴趣小组用一定质量的氯酸钾和二氧化锰固体混合物制取氧气。如图表示该固体混合物在受热过程中,有关量随时间的变化情况(从开始反应计时)。则纵坐标可以表示的是
A. 固体中二氧化锰的质量B. 氯酸钾的质量
C. 固体中氧元素的质量D. 生成氧气的质量
【答案】C
【解析】
【详解】A、KClO3和MnO2固体混合物受热制氧气,生成氯化钾和氧气,二氧化锰在反应中为催化剂,反应前后质量不变,故不符合该图像;
B、随着反应的进行,氯酸钾的质量会逐渐减少直至完全分解,因此氯酸钾的质量分数会逐渐减少直至为0,故不符合该图像;
C、KClO3和MnO2固体混合物受热制氧气,氧气会逸出,氧元素的质量会减少,到完全反应后,由于二氧化锰中含有氧元素,氧元素的质量不再发生改变,故符合该图像;
D.KClO3和MnO2固体混合物受热制氧气,氧气的质量应该逐渐增加,且起点应该在原点,故不符合该图像。
故选:C。
13. 某同学梳理归纳了以下知识点:
①由一种元素组成的物质一定是单质;
②二氧化碳能灭火是因为其不可燃也不助燃;
③含氧化合物和氧化物属于并列关系;
④分子与原子的区别是分子可分而原子不可分;
⑤有氧气参与的反应属于氧化反应;
⑥一氧化碳和二氧化碳分子构成不同,所以化学性质不同。
以上说法正确的个数是
A. 1B. 2C. 3D. 4
【答案】B
【解析】
【详解】①由一种元素组成的纯净物属于单质,故①错误;
②二氧化碳能灭火是因为其密度比空气大、不能燃烧也不能支持燃烧的性质,故②错误;
③氧化物是由两种元素组成,其中一种为氧元素的化合物,含氧化合物包含氧化物,属于包含关系,故③错误;
④分子与原子的区别是:在化学变化中,分子可分而原子不可分,故④错误;
⑤氧化反应是物质与氧发生的反应,有氧气参与的反应一定是氧化反应,故⑤正确;
⑥由分子构成的物质,分子是保持物质化学性质的最小微粒,因此一氧化碳和二氧化碳分子构成不同,导致两者化学性质不同,故⑥正确。
故选B。
14. 探究物质的燃烧条件,某同学进行了如图所示的实验,下列有关说法正确的是
A. 现象①②说明物质燃烧需要达到一定的温度
B. 现象②③说明物质燃烧需要氧气
C. 现象③说明红磷不是可燃物
D. 现象①③说明白磷的着火点比红磷的着火点低
【答案】D
【解析】
【详解】A、现象现象①为铜片上的白磷燃烧,现象 ②为水中的白磷不燃,白磷①与氧气接触,白磷②没有与氧气接触,所以对比说明燃烧需要与氧气接触,故A选项错误;
B、现象②白磷不燃烧,是因为没有接触氧气,现象 ③红磷不燃烧是因为温度没有达到着火点,二者控制变更不唯一,不能形成对比实验,故B选项错误;
C、现象③说明红磷没有燃烧,说明红磷的着火点比白磷的高,故C选项错误;
D、白磷和红磷都是可燃物,铜片上的白磷与红磷都和氧气接触且温度相同,但①处白磷燃烧,③处红磷不燃烧,所以可以说明白磷的着火点比红磷的着火点低,故D选项正确;
故选D。
15. 煅烧一段时间后的某石灰石样品(杂质不含钙元素,不溶于水,也不发生任何化学反应),为分析其中钙元素的含量,将40g该样品加入到300g溶质质量分数为7.3%的稀盐酸中,充分反应后,过滤,所得滤液质量为311.2g。则该样品中钙元素的含量为
A. 20%B. 30%C. 50%D. 80%
【答案】A
【解析】
【详解】根据题意,发生的两个反应分别为 、 ,对比两个方程可知,反应后溶液增加的质量相当于氧化钙的质量,则质量为 ,再根据化学方程式可得300g溶质质量分数为7.3%的稀盐酸能消耗的钙元素质量是:;而钙元素的质量为 ,12g>8g,因此证明盐酸足量,样品中的碳酸钙和氧化钙完全反应,因此样品中钙元素的质量分数为 ,故选A。
二、填空题(共27分)
16. “芯片”是电子产品的核心部件,氮化镓是制造芯片的材料之一,如图是镓元素(Ga)的原子结构示意图及元素周期表的一部分。请回答下列问题:
(1)根据镓元素的原子结构示意图判断:m=________,镓化学性质比较活泼,其阳离子符号是______。
(2)镓元素属于______(选填“金属”“非金属”或“稀有气体”)元素,位于元素周期表中的第_______周期,在______(选填“X”、“Y”或“Z”)处。
【答案】(1) ①. 3 ②. Ga3+
(2) ①. 金属 ②. 四##4 ③. Z
【解析】
【小问1详解】
原子中质子数等于核外电子数,则31=2+8+18+m,m=3,故填:3;
根据其最外层电子数是3,小于4,因此化学反应时易失去3个电子形成带3个单位正电荷的阳离子,由离子的表示方法,在表示该离子的元素符号右上角,标出该离子所带的正负电荷数,数字在前,正负符号在后,带1个电荷时,1要省略表示为:;
【小问2详解】
镓元素名称偏旁部首是“钅”属于金属元素,根据原子中核外电子层数等于其元素所在元素周期表的周期数,如图所示,原子核外有4层电子因此其在第4周期;
圆圈里的数字表示原子的质子数等于原子序数,元素周期表标签左上角数字表示原子序数,因此其原子序数是31 ,故如图在Z处。
17. 某品牌矿泉水的标签上部分信息如图所示,据图回答下列问题:
(1)写出硫酸钠的化学式___________。
(2)钙离子的符号为___________。
(3)如图所示的水质主要成分中含有___________种金属元素。
(4)“H2SiO3”中数字“2”的含义是___________。
【答案】(1)Na2SO4
(2)Ca2+ (3)五
(4)一个偏硅酸分子中含有两个氢原子
【解析】
【小问1详解】
硫酸钠由钠元素和硫酸根组成,根据化合价交叉原则,钠元素化合价为+1价,硫酸根的化合价为-2价,可以写出硫酸钠的化学式为Na2SO4;
【小问2详解】
每个钙离子带两个单位的正电荷,所带的电荷数标在元素符号的右上角,正负号在前,数字在后,所以钙离子的符号为Ca2+;
【小问3详解】
水质主要成分中含有:钾、钠、钙、镁、锶五种金属元素;
【小问4详解】
数字“2”在元素符号的右下角,表示1个该分子中含有的原子个数,即为一个偏硅酸分子中含有两个氢原子。
18. 请根据题意写出对应反应的文字表达式:
(1)淡黄色固体在空气中燃烧:_______。
(2)实验室加热一种纯净物制取氧气:_______。
(3)氢气在空气中燃烧_______。
(4)汽车尾气中的有害气体NO与CO在催化剂的作用下,反应生成空气中两种常见的无害气体(生成物之一为空气中含量最多的气体):_______。
【答案】(1)
(2)
(3)
(4)
【解析】
【小问1详解】
硫为淡黄色固体,硫燃烧生成二氧化硫,文字表达式为。
【小问2详解】
制氧气的方法为高锰酸钾制氧气、氯酸钾制氧气以及过氧化氢制取氧气,其中高锰酸钾制取氧气的反应为加热纯净物制取氧气,则文字表达式为。
【小问3详解】
氢气燃烧生成水,文字表达式为。
【小问4详解】
空气中含量最多的气体为氮气,根据元素守恒可知,生成的另一种气体为二氧化碳,则一氧化氮与一氧化碳在催化剂条件下反应生成二氧化碳和氮气,则文字表达式为。
19. 理化知识在生产、生活中有广泛的应用。
(1)生活中用_______来鉴别硬水和软水。
(2)制糖工业中可用活性炭脱色,利用了活性炭的________性。
(3)潜水器可用过氧化钠(Na2O2)来供氧,反应的方程式是,则X的化学式为________。
(4)食盐中常加入碘酸钾(KIO3)以补充人体所需的碘元素,其中碘元素的化合价为_________。
(5)在书写具有保存价值的档案时,规定应使用碳素墨水,原因是常温下_________。
【答案】(1)肥皂水 (2)吸附
(3)CO2 (4)+5##+5价
(5)碳的化学性质稳定
【解析】
【小问1详解】
生活中常用肥皂水鉴别硬水和软水,其中产生较多泡沫的是软水,产生较少泡沫或较多浮渣的是硬水。
【小问2详解】
活性炭具有吸附性,能除去颜色,则制糖工业中可用活性炭脱色。
【小问3详解】
根据“反应前后原子种类和个数不变”可知,反应前除2X外,等号左边有4个钠原子和4个氧原子,等号右边有4个钠原子、2个碳原子、8个氧原子,则2X中含有2个碳原子和4个氧原子,则X中含有1个碳原子和2个氧原子,化学式为CO2。
【小问4详解】
碘酸钾中,钾元素的化合价为+1价,氧元素的化合价为-2价,设碘元素的化合价为x,根据“化合物中各元素化合价代数和为零”可知,+1+x+(-2)×3=0,解得x=+5。
【小问5详解】
碳元素在常温下化学性质稳定,则在书写具有保存价值的档案时,规定应使用碳素墨水。
三、推断题(共18分)
20. A是生活中常见的非金属,E是金属,B、C、D是化合物,它们之间有如下图所示的转化关系(反应条件已略去):
(1)写出有关物质的化学式 A_________,B_________。
(2)在①②③④中,属于化合反应的是_______(填序号)。
(3)反应①、③的化学方程式是: ①____________③_______________
(4)无色气体D的用途:____________(写一种)
【答案】 ①. C ②. CuO ③. ③ ④ ④. C+2CuO2Cu+CO2↑ ⑤. 2CO+O22CO2 ⑥. 用于灭火(用于制作碳酸饮料,是绿色植物光合作用的原料等合理答案均可)
【解析】
【分析】黑色非金属单质A和黑色化合物B反应生成红色金属单质E和无色气体D,可推测红色单质E是金属铜,B是氧化铜,A是碳,D是二氧化碳,无色气体C能和氧化铜反应生成二氧化碳和铜单质,C是一氧化碳。
【详解】(1)根据上述分析可知A为碳单质,化学式为C。
(2)属于化合反应的是③一氧化碳和氧气反应生成二氧化碳,④碳和氧气反应生成二氧化碳;
(3)反应①是碳和氧化铜在高温下反应生成铜单质和二氧化碳,反应方程式为C+2CuO2Cu + CO2↑;③是一氧化碳在氧气中燃烧生成二氧化碳,反应方程式2CO+O22CO2。
(4)无色气体D为二氧化碳, 二氧化碳可用于灭火,制作碳酸饮料,为绿色植物提供光合作用的原料等。
21. 在宏观、微观和符号之间建立联系是化学学科的重要思维方式,根据图示信息回答下列问题。
(1)图甲为物质、粒子之间的关系图。
①a的化学式是_______(举一例)。
②构成氯化钠的粒子是_______、________(填粒子符号)。
(2)图乙为四种粒子的结构示意图。
①图乙中D若为原子,则X=_______,其属于_______(填“金属元素”、“非金属元素”或“稀有气体元素”)。
②图乙中B、C属于同种元素,因为它们的________相同。
【答案】(1) ①. H2O(合理即可) ②. Na+ ③. Cl-
(2) ①. 18 ②. 稀有气体元素 ③. 质子数##核电荷数
【解析】
【小问1详解】
①由分子构成的物质有很多,例如水等,所以a的化学式是H2O;
②氯化钠是由金属和非金属组成的化合物,构成氯化钠的粒子是钠离子和氯离子,符号为:Na+和Cl-;
【小问2详解】
①在原子中,质子数等于电子数,图乙中D若为原子,则X=2+8+8=18,是氖原子,属于稀有气体元素;
②元素是质子数相同的一类原子的总称,故图乙中B、C属于同种元素,因为它们的质子数或者核电荷数相同。
四、实验题(共19分)
22. 猜化学谜语可以增加学习化学的乐趣和增强记忆。谜语“说是宝,真是宝,动物植物离不了;看不见,摸不着,越往高处越稀少”描述的就是我们生活中必不可少的氧气。
(1)写出氧气的一种用途___________。
探究氧气的性质和实验室制取。
(2)如图1是硫在氧气中燃烧的实验。①观察到实验现象是___________;②反应的符号表达式是___________;③集气瓶底放少量水的目的是___________。
(3)图2是实验室制取气体的部分装置。
①采用加热氯酸钾和二氧化锰的混合物制取并收集纯净的氧气,可选用的发生装置和收集装置的组合是___________(填字母序号,下同),该反应的符号表达式是___________。②用高锰酸钾制氧气需将装置A作的改动是___________,发生反应的符号表达式为___________;用D装置收集氧气时开始收集的适宜时刻是___________。
③实验室用H2O2溶液和MnO2混合制氧气,若想获得平稳的气流,最好选用的发生装置是___________。
④利用图3中G、H仪器可以组装一套测量氧气体积的装置,该装置导管的连接顺序是___________接c(填接口编号),G瓶中原有的空气对氧气体积测定有无影响?___________(填“有或没有”)
【答案】(1)用于医疗急救
(2) ①. 发出明亮的蓝紫色火焰,放出热量,生成具有刺激性气味的气体 ②. ③. 吸收二氧化硫,防止污染空气
(3) ①. AD ②. ③. 在试管口塞一团棉花 ④. ⑤. 导管口气泡连续、均匀冒出时 ⑥. C ⑦. b ⑧. 没有
【解析】
【小问1详解】
氧气能供给呼吸,可用于医疗急救;
【小问2详解】
①硫在氧气中燃烧,现象为:发出明亮的蓝紫色火焰,放出热量,生成具有刺激性气味的气体;
②硫在氧气中燃烧生成二氧化硫,该反应的符号表达式为:;
③硫在氧气中燃烧生成二氧化硫,二氧化硫有毒,散逸到空气中,会污染空气,二氧化硫能与水反应,故集气瓶底部放少量水的目的是:吸收二氧化硫,防止污染空气;
【小问3详解】
①采用加热氯酸钾和二氧化锰混合物制取氧气,属于固体加热反应,发生装置可选A,氧气不易溶于水,密度比空气大,可用排水法或向上排空气法收集,排水法收集的氧气比较纯净,故收集装置可选D,故填:AD;
氯酸钾在二氧化锰的催化下受热分解生成氯化钾和氧气,该反应的符号表达式为:;
②用高锰酸钾制氧气需将装置A作的改动是:在试管口塞一团棉花,防止加热时试管内的粉末状物质进入导管;
高锰酸钾受热分解生成锰酸钾、二氧化锰和氧气,该反应符号表达式为:;
用D装置收集氧气时开始收集的适宜时刻是;导管口有连续、均匀的气泡冒出时,因为一开始排出的是空气;
③用过氧化氢溶液和二氧化锰制取氧气,属于固液不加热反应,若想获得平稳的气流,发生装置可选C,C装置可通过分液漏斗控制液体的滴加速率,从而控制反应速率;
④利用图3中G、H仪器可以组装一套测量氧气体积的装置,氧气的密度比水小,则氧气从a端通入,水从b端排出,b连接c,用量筒测量排出水的体积,排出水的体积就是生成氧气的体积,故该装置导管的连接顺序是b接c;
该装置是通过反应生成气体,装置内压强增大,将水排出,排出水的体积就是生成氧气的体积,故G瓶中原有的空气对氧气体积测定没有影响。
23. 二氧化碳是一种温室气体,某化学兴趣小组利用如图所示装置对二氧化碳的性质进行验证:
当打开K,反应一段时间后:
(1)D烧杯中___________(填“上层”或“下层”)的蜡烛先熄灭,说明二氧化碳具有的物理性质是___________。
(2)B处的现象___________,发生反应的化学方程式___________,C处的现象___________,发生反应的化学方程式___________。
(3)A反应装置的优点:___________。
【答案】(1) ①. 下层 ②. 密度比空气大
(2) ①. 溶液由紫色变为红色 ②. ③. 澄清石灰水变浑浊 ④.
(3)可以控制反应的发生和停止
【解析】
【小问1详解】
D烧杯中下层蜡烛先熄灭。蜡烛熄灭,说明二氧化碳不燃烧、不支持燃烧、下层蜡烛先熄灭,说明二氧化碳的密度比空气大,密度比空气大,不需要通过化学变化就能表现出来,属于物理性质;
【小问2详解】
B处二氧化碳和水反应生成碳酸,碳酸显酸性,能使紫色石蕊试液变红,故现象是:溶液由紫色变为红色;该反应的化学方程式为:;
C处二氧化碳和氢氧化钙反应生成碳酸钙和水,现象为:澄清石灰水变浑浊,该反应的化学方程式为:;
【小问3详解】
A装置中可将固体置于多孔隔板上,关闭止水夹,通过长颈漏斗添加液体,固液接触,生成气体,装置内压强增大,将液体压入长颈漏斗中,固液分离,反应停止,打开止水夹,气体导出,固液接触,反应开始,故优点是:可以控制反应的发生和停止。
五、计算题(共6分)
24. 为测定石灰石中碳酸钙的含量,取2.5g 石灰石样品,逐渐加入稀盐酸,充分反应后测得剩余固体与加入稀盐酸的质量关系如图所示(杂质不参与反应,也不溶于水)。
(1)石灰石样品中碳酸钙的质量是多少?
(2)反应中生成二氧化碳的质量是多少?
【答案】2;0.88g
【解析】
【详解】(1)由图可知,参加反应的碳酸钙的质量为:2.5g-0.5g=2g
(2)设反应中生成二氧化碳的质量为x
解得x=0.88g水质主要成分(mg/L)
偏硅酸(H2SiO3)28.9~42.9
碳酸氢根(HCO3﹣)173~205
氯离子(Cl﹣)1.0~8.0
硫酸根(SO42﹣)16.06~19.52
镁(Mg2+)2.5~7.5
锶(Sr)0.01~0.32
钙5~45
钠(Na+)45~70
钾(K+)0.5~2.0
pH7.8+0.5
四川省绵阳市江油市八校2023-2024学年九年级下学期开学化学试题: 这是一份四川省绵阳市江油市八校2023-2024学年九年级下学期开学化学试题,共18页。试卷主要包含了监测结束后,将答题卡交回,3%,钢的含碳量为0, 下列对物质的归类正确的是,6gB等内容,欢迎下载使用。
四川省绵阳市江油市八校2023-2024学年九年级下学期开学化学试题: 这是一份四川省绵阳市江油市八校2023-2024学年九年级下学期开学化学试题,共2页。试卷主要包含了C 2,C 11, 铁架台;, 钛合金;D, ④、①, 酒精灯.等内容,欢迎下载使用。
四川省绵阳市江油市八校2023-2024学年九年级下学期开学化学试题(1): 这是一份四川省绵阳市江油市八校2023-2024学年九年级下学期开学化学试题(1),共10页。试卷主要包含了监测结束后,将答题卡交回,6g,7g,8g,1t),96g等内容,欢迎下载使用。