所属成套资源:【讲通练透】高考数学二轮复习(全国通用)
新高考数学二轮复习 专题5 第3讲 圆锥曲线中的证明、定值、定点问题(练) 【新教材·新高考】
展开这是一份新高考数学二轮复习 专题5 第3讲 圆锥曲线中的证明、定值、定点问题(练) 【新教材·新高考】,文件包含第3讲圆锥曲线中的证明定值定点问题练·教师版docx、第3讲圆锥曲线中的证明定值定点问题练·学生版docx等2份试卷配套教学资源,其中试卷共21页, 欢迎下载使用。
一、高三数学二轮复习要注意明晰一个规则:“一轮靠敬业,二轮靠水平”。
高考数学一轮靠老师勤奋、学生努力;高考数学二轮主要看老师的把握水平(课标、考纲),研究水平(选题、集体备课),辅导水平(课堂辅导,课后个辅)。
二、高考数学二轮复习要注意明确两个做法:抓审题,抓个辅
抓审题:让学生说出来,让思维呈现出来。充分调动学生审题、变题能力;
抓个辅:教师要有个辅学生问题清单,让辅导有针对性;个辅全程性,个辅不只在课后,课堂个辅也是关键。
三、高考数学二轮复习要注意坚持三个过关:必须记忆过关;必须限时过关;必须心理过关
1、高考数学每节课必须花5分钟过关记忆性知识。
2、学生训练最大的状态就是能限时过关,应试能力也是数学解题能力,极大限度地减少题海战术。
3、学生最大的障碍就是就是心理问题。
四、高三数学二轮复习要注意避免四个重复:
重复一轮复习老路;重复成套试题训练;重复迷信名校资料;重复个人喜好方向。
第3讲 圆锥曲线中的证明、定值、定点问题(练·学生版)
1.(2021·云南昆明市高三三模(文))已知抛物线的焦点为F,准线与x轴交点为T,点G在E上且轴,的面积为.
(1)求E的方程;
(2)已知点,,,点A是E上任意一点(异于顶点),连接并延长交E于另一点B,连接并延长交E于另一点C,连接并延长交E于另一点D,当直线的斜率存在时,证明:直线与的斜率之比为定值.
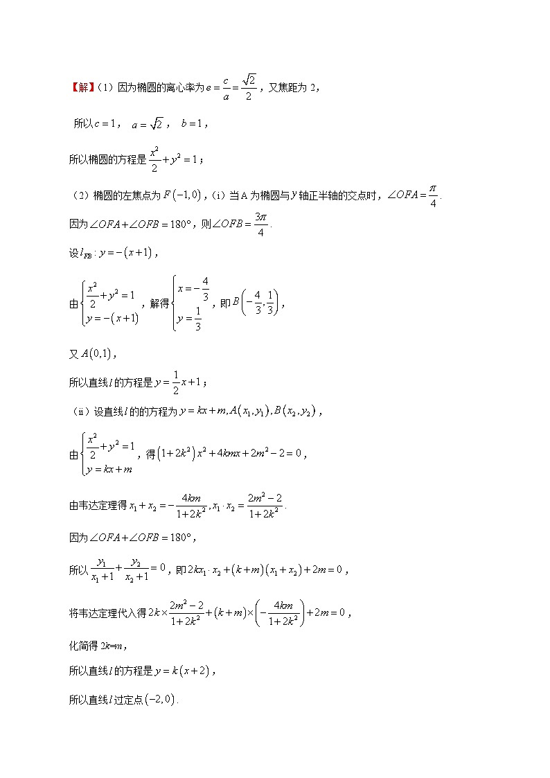
2.(2021·天津市高三二模)已知椭圆的离心率为,焦距为2.
(1)求椭圆的方程;
(2)设椭圆的左焦点为,若直线与椭圆交于不同两点,(,都在轴上方).且(为坐标原点).
(i)当为椭圆与轴正半轴的交点时,求直线的方程;
(ii)对于直线是否存在一个定点,无论如何变化,直线总经过此定点?若存在,求出该定点的坐标;若不存在,请说明理由.
3.(2021·陕西西安市高三二模(文))已知点,,动点满足直线与的斜率之积为,记动点的轨迹为曲线.
(1)求的方程,并说明是什么曲线.
(2)曲线与轴正半轴的交点为点,点是曲线上的一点(点不在坐标轴上),若直线与直线交于点,直线与直线交于点,求证:为等腰三角形.
4.(2021·辽宁朝阳市高三一模)已知双曲线(,)的焦距为,且双曲线右支上一动点到两条渐近线,的距离之积为.
(1)求双曲线的方程;
(2)设直线是曲线在点处的切线,且分别交两条渐近线,于、两点,为坐标原点,证明:面积为定值,并求出该定值.
5.(2021·陕西榆林市高三模拟(理))如图,椭圆有这样的光学性质:从椭圆的一个焦点出发的光线,经椭圆反射后,反射光线经过椭圆的另一个焦点.已知椭圆的左、右焦点分别为,,左、右顶点分别为A,B,一光线从点射出经椭圆C上P点反射,法线(与椭圆C在P处的切线垂直的直线)与x轴交于点Q,已知,.
(1)求椭圆C的方程.
(2)过的直线与椭圆C交于M,N两点(均不与A,B重合),直线与直线交于G点,证明:A,N,G三点共线.
6.(2021·安徽淮北市高三二模(理))如图,椭圆的 右焦点为,右顶点为,满足,其中为坐标原点,为椭圆的离心率.
(1)求椭圆的标准方程;
(2)设为椭圆上的动点(异于左右顶点),直线交椭圆于另一点,直线交直线于点,求证:直线过定点.
7.(2021·四川成都市高三三模)分别为椭圆的左右焦点,过右焦点的直线l与椭圆C交于A,B两点,且不为长轴,的周长为8,椭圆C的离心率为.
(1)求此椭圆C的方程;
(2)为其右顶点,求证:直线,两直线的斜率之积为定值,并求出此定值.
8.(2021·安徽合肥市高三三模(理))已知点D是圆上一动点,点,线段的中垂线交于点B.
(1)求动点B的轨迹方程C;
(2)定义:两个离心率相等的圆锥曲线为“相似”曲线.若关于坐标轴对称的曲线T与曲线C相似,且焦点在同一条直线上,曲线T经过点,.过曲线C上任一点P向曲线T作切线,切点分别为M,N,这两条切线,分别与曲线C交于点G,H(异于点P).
证明:是一个定值,并求出这个定值.
相关试卷
这是一份新高考数学二轮复习 专题5 第3讲 圆锥曲线中的证明、定值、定点问题(讲) 【新教材·新高考】,文件包含第3讲圆锥曲线中的证明定值定点问题讲·教师版docx、第3讲圆锥曲线中的证明定值定点问题讲·学生版docx等2份试卷配套教学资源,其中试卷共22页, 欢迎下载使用。
这是一份专题29 圆锥曲线中的定点、定值、定直线问题,共188页。
这是一份高考数学二轮复习培优专题第23讲 圆锥曲线中定点定值定直线问题(含解析),共48页。

