广东省揭阳市惠来县部分校2023-2024学年八年级下学期3月月考生物试题(原卷版+解析版)
展开
这是一份广东省揭阳市惠来县部分校2023-2024学年八年级下学期3月月考生物试题(原卷版+解析版),文件包含精品解析广东省揭阳市惠来县部分校2023-2024学年八年级下学期3月月考生物试题原卷版docx、精品解析广东省揭阳市惠来县部分校2023-2024学年八年级下学期3月月考生物试题解析版docx等2份试卷配套教学资源,其中试卷共29页, 欢迎下载使用。
(满分:100分,时间:60分钟)
一、选择题,将答案填在答题卡中(每小题2分,共60分)
1. 关于地球上原始生命的起源,较为科学的解释学说是( )
A. 自然发生论
B. 宇宙生命论
C 化学进化论
D. 神创造论
2. 用实验证明“腐肉生蛆”是不可能的,进而否认了生命起源“自生论”的科学家是( )
A. 雷迪B. 巴斯德C. 孟德尔D. 海尔蒙特
3. 原始大气的没有的成分是
A. 甲烷B. 二氧化碳C. 氧气D. 氨气
4. 下列有关生命起源和生物进化的叙述,错误的是( )
A. 化石是研究进化的重要证据
B. 在晚近的地层中找不到低等生物的化石
C. 现代类人猿与人类的亲缘关系很近
D. 在早远地层中找不到高等生物的化石
5. 林奈的双命名规定一种生物的学名组成依次是( )
A. 种名和属名B. 属名和种名C. 界名和种名D. 种名和界名
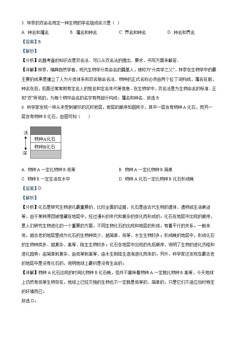
6. 科学家发现一块从未受到破坏的沉积岩层,岩层的顺序如图所示,其中一层含有物种A化石,而另一层含有物种B化石,由图可知( )
A. 物种A一定比物种B低等B. 物种A一定比物种B简单
C. 物种B一定生活在水中D. 物种A化石一定比物种B化石形成晚
7. 如图表示几个生物类群的进化关系。下列叙述不正确的是( )
A. 最晚出现的生物类群可能是丁
B. 乙和丙都是由甲进化来的
C. 戊最有可能是水生的
D. 丁的结构比丙的复杂
8. 为了经济发展,人们一直大量开采煤矿,现在的煤层之一主要是在( )地质年代形成的
A. 前寒武纪B. 古生代C. 中生代D. 新生代
9. 中科院古化石专家张弥曼获2018年度“联合国教科文组织杰出女科学家”奖,同时被评为“中国最美科技工作者”。她所研究的下列生物化石,在地层中出现最早的是
A. 鱼类B. 两栖类C. 爬行类D. 哺乳类
10. 达尔文在一部巨著中用自然选择学说解釋了生物进化的原因。这部巨著是( )
A. 《进化论》B. 《人工选择》C. 《自然选择》D. 《物种起源》
11. 对以下观点或现象的解释,正确的是( )
A. 长颈鹿“长颈”的形成是其生活环境自然选择的结果
B. 人们对“超级细菌”无可奈何是抗生素质量下降的结果
C. 害虫为了适应大量施用农药的环境,产生了抗药性变异
D. 枯叶蝶的体色和体形酷似枯叶是产生定向有利变异的结果
12. 牛有奶牛和耕牛之分,这是( )
A. 环境变化的结果B. 生存斗争的结果C. 自然选择的结果D. 人工选择的结果
13. 格兰特在1976~1985年对达夫涅主岛上的强壮地雀研究时发现:岛上先持续干旱,食物中大坚果的比率增大,出生地雀的喙变大;后来持续雨季,食物中小坚果的比率增大,出生地雀的喙变小。下列不符合达尔文自然选择学说的是( )
A. 大坚果的比率增大不利于小喙地雀的生存
B. 地雀喙的大小是可以遗传给后代的
C. 在进化中地雀的喙不会变得更大或更小
D. 食物组成是地雀喙大小进化的自然选择因素
14. 马铃薯甲虫的幼虫危害马铃薯的叶片和嫩尖,可把马铃薯吃光。如图为马铃薯甲虫灾区先后使用两种杀虫剂的实验结果曲线图,相关说法不正确的是( )
A. 使用杀虫剂后,开始的1~3年效果较好
B. 杀虫剂Ⅰ和杀虫剂Ⅱ对甲虫来说是相同环境
C. 甲虫具有的抗药性变异是在使用杀虫剂前就有的
D. 生存下来的甲虫通过遗传使抗药性得以积累
15. 小明在同学的手抄报上看到关于人类进化历程的介绍,其中有一项小明觉得不正确的是( )
A. 南方古猿是目前发现的最早两足行走的原始人类
B. 能人能够制造使用工具
C. 直立人能使用石器和骨器
D 智人会狩猎、捕鱼、修筑房屋
16. 我国发现的“北京猿人”和“山顶洞人”的化石分别属于( )
A. 南方古猿和能人B. 智人和能人C. 直立人和智人D. 能人和直立人
17. 关于生物分类单位的叙述,正确的是( )
A. “目”是最基本的分类单位
B. 分类单位越大,生物之间的共同特征越多
C. “禾本科”包括的生物种类比“禾本属”包含的生物种类少
D. 同一分类单位中,生物的特征不一定相同
18. 现有A、B、C、D四种动物,它们的分类情况是:A和B同“目”不同“科”,B和C同科”不同“属”,D和A不在同一“目”中,你认为哪两种动物的共同特征最少( )
A. A和BB. B和CC. D和AD. 都一样
19. 作为首位获得诺贝尔科学奖项的中国人,屠呦呦为世界抗疟事业做出了卓越贡献,她和她的团队研究的青蒿素是目前世界上消灭疟原虫(一种单细胞动物)最有效的药物。下列与疟原虫结构最相近的是
A. 大肠杆菌B. 青霉菌C. 埃博拉病毒D. 草履虫
20. 下列关于原生动物的叙述中不正确的是( )
A. 个体都是由单细胞构成的
B. 能从外界环境中摄取食物
C. 细胞内没有真正的细胞核
D. 属于生态系统中的消费者
21. 经典的“紫菜蛋花汤”美味可口。紫菜除含有叶绿素和类胡萝卜素外,还含有较多的( )
A. 藻黄素B. 藻红素C. 藻蓝素D. 叶黄素
22. 多吃海带可以有效预防地方性甲状腺肿。海带是一种食用的海藻,我们食用的部分是海带扁平的( )
A. 叶B. 根状体C. 根D. 叶状体
23. 某地修建了一座火力发电厂,产生了大量的二氧化硫等有毒气体,该地最先消失的植物可能是( )
A. B. C. D.
24. 当我们漫步郊外时,最先映入眼帘的就是缤纷的植物世界,其中进化程度最高的是( )
A. 蕨类植物B. 苔藓植物C. 裸子植物D. 被子植物
25. 图是某同学建立了一个关于藻类、苔藓植物、蕨类植物特点的分类图。下列选项中的植物与甲、乙、丙依次相符的( )
A. 水绵、葫芦藓、肾蕨
B. 紫菜、满江红、墙藓
C. 白菜、卷柏、葫芦藓
D. 海带、侧柏、贯众
26. 小丽去山里游玩,看到有许多铁线蕨非常漂亮,她想移栽一棵回家种植,为了使它生长得好,你认为下列哪一种建议更好( )
A. 放在向阳的地方,多浇水
B. 放在背阴的地方,多浇水
C. 放在向阳的地方,少浇水
D. 放在背阴的地方,少浇水
27. 松、竹、梅为“岁寒三友”,这三种植物在分类上分别属于( )
A. 都是裸子植物B. 松、竹是裸子植物,梅是被子植物
C. 都是被子植物D. 松是裸子植物,竹、梅是被子植物
28. 小明在山间的伯父家住了一段时间,他很喜欢吃伯父家的板栗、玉米、蕨菜和银杏,他想要这些植物的种子带回家去种。他不可能要到的植物种子的是( )
A. 板栗B. 玉米C. 蕨菜D. 银杏
29. 下列各组生物中,生活环境和繁殖方式最为相似的是( )
A. 海带、榕树B. 木耳、银杏C. 葫芦藓、肾蕨D. 紫菜、芒果
30. 下列古诗词描绘了裸子植物的是( )
A. 采菊东篱下,悠然见南山B. 亭亭山上松,瑟瑟谷中风
C. 墙角数枝梅,凌寒独自开D. 苔花如米小,也学牡丹开
二、填空题,将答案填在答题卡中(除特殊说明外,每小题1分,共40分)
31. 实验探究。某学校生物兴趣班的同学进行以下实验来探究生物保护色的作用。
请分析并回答下列问题:
(1)乙组实验材料应该是____。
(2)同学们发现实验设计中有一点并不完善,请对其进行修改:____。
(3)菜青虫的体色在青色菜叶上是____变异,在黄色菜叶上是____变异。
(4)上述实验的变量是____。实验中设置甲组的目的是____。
(5)如果青色菜叶上的菜青虫所处的生活环境发生变化,菜青虫也可能被吃光,这说明:变化导致菜青虫原来的保护色失去保护作用,容易被天敌发现而被捕食,以致生存的机会大大降低了。由此说明,环境对菜青虫起到了____作用,这种作用是____的(选填“定向”或“不定向”)。
(6)根据达尔文理论,保护色的形成是长期____的结果,这是通过____实现的。
32. 读图理解。
(一)下图是用于研究生命起源的化学进化过程的一个模拟实验装置,请回答下列问题:
(1)这一实验装置是美国学者____设计的。
(2)A装置里的气体相当于____。
(3)正负两极接通进行火花放电是模拟自然界的____,主要目的是为该实验提供____。
(4)冷凝器模拟原始地球条件下的____过程;装置B、C模拟的环境是____,对装置中的产物进行分析,可检验到其中含有____等有机小分子物质。
此实验表明:在生命起源的早期过程中,在原始地球条件下,无机小分子形成有机小分子的过程是完全可能的。
(二)某生物小组同学在进行野外考察时,拍摄了如下图片,请据图回答问题:
(5)在生物分类等级中最基本的分类单位是____。
(6)图中结构最简单,最低等的是____(填字母),它是____植物。
(7)图中称为被子植物的有____(填字母),裸子植物有____(填字母),这两类植物的主要区别是____。
(8)C类植物不能产生种子,它们用____繁殖后代,生殖过程离不开____。除C类植物有输导组织外,上图中还有____(填字母)也有输导组织。
(9)上述植物中可作为监测水域污染程度的指示植物的是____(填字母)。
33. 资料分析。
一位动物学家对生活在非洲大草原奥兰治河两岸的羚羊群进行了一番研究。他发现东岸羚羊的繁殖能力比西岸的强,奔跑速度也不一样,每分钟要比西岸羚羊快13米。对这些差别,这位动物学家曾百思不得其解,因为这些羊的生存环境和属类都是相同的,食物来源也一样,都以一种叫莺萝的牧草为食。
在动物保护协会的赞助下,他在东西两岸各捉了10只羚羊,把它们送往对岸。结果,运到西岸的10只东岸羚羊一年后繁殖到14只,运到东岸的10只西岸羚羊仅剩3只,那7只全被狼吃了。这位动物学家终于找到了东岸羚羊比西岸羚羊强健的原因了。
(1)动物学家采用了____法来探寻非洲大草原奥兰治河两岸羚羊差异的原因。
(2)最初东西两岸生活着同一种羚羊,它们之间存在或多或少的个体差异。在东岸,除羚羊外还生活着狼群,只有____的羚羊才能生存下来,反之则被淘汰。在这过程中,是遗传和变异与____因素的共同作用导致了东岸羚羊的进化。
(3)被运到西岸生活的10只东岸羚羊,一年就繁殖了14只,在无天敌等不利因素的影响下,这些东岸羚羊的数量可能会迅速增长,危害西岸草原生态系统。若你是动物学家,完成研究后你的做法是:____。
34. 综合应用。
人类从哪里来?我从哪里来?生命现象是奇妙的,等待人们无止境的探索。如图是人类起源与发展过程示意图,请据图回答问题:
(1)19世纪时,达尔文在仔细比较了人和现代类人猿的相似之处后,提出了人类和现代类人猿的共同祖先是____。
(2)由图一分析可以得知:从①到②的发展过程表示人类已开始向____(人类祖先与猿分界的重要标志)方向发展,前肢解放出来。依据已有证据,古人类学家推测,①物种在热带丛林以____生活为主,后来由于____,部分①物种走向了演化为人类的艰难历程。
(3)从③到⑦的发展过程,着装发生了变化,制造和使用的工具越来越____(选填“简单”或“复杂”),并能够用____来食用熟食,改善了身体的营养。
(4)由图二分析可以得知:____(选填“手”或“脑”)的进化有助于人类制造和使用工具,劳动能够促进____(选填“手”或“脑”)的发展和人类语言文化的产生。组别
甲组
乙组
实验材料
菜青虫100条
?
生活环境
与菜青虫体色一致的青色菜叶上
与菜青虫体色不一致的黄色菜叶上
实验处理
放入1只家鸽
放入1只家鸽
实验结果
一分钟后,吃剩88条
一分钟后,吃剩75条
相关试卷
这是一份广东省揭阳市惠来县部分校2023-2024学年七年级下学期3月月考生物试题,共6页。
这是一份广东省揭阳市惠来县部分校2023-2024学年八年级下学期3月月考生物试题,共7页。
这是一份广东省揭阳市揭东区2023-2024学年八年级下学期入学生物试题(原卷版+解析版),文件包含精品解析广东省揭阳市揭东区2023-2024学年八年级下学期入学生物试题原卷版docx、精品解析广东省揭阳市揭东区2023-2024学年八年级下学期入学生物试题解析版docx等2份试卷配套教学资源,其中试卷共34页, 欢迎下载使用。

