





河南省信阳市羊山中学2023-2024学年九年级下学期3月月化学试卷(原卷版+解析版)
展开
这是一份河南省信阳市羊山中学2023-2024学年九年级下学期3月月化学试卷(原卷版+解析版),文件包含精品解析河南省信阳市羊山中学2023-2024学年九年级下学期3月月化学试卷原卷版docx、精品解析河南省信阳市羊山中学2023-2024学年九年级下学期3月月化学试卷解析版docx等2份试卷配套教学资源,其中试卷共24页, 欢迎下载使用。
注意:本试卷分为试题卷和答题卡两部分,考试时间50分钟,满分50分。考生应首先阅读试卷上的文字信息,然后在答题卡上作答,在试卷上作答无效。
相对原子质量 H:I C:12 0:16 Mg:24 Al:27 S:32 Cl:35.5 Ca:40 Fe:56 Cu:64 Zn:65
一、选择题(本题包括14个小题,每小题1分,共14分。每小题只有一个选项符合题意)
1. 生活中有太多的变化,下列“变”中涉及化学变化的是
A. 石头“变”石雕B. 高粱“变”美酒C. 羊毛“变”毛毯D. 冰川“变”河流
【答案】B
【解析】
【详解】A、石头“变”石雕过程中只是形状发生改变,没有新物质生成,属于物理变化,不符合题意;
B、高粱“变”美酒过程中有新物质酒精生成,属于化学变化,符合题意;
C、羊毛“变”毛毯过程中只是形状发生改变,没有新物质生成,属于物理变化,不符合题意;
D、冰川“变”河流过程中只是状态发生改变,没有新物质生成,属于物理变化,不符合题意;
故选B。
2. 目前俄乌战场硝烟弥漫,为了保护战士的生命,各国都会为其配备防弹头盔,目前主流的防弹头盔是用凯夫拉纤维作为基材,用工程塑料加固制成的,那么制作防弹头盔的材料属于
A. 合成材料B. 金属材料C. 无机非金属材料D. 复合材料
【答案】D
【解析】
【分析】由题目信息可知防弹头盔是用凯夫拉纤维作为基材,用工程塑料加固制成的,由纤维和塑料复合而成,属于复合材料。
【详解】A.合成材料是指人工通过有机高分子化合物制成的材料,主要有塑料、合成纤维、合成橡胶等,故选项不符合题意;
B.金属材料包括纯金属以及它们的合金,纤维和塑料不属于金属材料,故选项不符合题意;
C.无机非金属材料的主要成分是硅酸盐,主要有玻璃、水泥、陶瓷等,纤维和塑料不属于无机非金属材料,故选项不符合题意;
D.复合材料是指由两种以上的材料复合而成的材料,纤维和塑料是两种不同的材料,故选项符合题意;
故选:D。
【点睛】本题主要考查材料的分类知识,了解材料的分类方法和依据,以及常见的材料种类,是正确解题的关键。
3. 交警检查司机是否酒驾,常利用重铬酸钾(K2Cr2O7)与乙醇的颜色反应。检验仪器中含有的酸性重铬酸钾溶液遇到乙醇,溶液会由橙色变为绿色。那么重铬酸钾中铬的化合价为
A. +1B. +4C. +6D. +7
【答案】C
【解析】
【详解】根据化合物中正负化合价代数和为零,氧元素在化合物中通常为-2价,钾元素在化合物中为+1价,假设重铬酸钾中铬的化合价为 , ,解得 ,故选C。
4. 社会即课堂,生活即教育。一蔬一饭,即是生活。为了让学生提升日常生活劳动能力,我校创新劳动教育模式,举行蒸馒头厨艺“PK”大赛。为了快速发好面团,做出松软好吃的馒头,酵母和小苏打等发酵剂必不可少,其中小苏打的化学式为
A. Na2CO3B. NaHCO3C. NaOHD. NaCl
【答案】B
【解析】
【详解】A.Na2CO3俗称为苏打和纯碱,不是小苏打,选项错误;
B. NaHCO3 俗称为小苏打,选项正确;
C. NaOH 俗称火碱、烧碱、苛性钠,不是小苏打,选项错误;
D. NaCl是食盐的主要成分,选项错误;
故选B。
5. 以下物质在氧气中燃烧,实验现象的描述错误的是
A. 铁丝在氧气里燃烧,能生成黑色固体B. 木炭在氧气中燃烧生成二氧化碳
C. 硫在氧气中能生成有刺激性气味的气体D. 带火星的木条在氧气中会复燃
【答案】B
【解析】
【详解】A、铁丝在氧气中剧烈燃烧,火星四射,放出大量的热,生成一种黑色固体,说法正确;
B、木炭在氧气中剧烈燃烧,发出白光,放出热量,产生使澄清石灰水变浑浊的气体;生成二氧化碳是实验结论,不是现象,说法错误;
C、硫在氧气中能够剧烈地燃烧,发出蓝紫色火焰,放出大量的热,生成有刺激性气味的气体,说法正确;
D、氧气能助燃,带火星的木条遇到高到高浓度氧气会复燃,说法正确。
【点睛】本题主要考查各物质在氧气中燃烧的现象。
6. 李白的《秋浦歌》中写道“炉火照天地,红星乱紫烟”,这首诗描述了冶铜工人在月明之夜,一边歌唱一边劳动,红星四溅,紫烟蒸腾的热闹场景。那么木炭还原氧化铜的化学反应所属的基本反应类型是
A. 化合反应B. 分解反应C. 置换反应D. 复分解反应
【答案】C
【解析】
【分析】木炭还原氧化铜的原理为C与CuO在高温条件下反应生成Cu与CO2。
【详解】A、化合反应是指多种物质反应后生成一种物质,该反应中生成物为两种物质,则不属于化合反应;
B、分解反应是指一种物质反应后生成多种物质,该反应中反应物为两种物质,则不属于分解反应;
C、置换反应是指单质与化合物反应生成另一种单质与另一种化合物,则该反应属于置换反应;
D、复分解反应是指两种化合物相互交换成分生成另外两种化合物的反应,该反应中反应物与生成物中均含有单质,则不属于复分解反应。
故选C。
7. 规范的操作方法是实验安全和成功的保证。下列图示的实验操作错误的是
A. 检查装置气密性B. 点燃镁条
C. 过滤D. 稀释浓硫酸
【答案】B
【解析】
【详解】A、将导管的一端放在水里,手紧握试管的外壁,当导管口有气泡冒出时,证明装置的气密性较好,图示操作正确,不符合题意;
B、点燃镁条时,应该用坩埚钳夹住镁条再进行加热,不能用手直接拿住镁条,以免被烫伤,图示操作错误,符合题意;
C、过滤时,滤纸边缘要低于漏斗边缘、液面低于滤纸边缘、盛液杯尖嘴紧靠玻璃棒、玻璃棒要略倾斜、玻璃棒要靠在三层滤纸处、漏斗下端紧靠接液杯内壁,图示操作正确,不符合题意;
D、稀释浓硫酸:将浓硫酸沿器壁慢慢注入水中,并用玻璃棒不断搅拌,使热量尽快的散发出去,图示操作正确,不符合题意;
故选B。
8. “上善若水,水善利万物而不争”。下列有关水的说法正确的是
A. 水资源可以循环利用,没必要担心淡水资源不足B. 经过净化后得到的自来水是纯水
C. 用肥皂水可区分软水和硬水D. 电解水说明水是由氢气和氧气组成
【答案】C
【解析】
【详解】A、地球上的水总储备虽然很大,但大部分是海水,淡水只约占全球水储量的2.53%,可利用的淡水资源不到全球总储水量的1%,故选项说法错误;
B、经过净化后得到的自来水仍含有可溶性杂质,仍然不是纯水,故选项说法错误;
C、加入肥皂水振荡,产生较多泡沫的是软水,产生较少泡沫、较多浮渣的是硬水,则可用肥皂水可区分软水和硬水,故选项说法正确;
D、水通电分解生成氢气和氧气,氢气是由氢元素组成,氧气是由氧元素组成,根据质量守恒定律,化学反应前后元素的种类不变,则电解水说明水是由氢元素和氧元素组成的,水是纯净物,不是由氢气和氧气组成,故选项说法错误;
故选:C。
9. 中国火箭技术世界领先。高氯酸铵(NH4ClO4)可以用作火箭推进剂,它是由氮、氢、氯、氧四种元素组成,当它发生分解反应时,一定不会生成的物质是
A. N2B. Cl2C. O2D. CO2
【答案】D
【解析】
【详解】由质量守恒定律可知,化学反应前后元素种类不变。由高氯酸铵的化学式NH4ClO4,可知该物质由N、H、O、Cl四种元素组成,其组成中不含C元素,不可能生成的物质是CO2。故选D。
10. 甲、乙、丙三种固体物质的溶解度曲线如图所示,下列相关说法正确的是
A. 甲和丙的溶解度相等,都是60g
B. t2℃时,将等质量的甲、乙、丙三种物质的饱和溶液升温到t3℃时(不考虑水分蒸发),所得溶液中溶剂的质量一定是甲>乙>丙
C. 乙中含有少量甲,可以用降温结晶的方法提纯乙
D. 将t2℃时80g甲物质的饱和溶液稀释成质量分数为30%的溶液,需要加水20g
【答案】D
【解析】
【详解】A、没有指定温度,甲和丙的溶解度不一定相等,选项错误;
B、t2℃时,等质量的甲、乙、丙三种物质的饱和溶液中的溶质质量是乙>甲=丙,温度升高到t3℃时,甲、乙两种物质的溶解度随温度升高而升高,所以溶质质量不变,丙物质的溶解度随温度升高而降低,则丙溶液会析出固体,所以丙溶液的溶质质量减少,故溶液中溶质质量是乙>甲>丙,选项错误;
C、甲物质的溶解度随温度变化较大,乙物质的溶解度随温度的变化小,乙中含有少量甲,可以用蒸发结晶的方法提纯乙,选项错误
D、t2℃时,甲物质的溶解度为60g,即100g水中最多溶解60g甲物质,设80g的甲物质饱和溶液中含有甲物质质量为,,,设需要加入的水的质量为,,,选项正确,
故选:D。
11. 溶液的酸碱性强弱程度(即酸碱度)通常用pH来表示,如图列出了一些物质在常温下的近似pH。下列有关说法正确的是
A. 醋用蒸馏水稀释后pH减小
B. pH<7的雨水称为酸雨
C. 草木灰水能使无色的酚酞试液变红色
D. 测定溶液的pH时,可以将pH试纸伸入待测溶液中,效果更准确
【答案】C
【解析】
【详解】A、醋的pH为2~3,小于7,显酸性,醋用蒸馏水稀释后酸性减弱,因此pH变大,故选项说法不正确;
B、pH<7的雨水不一定是酸雨,因为空气中含有二氧化碳,正常雨水的pH≈5.6,因此将pH小于5.6的降雨称为酸雨,故选项说法不正确;
C、草木灰水的pH为11~12,大于7,显碱性,因此草木灰水能使无色的酚酞试液变红色,故选项说法正确;
D、用pH试纸测定未知溶液的pH时,正确的操作方法为用玻璃棒蘸取少量待测液滴在干燥的pH试纸上,与标准比色卡对比来确定pH,不能将pH试纸伸入待测液中,以免污染试剂,故选项说法不正确。
故选C。
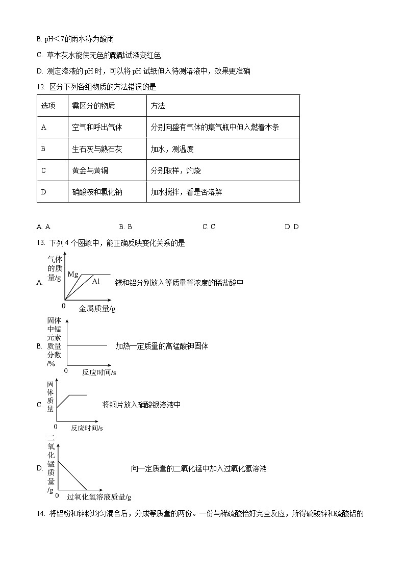
12. 区分下列各组物质的方法错误的是
A. AB. BC. CD. D
【答案】D
【解析】
【详解】A、呼出气体中氧气含量较少。向空气和呼出气体中分别伸入燃着木条,木条正常燃烧的是空气,木条熄灭的是呼出气体,分别伸入燃着的木条可以区分二者,该选项说法正确;
B、生石灰与水反应放热,生成氢氧化钙,而氢氧化钙微溶于水,温度变化不明显,向生石灰和熟石灰中加水,测温度可以区分二者,该选项说法正确;
C、分别取黄金和黄铜灼烧,铜和氧气加热反应生成氧化铜,表面变黑的是黄铜,无明显现象的是黄金,分别取样,灼烧可以区分二者,该选项说法正确;
D、硝酸铵和氯化钠均溶于水,加水搅拌,观察是否溶解不能区分二者,该选项说法错误;
故选D。
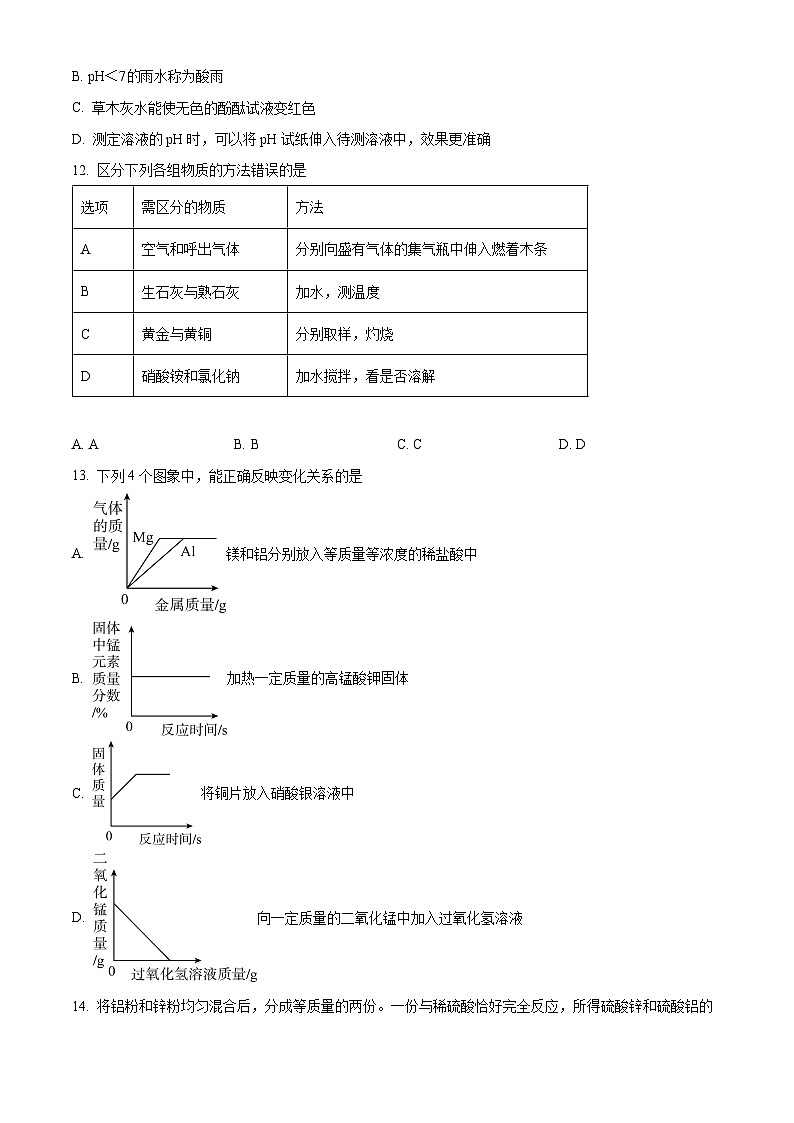
13. 下列4个图象中,能正确反映变化关系的是
A. 镁和铝分别放入等质量等浓度的稀盐酸中
B. 加热一定质量的高锰酸钾固体
C. 将铜片放入硝酸银溶液中
D. 向一定质量的二氧化锰中加入过氧化氢溶液
【答案】C
【解析】
【详解】解:A、稀盐酸和镁反应生成氯化镁和氢气,和铝反应生成氯化铝和氢气,反应的化学方程式及其质量关系为:、,由以上质量关系可知,相同质量的镁和铝与稀盐酸时,铝和稀盐酸反应生成的氢气多,该选项对应关系不正确;
B、高锰酸钾受热分解生成锰酸钾、二氧化锰和氧气,固体质量逐渐减小,但固体中锰元素质量不变,故随着反应进行,固体中锰元素质量分数增大,该选项对应关系不正确;
C、铜能和硝酸银反应生成硝酸铜和银,反应的化学方程式及其质量关系为:,由以上质量关系可知,随着反应进行,固体质量增大,当完全反应后固体质量不再变化,该选项对应关系正确;
D、过氧化氢在二氧化锰催化作用下分解生成水和氧气,随着反应进行,二氧化锰质量始终不变,该选项对应关系不正确。
故选:C。
14. 将铝粉和锌粉均匀混合后,分成等质量的两份。一份与稀硫酸恰好完全反应,所得硫酸锌和硫酸铝的质量共为mg;另一份与稀盐酸恰好完全反应,所得氯化锌和氯化铝的质量共为ng,已知m-n=10g,则与稀盐酸反应的那份混合物产生氢气的质量是
A. 0.4gB. 0.6gC. 0.8gD. 1.0g
【答案】C
【解析】
【详解】解:设生成氢气的质量为,
硫酸锌和硫酸铝的质量共为mg;氯化锌和氯化铝的质量共为ng,=m-n=10g;根据反应方程式为;;;可知:反应后生成的硫酸铝和硫酸镁中增加的是硫酸根的质量,生成的氯化铝和氯化镁中增加的是氯元素的质量,根据质量守恒定律,反应前后金属元素质量不变,所以二者质量之差就是硫酸根与氯元素的质量之差。即,,解得;
答:与稀盐酸反应的那份混合物产生氢气的质量是0.8g。
二、填空题(本题包括6个小题,每空1分,共16分)
15. 空气成分中能造成温室效应的气体是:________ 。地壳中含量最多的金属元素形成氯化物的化学式是:________。人体中缺______容易引起贫血。
【答案】 ①. 二氧化碳## ②. ③. 铁##铁元素##
【解析】
【详解】二氧化碳过量排放到空气中会使全球变暖造成温室效应,故填:二氧化碳或;
地壳中含量最多的金属元素是铝元素,形成的氯化物中铝元素显+3价,氯元素显-1价,根据化学式书写原则,正价在左负价在右,正负化合价代数和为零,化合价数值约到最简交叉写在元素右下角,故化学式为:;
人体缺铁会造成缺铁性贫血,故填:铁或。
16. 民以食为天,食物中富含人体所需的营养物质。糖类物质中,葡萄糖可用于改善低血糖症状,葡萄糖的化学式为______;“庄稼一枝花,全靠肥当家”,复合肥是农业生产中不可或缺的化肥,请写出一种常见的复合肥的名称______。
【答案】 ①. C6H12O6 ②. 硝酸钾(答案合理即可)
【解析】
【详解】葡萄糖的化学式为C6H12O6;含有氮、磷、钾等两种或两种以上营养元素的化学肥料属于复合肥,如:硝酸钾同时含有钾元素和氮元素化学肥料。
17. 如图甲所示为稀硫酸和氢氧化钠溶液反应的实验操作,图乙为反应过程中烧杯内溶液pH的变化曲线,则图甲中胶头滴管中的溶液为______(填名称);图乙中c点表示的溶液中的溶质是______(填化学式)。
【答案】 ①. 稀硫酸 ②. Na2SO4、H2SO4
【解析】
【详解】由图乙可知,一开始pH大于7,随着反应的进行,pH逐渐减小至小于7,故该实验是将稀硫酸滴入氢氧化钠溶液中,故图甲中胶头滴管中的溶液为稀硫酸;
c点时,pH<7,此时硫酸过量,氢氧化钠和硫酸反应生成硫酸钠和水,故c点表示溶液中的溶质是:Na2SO4、H2SO4。
18. 通过溶解、过滤、蒸发等操作只能除去粗盐中难溶性杂质,欲除去可溶性杂质如MgSO4、CaCl2,还需依次用到______溶液、Na2CO3溶液(两种药品均过量),该过程中碳酸钠溶液要过量的原因是______;待分离出沉淀后,再加入适量盐酸,蒸发结晶后得到纯净的NaCl,该过程中玻璃棒不断搅拌的作用是______。
【答案】 ①. Ba(OH)2 ②. 除尽氯化钙和剩余的氢氧化钡 ③. 搅拌使液体受热均匀,防止液体溅出
【解析】
【详解】镁离子用氢氧根离子沉淀,加入过量的氢氧化钡可以将镁离子沉淀,氢氧化钡与硫酸镁反应生成氢氧化镁沉淀和硫酸钡沉淀;钙离子用碳酸根离子沉淀,除钙离子加入过量碳酸钠,碳酸钠与氯化钙反应生成碳酸钙沉淀和氯化钠;过量的碳酸钠和剩余氢氧化钡反应生成碳酸钡沉淀和氢氧化钠,再进行过滤除去沉淀物;最后再加入适量盐酸除去反应生成的氢氧化钠和剩余的碳酸钠,盐酸与氢氧化钠反应生成氯化钠和水,盐酸与碳酸钠反应生成氧化钠、水和二氧化碳;碳酸钠溶液要过量的原因是除尽氯化钙和剩余的氢氧化钡;蒸发结晶过程中,需用玻璃棒不断搅排,当观察到蒸发皿中出现较多固体时,停止加热,利用余热将剩余溶液蒸干,此时玻璃棒的作用是搅拌使液体受热均匀,防止液体溅出。
19. 目前,人们使用的燃料大多来自化石燃料,它是不可再生能源。回答下列问题:
(1)化石燃料包括石油、煤、天然气,其中天然气(主要成分是CH4)燃烧的化学方程式为______。
(2)化石燃料的燃烧会增加CO2的排放,开发利用新能源有助于减缓温室效应。除核能外清洁能源还有______(答出一种即可)。
(3)取6g某有机物X完全燃烧,生成13.2g CO2和7.2g H2O,实验测得其相对分子质量为60,则推出有机物X的化学式为______。
【答案】(1)
(2)太阳能(答案合理即可)
(3)C3H8O
【解析】
【小问1详解】
甲烷的燃烧即:甲烷在点燃的条件下与氧气反应生成二氧化碳和水,化学方程式书写为。
【小问2详解】
除核能外清洁能源还有太阳能、风能、地热能、氢能等。
【小问3详解】
根据质量守恒定律可知,化学反应前后元素的种类和质量不发生改变,有机物X燃烧生成二氧化碳和水,则反应后生成物中的C、H两种元素全部来自有机物X;碳元素的质量=,氢元素的质量=,碳元素的质量+氢元素的质量=4.4g;有机物X的质量为6g,则有机物X含有氧元素的质量=6g-4.4g=1.6g;设有机物X的化学式为CxHyOz,则有:=3∶8∶1,又因有机物X的相对分子质量为60,则有机物X的化学式为C3H8O。
20. A、B、D、E是初中化学常见的四种不同类别的物质,其中A的俗称为消石灰,B和E都为黑色固体,D是胃酸的主要成分。化学兴趣小组利用这些物质之间的相互反应关系,整理出下图,图中“—”两端的物质相互能反应。
(1)物质C的化学式为______。
(2)写出物质B与D发生反应的化学方程式______。
(3)写出物质A的一种用途______。
【答案】(1)CO2 (2)
(3)建筑材料
【解析】
【分析】A、B、D、E是初中化学常见的四种不同类别的物质,其中A的俗称为消石灰,则A为氢氧化钙(碱),B和E都为黑色固体,初中常见的黑色固体有碳、氧化铜、二氧化锰等,D是胃酸的主要成分,则D为盐酸(酸),由于B能与D反应,故B为氧化铜(氧化物),E能与B反应,则E为碳(单质),C可与A反应,C可与E反应,则C为二氧化碳,代入验证,推断合理。
【小问1详解】
由分析可知,C为二氧化碳,化学式为:CO2;
【小问2详解】
由分析可知,B为氧化铜,D为盐酸,则B与D反应即为氧化铜与盐酸反应生成氯化铜和水,该反应方程式为:;
【小问3详解】
由分析可知A为氢氧化钙,可用于建筑材料等。
三、简答题(本题包括4个小题,共10分)
21. 请从分子的角度解释下列生产、生活中的现象。
(1)康康同学向塑料袋中滴入少量酒精,挤瘪后密封放入热水中,不一会儿塑料袋重新鼓起。
(2)榴莲因为其浓烈气味,被禁止带上飞机。请解释人们老远就能闻到榴莲味道的原因。
【答案】(1)装有酒精液体的塑料袋密封放入水中后,酒精受热汽化形成酒精蒸汽,分子间间隔变大,气体体积变大;
(2)分子在不停的做无规则运动。
【解析】
【小问1详解】
组成物质的分子之间是有间隙的,对于固体和液体,分子间的间隙比较小,气体分子间的间隙比较大。故答案为:装有酒精液体的塑料袋密封放入水中后,酒精受热汽化形成酒精蒸汽,分子间间隔变大,气体体积变大;
【小问2详解】
组成物质的分子在不停的做无规则运动,带有榴莲味道的分子不断运动,运动到人的鼻子使人闻到了气味。
22. 某化学小组用如图所示装置进行探究实验。
(1)写出试管中所发生反应的化学方程式。
(2)均匀微热燃烧管,观察到白磷燃烧而红磷不燃烧,由此说明燃烧需要什么条件?
【答案】(1)
(2)温度达到燃烧所需的最低温度(着火点)
【解析】
【小问1详解】
试管中的反应是过氧化氢在二氧化锰的催化下生成水和氧气,故方程式为
【小问2详解】
燃烧的三个条件是:可燃物、氧气、达到着火点,本题燃烧管中具备了可燃物和氧气,白磷燃烧而红磷不燃烧是因为温度达到了白磷的着火点,而没有达到红磷的着火点,故填:温度达到所需温度(着火点);
23. 实验室需要配置50g质量分数为6%的氯化钠溶液。
(1)所需水的体积为______mL(假设水的密度为1g/cm³)。
(2)如图是配制氯化钠溶液的操作步骤,其正确操作顺序是______。
(3)若用量筒量取水的体积时仰视读数,对结果会造成什么影响?
【答案】(1)47 (2)③①②④⑤
(3)配制得到的溶液溶质质量分数偏小
【解析】
【小问1详解】
溶剂的质量=溶液质量-溶质质量=50g-50g×6%=47g,溶剂水的体积=;
【小问2详解】
配制50g质量分数为6%的氯化钠溶液的步骤为计算→称量、量取→溶解,结合图示可知操作的顺序为:③①②④⑤;
【小问3详解】
量取水的体积时仰视量筒读数,则视线会低于量筒凹液面的最低处,实际水的体积将偏大,相当于稀释了溶液,故得到的溶液溶质质量分数偏小。
24. 回收含铜废料(主要成分为Cu)中的铜,其操作流程如图:
注:灼烧后得到黑色固体和残留物,残留物不溶于水和稀硫酸。
(1)请写出步骤①中灼烧的目的:______________________________________。
(2)写出步骤④中发生的化学方程式:__________________________________。
(3)最后从Cu、Fe混合物中回收Cu的方法:________________________________(选取合适的试剂,并写出对应的操作)。
【答案】(1)将含铜废料中Cu转化为CuO(答案合理即可,下同)
(2)Fe+CuSO4=Cu+FeSO4
(3)将Cu、Fe混合物加入足量稀硫酸中,充分反应后过滤
【解析】
【小问1详解】
含铜废料主要成分为Cu,Cu与稀硫酸不反应,CuO可与稀硫酸反应,所以“灼烧”的主要目的是将Cu转化为CuO,便于下一步酸溶过程中与稀硫酸反应。
【小问2详解】
步骤④的还原过程是铁与硫酸铜溶液反应生成铜和硫酸亚铁溶液,反应的化学方程式为Fe+CuSO4=Cu+FeSO4。
【小问3详解】
已知Cu与稀硫酸不反应,Fe可与稀硫酸反应生成FeSO4溶液和H2,所以将Cu、Fe混合物加入足量稀硫酸中,充分反应后过滤即可从Cu、Fe混合物中回收Cu。
四、综合应用题(共10分)
25. 温室效应加剧引起的气候异常变化是人类面临的全球性问题。中国已向世界承诺2030年实现“碳达峰”,2060年达成“碳中和”,并将其写入政府工作报告,体现了中国的大国责任与担当。请回答:
(1)下列关于碳及其氧化物的说法错误的是______(填字母代号)。
a.石墨、金刚石的硬度不同,原因是碳原子构成不同
b.“碳达峰”与“碳中和”中的“碳”指的物质是二氧化碳
c.一氧化碳具有可燃性,可做燃料;二氧化碳可以参与光合作用,可以做气体肥料
d.一氧化碳和二氧化碳都是由碳元素和氧元素组成的,二氧化碳会造成“温室效应”, 一氧化碳则极易与血液中的血红蛋白结合引起中毒
(2)某同学按如图所示,选用合适的装置制取气体。
①实验室选用C装置制取二氧化碳的反应方程式为______。
②若选用B装置制取氢气,请将装置补充完整______。
③实验时某同学选用了浓盐酸制取二氧化碳,若要制取纯净、干燥的二氧化碳,装置中导管口从左到右的连接顺序为a接______、______接______、______接h。
(3)某同学利用制取的干燥的二氧化碳来探究二氧化碳的性质,如图所示。
①甲装置中能观察到的实验现象是______。
②乙装置通过对比能说明CO2的性质是______。
③如何检验试管丙中剩余溶液中还有氢氧化钠?请简要写出相应的实验操作、现象和结论______。
(4)为了早日实现“碳中和”,达到相对“零排放”,应大力开展植树造林。若一棵树平均每天可吸收44g CO2,氢氧化钠溶液中溶质的质量分数为20%,则一棵树一天吸收的CO2的量相当于多少g氢氧化钠溶液吸收的CO2?
【答案】(1)a (2) ①. CaCO3+2HCl=CaCl2+H2O+CO2↑ ②. ③. d ④. e ⑤. b ⑥. c
(3) ①. 下面木条先熄灭,上面木条后熄灭 ②. 二氧化碳能与水反应 ③. 取试管中剩余溶液,加入过量氯化钙(或氯化钡等)溶液,过滤,向滤液中滴加几滴无色酚酞溶液,若溶液变红,则剩余溶液中还有氢氧化钠
(4)400g
解:设一棵树一天吸收的CO2的量相当于质量为x的氢氧化钠溶液吸收的CO2;
答:一棵树一天吸收的CO2的量相当于400g的氢氧化钠溶液吸收的CO2。
【解析】
【小问1详解】
a.石墨、金刚石的硬度不同,是因为是碳原子的排列方式不同,故说法不正确;
b.“碳达峰”与“碳中和”中的“碳”指的物质是二氧化碳,故说法正确;
c.一氧化碳具有可燃性,可做燃料;二氧化碳可以参与光合作用,可以做气体肥料,说法正确;
d.一氧化碳和二氧化碳都是由碳元素和氧元素组成的,二氧化碳会造成“温室效应”, 一氧化碳则极易与血液中的血红蛋白结合引起中毒,说法正确;
故选a;
【小问2详解】
①实验室常用石灰石或大理石和稀盐酸制取二氧化碳,即石灰石或大理石(主要成分碳酸钙)和稀盐酸反应生成氯化钙、水和二氧化碳,反应的化学方程式为CaCO3+2HCl=CaCl2+H2O+CO2↑,故填:CaCO3+2HCl=CaCl2+H2O+CO2↑;
②实验室常用锌粒和稀硫酸制取氢气,属于固液常温型,选用B装置制取氢气,长颈漏斗需插入液面以下,为了利于气体导出,导气管应刚露出橡皮塞,如图所示 ,故填: ;
③浓盐酸具有挥发性,制取的二氧化碳中会混有氯化氢和水蒸气,向将气体通过盛有碳酸氢钠溶液的装置E除去氯化氢气体,然后再通过盛有浓硫酸的装置D除去水蒸气,气体均是由长管进入,短管排出,因此导管口的连接顺序是d、e、b、c;故答案为: d;e;b;c;
【小问3详解】
①由于二氧化碳气体密度比空气大,甲装置中能观察到的现象为下面木条先熄灭,上面木条后熄灭,故填:下面木条先熄灭,上面木条后熄灭;
②实验中干石蕊紫花不变红,说明二氧化碳不能使石蕊变红,湿石蕊紫花不变红,说明二氧化碳与水反应能生成酸性物质,因此乙装置通过对比能说明CO2的性质是二氧化碳能与水反应,故填:二氧化碳能与水反应;
③检验试管丙中剩余溶液中还有氢氧化钠,先将碳酸钠除尽,再检验氢氧化钠,其操作是取试管中剩余溶液,加入过量氯化钙(或氯化钡等)溶液,过滤,向滤液中滴加几滴无色酚酞溶液,若溶液变红,则剩余溶液中还有氢氧化钠,故填:取试管中剩余溶液,加入过量氯化钙(或氯化钡等)溶液,过滤,向滤液中滴加几滴无色酚酞溶液,若溶液变红,则剩余溶液中还有氢氧化钠;
【小问4详解】
见答案。选项
需区分的物质
方法
A
空气和呼出气体
分别向盛有气体的集气瓶中伸入燃着木条
B
生石灰与熟石灰
加水,测温度
C
黄金与黄铜
分别取样,灼烧
D
硝酸铵和氯化钠
加水搅拌,看是否溶解
相关试卷
这是一份上海市天山中学2023-2024学年九年级下学期3月月考化学试卷(原卷版+解析版),文件包含精品解析上海市天山中学2023-2024学年九年级下学期3月月考化学试卷原卷版docx、精品解析上海市天山中学2023-2024学年九年级下学期3月月考化学试卷解析版docx等2份试卷配套教学资源,其中试卷共19页, 欢迎下载使用。
这是一份广西柳州市壶西实验中学等2023-2024学年九年级下学期3月联考化学试卷(原卷版+解析版),文件包含精品解析广西柳州市壶西实验中学等2023-2024学年九年级下学期3月联考化学试卷原卷版docx、精品解析广西柳州市壶西实验中学等2023-2024学年九年级下学期3月联考化学试卷解析版docx等2份试卷配套教学资源,其中试卷共35页, 欢迎下载使用。
这是一份江苏省泰州市姜堰区实验初级中学2023-2024学年九年级下学期3月月考化学试题(原卷版+解析版),文件包含精品解析江苏省泰州市姜堰区实验初级中学2023-2024学年九年级下学期3月月考化学试题原卷版docx、精品解析江苏省泰州市姜堰区实验初级中学2023-2024学年九年级下学期3月月考化学试题解析版docx等2份试卷配套教学资源,其中试卷共21页, 欢迎下载使用。
