


所属成套资源:(20-22)三年中考地理真题分项汇编 (含解析)
(20-22)三年中考地理真题分项汇编04 陆地和海洋(含解析)
展开
这是一份(20-22)三年中考地理真题分项汇编04 陆地和海洋(含解析),共29页。试卷主要包含了选择题,解答题等内容,欢迎下载使用。
(2022·四川凉山·中考真题)下图为东西半球示意图,读图完成下面小题。
1.关于图中大洲、大洋的判断,正确的是( )
A.①是亚洲B.②是大西洋C.③是欧洲D.④是太平洋
2.下列说法,正确的是( )
A.陆地全部集中在北半球B.同一半球,海洋面积大于陆地
C.北极附近是陆地D.⑤大洲北临的地中海在不断扩大
【答案】1.A 2.B
【解析】1.由图可知,①是世界上面积最大的亚洲;②是位于美洲西部的太平洋,是世界最大的海洋;③是主要位于西半球,全部位于北半球的北美洲;④是印度以南、非洲以东、澳大利亚以西的印度洋,全部位于东半球,故A正确、BCD错误。根据题意,故选A。
2.世界海陆分布不均匀,从南北半球上来看,陆地主要集中在北半球,故A错误。无论那个半球,都是海洋面积大于陆地面积,故B正确。北极地区以海洋为主,南极地区以陆地为主,故C错误。⑤大洲北临的地中海因位于板块挤压碰撞处,海洋面积在不断缩小,故D错误。故选B。
(2022·吉林长春·中考真题)2022年5月15日,我国青藏科考使用“极目一号”Ⅲ型浮空艇平台进行大气观测。浮空艇的艇体材料由我国自主研发,具有重大科学研究和工程应用意义。图左为“部分板块分布图”,图右为“极目一号”Ⅲ型浮空艇图片。据此完成下面小题。
3.喜马拉雅山脉的形成是由于( )
A.亚欧板块与太平洋板块碰撞挤压B.亚欧板块与印度洋板块碰撞挤压
C.非洲板块与印度洋板块发生张裂D.亚欧板块与印度洋板块发生张裂
4.我国能够自主研发“极目一号”Ⅲ型浮空艇的艇体材料,主要得益于我国( )
A.地理位置优越B.科学技术的进步C.矿产资源丰富D.劳动力资源丰富
【答案】3.B 4.B
【解析】3.喜马拉雅山是世界上最高大的山脉,是由于亚欧板块与印度洋板块的挤压碰撞形成的,受板块挤压的影响,山脉还在不断升高,与太平洋板块、非洲板块无关,故ABD错误、C正确,根据题意,故选B。
4.我国能够自主研发“极目一号”Ⅲ型浮空艇的艇体材料属于高新技术产业,主要得益于我国科学技术的进步,与地理位置优越、矿产资源丰富和劳动力丰富关系小,故ACD错误、B正确。根据题意,故选B。
(2022·四川内江·中考真题)北京时间(东八区)2022年2月4日20时,第24届冬季奥运会在北京开幕。下图为历届冬季奥运会举办地分布示意图。据此完成下面小题。
5.举办冬季奥运会最多的大洲是( )
A.亚洲B.北美洲C.欧洲D.南美洲
6.冬季奥运会举办地均位于地球五带中的( )
A.热带B.北温带C.南温带D.北寒带
7.北京冬季奥运会开幕时,英国伦敦(时区)正值( )
A.旭日东升B.中午时分C.夕阳西下D.夜幕深沉
【答案】5.C 6.B 7.B
【解析】5.依据大洲位置及轮廓,读“历届冬奥会举办地分布示意图”可知,举办冬奥会次数最多的大洲是欧洲,该大洲经 济发达、居民收入高、休闲时间多,冬季积雪厚,滑雪历史悠久,故ABD错误、C正确,故选C。
6.冬奥会举办地并非越北越好、越冷越好,因此历届冬奥会几乎所有主办城市都位于北纬30度到北纬60度之间,热带和过于寒冷的寒带地区都不适合,南温带陆地面积小、国家少。综上所述,B符合题意。故选B。
7.地球自转产生的现象是昼夜交替和时间差异。由于地球自转的方向是自西向东的,使得东边.的时刻总会早于西边;因此北京冬季奥运会开幕时,英国伦敦当地时间为中午12点。产生上述时间差异的原因是地球自西向东自转形成的。故ACD错误、B正确,根据题意,故选B。
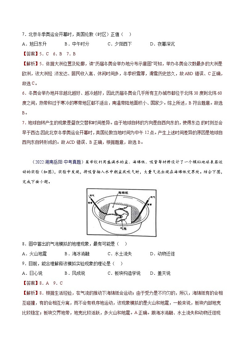
(2022·湖南岳阳·中考真题)某学校利用盛满水的盆、海绵纸、吸管等材料设计了一个模拟地球表层运动的实验(如图),实验中发现,将吸管插入水中朝盆底吹气时,大量气泡出现在海绵纸交界处。结合下图,完成下面小题。
8.图中冒出的气泡模拟的地理现象,最有可能是( )
A.火山地震B.海冰消融C.水土流失D.动物迁徙
9.目前,能合理解释该模拟实验现象的理论是( )
A.日心说B.风成说C.板块构造学说D.盖天说
【答案】8.A 9.C
【解析】8.根据生活经验,在气流的推动下海绵纸会运动;由于受力是不均匀的,所以,海绵纸有的会相互碰撞,有的会相互分离,而不会有秩序地运动,该现象模拟的是火山和地震,一般来说,板块内部地壳比较稳定;板块交界地带,地壳比较活跃,多火山和地震。A正确。跟海冰消融、水土流失和动物迁徙现象无关,BCD错误。故选A。
9.读图可知,能合理解释该区域地震频繁的理论是板块构造学说,C正确。日心说是关于天体运动的和地心说相对立的学说,它认为太阳是宇宙的中心,而不是地球。盖天说是说地球的形状,风成说是指黄土高原的成因等,都与这个模拟实验现象无关,ABD错误。故选C。
(2022·湖南怀化·中考真题)下图为北极航线示意图。读图,完成下面小题。
10.图中,A处是____海映。它是____两洲的分界线。( )
A.霍尔木兹海峡 亚洲、非洲B.直布罗陀海峡 非洲、欧洲
C.白令海峡 亚洲、北美洲D.土耳其海峡 亚洲、欧洲
11.图中①②③④四地中,人口最稠密的是( )
A.①B.②C.③D.④
12.下列关于北极地区的叙述,不正确的是( )
A.降水稀少,淡水资源匮乏B.酷寒,多狂风,降水稀少
C.北极地区的“主人”是北极熊D.北极地区的科学考察站有极昼极夜现象
【答案】10.C 11.B 12.A
【解析】10.由图可知,A处是位于亚洲与北美洲分界线上的白令海峡,同时也是太平洋与北冰洋的分界线。亚、非两大洲分界线是苏伊士运河,非洲与欧洲的分界线是直布罗陀海峡,亚洲与欧洲的分界线上乌拉尔山脉、乌拉尔河、大高加索山脉和土耳其海峡,故ABD错误、C正确,根据题意,故选C。
11.世界上的人口主要分布在中低纬度的近海平原地区,图中①处位于亚欧大陆内陆、气候干旱;②处位于亚欧大陆东部、气候湿润、农业发展早,人口稠密;③处是位于非洲北部的撒哈拉沙漠,气候极其干旱,人口稀少;④处位于亚洲北部,纬度高、气候寒冷,人口稀疏,故选B。
12.北极地区气温低、降水少,但以冰雪形式存在的固体淡水资源丰富,故A不正确。这里纬度高、气温低,气候特征是酷寒、多狂风、降水稀少,故B正确。北极地区的”主人“是北极熊,故C正确。北极地区的科学考察站--黄河站位于北极圈以内,有极昼极夜现象,故D正确。根据题意要求选择叙述不正确的选项,故选A。
13.(2022·四川南充·中考真题)准确的区域定位是学习区域地理的关键能力。读四个大洲不同海拔面积比例及纬度范围图,据此回答面积最大的大洲是( )
A.甲B.乙C.丙D.丁
【答案】C
【解析】由图可以看出,四个大洲中,甲位于7°N--72°N之间,平原、高原和山地比例较均匀,是世界面积第三大的北美洲。乙位于36°N--71°N之间,以平原为主,全部位于北半球,是世界面积第六大的欧洲。丙位于10°S--80°N之间,平原面积较少,以高原、山地为主,是世界面积第一大洲--亚洲。丁位于35°S--37°N之间,以赤道为中心南北对称,地形以高原为主,是世界面积第二大的非洲,C正确,ABD错误,故选C。
(2022·江苏宿迁·中考真题)某校同学通过“一笔画世界”活动学习世界的海陆分布。读“小顺同学的作品”,完成下面小题。
14.为了将各大洲的位置尽量画准确,应首先( )
A.确定起笔点B.画出重要经纬线C.标出七大洲D.明确绘图顺序
15.在小顺同学的作品中,没有画( )
A.大洋洲B.欧洲C.南极洲D.非洲
16.通过读小顺同学的作品,并结合海陆分布知识可以得出( )
A.太平洋是全球的中心B.北半球海洋面积比陆地更小
C.四大洋均跨南北半球D.南半球海洋面积比北半球广
【答案】14.B 15.A 16.D
【解析】14.每一个大洲都有自己独特的位置,为了将各大洲的位置尽量画准确,应首先将画出重要的经纬线,如赤道、南北回归线、南北极圈,180°经线等, 然后再根据各大洲的位置和轮廓画出大洲,B正确,ACD错误。故选B。
15.七大洲是亚洲、欧洲、非洲、北美洲、南美洲、南极洲、大洋洲,读图可知,图中没有的是大洋洲;欧洲、南极洲非洲都画出来了,A正确、BCD错误。故选A。
16.太平洋并不是全球的中心,A错误。北半球海洋面积比陆地更大,B错误。四大洋中,北冰洋完全位于北半球,C错误。南半球海洋面积较北半球广,D正确。故选D。
(2022·江苏苏州·中考真题)2022年1月15日,汤加附近海底火山发生剧烈喷发,下图为六大板块分布示意图。据此完成下面小题。
17.此次火山喷发发生在( )
A.非洲板块和印度洋板块交界处B.亚欧板块和太平洋板块交界处
C.印度洋板块和太平洋板块交界处D.美洲板块和南极洲板块交界处
18.火山喷发后,中国政府积极提供援助,援助物资中最不可能有( )
A.瓶装水B.食品罐头C.帐篷D.羽绒服
【答案】17.C 18.D
【解析】17.由图可知,汤加位于太平洋板块与印度洋板块的交界处,地壳运动活跃,多火山地震,与美洲板块、亚欧板块和南极洲板块无关,故C正确,ABD错误。故选C。
18.据图可知,汤加境内发生火山喷发的地理位置位于(20.6°S,175.4°W) ,位于五带中的热带。所以援助物资最不可能是羽绒服,D符合题意;瓶装水、食品罐头和帐篷都有必要携带,ABC不合题意。根据题意,故选D。
(2022·湖北咸宁·中考真题)制鞋产业生产过程中需要大量的劳动力。2021年全球制鞋行业报告显示,部分大洲2019年制鞋业生产量和消费量占全球的百分比如表所示。结合所学知识完成下面小题。
据表判断,下列大洲中鞋业生产量最大的是( )
A.B.C.D.
20.亚洲鞋业消费量占比最大的主要原因是( )
A.地形复杂B.人口众多C.交通便利D.气候温和
【答案】19.A 20.B
【解析】19.由图可知,全球鞋业生产中,生产量最大的是亚洲,约占87.4%,其次是南美洲,再是欧洲和北美洲,图上四个大洲中,A所示的是亚洲,B所示的是北美洲,C所示的是南美洲,D所示的是欧洲,故A正确,BCD错误,根据题意,故选A。
20.由表格数据可知,亚洲鞋业消费量占比重最大,最主要的原因是由于亚洲人口众多,世界上约60%的人口居住在亚洲,与地形复杂、交通便利和气候温和关系很小,故ACD错误、B正确,根据题意,故选B。
21.(2022·黑龙江哈尔滨·中考真题)下图是地球表面海洋与陆地面积比例的示意图,其中正确的是( )
A.B.C.D.
【答案】C
【解析】地球表面是由海洋与陆地组成,约有71%的是海洋覆盖,剩下29%是陆地,有“七分海洋、三分陆地”的说法,与图中C所示的比例示意图相符,故ABD错误、C正确,根据题意,故选C。
22.(2022·黑龙江齐齐哈尔·中考真题)提出大陆漂移说的科学家是( )
A.麦哲伦B.哥白尼C.魏格纳D.加加林
【答案】C
【解析】麦哲伦是首次证实了地球是球体;哥白尼提出“日心说”;世界上最早提出“大陆漂移说”的是德国科学家魏格纳,他是在看到南美洲大陆与非洲大陆非常吻合的情况下提出来的;加加林是第一个进入太空的人类,也是第一个从太空中看到地球全貌的人,C正确,ABD错误。故选C。
(2022·四川·乐山市教育科学研究所中考真题)读世界四大湾区部分数据统计表(2018年)及位置示意图,完成下面小题。
中国粤港澳大湾区分布在哪个数码所在大洲( )
A.①B.②C.③D.④
24.根据表中数据分析,海运、空运最繁忙的是( )
A.纽约湾区B.粤港澳大湾区
C.东京湾区D.旧金山湾区
25.根据表中数据推测,四大湾区中经济发展潜力最大的是( )
A.纽约湾区B.旧金山湾区
C.东京湾区D.粤港澳大湾区
【答案】23.A 24.B 25.D
【解析】23.中国粤港澳大湾区位于图中①所示亚洲的东部,濒临我国四大海域中的南海,②是北美洲,③是南美洲,④是非洲,故选A。
24.由图中数据可知,港口吞吐量最大和机场旅客吞吐量最大的都是粤港澳大湾区,说明该湾区的海运、空运最繁忙,故ACD错误、B正确,故选B。
25.由表格数据可知,四大湾区中经济发展潜力最大的是粤港澳大湾区,这里面积最大、人口最多、市场最广、吞吐量最大,故ABC错误、D正确,故选D。
(2021·甘肃金昌·中考真题)以20°W和160°E经线为界可以把地球分为东西两个半球,下图示意东、西半球的海陆分布。据此完成下面小题。
26.赤道没有经过的大洋是( )
A.大西洋B.太平洋C.印度洋D.北冰洋
27.下列说法正确的是( )
A.东半球陆地面积大B.西半球陆地面积大C.南美洲位于东半球D.美洲多位于西半球
28.金昌四季分明,导致四季变化的主要原因是( )
A.地球的自转B.地球的公转C.太阳的自转D.月亮的公转
【答案】26.D 27.D 28.B
【解析】26.读图可知,赤道没有经过的大洋是北冰洋,位于北半球北部,D正确,赤道经过太平洋、印度洋、大西洋,ABC错误;故选D。
27.任一半球,海洋面积大于陆地面积,AB错误;美洲多位于西半球,D正确,C错误;故选D。
28.地球的公转产生四季、昼夜长短的变化等地理现象,B正确,地球自转产生昼夜的更替;太阳自转,但与四季变化无关;月亮的公转会产生月相变化,ACD错误,故选B。
(2021·四川自贡·中考真题)甘德国际机场(图)曾是世界上最繁忙的航空枢纽之一,当时几乎所有横跨北大西洋的航班都要经停该机场补充燃料。据此完成下面小题。
29.甘德国际机场处于( )
A.热带B.北温带C.北寒带D.南温带
30.横跨北大西洋的航班联系的两大洲是( )
A.北美洲与南美洲B.亚洲与南美洲
C.亚洲与北美洲D.北美洲与欧洲
【答案】29.B 30.D
【解析】29.读图可知,图中区域纬度往北增大为北纬,用字母N表示,所以甘德国际机场位于45°N~50°N,热带的范围是23.5°N~23.5S°,故A项错误;北温带的范围是23.5N°~66.5°N,所以甘德国际机场位于五带中的北温带,故B项正确;北寒带的范围是66.5°N~90°N,故C项错误;南温带的范围是23.5°S~66.5°S,故D项错误;故选B。
30.北大西洋的两侧分别是欧洲和北美洲,所以横跨北大西洋的航班联系的两大洲是欧洲和北美洲,故选D。
(2021·山东济南·中考真题)下图是世界部分区域示意图。据此完成下面小题。
31.关于甲、乙两地区说法正确的是( )
A.甲地区联系亚欧非三洲,沟通太平洋与印度洋
B.乙地区位于中纬度大陆西岸,温带季风气候广布
C.甲地区是世界石油宝库,石油分布在阿拉伯海沿岸
D.乙地区人口稠密,工业密集,发达国家集中
32.甲地区所产石油输往乙地区的最近海上航线需经过( )
A.苏伊士运河B.马六甲海峡C.白令海峡D.巴拿马运河
【答案】31.D 32.A
【解析】31.甲地区联系亚欧非三洲,沟通大西洋与印度洋,A错误;乙地区位于中纬度大陆西岸,气候温带海洋性气候,B错误;甲地区是世界石油宝库,石油分布在波斯湾及其沿岸,C错误;乙地区人口稠密,工业密集,发达国家集中,D正确。故选D。
32.由波斯湾输送石油到欧洲西部,最近的航线是波斯湾——阿拉伯海——红海——苏伊士运河——地中海——大西洋——欧洲西部。A正确,故选A。
33.(2021·黑龙江大庆·中考真题)读图,能够正确表示全球海陆面积比例的是( )
A.①B.②C.③D.④
【答案】C
【解析】地球表面是由海洋与陆地组成,约有71%的地球表面是海洋覆盖,剩下29%是陆地,有“七分海洋、三分陆地”的说法,与图中③的面积比例相符,故选C。
34.(2021·山东东营·中考真题)读竖版七大洲、四大洋分布图回答,有关图中信息的描述,正确的是( )
甲是面积最大的洋 B.乙是大西洋,北临亚洲
C.丙大洋跨经度最广 D.丁是纬度最高的大洲
【答案】A
【解析】读图可知,甲是太平洋,太平洋是世界上最大、最深、边缘海和岛屿最多的大洋,它位于亚洲、大洋洲、南极洲和南北美洲之间,故A正确;乙是印度洋,位于亚洲、大洋洲、非洲和南极洲之间,北临亚洲,故B错误;丙是大西洋,世界上跨经度最广的大洲和大洋分别是南极洲和北冰洋,故C错误;丁是北美洲,世界上纬度最高的大洲为南极洲,故D错误;根据题意,故选A。
35.(2021·内蒙古通辽·中考真题)妞妞同学了解到德国学者魏格纳注重观察地图,也找到一些地图来观察分析,她的分析正确的是( )
A.图1根据“大陆漂移学说”,海陆分布变化的过程由远古到现在应该是甲→乙→丙
B.图2漫画表示的是“盖天说”
C.图3珠穆朗玛峰长高的原因是亚欧板块与印度洋板块碰撞挤压,红海长胖的原因是亚欧板块与非洲板块张裂分离
D.图4喜马拉雅山脉发现古老海洋生物化石的原因是地壳运动
【答案】D
【解析】图1根据“大陆漂移学说”,海陆分布变化的过程由远古到现在应该是乙→甲→丙,故A错误。图2漫画表示的是大陆漂移学说,故B错误。图3珠穆朗玛峰长高的原因是亚欧板块与印度洋板块碰撞挤压,红海长胖的原因是印度洋板块与非洲板块张裂分离,故C错误。图4喜马拉雅山脉发现古老海洋生物化石的原因是地壳运动,说明此处曾经是海洋,后来由于地壳抬升形成了高大山脉,故D正确。故选D。
(2021·江苏苏州·中考真题)2020年12月8日,中国与尼泊尔共同宣布珠穆朗玛峰新高程8848.86米,图为某地理兴趣小组绘制的“珠峰的前世今生”漫画图,据此回答下列小题。
36.漫画中,“关系不和”的两个板块分别是( )
A.亚欧板块和太平洋板块B.非洲板块和亚欧板块
C.亚欧板块和印度洋板块D.美洲板块和印度洋板块
37.漫画中,因两个板块的碰撞挤压,被伤及的“无辜”是指( )
A.阿拉伯海扩大B.古地中海消失C.红海出现D.阿尔卑斯山脉隆起
【答案】36.C 37.B
【解析】36.一般来说,板块的内部比较稳定,板块与板块交界的地带,有的张裂拉伸,有的碰撞挤压,地壳比较活跃。结合图示来看,亚欧板块和印度洋板块两板块“关系不和”,互相积压碰撞,导致喜马拉雅山脉海拔越来越高。综上所述,C符合题意。故选:C。
37.读图可知,印度洋板块与亚欧板块靠近,使古地中海不断缩小,然后印度洋板块与亚欧板块相互碰撞挤压,古地中海消失,故因两个板块的碰撞挤压,被伤及的“无辜”是指古地中海消失。故选:B。
(2021·四川广安·中考真题)戴马克松地图是第一张世界视像图,该图在一个平面上向人类展示了无明显变形的各个大陆。读图回答下列小题。
38.下列关于海陆分布的叙述,正确的是( )
A.陆地面积北半球小于南半球B.北半球的陆地面积大于海洋面积
C.七分陆地,三分海洋D.全球海洋面积占71%,陆地面积占29%
39.图中甲乙丙丁四大洲中,跨纬度最广的大洲是( )
A.甲B.乙C.丙D.丁
【答案】38.D 39.A
【解析】38.陆地面积北半球大于南半球 ,A错误;北半球的陆地面积小于海洋面积,B错误;世界海洋面积约占71%,陆地面积约占29%,固有“三分陆地,七分海洋”的说法,C错误,D准确。所以选D。
39.全世界跨纬度最广的大洲是亚洲,根据图示信息,甲为亚洲,A正确,BCD错误。所以选A。
(2021·四川泸州·中考真题)图为世界某海峡地理位置示意图,其中阴影部分表示海域,该海峡宽约为80千米,深度在30-50米之间。读图完成下面小题。
40.该海峡的半球位置是( )
①北半球 ②南半球③东半球④西半球
A.①③B.①④C.②③D.②④
41.该海峡链接的大洲是( )
A.非洲与亚洲B.非洲与欧洲C.亚洲与北美洲D.亚洲与欧洲
42.该海峡航运价值不大的主要原因是( )
A.气候变暖,洋面浮水多B.海盗猖獗,航行不安全
C.水道较浅,通航能力小D.结冰期长,通航时间短
【答案】40.B 41.C 42.D
【解析】40.读图,根据图中海峡的经纬度和陆地的轮廓可判断,该海峡是白令海峡,位于西经150°-180°之间,位于西半球,纬度位置是被北极圈穿过,位于北半球。故根据题意选B。
41.根据位置和轮廓可知,白令海峡连接的大洲是亚洲和北美洲,是亚洲和北美洲的分界线。故选C。
42.读图,根据该海峡的纬度位置可知,北极圈穿过该海峡,位于高纬度,由于纬度高,气温低,结冰期长,所以航运价值不大。故根据题意选D。
43.(2021·辽宁辽阳·中考真题)下图中濒临太平洋、北冰洋、印度洋的大洲是( )
A.B.C.D.
【答案】C
【解析】本题主要考查的是大洲大洋的相关知识。亚洲C同时濒临太平洋、北冰洋、印度洋,A为北美洲,濒临北冰洋、太平洋、大西洋,B为非洲,濒临大西洋、印度洋,D为南美洲,濒临大西洋、太平洋,故C符合题意。
44.(2020·四川广安·中考真题)下列地理事实能证明海陆变迁的是( )
A.太阳东升西落B.月食C.太行山有海洋生物化石D.地球自转
【答案】C
【解析】太行山现在是陆地,而且深居内陆,但是却发现有海洋生物化石,说明以前太行山是海洋,后来由于海陆变迁,最终形成陆地,C正确。太阳东升西落证明地球在自转,A错误。月食证明了月球绕着地球转,地球绕着太阳转,B错误。地球自转不能证明海陆变迁,D错误。故选C。
45.(2020·辽宁辽阳·中考真题)下面四幅图中,表示北半球的是( )
A.B.C.D.
【答案】C
【解析】全世界共有亚洲、非洲、北美洲、南美洲、南极洲、欧洲和大洋洲七大洲。其中亚洲、欧洲、大洋洲、非洲、南极洲大部分位于东半球;南北美洲大部分位于西半球;大洋洲、南美洲、南极洲大部分位于南半球;亚洲、欧洲、北美洲、南美洲大部分位于北半球;非洲跨南北半球。据图可知:C图表示的是北半球;D图表示的是南半球;A图表示的是西半球;B图表示的是东半球。故选C。
(2020·江苏南通·中考真题)海陆分布构成了地球的基本面貌特征。读“东半球海陆分布示意图”(如图),完成下面小题。
46.甲处所在的大洋是( )
A.太平洋B.大西洋C.印度洋D.北冰洋
47.乙山脉为亚、欧两大洲的分界线,该山脉是( )
A.乌拉尔山脉B.阿尔卑斯山脉
C.喜马拉雅山脉D.阿巴拉契亚山脉
【答案】46.D 47.A
【解析】46.读图可知,甲处所在的大洋位于北极地区,是世界上面积最小的大洋;故选项D正确。符合题意。故选D。
47.大洲之间往往以山脉、河流、湖泊、运河、海峡等地理事物为分界线,亚洲与欧洲分界线是乙乌拉尔山脉、乌拉尔河、里海、大高加索山脉、黑海、土耳其海峡。阿尔卑斯山、喜马拉雅山和阿巴拉契亚山脉不是洲界线,故选A。
(2020·山东日照·中考真题)1492年,在航海家哥伦布从西班牙向西航行查找通往印度的航路的过程中,发掘了新大陆。据此回答下列各题。
48.哥伦布从西班牙向西航行到西印度群岛,所通过的大洋是( )
A.太平洋B.大西洋C.印度洋D.北冰洋
49.现在从西班牙动身到印度的最短航线需要通过( )
A.苏伊士运河B.好望角C.麦哲伦海峡D.巴拿马运河
【答案】48.B 49.A
【解析】48.哥伦布从西班牙向西航行到西印度群岛,所经过的大洋是位于欧洲与北美洲之间的大西洋,是世界第二大洋,故选B。
49.现在从西班牙到印度,最短的航线需要经过亚非分界线上的苏伊士运河,该运河沟通了红海与地中海,大大缩短了大西洋与印度洋的运输距离,故选A。
(2020·湖南株洲·中考真题)板块构造学说认为,板块张裂的地方为生长边界,碰撞挤压的地方为消亡边界。读全球板块分布图,回答下列小题。
50.下列地区为板块生长边界的是( )
A.地中海B.红海C.喜马拉雅山区D.安第斯山区
51.下列半岛中不属于欧亚板块的是( )
A.中南半岛B.印度半岛C.亚平宁半岛D.斯堪的纳维亚半岛
52.赤道穿过的板块总共有( )
A.3个B.4个C.5个D.6个
【答案】50.B 51.B 52.D
【解析】50.由题可知,位于板块生长边界的是红海;地中海、喜马拉雅山区、安第斯山区位于板块消亡边界。故B符合题意。选B。
51.图中可知,印度半岛位于印度洋板块。中南半岛 ,亚平宁半岛 ,斯堪的纳维亚半岛都位于欧亚板块。故B符合题意。选B。
52.六大板块的名称是亚欧板块、非洲板块、印度洋板块、太平洋板块、美洲板块、南极洲板块。读图可得,世界的六大板块都被赤道穿过。D符合题意。选D。
(2020·广西玉林·中考真题)如图为沿23°26'S地形剖面示意图。读图,完成下面小题。
53.甲所代表的大洋是( )
A.太平洋B.印度洋C.大西洋D.北冰洋
54.图中①②③所代表的大陆( )
A.①是亚洲B.②是北美洲C.③是非洲D.都位于北半球
55.安第斯山脉是( )
A.海拔最高的山脉B.世界最长的山脉C.面积最大的山脉D.海拔最低的山脉
【答案】53.A 54.C 55.B
【解析】53.读图可知,甲大洋的东侧的大洲有安第斯山脉,它是南美洲;甲大洋的西侧的大洲有大分水岭,它是大洋洲;因此甲是太平洋,A正确。故选A。
54.从图上来看,大分水岭所在的应该是①大洋洲;安第斯山脉所属的应该是②南美洲;马达加斯加岛所属的应该是③非洲,三大洲都地跨南北半球,C正确。故选C。
55.安第斯山脉是世界最长的山脉,安第斯山脉以东,地域广阔,平原与高原相间分布;喜马拉雅山脉是世界上海拔最高的山脉,B正确。故选B。
56.(2020·广西贵港·中考真题)世界上火山和地震的集中分布区大都位于( )
A.板块与板块交界的地带B.大河沿岸地带
C.板块内部D.大洋的中央地带
【答案】A
【解析】地质学家经过长期研究,提出了板块构造学说。板块构造学说认为:板块的内部比较稳定,板块与板块交界的地带,有的张裂拉伸,有的碰撞挤压,地壳比较活跃,容易发生火山、地震。世界上火山和地震的集中分布区大都位于板块与板块交界的地带,该地带地壳活跃。故选A。
(2020·四川资阳·中考真题)2013年4月5日,我国帆船手驾驶“青岛号”帆船荣归青岛港,实现了中国人首次单人不间断环球航海的壮举。下图为“航程示意图”,读图并完成下面小题。
57.“青岛号”帆船环球航海先后经过的大洋是( )
A.大西洋——太平洋——印度洋B.太平洋——大西洋——印度洋
C.太平洋——印度洋——大西洋D.太平洋——北冰洋——印度洋
58.图中a和b两大洲的分界线是( )
A.德雷克海峡B.白令海峡C.苏伊士运河D.巴拿马运河
【答案】57.B 58.D
【解析】57.读图可知,根据四大洋的分布可知,“青岛号”帆船环球航海先后经过的大洋是太平洋、大西洋、印度洋。故根据题意选B。
58.读图可知,a是北美洲,b是南美洲,南北美洲的分界线是巴拿马运河。德雷克海峡是南美洲和南极洲的分界线,白令海峡是亚洲和北美洲的分界线,苏伊士运河是亚洲和非洲的分界线。所以根据题意选D。
(2020·河南·中考真题)氢能是一种清洁高效、安全的断能源,在汽车、轮船上的应用潜力巨大。加氢站是氢能的补给站。下图为2019年世界加氢站分布示意图。读下图,完成下面小题。
59.加氢站分布最密集的大洲是( )
A.北美洲B.亚洲C.大洋洲D.欧洲
60.北美洲加氢站主要分布在( )
A.高纬度地区B.人口稠密区C.北冰洋沿岸D.中部地区
【答案】59.D 60.B
【解析】59.由图可知,欧洲加氢站分布最密集,该地区人口稠密,国家数量多,经济发展,对能源的需求量大,故选D。
60.由图可知,北美洲加氢站主要分布在西部太平洋和东部大西洋沿岸,该地区中纬度地区,自然环境优越,人口稠密。故选B。
二、解答题
61.(2022·黑龙江·中考真题)读大洲和大洋分布图,回答问题。
(1)图中③大洋的名称是____,跨经度最广的大洲是____(填字母),世界上最大的岛的是____岛。
(2)图中A和B两大洲的分界线是____运河。
(3)请选出C大洲北部人口稀疏的主要原因是( )
A.终年严寒的高纬度地区B.极端干旱的沙漠地区
C.气候过于湿热的雨林地区D.地势高峻的高原山区
【答案】(1) 印度洋 D 格陵兰 (2)巴拿马 (3)B
【解析】
(1)由图可知,③是全部位于东半球的印度洋,七大洲中,跨经度最广的大洲是图中D所示的南极洲,世界最大的岛屿是位于北美洲东北部的格陵兰岛。
(2)图中A南美洲与B北美洲的分界线是巴拿马运河,该运河沟通了太平洋和大西洋。
(3)读图可知,图中C非洲北部是撒哈拉沙漠,是极端干旱的沙漠地区,不适宜大量人口长期居住,人.口稀疏。根据题意。故选B。
62.(2022·黑龙江牡丹江·中考真题)阅读材料,回答问题。
环游世界。大西洋号豪华邮轮从上海启航,经过83天的环球航行,回到上海。下面是邮轮乘客小明在途中的所见所闻。图1为“环球航行路线示意”、图2为“红海周边板块运动示意”、图3为“阿拉伯半岛传统民居”。阅读资料完成下题。
(1)大西洋号邮轮从中国上海出发依次经过太平洋、A____洋、B____运河、地中海、大西洋、D____运河、太平洋回到上海,环球一周。
(2)邮轮进入红海时,小明听导游讲大约2000万年前,阿拉伯半岛与非洲分开,300万年前海水进入诞生了红海。根据图2解红海的面积在扩大,原因是印度洋板块和____板块的____运动导致的。
(3)据图3可知传统民居的特点是窗户____,墙体厚,因为阿拉伯半岛气候以____为主。
(4)到达雅典后,小明了解到欧洲西部的居民喜欢夏季到地中海沿岸享受日光浴,是因为欧洲西部____气候面积广大。
【答案】(1) 印度 苏伊士 巴拿马 (2) 非洲 张裂 (3) 小 热带沙漠 (4)温带海洋性
【解析】
(1)读图根据大洋分布可知,大西洋号邮轮从中国上海出发依次经过太平洋、A是印度洋、B是苏伊士运河、地中海、大西洋、D巴拿马运河、E太平洋回到上海,环球一周。
(2)读图2根据板块学说的观点,红海位于印度洋板块和非洲板块之间,这两个板块是张裂的,所以可预测红海会不断扩大,几千万年后可能会形成新的大洋。
(3)读图3可知,西亚的民居具有墙厚窗小的特点,因为西亚大部分属于热带沙漠气候,全年高温少雨,墙厚窗小是为了防太阳辐射和阻挡风沙。
(4)读欧州西部的气候类型图可知,该地区属于温带海洋性气候,气候终年温暖湿润,晴天少,而地中海沿岸夏季炎热干燥,晴天多;所以喜欢到地中海沿岸享受阳光沙滩。
63.(2022·广西贺州·中考真题)人类对世界海陆面貌的认识,经历了极其漫长的过程。我们人类生活在地球上,有人却把地球称为“水球”。读“世界海陆分布示意图”,完成下列问题。
(1)图中甲大洲是___________,该大洲与乙大洲的分界线A是___________运河。
(2)图中丙是_________洋。
(3)从南、北半球看,“水球”之称在________半球更合适,判断理由是_____________。
【答案】(1) 亚洲 苏伊士 (2)太平 (3) 南 南半球以海洋为主##南半球海洋占绝对优势##南半球海洋面积远远大于陆地面积
【解析】
(1)读图,根据图中大洲和大洋的位置和轮廓可知,图中甲是亚洲,是世界第一大洲,乙是非洲,是世界第二大洲,亚洲和非洲的分界线是A苏伊士运河,该运河沟通了地中海和红海。
(2)读图可知,图中丙是太平洋,是世界上四大洋中面积最大的大洋。
(3)读图可知,就南北半球而言,海洋集中分布在南半球,所以“水球”之称在南半球更合适。
64.(2021·湖北黄冈·中考真题)读世界海陆分布示意图,完成下列问题。
(1)我们生活在图中的____(填符号)大洲,该洲气候类型复杂多样,其____气候分布面积最广。
(2)①②大洲的分界线是____运河,③所在国家的首都是____,该国中部为平原,地势平坦,草原辽阔,地下水丰富,适宜发展养羊业,被人们称作“____”。
(3)请从气候、交通、农业生产等方面分析A大洋对④大洲西部带来的影响。(回答两点)
(4)请列举三例说明极地地区自然环境特殊性的表现。
【答案】(1) ⑤ 温带大陆性 (2) 巴拿马 堪培拉 骑在羊背上的国家
(3)1、气候:受大西洋影响,欧洲西部为温带海洋性气候,全年湿润多雨。2、农业:受大西洋影响吗,气候温暖湿润,多汁牧草生长丰富,乳畜业发达。3、交通:大西洋是欧洲西部重要的航运海道,联系全球的重要交通要道。
(4)气候方面:最冷的地区或冰雪覆盖的寒冷世界;资源方面:自然资源的“大仓库”;环境方面:原始的自然环境,科学研究的“天然实验室”。
【解析】
(1)我们生活在图中的亚洲,对应图中的⑤大洲,该洲气候类型复杂多样,其温带大陆性气候分布面积最广。
(2)读图可知,①大洲是北美洲,②大洲是南美洲,两大洲的分界线是巴拿马运河,③所在国家是澳大利亚,其首都是堪培拉,该国中部为平原,地势平坦,草原辽阔,牧草丰富,且地下水丰富,适宜发展养羊业,羊毛的产量和出口量均居世界首位,因此澳大利亚被人们称作“骑在羊背上的国家”。
(3)读图可知,A大洋为大西洋,④大洲是欧洲,大西洋对欧洲的影响:1、气候:西风带带来了大西洋上丰富的暖湿气流,欧洲西部受暖湿气流影响形成温带海洋性气候,全年湿润多雨。2、农业:大西洋的暖湿气流带来的降水使欧洲西部平原多汁牧草生长丰富,乳畜业发达。另外,温暖湿润的气候也是欧洲西部花卉生长的重要原因。3、交通:大西洋是欧洲西部重要的航运海道,去往世界各地的货物巨轮都从大西洋上出发,是欧洲西部联系全球的重要交通要道。
(4)极地地区自然环境的特殊性表现在:位置方面:孤立于地球最南端和最北端,纬度最高;气候方面:最冷的地区或冰雪覆盖的寒冷世界(严寒、烈风、干燥);资源方面:自然资源的“大仓库”(淡水、矿产、生物资源等);环境方面:原始的自然环境:(未经人类雕刻),科学研究的“天然实验室”(监测大气环境变化、研究生物对极端环境条件适应性、全球气候变暖、臭氧层空洞等地理要素变化的迹象载体)等。
65.(2021·贵州黔东南·中考真题)读“东西半球分布图”,回答下列问题。
(1)写出图中字母代表地理事物名称:大洲A____大洋:F____
(2)从地球五带划分来看,字母H位于____带,C位于____带。
(3)A和B大洲的分界线是____
(4)丙半岛的石油资源主要分布在____及其沿岸地区,居民主要是____人种。
【答案】 北美洲 太平洋 热带 北温带 巴拿马运河 波斯湾 白色
【解析】
(1)世界分为亚洲,欧洲,大洋洲,北美洲,南美洲,非洲,南极洲,由图可知,A是北美洲,F是世界最大海洋太平洋。
(2)地球分为热带、北温带、南温带、北寒带、南寒带,由图可知,字母H位于热带,C位于北温带。
(3)A大洲是北美洲,B大洲是南美洲,其分界线是巴拿马运河。
(4)丙半岛是世界最大的半岛阿拉伯半岛,其石油资源主要分布在波斯湾及其沿岸地区,西亚地区的人种主要是白色人种。
66.(2020·新疆·中考真题)小说《八十天环游地球》中的主人公菲利亚•福格在八十天内环游地球一周。读图“环游地球路线略图”,回答下列问题。
(1)菲利亚•福格从E洲的伦敦出发,环游航行依次经过了A_____洲;B_____洲;C_____洲(填大洲名称)。
(2)菲利亚•福格环球航行依次经过的大洋分别是①_____、②_____、③_____(填大洋名称)。
(3)E洲与B洲的分界线是_____山脉、乌拉尔河、里海、大高加索山脉、黑海和_____海峡;A、B两洲的分界线是_____,C、D两洲的分界线是_____。
【答案】 非 亚 北美 大西洋 印度洋 太平洋 乌拉尔 土耳其 苏伊士运河 巴拿马运河
【解析】
(1)依据大洲轮廓,A是完全位于东半球的非洲,B是世界上面积最大的洲亚洲,C是位于西半球北部的北美洲。
(2)依据位置,①大洋是大西洋,位于欧洲、非洲西部,②大洋是印度洋,位于亚洲南部、非洲的东部,大洋洲的西部,③大洋是太平洋,位于亚洲、大洋洲和南北美洲之间。
(3)依据位置,E洲是欧洲,B洲是亚洲,它们的分界线是乌拉尔山脉、乌拉尔河、里海、大高加索山脉、黑海和土耳其海峡。A是非洲,B是亚洲,非洲和亚洲的分界线是苏伊士运河。C是北美洲,D是南美洲,两洲的分界线是巴拿马运河。
67.(2020·四川雅安·中考真题)读“陆半球和水半球图”,完成下列问题。
(1)陆半球的陆地面积_______海洋面积。(填“大于”或“小于”)
(2)跨经度最广的大洲是_____(填序号),与该大洲距离最近的大洲是______(填序号)。
(3)面积最大的大洲是______(填序号),该大洲与大洲①的分界线是_______________。
(4)被大洲①④⑤环绕的大洋是_________(填名称)。
(5)“陆半球”图中,全球面积最大的大洋是____(填字母)。
【答案】 小于 ⑦ ② ⑤ 白令海峡 北冰洋 D
【解析】
(1)全球有三分陆地、七分海洋,不论哪个半球,陆地面积均小于海洋面积;因此陆半球的陆地面积小于海洋面积。
(2)图中⑦是南极洲,是世界上跨经度最广的大洲;②是南美洲,该大洲距离南极洲最近。
(3)⑤是亚洲,它是世界上面积最大的大洲;①是北美洲,亚洲与北美洲的分界线是白令海峡。
(4)被①亚洲、④欧洲、⑤北美洲环绕的大洋是北冰洋,它是世界上面积最小的大洋。
(5)图中D是太平洋,它是全球面积最大的大洋。
68.(2020·四川巴中·中考真题)读蝗虫迁移路线图,结合时事热点材料,完成下列各题。
2019年底至2020年初,非洲蝗灾大爆发,据悉,蝗虫群飞过红海进入欧洲和亚洲,目前已经到达了巴基斯坦和印度。据印度拉贾斯坦邦财政部长的说法,有4000亿只蝗虫袭击了该邦,导致大量农作物被毁并有向其它邦蔓延之势,蝗虫扫过之处,印巴的棉花、小麦、玉米等大量农作物损失严重,甚至面临绝收;而该邦驻扎的70万印军因粮食被吃光不得不撤军。
(1)当下,来势汹汹的蝗群正在逼近中国,会波及中国吗?从地理的角度来分析,机率很小。是因为印巴与我国之间有着天然高大的高原山脉作为屏障,蝗虫很难飞跃。该屏障是_____。
A.青藏高原 喜马拉雅山脉B.秦岭
C.天山山脉 D.黄土高原
(2)下列防治蝗虫的措施,不符合可持续发展的是_____。
A.完善蝗虫检测、预报机制 B.飞机喷洒大量化学药剂
C.投放天敌帮助灭蝗 D.植树造林,恢复生态环境
(3)蝗虫迁移路线图中字母代表的地理事物是A_____洲;B_____半岛;C_____洲;D_____洋。
【答案】 A B 非 阿拉伯 亚 印度
【解析】
(1)从地理的角度来分析,蝗灾波及中国的机率很小,原因在于印巴与我国之间有高大的青藏高原和喜马拉雅山脉作为屏障,蝗虫很难飞跃。
(2)防治蝗虫的措施中,完善蝗虫检测、预报机制,投放天敌帮助灭蝗,植树造林恢复生态环境,符合可持续发展战略;飞机喷洒大量化学药剂会造成环境污染,不符合可持续发展战略。
(3)依据蝗虫迁移路线图信息可知,图中字母代表的地理事物是:A是非洲,B是世界最大的半岛-阿拉伯半岛,C是世界上面积最大的洲-亚洲,D印度洋。
69.(2020·湖南永州·中考真题)20《海底两万里》是法国小说家儒勒·凡尔纳的代表作之,他引领读者登上“鹦鹉螺”号,随着尼摩船长和他的“客人们”去饱览变幻无穷的海底世界,探索引人入胜的自然奥秘,读“鹦鹉螺号航行路线”图,完成下列问题。
(1)“鹦鹉螺”号在①国当地居民的欢送下,开启了探险之旅。①国居民以_______人种为主。
(2)“鹦鹉螺”号在经过②大洋前往③大洲的途中,遭遇了土著人的袭击,尼摩船长参加了因受重伤而死亡的船员的海底葬礼。图中②是_________洋,③是_________洲。
(3)尼摩船长和他的“客人们”计划考察④、⑤两地,得知④地终年高温多雨,而⑤地却常年温暖湿润,导致两地气候差异的最主要因素是_______。
(4)当“鹦鹉螺”号到达南极大陆时,他们发现在冰雪覆盖的地下埋藏有丰富的煤炭资源。请运用大陆漂移假说的有关观点解释这一现象。
【答案】(1)黄色 (2)印度、非 (3)纬度位置
(4)南极大陆曾经位于温带,后来由于大陆的漂移位于目前的位置。
【解析】
(1)由图可以看出,①是位于亚洲东部的日本,该国的居民以黄色人种为主。
(2)由图可知,图中②是位于亚洲南部的印度洋,③是世界上面积居第二位的大洲-非洲。
(3)图中④表示的南美洲年高温多雨,而⑤表示的欧洲却常年温暖湿润,影响两地气候的最主要因素是纬度位置的差异。
(4)按照目前南极大陆的气候环境是不可能形成煤炭的,只能证明南极大陆曾经位于气候湿润的温带,有大片的森林,后来由于大陆的漂移作用位于目前的位置,森林被覆盖后形成的煤层。
大洲
亚洲
北美洲
欧洲
南美洲
生产量
87.4%
1.8%
3.2%
4.7%
消费量
54%
14.8%
14.8%
6.1%
相关试卷
这是一份(20-22)三年中考地理真题分项汇编03 地球的运动(含解析),共32页。试卷主要包含了选择题等内容,欢迎下载使用。
这是一份(20-22)三年中考地理真题分项汇编01 地球和地球仪(含解析),共23页。试卷主要包含了选择题,解答题等内容,欢迎下载使用。
这是一份(20-22)三年中考地理真题分项汇编02 地图(含解析),共29页。试卷主要包含了选择题,解答题等内容,欢迎下载使用。