 
 
 
 
 
 
所属成套资源:2024年高考化学大一轮复习
专题七 能力提升检测卷 - 2024年高考化学大一轮复习【精讲精练】
展开
这是一份专题七 能力提升检测卷 - 2024年高考化学大一轮复习【精讲精练】,文件包含专题七能力提升检测卷-2024年高考化学大一轮复习精讲精练原卷版docx、专题七能力提升检测卷-2024年高考化学大一轮复习精讲精练解析版docx等2份试卷配套教学资源,其中试卷共32页, 欢迎下载使用。
A.自发反应是指不需要条件就能发生的反应
B.非自发过程在任何条件下都不可能变为自发过程
C.在其他外界条件不变的情况下,使用催化剂可以改变化学反应进行的方向
D.常温下,反应C(s)+CO2(g)2CO(g)不能自发进行,则该反应的△H>0
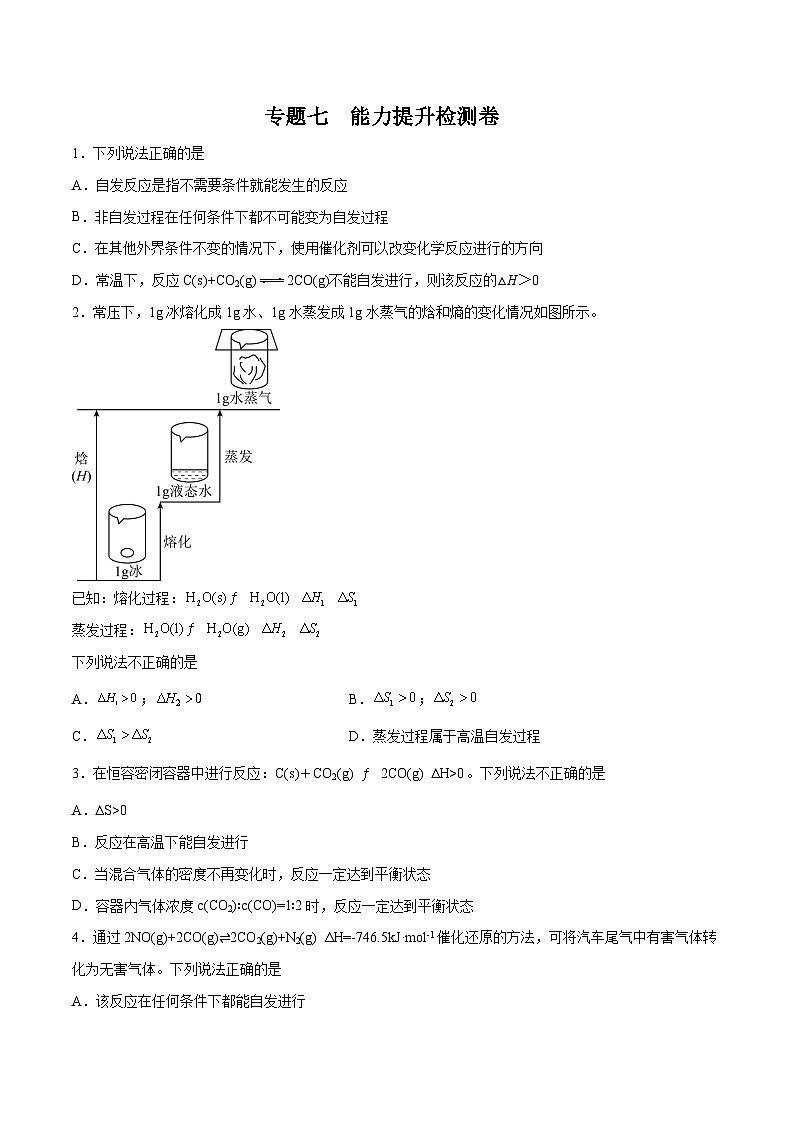
2.常压下,1g冰熔化成1g水、1g水蒸发成1g水蒸气的焓和熵的变化情况如图所示。
已知:熔化过程:
蒸发过程:
下列说法不正确的是
A.;B.;
C.D.蒸发过程属于高温自发过程
3.在恒容密闭容器中进行反应:C(s)+CO2(g) 2CO(g) ∆H>0。下列说法不正确的是
A.∆S>0
B.反应在高温下能自发进行
C.当混合气体的密度不再变化时,反应一定达到平衡状态
D.容器内气体浓度c(CO2)∶c(CO)=1∶2时,反应一定达到平衡状态
4.通过2NO(g)+2CO(g)⇌2CO2(g)+N2(g) ΔH=-746.5kJ·ml-1催化还原的方法,可将汽车尾气中有害气体转化为无害气体。下列说法正确的是
A.该反应在任何条件下都能自发进行
B.反应的平衡常数可表示为K=
C.其它条件不变,增大的值,NO的转化率下降
D.使用高效的催化剂可以降低反应的焓变
5.反应A+3B=4C+2D,在不同条件下反应,其平均反应速率v(X)(表示反应物的消耗速率或生成物的生成速率)如下,其中反应速率最快的
A.v(A)=2.4ml/(L·min)B.v(B)=0.08ml/(L·s)
C.v(C)=7.2ml/(L·min)D.v(D)=0.7ml/(L·s)
6.化学反应速率的研究对工农业生产和日常生活有着十分重要的意义,下列操作不能加快化学反应速率的是
A.合成氨反应中增大容器的容积
B.燃煤发电时用煤粉代替煤块
C.用制备时,使用作催化剂
D.用70%的硫酸溶液代替98%的浓硫酸与粉末反应制备
7.可使反应C(s)+H2O(g)CO(g)+H2(g)的反应速率增大的措施是
①增大压强 ②恒容通入H2O(g) ③增加碳的用量 ④适当提高温度 ⑤恒容下充入N2
A.④⑤B.①③⑤C.①③④D.①②④
8.下列说法不正确的是
A.恒温恒容下,对于反应,压强不再变化,说明反应已达到平衡状态
B.绝热体系中,对于反应,正反应为放热反应,若反应体系的温度不变,说明反应已达到平衡状态
C.在恒容容器中,发生反应,若混合气体的颜色不再变化,说明反应达到平衡状态
D.恒温恒容下,对于反应:,当,反应达到平衡状态
9.反应的速率方程为(k为速率常数,其中,A、R为常数,为活化能,T为开氏温度),其半衰期(反应物消耗一半所需的时间)为。改变反应物浓度时,反应的瞬时速率如表所示。下列说法正确的是
A.
B.
C.在过量的B存在时,A剩余25%所需的时间是
D.升温、加入催化剂,缩小容积(加压),均能使k增大,导致反应的瞬时速率加快
10.在T℃、时,将1ml CO和3ml 充入体积可变的密闭容器中,发生反应:。能说明该反应达到平衡状态的是
A.
B.容器内压强不再发生变化
C.CO(g)和(g)的物质的量之比不再发生变化
D.混合气体的密度不再发生变化
11.在恒温恒容的密闭容器中,在某催化剂表面上发生分解反应:,测得不同起始浓度和不同催化剂表面积时Z的浓度随时间的变化如表所示。下列说法错误的是
A.实验①,100 min时反应达到平衡状态
B.实验②,60 min时反应处于平衡状态
C.相同条件下,增大催化剂的表面积,Z的平衡转化率不变
D.相同条件下,增加Z的浓度,反应速率增大
12.在盛有载氧体的恒容密闭容器中充入空气,发生反应:。平衡时的体积分数随反应温度变化的曲线如图所示。下列说法错误的是
A.
B.该反应的平衡常数表达式为
C.在时加入催化剂,平衡时
D.达到平衡状态后,充入纯氧,再次达到平衡后,
13.向一恒容密闭容器中加入和一定量的,发生反应:。的平衡转化率按不同投料比随温度的变化曲线如图所示。下列说法错误的是
A.
B.反应速率:
C.点a、b、c对应的平衡常数:
D.反应温度为,当容器内压强不变时,反应达到平衡状态
14.已知可逆反应,其他条件不变,C的物质的量分数和温度(T)或压强(P)的关系如图,根据图像判断下列说法正确的是
A.平衡常数K:,
B.反应达到平衡后,添加合适的催化剂,D的百分含量增加
C.e、f点对应的化学反应速率:
D.,
15.在某一恒温体积可变的密闭容器中发生如下反应:A(g)+B(g)⇌2C(g) ΔH”“”“
相关试卷
这是一份专题五 能力提升检测卷 - 2024年高考化学大一轮复习【精讲精练】,文件包含专题五能力提升检测卷-2024年高考化学大一轮复习精讲精练原卷版docx、专题五能力提升检测卷-2024年高考化学大一轮复习精讲精练解析版docx等2份试卷配套教学资源,其中试卷共25页, 欢迎下载使用。
这是一份专题二 能力提升检测卷 - 2024年高考化学大一轮复习【精讲精练】,文件包含专题二能力提升检测卷-2024年高考化学大一轮复习精讲精练原卷版docx、专题二能力提升检测卷-2024年高考化学大一轮复习精讲精练解析版docx等2份试卷配套教学资源,其中试卷共25页, 欢迎下载使用。
这是一份专题一 物质及其变化(能力检测卷)- 2024年高考化学大一轮复习【精讲精练】,文件包含专题一物质及其变化能力检测卷-2024年高考化学大一轮复习精讲精练原卷版docx、专题一物质及其变化能力检测卷-2024年高考化学大一轮复习精讲精练解析版docx等2份试卷配套教学资源,其中试卷共24页, 欢迎下载使用。
 
 
 
 
 
 
 
 


