2024届河南省郑州市新郑市宇华实验学校高三二模生物试题(原卷版+解析版)
展开注意事项:
1.答题前,考生务必用黑色碳素笔将自己的姓名、准考证号、考场号、座位号在答题卡上填写清楚。
2.每小题选出答案后,用2B铅笔把答题卡上对应题目的答案标号涂黑,如需改动,用橡皮擦干净后,再选涂其他答案标号。在试题卷上作答无效。
3.考试结束后,请将本试卷和答题卡一并交回。
一、选择题:本题共6小题,每小题6分,共36分。在每小题给出的四个选项中,只有一项是符合题目要求的。
1. 下列关于细胞中“基质”的说法,错误的是( )
A. 线粒体基质中具有DNA、RNA和核糖体,能合成自身的全部蛋白质
B. 叶绿体基质中有ATP水解酶等多种酶
C. 细胞质基质参与大分子物质和细胞器的移动
D. 核基质与染色体的装配等生理活动密切相关
2. 取洋葱(2N=16)根尖分生区细胞制作临时装片,在显微镜下观察到甲细胞的染色体排列在细胞中央,乙细胞的染色体排列在细胞两极,丙细胞的染色体排列松散且有染色单体。下列叙述正确的是( )
A. 一般使用重铬酸钾溶液对染色体进行染色
B. 甲细胞处于有丝分裂中期或减数分裂中期
C. 甲细胞和丙细胞染色体数目均为16条
D. 乙细胞的核DNA含量是丙细胞的两倍
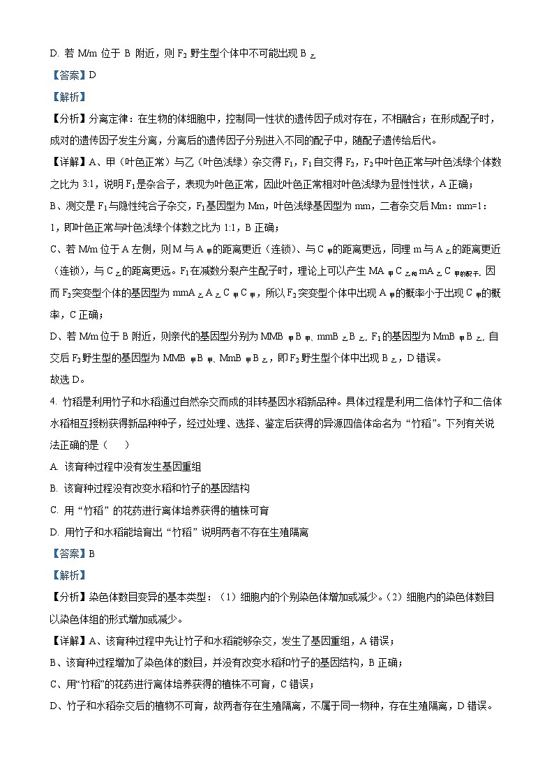
3. 玉米叶色由一对等位基因 M/m 控制。野生型玉米甲叶色正常,突变体乙叶色浅绿。甲与乙杂交得 F1,F1 自交得F2,F2 中叶色正常与叶色浅绿个体数之比为 3:1。为确定导致乙叶色浅绿的基因位置,研究者选用某染色体上甲与乙碱基序列有差异的片段作为标记序列,记为 A、B、C、D……,用下标表示标记序列的来源(如 A甲表示来自甲的A 序列),各标记序列在染色体上的位置如图所示。下列叙述错误的是( )
A. 叶色正常相对叶色浅绿为显性性状,F1 个体全为叶色正常
B. F1 测交后代中叶色正常与叶色浅绿个体数之比为 1:1
C. 若 M/m 位于 A 左侧,则 F2 突变型个体中出现A 甲的概率小于出现C 甲的概率
D. 若 M/m 位于 B 附近,则 F2 野生型个体中不可能出现B乙
4. 竹稻是利用竹子和水稻通过自然杂交而成非转基因水稻新品种。具体过程是利用二倍体竹子和二倍体水稻相互授粉获得新品种种子,经过处理、选择、鉴定后获得的异源四倍体命名为“竹稻”。下列有关说法正确的是( )
A. 该育种过程中没有发生基因重组
B. 该育种过程没有改变水稻和竹子的基因结构
C. 用“竹稻”的花药进行离体培养获得的植株可育
D. 用竹子和水稻能培育出“竹稻”说明两者不存在生殖隔离
5. 帕金森病(PD)是一种常见的中老年神经退行性疾病,常表现出肌肉震颤等过度兴奋症状。PD患者大脑与脊髓调节关系如甲图所示,PD患者服用治疗药物A后脊髓调节的效果如乙图所示。下列相关叙述错误的是( )
A. PD患者出现震颤等症状可能与乙酰胆碱相对过多有关
B. L2神经元释放多巴胺对脊髓运动神经元起抑制作用
C. 提高脊髓运动神经元对乙酰胆碱的敏感性有助于缓解PD症状
D. 药物A通过降低乙酰胆碱含量、提高多巴胺含量来缓解PD症状
6. 人类活动等因素导致生物的生存环境被隔断成碎片,影响着生物种群的发展。科研人员分别设置了若干个样地,调查不同破碎生境中某濒危动物的种群数量,得到如表所示的结果。下列叙述错误的是( )
A. 5公顷生境碎片中,该物种的种群密度为6.6只/公顷
B. 15公顷生境碎片中,该种群的年龄结构呈增长型
C. 生境碎片的面积与其维持的种群数量呈正相关
D. 生境破碎导致生物的进化方向不同,有利于提高物种多样性
二、非选择题:本题共5小题,共54分。
7. 支原体是没有细胞壁的原核生物,图1是支原体侵入人体后发生的免疫反应,①~⑥表示与免疫有关的细胞,字母表示物质。图2为特定 mRNA 包裹在脂质体中构建成的mRNA疫苗,图3为脂质体中的mRNA(Ψ为假尿嘧啶)。请回答下列问题。
(1)图1体现了免疫系统的_______功能。细胞①为________,细胞④和⑥主要在______过程发挥作用。
(2)细胞②活化 般需要两个信号的刺激:信号1为__________和细胞②接触,信号2为细胞①被抗原激活后细胞表面的特定分子发生变化并与细胞②结合。此外细胞①分泌的___________(填物质名称)能促进细胞②的分裂、分化。
(3)哺乳动物能识别体外转录 mRNA 并释放炎症信号分子,而来自哺乳动物细胞的mRNA却没有引起同样的反应。两位科学家发现当体外mRNA中包含修饰过的碱基时炎症反应几乎被消除。图2脂质体的成分更接近__________(填“植物”或“动物”)细胞质膜。由图3可知,作为疫苗的mRNA 消除炎症反应的修饰方式是___________(填“碱基修饰”或“蛋白质修饰”)。
(4)抗生素可治疗感染性疾病,不同种类的抗生素治疗感染性疾病的作用机理不同。青霉素可以抑制细胞壁的形成,阿奇霉素通过与核糖体的亚单位结合,从而干扰蛋白质的合成。这两种药物中能治疗支原体肺炎的是__________。
8. 水稻的粒形与产量和营养品质密切相关,研究粒形发育相关基因的作用机制,对提高产量,改善营养品质具有重要意义。利用甲基磺酸乙酯(EMS)处理野生型水稻,获得了1株水稻长粒单基因突变体。
(1)以突变体为父本,野生型为母本,杂交得F1,F1全为野生型,F1自交得F2,共有野生型326株,突变型106株。实验结果表明该突变为__________(“显性”或“隐性”)突变。
(2)SSR是DNA中的简单重复序列,非同源染色体和不同品种的同源染色体上的SSR都不相同,常用于染色体的特异性标记。为确定长粒基因在Ⅱ号还是Ⅲ号染色体上,用位于这两对染色体上的SSR进行基因定位。科研人员扩增(1)中亲本及若干F2个体的Ⅱ号和Ⅲ号染色体SSR序列,电泳结果如图所示。
图中F2的1-7号个体电泳结果说明长粒基因位于_________号染色体上,依据是_________。请在下图的染色体上标出F1个体的粒形基因和SSR对应位置关系(分子标记:野生型:SSSⅡm、SSRⅢm,突变体:SSSⅡn、SSRⅢn)
少数长粒F2个体的电泳结果如上图8号个体,你认为最可能得原因是_________。
(3)为探究水稻粒形的调控机制,对野生型与突变体中某些基因的表达量进行分析,结果如下图。已知GS2基因通过调控细胞分裂来正向影响籽粒长度,TGW6基因通过抑制胚乳的发育影响粒长,这表面在野生型个体中A基因通过_________来影响水稻粒长。
(4)香味稻具有其他品种不具备的特殊香味,该香味性状由V号染色体上的b基因控制,请以纯合的长粒突变体与香味稻为亲本,用最简捷的方法获得长粒香米,简述育种过程_________。
9. 每年的11月12日为世界肺炎日,根据致病的病原体种类可将肺炎分为:细菌性肺炎,病毒性肺炎,支原体肺炎等。根据所学知识,回答下列问题:
(1)病原体主要通过呼吸道侵入人体。鼻腔黏膜抵御病原体入侵属于______免疫。临床上用头孢菌素类治疗肺炎链球菌引起的肺炎,在注射制剂之前,需要进行皮试以确定病人是否会发生______。
(2)新型冠状病毒感染引发的肺炎属于病毒性肺炎,为建立社会群体免疫国家大力推行疫苗注射。注射疫苗后,该疫苗作为______可诱导B淋巴细胞增殖、分化。当新型冠状病毒寄生在人体细胞中后,______细胞能识别被寄生的宿主细胞,并与之密切接触,使其裂解死亡,这种死亡属于______(填“细胞坏死”或“细胞凋亡”)。
(3)非病毒肺炎治疗常用以下两类抗生素:大环内酯类(作用于原核细胞核糖体,阻碍蛋白质合成,起到抑菌作用),头孢菌素类(可以影响细菌细胞壁的合成从而起到杀菌作用)。其中______类药物对支原体引发的肺炎治疗效果更理想,理由是______。
(4)2023年冬天,许多支原体肺炎患者表现为对阿奇霉素耐药,这种耐药性出现的根本原因是支原体发生了______。
10. 加拿大一枝黄花在上个世纪时被当作观赏植物引进了我国之后,很快就适应了当地环境,并且因为人们的管理不善,导致加拿大一枝黄花逃逸到野外并表现出破坏性。加拿大一枝黄花发芽早,个头高,根系非常发达,在抢夺阳光,水分,肥料方面具有极大优势,以至于在其生长的地方,通常很少有其他植被生存,回答下列问题:
(1)调查加拿大一枝黄花种群密度的常用方法是__________________调查加拿大一枝黄花入侵地的物种丰富度时,物种丰富度与样方大小的关系是__________________。
(2)研究发现加拿大一枝黄花竟是湖羊喜欢吃的优质牧草,而且加拿大一枝黄花的种子很难逃过羊的消化道,湖羊粪便里连它的种子都不会留下,因此湖羊可以很好地防治加拿大一枝黄花,该防治措施属于__________________(填“化学”“生物”或“机械”)防治。
(3)如图为湖羊防治加拿大一枝黄花的食物链中湖羊到人的能量流动图解,人处于最高营养级。
①结合示意图分析,湖羊用于生长、发育和繁殖的能量为__________________J/(hm2·a) 。
②图中人体流向分解者的能量为__________________从第二营养级到第三营养级的能量传递效率为_____(保留一位小数) 。
11. 1型糖尿病是由胰岛B细胞受损导致胰岛素分泌不足引起的,可通过工程菌的方法生产胰岛素进行治疗,也可通过胰岛移植的方法进行治疗。回答下列相关问题:
(1)获取胰岛素基因时,可从人的胰岛细胞中获取胰岛素的mRNA,以胰岛素的mRNA为模板通过__________的方法获取胰岛素基因,再通过PCR扩增胰岛素基因,这两个过程所需要的酶的种类的区别是_________。
(2)研究人员将胰岛素基因导入受体菌中,获得Y1、Y2两株目的菌。研究人员对两株目的菌和导入胰岛素基因前的受体菌中的胰岛素表达情况进行了检测,其中导入胰岛素基因前的受体菌中未检测到胰岛素,两株目的菌中均检测到了胰岛素,该种检测方法的原理是__________,该检测结果说明_________。
(3)某科研小组通过培养Y1、Y2两株目的菌,从两者的培养液中提取出了胰岛素,分别记为胰岛素A、胰岛素B,然后,取等量的两种胰岛素分别注入甲、乙两组1型糖尿病模型鼠的体内,一段时间后检测两组小鼠的血糖下降情况,结果如图所示。
据图分析,可以得出的结论是①__________;②__________。
(4)胰岛移植是一种旨在替代受损胰岛B细胞的治疗方法。移植的胰岛B细胞可以来自胚胎干细胞,胚胎干细胞在形态上表现为___________。研究人员在培养胚胎干细胞的环境中添加了CO2,其主要目的是__________。生境碎片类型
个体数/只
幼年
成年
老年
合计
5公顷碎片
21
9
3
33
15公顷碎片
57
17
8
82
连续森林
45
22
26
93
河南省郑州市新郑市宇华实验学校2023-2024学年高二下学期3月月考生物试题: 这是一份河南省郑州市新郑市宇华实验学校2023-2024学年高二下学期3月月考生物试题,共15页。试卷主要包含了人类的两条性染色体,生物学是一门实验学科,粳稻和籼稻为我国常见的栽培水稻等内容,欢迎下载使用。
河南省郑州市宇华实验学校2023-2024学年高一下学期3月月考生物试题: 这是一份河南省郑州市宇华实验学校2023-2024学年高一下学期3月月考生物试题,共13页。试卷主要包含了下列有关显微镜的叙述,正确的是等内容,欢迎下载使用。
河南省郑州市新郑市郑州市宇华实验学校2023-2024学年高二下学期开学摸底考试生物试题: 这是一份河南省郑州市新郑市郑州市宇华实验学校2023-2024学年高二下学期开学摸底考试生物试题,共14页。

